史上最全Java架构师图谱!Java程序员绝对不能错过

83 阅读1分钟

本文是笔者多年来积累和收集的知识技能图谱,小编极力推荐分享给身边的技术人儿,希望这份技术知识图谱能够帮助到每一位奋斗在技术路上的小伙伴。

下面是笔者多年来积累和收集的知识技能图谱,有的是笔者原创总结的最佳实践,有的是小伙伴们的分享,其中每个秘籍图谱里面的内容都是互联网高并发架构师应该了解和掌握的知识。

笔者索性把这些图谱收集在一起,并且归类便于查找和学习,希望能够帮助到每一位想成为架构师或者已经是架构师的小伙伴。

1.1 架构师图谱

1.2 Java架构师图谱

1.3 微服务架构秘籍

1.4 一致性图谱

1.5 互联网大流量的方法

1.6 安全秘籍

1.7 阿里巴巴常用小框架

关注+转发+收藏后私信我【高清图谱】即可免费获取这些架构师进阶路线图!

1.8 架构方法论图谱

1.9 设计模式秘籍图谱

2

2.1 JVM虚拟机垃圾回收图谱

2.2 Java并发图谱

2.3 Java集合图谱

2.4 Java集合类图

关注+转发+收藏后私信我【高清图谱】即可免费获取这些架构师进阶路线图!

2.5 Java List类图

2.6 Java Map类图

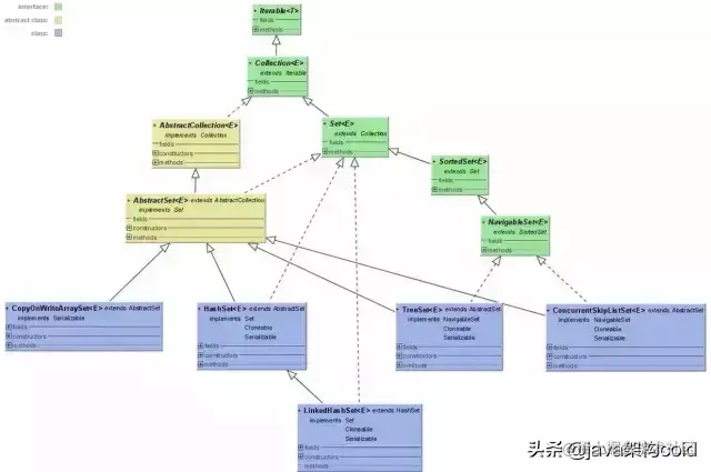
2.7 Java Set类图

2.8 Java TCP IP

3

3.1 Hadoop技能图谱

3.2 大数据技能图谱

4

4.1 云计算图谱

4.2 云计算技能图谱

需要的朋友点击此处 即可