来自大厂 10+ 前端面试题附答案(整理版)

91 阅读15分钟

对 WebSocket 的理解

WebSocket是HTML5提供的一种浏览器与服务器进行全双工通讯的网络技术,属于应用层协议。它基于TCP传输协议,并复用HTTP的握手通道。浏览器和服务器只需要完成一次握手,两者之间就直接可以创建持久性的连接, 并进行双向数据传输。

WebSocket 的出现就解决了半双工通信的弊端。它最大的特点是:服务器可以向客户端主动推动消息,客户端也可以主动向服务器推送消息。

WebSocket原理:客户端向 WebSocket 服务器通知(notify)一个带有所有接收者ID(recipients IDs)的事件(event),服务器接收后立即通知所有活跃的(active)客户端,只有ID在接收者ID序列中的客户端才会处理这个事件。 ​

WebSocket 特点的如下:

  • 支持双向通信,实时性更强
  • 可以发送文本,也可以发送二进制数据‘’
  • 建立在TCP协议之上,服务端的实现比较容易
  • 数据格式比较轻量,性能开销小,通信高效
  • 没有同源限制,客户端可以与任意服务器通信
  • 协议标识符是ws(如果加密,则为wss),服务器网址就是 URL
  • 与 HTTP 协议有着良好的兼容性。默认端口也是80和443,并且握手阶段采用 HTTP 协议,因此握手时不容易屏蔽,能通过各种 HTTP 代理服务器。

Websocket的使用方法如下:

在客户端中:

// 在index.html中直接写WebSocket,设置服务端的端口号为 9999
let ws = new WebSocket('ws://localhost:9999');
// 在客户端与服务端建立连接后触发
ws.onopen = function() {
    console.log("Connection open."); 
    ws.send('hello');
};
// 在服务端给客户端发来消息的时候触发
ws.onmessage = function(res) {
    console.log(res);       // 打印的是MessageEvent对象
    console.log(res.data);  // 打印的是收到的消息
};
// 在客户端与服务端建立关闭后触发
ws.onclose = function(evt) {
  console.log("Connection closed.");
}; 

JSX语法糖本质

JSX是语法糖,通过babel转成React.createElement函数,在babel官网上可以在线把JSX转成React的JS语法

  • 首先解析出来的话,就是一个createElement函数
  • 然后这个函数执行完后,会返回一个vnode
  • 通过vdom的patch或者是其他的一个方法,最后渲染一个页面

script标签中不添加text/babel解析jsx语法的情况下

<script>
  const ele = React.createElement("h2", null, "Hello React!");
  ReactDOM.render(ele, document.getElementById("app"));
</script>

JSX的本质是React.createElement()函数

createElement函数返回的对象是ReactEelement对象。

createElement的写法如下

class App extends React.Component {
  constructor() {
    super()
    this.state = {}
  }

  render() {
    return React.createElement("div", null,
        /*第一个子元素,header*/
        React.createElement("div", { className: "header" },
                            React.createElement("h1", { title: "\u6807\u9898" }, "\u6211\u662F\u6807\u9898")
                          ),
        /*第二个子元素,content*/
        React.createElement("div", { className: "content" },
                            React.createElement("h2", null, "\u6211\u662F\u9875\u9762\u7684\u5185\u5BB9"),
                            React.createElement("button", null, "\u6309\u94AE"),
                            React.createElement("button", null, "+1"),
                            React.createElement("a", { href: "http://www.baidu.com" },
                                                "\u767E\u5EA6\u4E00\u4E0B")
                          ),
        /*第三个子元素,footer*/
        React.createElement("div", { className: "footer" },
                            React.createElement("p", null, "\u6211\u662F\u5C3E\u90E8\u7684\u5185\u5BB9")
                          )
      );
  }
}

ReactDOM.render(<App />, document.getElementById("app"));

实际开发中不会使用createElement来创建ReactElement的,一般都是使用JSX的形式开发。

ReactElement在程序中打印一下

render() {
  let ele = (
    <div>
      <div className="header">
        <h1 title="标题">我是标题</h1>
      </div>
      <div className="content">
        <h2>我是页面的内容</h2>
        <button>按钮</button>
        <button>+1</button>
        <a href="http://www.baidu.com">百度一下</a>
      </div>
      <div className="footer">
        <p>我是尾部的内容</p>
      </div>
    </div>
  )
  console.log(ele);
  return ele;
}

react通过babel把JSX转成createElement函数,生成ReactElement对象,然后通过ReactDOM.render函数把ReactElement渲染成真实的DOM元素

为什么 React 使用 JSX

  • 在回答问题之前,我首先解释下什么是 JSX 吧。JSX 是一个 JavaScript 的语法扩展,结构类似 XML。
  • JSX 主要用于声明 React 元素,但 React 中并不强制使用 JSX。即使使用了 JSX,也会在构建过程中,通过 Babel 插件编译为 React.createElement。所以 JSX 更像是 React.createElement 的一种语法糖
  • 接下来与 JSX 以外的三种技术方案进行对比
    • 首先是模板,React 团队认为模板不应该是开发过程中的关注点,因为引入了模板语法、模板指令等概念,是一种不佳的实现方案
    • 其次是模板字符串,模板字符串编写的结构会造成多次内部嵌套,使整个结构变得复杂,并且优化代码提示也会变得困难重重
    • 所以 React 最后选用了 JSX,因为 JSX 与其设计思想贴合,不需要引入过多新的概念,对编辑器的代码提示也极为友好。

Babel 插件如何实现 JSX 到 JS 的编译? 在 React 面试中,这个问题很容易被追问,也经常被要求手写。

它的实现原理是这样的。Babel 读取代码并解析,生成 AST,再将 AST 传入插件层进行转换,在转换时就可以将 JSX 的结构转换为 React.createElement 的函数。如下代码所示:

module.exports = function (babel) {
  var t = babel.types;
  return {
    name: "custom-jsx-plugin",
    visitor: {
      JSXElement(path) {
        var openingElement = path.node.openingElement;
        var tagName = openingElement.name.name;
        var args = []; 
        args.push(t.stringLiteral(tagName)); 
        var attribs = t.nullLiteral(); 
        args.push(attribs); 
        var reactIdentifier = t.identifier("React"); //object
        var createElementIdentifier = t.identifier("createElement"); 
        var callee = t.memberExpression(reactIdentifier, createElementIdentifier)
        var callExpression = t.callExpression(callee, args);
        callExpression.arguments = callExpression.arguments.concat(path.node.children);
        path.replaceWith(callExpression, path.node); 
      },
    },
  };
};

React.createElement源码分析

/**
 101. React的创建元素方法
 */
export function createElement(type, config, children) {
  // propName 变量用于储存后面需要用到的元素属性
  let propName; 
  // props 变量用于储存元素属性的键值对集合
  const props = {}; 
  // key、ref、self、source 均为 React 元素的属性,此处不必深究
  let key = null;
  let ref = null; 
  let self = null; 
  let source = null; 

  // config 对象中存储的是元素的属性
  if (config != null) { 
    // 进来之后做的第一件事,是依次对 ref、key、self 和 source 属性赋值
    if (hasValidRef(config)) {
      ref = config.ref;
    }
    // 此处将 key 值字符串化
    if (hasValidKey(config)) {
      key = '' + config.key; 
    }
    self = config.__self === undefined ? null : config.__self;
    source = config.__source === undefined ? null : config.__source;
    // 接着就是要把 config 里面的属性都一个一个挪到 props 这个之前声明好的对象里面
    for (propName in config) {
      if (
        // 筛选出可以提进 props 对象里的属性
        hasOwnProperty.call(config, propName) &&
        !RESERVED_PROPS.hasOwnProperty(propName) 
      ) {
        props[propName] = config[propName]; 
      }
    }
  }
  // childrenLength 指的是当前元素的子元素的个数,减去的 2 是 type 和 config 两个参数占用的长度
  const childrenLength = arguments.length - 2; 
  // 如果抛去type和config,就只剩下一个参数,一般意味着文本节点出现了
  if (childrenLength === 1) { 
    // 直接把这个参数的值赋给props.children
    props.children = children; 
    // 处理嵌套多个子元素的情况
  } else if (childrenLength > 1) { 
    // 声明一个子元素数组
    const childArray = Array(childrenLength); 
    // 把子元素推进数组里
    for (let i = 0; i < childrenLength; i++) { 
      childArray[i] = arguments[i + 2];
    }
    // 最后把这个数组赋值给props.children
    props.children = childArray; 
  } 

  // 处理 defaultProps
  if (type && type.defaultProps) {
    const defaultProps = type.defaultProps;
    for (propName in defaultProps) { 
      if (props[propName] === undefined) {
        props[propName] = defaultProps[propName];
      }
    }
  }

  // 最后返回一个调用ReactElement执行方法,并传入刚才处理过的参数
  return ReactElement(
    type,
    key,
    ref,
    self,
    source,
    ReactCurrentOwner.current,
    props,
  );
}

入参解读:创造一个元素需要知道哪些信息

export function createElement(type, config, children)

createElement 有 3 个入参,这 3 个入参囊括了 React 创建一个元素所需要知道的全部信息。

  • type:用于标识节点的类型。它可以是类似“h1”“div”这样的标准 HTML 标签字符串,也可以是 React 组件类型或 React fragment 类型。
  • config:以对象形式传入,组件所有的属性都会以键值对的形式存储在 config 对象中。
  • children:以对象形式传入,它记录的是组件标签之间嵌套的内容,也就是所谓的“子节点”“子元素”
React.createElement("ul", {
  // 传入属性键值对
  className: "list"
   // 从第三个入参开始往后,传入的参数都是 children
}, React.createElement("li", {
  key: "1"
}, "1"), React.createElement("li", {
  key: "2"
}, "2"));

这个调用对应的 DOM 结构如下:

<ul className="list">
  <li key="1">1</li>
  <li key="2">2</li>
</ul>

createElement 函数体拆解

createElement 中并没有十分复杂的涉及算法或真实 DOM 的逻辑,它的每一个步骤几乎都是在格式化数据。

现在看来,createElement 原来只是个“参数中介”。此时我们的注意力自然而然地就聚焦在了 ReactElement

出参解读:初识虚拟 DOM

createElement 执行到最后会 return 一个针对 ReactElement 的调用。这里关于 ReactElement,我依然先给出源码 + 注释形式的解析

const ReactElement = function(type, key, ref, self, source, owner, props) {
  const element = {
    // REACT_ELEMENT_TYPE是一个常量,用来标识该对象是一个ReactElement
    $$typeof: REACT_ELEMENT_TYPE,

    // 内置属性赋值
    type: type,
    key: key,
    ref: ref,
    props: props,

    // 记录创造该元素的组件
    _owner: owner,
  };

  // 
  if (__DEV__) {
    // 这里是一些针对 __DEV__ 环境下的处理,对于大家理解主要逻辑意义不大,此处我直接省略掉,以免混淆视听
  }

  return element;
};

ReactElement 其实只做了一件事情,那就是“创建”,说得更精确一点,是“组装”:ReactElement 把传入的参数按照一定的规范,“组装”进了 element 对象里,并把它返回给了 eact.createElement,最终 React.createElement 又把它交回到了开发者手中

const AppJSX = (<div className="App">
  <h1 className="title">I am the title</h1>
  <p className="content">I am the content</p>
</div>)

console.log(AppJSX)

你会发现它确实是一个标准的 ReactElement 对象实例

这个 ReactElement 对象实例,本质上是以 JavaScript 对象形式存在的对 DOM 的描述,也就是老生常谈的“虚拟 DOM”(准确地说,是虚拟 DOM 中的一个节点)

Vue 响应式原理

Vue 的响应式原理是核心是通过 ES5 的保护对象的 Object.defindeProperty 中的访问器属性中的 get 和 set 方法,data 中声明的属性都被添加了访问器属性,当读取 data 中的数据时自动调用 get 方法,当修改 data 中的数据时,自动调用 set 方法,检测到数据的变化,会通知观察者 Wacher,观察者 Wacher自动触发重新render 当前组件(子组件不会重新渲染),生成新的虚拟 DOM 树,Vue 框架会遍历并对比新虚拟 DOM 树和旧虚拟 DOM 树中每个节点的差别,并记录下来,最后,加载操作,将所有记录的不同点,局部修改到真实 DOM树上。

  • 虚拟DOM (Virtaul DOM): 用 js 对象模拟的,保存当前视图内所有 DOM 节点对象基本描述属性和节点间关系的树结构。用 js 对象,描述每个节点,及其父子关系,形成虚拟 DOM 对象树结构。
  • 因为只要在 data 中声明的基本数据类型的数据,基本不存在数据不响应问题,所以重点介绍数组和对象在vue中的数据响应问题,vue可以检测对象属性的修改,但无法监听数组的所有变动及对象的新增和删除,只能使用数组变异方法及$set方法。

可以看到,arrayMethods 首先继承了 Array,然后对数组中所有能改变数组自身的方法,如 pushpop 等这些方法进行重写。重写后的方法会先执行它们本身原有的逻辑,并对能增加数组长度的 3 个方法 pushunshiftsplice 方法做了判断,获取到插入的值,然后把新添加的值变成一个响应式对象,并且再调用 ob.dep.notify() 手动触发依赖通知,这就很好地解释了用 vm.items.splice(newLength) 方法可以检测到变化

总结:Vue 采用数据劫持结合发布—订阅模式的方法,通过 Object.defineProperty() 来劫持各个属性的 setter,getter,在数据变动时发布消息给订阅者,触发相应的监听回调。

  • Observer 遍历数据对象,给所有属性加上 settergetter,监听数据的变化
  • compile 解析模板指令,将模板中的变量替换成数据,然后初始化渲染页面视图,并将每个指令对应的节点绑定更新函数,添加监听数据的订阅者,一旦数据有变动,收到通知,更新视图

Watcher 订阅者是 ObserverCompile 之间通信的桥梁,主要做的事情

  • 在自身实例化时往属性订阅器 (dep) 里面添加自己
  • 待属性变动 dep.notice() 通知时,调用自身的 update() 方法,并触发 Compile 中绑定的回调

Object.defineProperty() ,那么它的用法是什么,以及优缺点是什么呢?

  • 可以检测对象中数据发生的修改
  • 对于复杂的对象,层级很深的话,是不友好的,需要经行深度监听,这样子就需要递归到底,这也是它的缺点。
  • 对于一个对象中,如果你新增加属性,删除属性,**Object.defineProperty()**是不能观测到的,那么应该如何解决呢?可以通过Vue.set()Vue.delete()来实现。
// 模拟 Vue 中的 data 选项 
let data = {
    msg: 'hello'
}
// 模拟 Vue 的实例 
let vm = {}
// 数据劫持:当访问或者设置 vm 中的成员的时候,做一些干预操作
Object.defineProperty(vm, 'msg', {
  // 可枚举(可遍历)
  enumerable: true,
  // 可配置(可以使用 delete 删除,可以通过 defineProperty 重新定义) 
  configurable: true,
  // 当获取值的时候执行 
  get () {
    console.log('get: ', data.msg)
    return data.msg 
  },
  // 当设置值的时候执行 
  set (newValue) {
    console.log('set: ', newValue) 
    if (newValue === data.msg) {
      return
    }
    data.msg = newValue
    // 数据更改,更新 DOM 的值 
    document.querySelector('#app').textContent = data.msg
  } 
})

// 测试
vm.msg = 'Hello World' 
console.log(vm.msg)

Vue3.x响应式数据原理

Vue3.x改用Proxy替代Object.defineProperty。因为Proxy可以直接监听对象和数组的变化,并且有多达13种拦截方法。并且作为新标准将受到浏览器厂商重点持续的性能优化。

Proxy只会代理对象的第一层,那么Vue3又是怎样处理这个问题的呢?

判断当前Reflect.get的返回值是否为Object,如果是则再通过reactive方法做代理, 这样就实现了深度观测。

监测数组的时候可能触发多次get/set,那么如何防止触发多次呢?

我们可以判断key是否为当前被代理对象target自身属性,也可以判断旧值与新值是否相等,只有满足以上两个条件之一时,才有可能执行trigger

// 模拟 Vue 中的 data 选项 
let data = {
  msg: 'hello',
  count: 0 
}
// 模拟 Vue 实例
let vm = new Proxy(data, {
  // 当访问 vm 的成员会执行
  get (target, key) {
    console.log('get, key: ', key, target[key])
    return target[key]
  },
  // 当设置 vm 的成员会执行
  set (target, key, newValue) {
    console.log('set, key: ', key, newValue)
    if (target[key] === newValue) {
      return
    }
    target[key] = newValue
    document.querySelector('#app').textContent = target[key]
  }
})

// 测试
vm.msg = 'Hello World'
console.log(vm.msg)

Proxy 相比于 defineProperty 的优势

  • 数组变化也能监听到
  • 不需要深度遍历监听

ProxyES6 中新增的功能,可以用来自定义对象中的操作

let p = new Proxy(target, handler);
// `target` 代表需要添加代理的对象
// `handler` 用来自定义对象中的操作
// 可以很方便的使用 Proxy 来实现一个数据绑定和监听

let onWatch = (obj, setBind, getLogger) => {
  let handler = {
    get(target, property, receiver) {
      getLogger(target, property)
      return Reflect.get(target, property, receiver);
    },
    set(target, property, value, receiver) {
      setBind(value);
      return Reflect.set(target, property, value);
    }
  };
  return new Proxy(obj, handler);
};

let obj = { a: 1 }
let value
let p = onWatch(obj, (v) => {
  value = v
}, (target, property) => {
  console.log(`Get '${property}' = ${target[property]}`);
})
p.a = 2 // bind `value` to `2`
p.a // -> Get 'a' = 2

总结

  • Vue
    • 记录传入的选项,设置 $data/$el
    • data 的成员注入到 Vue 实例
    • 负责调用 Observer 实现数据响应式处理(数据劫持)
    • 负责调用 Compiler 编译指令/插值表达式等
  • Observer
    • 数据劫持
      • 负责把 data 中的成员转换成 getter/setter
      • 负责把多层属性转换成 getter/setter
      • 如果给属性赋值为新对象,把新对象的成员设置为 getter/setter
    • 添加 DepWatcher 的依赖关系
    • 数据变化发送通知
  • Compiler
    • 负责编译模板,解析指令/插值表达式
    • 负责页面的首次渲染过程
    • 当数据变化后重新渲染
  • Dep
    • 收集依赖,添加订阅者(watcher)
    • 通知所有订阅者
  • Watcher
    • 自身实例化的时候往dep对象中添加自己
    • 当数据变化dep通知所有的 Watcher 实例更新视图

常见的图片格式及使用场景

(1)BMP,是无损的、既支持索引色也支持直接色的点阵图。这种图片格式几乎没有对数据进行压缩,所以BMP格式的图片通常是较大的文件。

(2)GIF是无损的、采用索引色的点阵图。采用LZW压缩算法进行编码。文件小,是GIF格式的优点,同时,GIF格式还具有支持动画以及透明的优点。但是GIF格式仅支持8bit的索引色,所以GIF格式适用于对色彩要求不高同时需要文件体积较小的场景。

(3)JPEG是有损的、采用直接色的点阵图。JPEG的图片的优点是采用了直接色,得益于更丰富的色彩,JPEG非常适合用来存储照片,与GIF相比,JPEG不适合用来存储企业Logo、线框类的图。因为有损压缩会导致图片模糊,而直接色的选用,又会导致图片文件较GIF更大。

(4)PNG-8是无损的、使用索引色的点阵图。PNG是一种比较新的图片格式,PNG-8是非常好的GIF格式替代者,在可能的情况下,应该尽可能的使用PNG-8而不是GIF,因为在相同的图片效果下,PNG-8具有更小的文件体积。除此之外,PNG-8还支持透明度的调节,而GIF并不支持。除非需要动画的支持,否则没有理由使用GIF而不是PNG-8。

(5)PNG-24是无损的、使用直接色的点阵图。PNG-24的优点在于它压缩了图片的数据,使得同样效果的图片,PNG-24格式的文件大小要比BMP小得多。当然,PNG24的图片还是要比JPEG、GIF、PNG-8大得多。

(6)SVG是无损的矢量图。SVG是矢量图意味着SVG图片由直线和曲线以及绘制它们的方法组成。当放大SVG图片时,看到的还是线和曲线,而不会出现像素点。SVG图片在放大时,不会失真,所以它适合用来绘制Logo、Icon等。

(7)WebP是谷歌开发的一种新图片格式,WebP是同时支持有损和无损压缩的、使用直接色的点阵图。从名字就可以看出来它是为Web而生的,什么叫为Web而生呢?就是说相同质量的图片,WebP具有更小的文件体积。现在网站上充满了大量的图片,如果能够降低每一个图片的文件大小,那么将大大减少浏览器和服务器之间的数据传输量,进而降低访问延迟,提升访问体验。目前只有Chrome浏览器和Opera浏览器支持WebP格式,兼容性不太好。

  • 在无损压缩的情况下,相同质量的WebP图片,文件大小要比PNG小26%;
  • 在有损压缩的情况下,具有相同图片精度的WebP图片,文件大小要比JPEG小25%~34%;
  • WebP图片格式支持图片透明度,一个无损压缩的WebP图片,如果要支持透明度只需要22%的格外文件大小。

Ajax

它是一种异步通信的方法,通过直接由 js 脚本向服务器发起 http 通信,然后根据服务器返回的数据,更新网页的相应部分,而不用刷新整个页面的一种方法。

面试手写(原生):

//1:创建Ajax对象
var xhr = window.XMLHttpRequest?new XMLHttpRequest():new ActiveXObject('Microsoft.XMLHTTP');// 兼容IE6及以下版本
//2:配置 Ajax请求地址
xhr.open('get','index.xml',true);
//3:发送请求
xhr.send(null); // 严谨写法
//4:监听请求,接受响应
xhr.onreadysatechange=function(){
     if(xhr.readySate==4&&xhr.status==200 || xhr.status==304 )
          console.log(xhr.responsetXML)
}

jQuery写法

$.ajax({
  type:'post',
  url:'',
  async:ture,//async 异步  sync  同步
  data:data,//针对post请求
  dataType:'jsonp',
  success:function (msg) {

  },
  error:function (error) {

  }
})

promise 封装实现:

// promise 封装实现:

function getJSON(url) {
  // 创建一个 promise 对象
  let promise = new Promise(function(resolve, reject) {
    let xhr = new XMLHttpRequest();

    // 新建一个 http 请求
    xhr.open("GET", url, true);

    // 设置状态的监听函数
    xhr.onreadystatechange = function() {
      if (this.readyState !== 4) return;

      // 当请求成功或失败时,改变 promise 的状态
      if (this.status === 200) {
        resolve(this.response);
      } else {
        reject(new Error(this.statusText));
      }
    };

    // 设置错误监听函数
    xhr.onerror = function() {
      reject(new Error(this.statusText));
    };

    // 设置响应的数据类型
    xhr.responseType = "json";

    // 设置请求头信息
    xhr.setRequestHeader("Accept", "application/json");

    // 发送 http 请求
    xhr.send(null);
  });

  return promise;
}

Promise解决了什么问题

在工作中经常会碰到这样一个需求,比如我使用ajax发一个A请求后,成功后拿到数据,需要把数据传给B请求;那么需要如下编写代码:

let fs = require('fs')
fs.readFile('./a.txt','utf8',function(err,data){
  fs.readFile(data,'utf8',function(err,data){
    fs.readFile(data,'utf8',function(err,data){
      console.log(data)
    })
  })
})

上面的代码有如下缺点:

  • 后一个请求需要依赖于前一个请求成功后,将数据往下传递,会导致多个ajax请求嵌套的情况,代码不够直观。
  • 如果前后两个请求不需要传递参数的情况下,那么后一个请求也需要前一个请求成功后再执行下一步操作,这种情况下,那么也需要如上编写代码,导致代码不够直观。

Promise出现之后,代码变成这样:

let fs = require('fs')
function read(url){
  return new Promise((resolve,reject)=>{
    fs.readFile(url,'utf8',function(error,data){
      error && reject(error)
      resolve(data)
    })
  })
}
read('./a.txt').then(data=>{
  return read(data) 
}).then(data=>{
  return read(data)  
}).then(data=>{
  console.log(data)
})

这样代码看起了就简洁了很多,解决了地狱回调的问题。

TCP 和 UDP的概念及特点

TCP 和 UDP都是传输层协议,他们都属于TCP/IP协议族:

(1)UDP

UDP的全称是用户数据报协议,在网络中它与TCP协议一样用于处理数据包,是一种无连接的协议。在OSI模型中,在传输层,处于IP协议的上一层。UDP有不提供数据包分组、组装和不能对数据包进行排序的缺点,也就是说,当报文发送之后,是无法得知其是否安全完整到达的。

它的特点如下:

1)面向无连接

首先 UDP 是不需要和 TCP一样在发送数据前进行三次握手建立连接的,想发数据就可以开始发送了。并且也只是数据报文的搬运工,不会对数据报文进行任何拆分和拼接操作。

具体来说就是:

  • 在发送端,应用层将数据传递给传输层的 UDP 协议,UDP 只会给数据增加一个 UDP 头标识下是 UDP 协议,然后就传递给网络层了
  • 在接收端,网络层将数据传递给传输层,UDP 只去除 IP 报文头就传递给应用层,不会任何拼接操作

2)有单播,多播,广播的功能

UDP 不止支持一对一的传输方式,同样支持一对多,多对多,多对一的方式,也就是说 UDP 提供了单播,多播,广播的功能。

3)面向报文

发送方的UDP对应用程序交下来的报文,在添加首部后就向下交付IP层。UDP对应用层交下来的报文,既不合并,也不拆分,而是保留这些报文的边界。因此,应用程序必须选择合适大小的报文

4)不可靠性

首先不可靠性体现在无连接上,通信都不需要建立连接,想发就发,这样的情况肯定不可靠。

并且收到什么数据就传递什么数据,并且也不会备份数据,发送数据也不会关心对方是否已经正确接收到数据了。

再者网络环境时好时坏,但是 UDP 因为没有拥塞控制,一直会以恒定的速度发送数据。即使网络条件不好,也不会对发送速率进行调整。这样实现的弊端就是在网络条件不好的情况下可能会导致丢包,但是优点也很明显,在某些实时性要求高的场景(比如电话会议)就需要使用 UDP 而不是 TCP。

5)头部开销小,传输数据报文时是很高效的。

UDP 头部包含了以下几个数据:

  • 两个十六位的端口号,分别为源端口(可选字段)和目标端口
  • 整个数据报文的长度
  • 整个数据报文的检验和(IPv4 可选字段),该字段用于发现头部信息和数据中的错误

因此 UDP 的头部开销小,只有8字节,相比 TCP 的至少20字节要少得多,在传输数据报文时是很高效的。

(2)TCP TCP的全称是传输控制协议是一种面向连接的、可靠的、基于字节流的传输层通信协议。TCP 是面向连接的、可靠的流协议(流就是指不间断的数据结构)。

它有以下几个特点:

1)面向连接

面向连接,是指发送数据之前必须在两端建立连接。建立连接的方法是“三次握手”,这样能建立可靠的连接。建立连接,是为数据的可靠传输打下了基础。

2)仅支持单播传输

每条TCP传输连接只能有两个端点,只能进行点对点的数据传输,不支持多播和广播传输方式。

3)面向字节流

TCP不像UDP一样那样一个个报文独立地传输,而是在不保留报文边界的情况下以字节流方式进行传输。

4)可靠传输

对于可靠传输,判断丢包、误码靠的是TCP的段编号以及确认号。TCP为了保证报文传输的可靠,就给每个包一个序号,同时序号也保证了传送到接收端实体的包的按序接收。然后接收端实体对已成功收到的字节发回一个相应的确认(ACK);如果发送端实体在合理的往返时延(RTT)内未收到确认,那么对应的数据(假设丢失了)将会被重传。

5)提供拥塞控制

当网络出现拥塞的时候,TCP能够减小向网络注入数据的速率和数量,缓解拥塞。

6)提供全双工通信

TCP允许通信双方的应用程序在任何时候都能发送数据,因为TCP连接的两端都设有缓存,用来临时存放双向通信的数据。当然,TCP可以立即发送一个数据段,也可以缓存一段时间以便一次发送更多的数据段(最大的数据段大小取决于MSS)

Proxy 可以实现什么功能?

在 Vue3.0 中通过 Proxy 来替换原本的 Object.defineProperty 来实现数据响应式。

Proxy 是 ES6 中新增的功能,它可以用来自定义对象中的操作。

let p = new Proxy(target, handler)

target 代表需要添加代理的对象,handler 用来自定义对象中的操作,比如可以用来自定义 set 或者 get 函数。

下面来通过 Proxy 来实现一个数据响应式:

let onWatch = (obj, setBind, getLogger) => {
  let handler = {
    get(target, property, receiver) {
      getLogger(target, property)
      return Reflect.get(target, property, receiver)
    },
    set(target, property, value, receiver) {
      setBind(value, property)
      return Reflect.set(target, property, value)
    }
  }
  return new Proxy(obj, handler)
}
let obj = { a: 1 }
let p = onWatch(
  obj,
  (v, property) => {
    console.log(`监听到属性${property}改变为${v}`)
  },
  (target, property) => {
    console.log(`'${property}' = ${target[property]}`)
  }
)
p.a = 2 // 监听到属性a改变
p.a // 'a' = 2

在上述代码中,通过自定义 setget 函数的方式,在原本的逻辑中插入了我们的函数逻辑,实现了在对对象任何属性进行读写时发出通知。

当然这是简单版的响应式实现,如果需要实现一个 Vue 中的响应式,需要在 get 中收集依赖,在 set 派发更新,之所以 Vue3.0 要使用 Proxy 替换原本的 API 原因在于 Proxy 无需一层层递归为每个属性添加代理,一次即可完成以上操作,性能上更好,并且原本的实现有一些数据更新不能监听到,但是 Proxy 可以完美监听到任何方式的数据改变,唯一缺陷就是浏览器的兼容性不好。

对类数组对象的理解,如何转化为数组

一个拥有 length 属性和若干索引属性的对象就可以被称为类数组对象,类数组对象和数组类似,但是不能调用数组的方法。常见的类数组对象有 arguments 和 DOM 方法的返回结果,函数参数也可以被看作是类数组对象,因为它含有 length属性值,代表可接收的参数个数。

常见的类数组转换为数组的方法有这样几种:

  • 通过 call 调用数组的 slice 方法来实现转换
Array.prototype.slice.call(arrayLike);

  • 通过 call 调用数组的 splice 方法来实现转换
Array.prototype.splice.call(arrayLike, 0);

  • 通过 apply 调用数组的 concat 方法来实现转换
Array.prototype.concat.apply([], arrayLike);

  • 通过 Array.from 方法来实现转换
Array.from(arrayLike);

渲染引擎什么情况下才会为特定的节点创建新的图层

层叠上下文是HTML元素的三维概念,这些HTML元素在一条假想的相对于面向(电脑屏幕的)视窗或者网页的用户的z轴上延伸,HTML元素依据其自身属性按照优先级顺序占用层叠上下文的空间。

  1. 拥有层叠上下文属性的元素会被提升为单独的一层。

拥有层叠上下文属性:

  • 根元素 (HTML),

  • z-index 值不为 "auto"的 绝对/相对定位元素,

  • position,固定(fixed) / 沾滞(sticky)定位(沾滞定位适配所有移动设备上的浏览器,但老的桌面浏览器不支持)

  • z-index值不为 "auto"的 flex 子项 (flex item),即:父元素 display: flex|inline-flex,

  • z-index值不为"auto"的grid子项,即:父元素display:grid

  • opacity 属性值小于 1 的元素(参考 the specification for opacity),

  • transform 属性值不为 "none"的元素,

  • mix-blend-mode 属性值不为 "normal"的元素,

  • filter值不为"none"的元素,

  • perspective值不为"none"的元素,

  • clip-path值不为"none"的元素

  • mask / mask-image / mask-border不为"none"的元素

  • isolation 属性被设置为 "isolate"的元素

  • 在 will-change 中指定了任意CSS属性(参考 这篇文章)

  • -webkit-overflow-scrolling 属性被设置 "touch"的元素

  • contain属性值为"layout","paint",或者综合值比如"strict","content"

  1. 需要剪裁(clip)的地方也会被创建为图层。

这里的剪裁指的是,假如我们把 div 的大小限定为 200 * 200 像素,而 div 里面的文字内容比较多,文字所显示的区域肯定会超出 200 * 200 的面积,这时候就产生了剪裁,渲染引擎会把裁剪文字内容的一部分用于显示在 div 区域。出现这种裁剪情况的时候,渲染引擎会为文字部分单独创建一个层,如果出现滚动条,滚动条也会被提升为单独的层。

事件循环

  • 默认代码从上到下执行,执行环境通过script来执行(宏任务)
  • 在代码执行过程中,调用定时器 promise click事件...不会立即执行,需要等待当前代码全部执行完毕
  • 给异步方法划分队列,分别存放到微任务(立即存放)和宏任务(时间到了或事情发生了才存放)到队列中
  • script执行完毕后,会清空所有的微任务
  • 微任务执行完毕后,会渲染页面(不是每次都调用)
  • 再去宏任务队列中看有没有到达时间的,拿出来其中一个执行
  • 执行完毕后,按照上述步骤不停的循环

例子

自动执行的情况 会输出 listener1 listener2 task1 task2

如果手动点击click 会一个宏任务取出来一个个执行,先执行click的宏任务,取出微任务去执行。会输出 listener1 task1 listener2 task2

console.log(1)

async function asyncFunc(){
  console.log(2)
  // await xx ==> promise.resolve(()=>{console.log(3)}).then()
  // console.log(3) 放到promise.resolve或立即执行
  await console.log(3) 
  // 相当于把console.log(4)放到了then promise.resolve(()=>{console.log(3)}).then(()=>{
  //   console.log(4)
  // })
  // 微任务谁先注册谁先执行
  console.log(4)
}

setTimeout(()=>{console.log(5)})

const promise = new Promise((resolve,reject)=>{
  console.log(6)
  resolve(7)
})

promise.then(d=>{console.log(d)})

asyncFunc()

console.log(8)

// 输出 1 6 2 3 8 7 4 5

1. 浏览器事件循环

涉及面试题:异步代码执行顺序?解释一下什么是 Event Loop

JavaScript的单线程,与它的用途有关。作为浏览器脚本语言,JavaScript的主要用途是与用户互动,以及操作DOM。这决定了它只能是单线程,否则会带来很复杂的同步问题。比如,假定JavaScript同时有两个线程,一个线程在某个DOM节点上添加内容,另一个线程删除了这个节点,这时浏览器应该以哪个线程为准?所以,为了避免复杂性,从一诞生,JavaScript就是单线程,这已经成了这门语言的核心特征,将来也不会改变

js代码执行过程中会有很多任务,这些任务总的分成两类:

  • 同步任务
  • 异步任务

当我们打开网站时,网页的渲染过程就是一大堆同步任务,比如页面骨架和页面元素的渲染。而像加载图片音乐之类占用资源大耗时久的任务,就是异步任务。,我们用导图来说明:

我们解释一下这张图:

  • 同步和异步任务分别进入不同的执行"场所",同步的进入主线程,异步的进入Event Table并注册函数。
  • 当指定的事情完成时,Event Table会将这个函数移入Event Queue。
  • 主线程内的任务执行完毕为空,会去Event Queue读取对应的函数,进入主线程执行。
  • 上述过程会不断重复,也就是常说的Event Loop(事件循环)。

那主线程执行栈何时为空呢?js引擎存在monitoring process进程,会持续不断的检查主线程执行栈是否为空,一旦为空,就会去Event Queue那里检查是否有等待被调用的函数

以上就是js运行的整体流程

面试中该如何回答呢? 下面是我个人推荐的回答:

  • 首先js 是单线程运行的,在代码执行的时候,通过将不同函数的执行上下文压入执行栈中来保证代码的有序执行
  • 在执行同步代码的时候,如果遇到了异步事件,js 引擎并不会一直等待其返回结果,而是会将这个事件挂起,继续执行执行栈中的其他任务
  • 当同步事件执行完毕后,再将异步事件对应的回调加入到与当前执行栈中不同的另一个任务队列中等待执行
  • 任务队列可以分为宏任务对列和微任务对列,当当前执行栈中的事件执行完毕后,js 引擎首先会判断微任务对列中是否有任务可以执行,如果有就将微任务队首的事件压入栈中执行
  • 当微任务对列中的任务都执行完成后再去判断宏任务对列中的任务。
setTimeout(function() {
  console.log(1)
}, 0);
new Promise(function(resolve, reject) {
  console.log(2);
  resolve()
}).then(function() {
  console.log(3)
});
process.nextTick(function () {
  console.log(4)
})
console.log(5)
  • 第一轮:主线程开始执行,遇到setTimeout,将setTimeout的回调函数丢到宏任务队列中,在往下执行new Promise立即执行,输出2,then的回调函数丢到微任务队列中,再继续执行,遇到process.nextTick,同样将回调函数扔到微任务队列,再继续执行,输出5,当所有同步任务执行完成后看有没有可以执行的微任务,发现有then函数和nextTick两个微任务,先执行哪个呢?process.nextTick指定的异步任务总是发生在所有异步任务之前,因此先执行process.nextTick输出4然后执行then函数输出3,第一轮执行结束。
  • 第二轮:从宏任务队列开始,发现setTimeout回调,输出1执行完毕,因此结果是25431

JS 在执行的过程中会产生执行环境,这些执行环境会被顺序的加入到执行栈中。如果遇到异步的代码,会被挂起并加入到 Task(有多种 task) 队列中。一旦执行栈为空,Event Loop 就会从 Task 队列中拿出需要执行的代码并放入执行栈中执行,所以本质上来说 JS 中的异步还是同步行为

console.log('script start');

setTimeout(function() {
  console.log('setTimeout');
}, 0);

console.log('script end');

不同的任务源会被分配到不同的 Task 队列中,任务源可以分为 微任务(microtask) 和 宏任务(macrotask)。在 ES6 规范中,microtask 称为 jobsmacrotask 称为 task

console.log('script start');

setTimeout(function() {
  console.log('setTimeout');
}, 0);

new Promise((resolve) => {
    console.log('Promise')
    resolve()
}).then(function() {
  console.log('promise1');
}).then(function() {
  console.log('promise2');
});

console.log('script end');
// script start => Promise => script end => promise1 => promise2 => setTimeout

以上代码虽然 setTimeout 写在 Promise 之前,但是因为 Promise 属于微任务而 setTimeout 属于宏任务

微任务

  • process.nextTick
  • promise
  • Object.observe
  • MutationObserver

宏任务

  • script
  • setTimeout
  • setInterval
  • setImmediate
  • I/O 网络请求完成、文件读写完成事件
  • UI rendering
  • 用户交互事件(比如鼠标点击、滚动页面、放大缩小等)

宏任务中包括了 script ,浏览器会先执行一个宏任务,接下来有异步代码的话就先执行微任务

所以正确的一次 Event loop 顺序是这样的

  • 执行同步代码,这属于宏任务
  • 执行栈为空,查询是否有微任务需要执行
  • 执行所有微任务
  • 必要的话渲染 UI
  • 然后开始下一轮 Event loop,执行宏任务中的异步代码

通过上述的 Event loop 顺序可知,如果宏任务中的异步代码有大量的计算并且需要操作 DOM 的话,为了更快的响应界面响应,我们可以把操作 DOM 放入微任务中

  • JavaScript 引擎首先从宏任务队列(macrotask queue)中取出第一个任务
  • 执行完毕后,再将微任务(microtask queue)中的所有任务取出,按照顺序分别全部执行(这里包括不仅指开始执行时队列里的微任务),如果在这一步过程中产生新的微任务,也需要执行;
  • 然后再从宏任务队列中取下一个,执行完毕后,再次将 microtask queue 中的全部取出,循环往复,直到两个 queue 中的任务都取完。

总结起来就是:一次 Eventloop 循环会处理一个宏任务和所有这次循环中产生的微任务

2. Node 中的 Event loop

当 Node.js 开始启动时,会初始化一个 Eventloop,处理输入的代码脚本,这些脚本会进行 API 异步调用,process.nextTick() 方法会开始处理事件循环。下面就是 Node.js 官网提供的 Eventloop 事件循环参考流程

  • Node 中的 Event loop 和浏览器中的不相同。
  • NodeEvent loop 分为6个阶段,它们会按照顺序反复运行

  • 每次执行执行一个宏任务后会清空微任务(执行顺序和浏览器一致,在node11版本以上)
  • process.nextTick node中的微任务,当前执行栈的底部,优先级比promise要高

整个流程分为六个阶段,当这六个阶段执行完一次之后,才可以算得上执行了一次 Eventloop 的循环过程。我们来分别看下这六个阶段都做了哪些事情。

  • Timers 阶段 :这个阶段执行 setTimeoutsetInterval的回调函数,简单理解就是由这两个函数启动的回调函数。
  • I/O callbacks 阶段 :这个阶段主要执行系统级别的回调函数,比如 TCP 连接失败的回调。
  • idle,prepare 阶段 :仅系统内部使用,你只需要知道有这 2 个阶段就可以。
  • poll 阶段poll 阶段是一个重要且复杂的阶段,几乎所有 I/O 相关的回调,都在这个阶段执行(除了setTimeoutsetIntervalsetImmediate 以及一些因为 exception 意外关闭产生的回调)。检索新的 I/O 事件,执行与 I/O 相关的回调,其他情况 Node.js 将在适当的时候在此阻塞。这也是最复杂的一个阶段,所有的事件循环以及回调处理都在这个阶段执行。这个阶段的主要流程如下图所示。

  • check 阶段setImmediate() 回调函数在这里执行,setImmediate 并不是立马执行,而是当事件循环 poll 中没有新的事件处理时就执行该部分,如下代码所示。
const fs = require('fs');
setTimeout(() => { // 新的事件循环的起点
    console.log('1'); 
}, 0);
setImmediate( () => {
    console.log('setImmediate 1');
});
/// fs.readFile 将会在 poll 阶段执行
fs.readFile('./test.conf', {encoding: 'utf-8'}, (err, data) => {
    if (err) throw err;
    console.log('read file success');
});
/// 该部分将会在首次事件循环中执行
Promise.resolve().then(()=>{
    console.log('poll callback');
});
// 首次事件循环执行
console.log('2');

在这一代码中有一个非常奇特的地方,就是 setImmediate 会在 setTimeout 之后输出。有以下几点原因:

  • setTimeout 如果不设置时间或者设置时间为 0,则会默认为 1ms
  • 主流程执行完成后,超过 1ms 时,会将 setTimeout 回调函数逻辑插入到待执行回调函数 poll 队列中;
  • 由于当前 poll 队列中存在可执行回调函数,因此需要先执行完,待完全执行完成后,才会执行check:setImmediate

因此这也验证了这句话,先执行回调函数,再执行 setImmediate

  • close callbacks 阶段 :执行一些关闭的回调函数,如 socket.on('close', ...)

除了把 Eventloop 的宏任务细分到不同阶段外。node 还引入了一个新的任务队列 Process.nextTick()

可以认为,Process.nextTick() 会在上述各个阶段结束时,在进入下一个阶段之前立即执行(优先级甚至超过 microtask 队列)

事件循环的主要包含微任务和宏任务。具体是怎么进行循环的呢

  • 微任务 :在 Node.js 中微任务包含 2 种——process.nextTickPromise微任务在事件循环中优先级是最高的,因此在同一个事件循环中有其他任务存在时,优先执行微任务队列。并且process.nextTick 和 Promise也存在优先级,process.nextTick 高于 Promise
  • 宏任务 :在 Node.js 中宏任务包含 4 种——setTimeoutsetIntervalsetImmediateI/O。宏任务在微任务执行之后执行,因此在同一个事件循环周期内,如果既存在微任务队列又存在宏任务队列,那么优先将微任务队列清空,再执行宏任务队列

我们可以看到有一个核心的主线程,它的执行阶段主要处理三个核心逻辑。

  • 同步代码。
  • 将异步任务插入到微任务队列或者宏任务队列中。
  • 执行微任务或者宏任务的回调函数。在主线程处理回调函数的同时,也需要判断是否插入微任务和宏任务。根据优先级,先判断微任务队列是否存在任务,存在则先执行微任务,不存在则判断在宏任务队列是否有任务,有则执行。
const fs = require('fs');
// 首次事件循环执行
console.log('start');
/// 将会在新的事件循环中的阶段执行
fs.readFile('./test.conf', {encoding: 'utf-8'}, (err, data) => {
    if (err) throw err;
    console.log('read file success');
});
setTimeout(() => { // 新的事件循环的起点
    console.log('setTimeout'); 
}, 0);
/// 该部分将会在首次事件循环中执行
Promise.resolve().then(()=>{
    console.log('Promise callback');
});
/// 执行 process.nextTick
process.nextTick(() => {
    console.log('nextTick callback');
});
// 首次事件循环执行
console.log('end');

分析下上面代码的执行过程

  • 第一个事件循环主线程发起,因此先执行同步代码,所以先输出 start,然后输出 end
  • 第一个事件循环主线程发起,因此先执行同步代码,所以先输出 start,然后输出 end;
  • 再从上往下分析,遇到微任务,插入微任务队列,遇到宏任务,插入宏任务队列,分析完成后,微任务队列包含:Promise.resolve 和 process.nextTick,宏任务队列包含:fs.readFile 和 setTimeout
  • 先执行微任务队列,但是根据优先级,先执行 process.nextTick 再执行 Promise.resolve,所以先输出 nextTick callback 再输出 Promise callback
  • 再执行宏任务队列,根据宏任务插入先后顺序执行 setTimeout 再执行 fs.readFile,这里需要注意,先执行 setTimeout 由于其回调时间较短,因此回调也先执行,并非是 setTimeout 先执行所以才先执行回调函数,但是它执行需要时间肯定大于 1ms,所以虽然 fs.readFile 先于setTimeout 执行,但是 setTimeout 执行更快,所以先输出 setTimeout ,最后输出 read file success
// 输出结果
start
end
nextTick callback
Promise callback
setTimeout
read file success

当微任务和宏任务又产生新的微任务和宏任务时,又应该如何处理呢?如下代码所示:

const fs = require('fs');
setTimeout(() => { // 新的事件循环的起点
    console.log('1'); 
    fs.readFile('./config/test.conf', {encoding: 'utf-8'}, (err, data) => {
        if (err) throw err;
        console.log('read file sync success');
    });
}, 0);
/// 回调将会在新的事件循环之前
fs.readFile('./config/test.conf', {encoding: 'utf-8'}, (err, data) => {
    if (err) throw err;
    console.log('read file success');
});
/// 该部分将会在首次事件循环中执行
Promise.resolve().then(()=>{
    console.log('poll callback');
});
// 首次事件循环执行
console.log('2');

在上面代码中,有 2 个宏任务和 1 个微任务,宏任务是 setTimeout 和 fs.readFile,微任务是 Promise.resolve

  • 整个过程优先执行主线程的第一个事件循环过程,所以先执行同步逻辑,先输出 2。
  • 接下来执行微任务,输出 poll callback
  • 再执行宏任务中的 fs.readFile 和 setTimeout,由于 fs.readFile 优先级高,先执行 fs.readFile。但是处理时间长于 1ms,因此会先执行 setTimeout 的回调函数,输出 1。这个阶段在执行过程中又会产生新的宏任务 fs.readFile,因此又将该 fs.readFile 插入宏任务队列
  • 最后由于只剩下宏任务了 fs.readFile,因此执行该宏任务,并等待处理完成后的回调,输出 read file sync success
// 结果
2
poll callback
1
read file success
read file sync success

Process.nextick() 和 Vue 的 nextick

Node.js 和浏览器端宏任务队列的另一个很重要的不同点是,浏览器端任务队列每轮事件循环仅出队一个回调函数接着去执行微任务队列;而 Node.js 端只要轮到执行某个宏任务队列,则会执行完队列中所有的当前任务,但是当前轮次新添加到队尾的任务则会等到下一轮次才会执行。

setTimeout(() => {
    console.log('setTimeout');
}, 0);
setImmediate(() => {
    console.log('setImmediate');
})
// 这里可能会输出 setTimeout,setImmediate
// 可能也会相反的输出,这取决于性能
// 因为可能进入 event loop 用了不到 1 毫秒,这时候会执行 setImmediate
// 否则会执行 setTimeout

上面介绍的都是 macrotask 的执行情况,microtask 会在以上每个阶段完成后立即执行

setTimeout(()=>{
    console.log('timer1')

    Promise.resolve().then(function() {
        console.log('promise1')
    })
}, 0)

setTimeout(()=>{
    console.log('timer2')

    Promise.resolve().then(function() {
        console.log('promise2')
    })
}, 0)

// 以上代码在浏览器和 node 中打印情况是不同的
// 浏览器中一定打印 timer1, promise1, timer2, promise2
// node 中可能打印 timer1, timer2, promise1, promise2
// 也可能打印 timer1, promise1, timer2, promise2

Node 中的 process.nextTick 会先于其他 microtask 执行

setTimeout(() => {
 console.log("timer1");

 Promise.resolve().then(function() {
   console.log("promise1");
 });
}, 0);

// poll阶段执行
fs.readFile('./test',()=>{
  // 在poll阶段里面 如果有setImmediate优先执行,setTimeout处于事件循环顶端 poll下面就是setImmediate
  setTimeout(()=>console.log('setTimeout'),0)
  setImmediate(()=>console.log('setImmediate'),0)
})

process.nextTick(() => {
 console.log("nextTick");
});
// nextTick, timer1, promise1,setImmediate,setTimeout

对于 microtask 来说,它会在以上每个阶段完成前清空 microtask 队列,下图中的 Tick 就代表了 microtask

谁来启动这个循环过程,循环条件是什么?

当 Node.js 启动后,会初始化事件循环,处理已提供的输入脚本,它可能会先调用一些异步的 API、调度定时器,或者 process.nextTick(),然后再开始处理事件循环。因此可以这样理解,Node.js 进程启动后,就发起了一个新的事件循环,也就是事件循环的起点。

总结来说,Node.js 事件循环的发起点有 4 个:

  • Node.js 启动后;
  • setTimeout 回调函数;
  • setInterval 回调函数;
  • 也可能是一次 I/O 后的回调函数。

无限循环有没有终点

当所有的微任务和宏任务都清空的时候,虽然当前没有任务可执行了,但是也并不能代表循环结束了。因为可能存在当前还未回调的异步 I/O,所以这个循环是没有终点的,只要进程在,并且有新的任务存在,就会去执行

Node.js 是单线程的还是多线程的?

主线程是单线程执行的,但是 Node.js 存在多线程执行,多线程包括 setTimeout 和异步 I/O 事件。其实 Node.js 还存在其他的线程,包括垃圾回收、内存优化

EventLoop 对渲染的影响

  • 想必你之前在业务开发中也遇到过 requestIdlecallback 和 requestAnimationFrame,这两个函数在我们之前的内容中没有讲过,但是当你开始考虑它们在 Eventloop 的生命周期的哪一步触发,或者这两个方法的回调会在微任务队列还是宏任务队列执行的时候,才发现好像没有想象中那么简单。这两个方法其实也并不属于 JS 的原生方法,而是浏览器宿主环境提供的方法,因为它们牵扯到另一个问题:渲染。
  • 我们知道浏览器作为一个复杂的应用是多线程工作的,除了运行 JS 的线程外,还有渲染线程、定时器触发线程、HTTP 请求线程,等等。JS 线程可以读取并且修改 DOM,而渲染线程也需要读取 DOM,这是一个典型的多线程竞争临界资源的问题。所以浏览器就把这两个线程设计成互斥的,即同时只能有一个线程在执行
  • 渲染原本就不应该出现在 Eventloop 相关的知识体系里,但是因为 Eventloop 显然是在讨论 JS 如何运行的问题,而渲染则是浏览器另外一个线程的工作。但是 requestAnimationFrame的出现却把这两件事情给关联起来
  • 通过调用 requestAnimationFrame 我们可以在下次渲染之前执行回调函数。那下次渲染具体是哪个时间点呢?渲染和 Eventloop 有什么关系呢?
    • 简单来说,就是在每一次 Eventloop 的末尾,判断当前页面是否处于渲染时机,就是重新渲染
  • 有屏幕的硬件限制,比如 60Hz 刷新率,简而言之就是 1 秒刷新了 60 次,16.6ms 刷新一次。这个时候浏览器的渲染间隔时间就没必要小于 16.6ms,因为就算渲染了屏幕上也看不到。当然浏览器也不能保证一定会每 16.6ms 会渲染一次,因为还会受到处理器的性能、JavaScript 执行效率等其他因素影响。
  • 回到 requestAnimationFrame,这个 API 保证在下次浏览器渲染之前一定会被调用,实际上我们完全可以把它看成是一个高级版的 setInterval。它们都是在一段时间后执行回调,但是前者的间隔时间是由浏览器自己不断调整的,而后者只能由用户指定。这样的特性也决定了 requestAnimationFrame 更适合用来做针对每一帧来修改的动画效果
  • 当然 requestAnimationFrame 不是 Eventloop 里的宏任务,或者说它并不在 Eventloop 的生命周期里,只是浏览器又开放的一个在渲染之前发生的新的 hook。另外需要注意的是微任务的认知概念也需要更新,在执行 animation callback 时也有可能产生微任务(比如 promise 的 callback),会放到 animation queue 处理完后再执行。所以微任务并不是像之前说的那样在每一轮 Eventloop 后处理,而是在 JS 的函数调用栈清空后处理

但是 requestIdlecallback 却是一个更好理解的概念。当宏任务队列中没有任务可以处理时,浏览器可能存在“空闲状态”。这段空闲时间可以被 requestIdlecallback 利用起来执行一些优先级不高、不必立即执行的任务,如下图所示:

清除浮动

  1. 在浮动元素后面添加 clear:both的空 div 元素
<div class="container">
    <div class="left"></div>
    <div class="right"></div>
    <div style="clear:both"></div>
</div>
  1. 给父元素添加 overflow:hidden 或者 auto 样式,触发BFC
<div class="container">
    <div class="left"></div>
    <div class="right"></div>
</div>
.container{
    width: 300px;
    background-color: #aaa;
    overflow:hidden;
    zoom:1;   /*IE6*/
}
  1. 使用伪元素,也是在元素末尾添加一个点并带有 clear: both 属性的元素实现的。
<div class="container clearfix">
    <div class="left"></div>
    <div class="right"></div>
</div>
.clearfix{
    zoom: 1; /*IE6*/
}
.clearfix:after{
    content: ".";
    height: 0;
    clear: both;
    display: block;
    visibility: hidden;
}

推荐使用第三种方法,不会在页面新增div,文档结构更加清晰

ES6中模板语法与字符串处理

ES6 提出了“模板语法”的概念。在 ES6 以前,拼接字符串是很麻烦的事情:

var name = 'css'   
var career = 'coder' 
var hobby = ['coding', 'writing']
var finalString = 'my name is ' + name + ', I work as a ' + career + ', I love ' + hobby[0] + ' and ' + hobby[1]

仅仅几个变量,写了这么多加号,还要时刻小心里面的空格和标点符号有没有跟错地方。但是有了模板字符串,拼接难度直线下降:

var name = 'css'   
var career = 'coder' 
var hobby = ['coding', 'writing']
var finalString = `my name is ${name}, I work as a ${career} I love ${hobby[0]} and ${hobby[1]}`

字符串不仅更容易拼了,也更易读了,代码整体的质量都变高了。这就是模板字符串的第一个优势——允许用${}的方式嵌入变量。但这还不是问题的关键,模板字符串的关键优势有两个:

  • 在模板字符串中,空格、缩进、换行都会被保留
  • 模板字符串完全支持“运算”式的表达式,可以在${}里完成一些计算

基于第一点,可以在模板字符串里无障碍地直接写 html 代码:

let list = `    <ul>        <li>列表项1</li>        <li>列表项2</li>    </ul>`;
console.log(message); // 正确输出,不存在报错

基于第二点,可以把一些简单的计算和调用丢进 ${} 来做:

function add(a, b) {
  const finalString = `${a} + ${b} = ${a+b}`
  console.log(finalString)
}
add(1, 2) // 输出 '1 + 2 = 3'

除了模板语法外, ES6中还新增了一系列的字符串方法用于提升开发效率:

(1)存在性判定:在过去,当判断一个字符/字符串是否在某字符串中时,只能用 indexOf > -1 来做。现在 ES6 提供了三个方法:includes、startsWith、endsWith,它们都会返回一个布尔值来告诉你是否存在。

  • includes:判断字符串与子串的包含关系:
const son = 'haha' 
const father = 'xixi haha hehe'
father.includes(son) // true

  • startsWith:判断字符串是否以某个/某串字符开头:
const father = 'xixi haha hehe'
father.startsWith('haha') // false
father.startsWith('xixi') // true

  • endsWith:判断字符串是否以某个/某串字符结尾:
const father = 'xixi haha hehe'
  father.endsWith('hehe') // true

(2)自动重复:可以使用 repeat 方法来使同一个字符串输出多次(被连续复制多次):

const sourceCode = 'repeat for 3 times;'
const repeated = sourceCode.repeat(3) 
console.log(repeated) // repeat for 3 times;repeat for 3 times;repeat for 3 times;

垃圾回收

  • 对于在JavaScript中的字符串,对象,数组是没有固定大小的,只有当对他们进行动态分配存储时,解释器就会分配内存来存储这些数据,当JavaScript的解释器消耗完系统中所有可用的内存时,就会造成系统崩溃。
  • 内存泄漏,在某些情况下,不再使用到的变量所占用内存没有及时释放,导致程序运行中,内存越占越大,极端情况下可以导致系统崩溃,服务器宕机。
  • JavaScript有自己的一套垃圾回收机制,JavaScript的解释器可以检测到什么时候程序不再使用这个对象了(数据),就会把它所占用的内存释放掉。
  • 针对JavaScript的来及回收机制有以下两种方法(常用):标记清除,引用计数
  • 标记清除

v8 的垃圾回收机制基于分代回收机制,这个机制又基于世代假说,这个假说有两个特点,一是新生的对象容易早死,另一个是不死的对象会活得更久。基于这个假说,v8 引擎将内存分为了新生代和老生代。

  • 新创建的对象或者只经历过一次的垃圾回收的对象被称为新生代。经历过多次垃圾回收的对象被称为老生代。
  • 新生代被分为 From 和 To 两个空间,To 一般是闲置的。当 From 空间满了的时候会执行 Scavenge 算法进行垃圾回收。当我们执行垃圾回收算法的时候应用逻辑将会停止,等垃圾回收结束后再继续执行。

这个算法分为三步:

  • 首先检查 From 空间的存活对象,如果对象存活则判断对象是否满足晋升到老生代的条件,如果满足条件则晋升到老生代。如果不满足条件则移动 To 空间。
  • 如果对象不存活,则释放对象的空间。
  • 最后将 From 空间和 To 空间角色进行交换。

新生代对象晋升到老生代有两个条件:

  • 第一个是判断是对象否已经经过一次 Scavenge 回收。若经历过,则将对象从 From 空间复制到老生代中;若没有经历,则复制到 To 空间。
  • 第二个是 To 空间的内存使用占比是否超过限制。当对象从 From 空间复制到 To 空间时,若 To 空间使用超过 25%,则对象直接晋升到老生代中。设置 25% 的原因主要是因为算法结束后,两个空间结束后会交换位置,如果 To 空间的内存太小,会影响后续的内存分配。

老生代采用了标记清除法和标记压缩法。标记清除法首先会对内存中存活的对象进行标记,标记结束后清除掉那些没有标记的对象。由于标记清除后会造成很多的内存碎片,不便于后面的内存分配。所以了解决内存碎片的问题引入了标记压缩法。

由于在进行垃圾回收的时候会暂停应用的逻辑,对于新生代方法由于内存小,每次停顿的时间不会太长,但对于老生代来说每次垃圾回收的时间长,停顿会造成很大的影响。 为了解决这个问题 V8 引入了增量标记的方法,将一次停顿进行的过程分为了多步,每次执行完一小步就让运行逻辑执行一会,就这样交替运行

左右居中方案

  • 行内元素: text-align: center
  • 定宽块状元素: 左右 margin 值为 auto
  • 不定宽块状元素: table布局,position + transform
/* 方案1 */
.wrap {
  text-align: center
}
.center {
  display: inline;
  /* or */
  /* display: inline-block; */
}
/* 方案2 */
.center {
  width: 100px;
  margin: 0 auto;
}
/* 方案2 */
.wrap {
  position: relative;
}
.center {
  position: absulote;
  left: 50%;
  transform: translateX(-50%);
}

常用的正则表达式有哪些?

// (1)匹配 16 进制颜色值
var regex = /#([0-9a-fA-F]{6}|[0-9a-fA-F]{3})/g;

// (2)匹配日期,如 yyyy-mm-dd 格式
var regex = /^[0-9]{4}-(0[1-9]|1[0-2])-(0[1-9]|[12][0-9]|3[01])$/;

// (3)匹配 qq 号
var regex = /^[1-9][0-9]{4,10}$/g;

// (4)手机号码正则
var regex = /^1[34578]\d{9}$/g;

// (5)用户名正则
var regex = /^[a-zA-Z\$][a-zA-Z0-9_\$]{4,16}$/;

列举几个css中可继承和不可继承的元素

  • 不可继承的:display、margin、border、padding、background、height、min-height、max-height、width、min-width、max-width、overflow、position、left、right、top、bottom、z-index、float、clear、table-layout、vertical-align
  • 所有元素可继承:visibilitycursor
  • 内联元素可继承:letter-spacing、word-spacing、white-space、line-height、color、font、font-family、font-size、font-style、font-variant、font-weight、text-decoration、text-transform、direction
  • 终端块状元素可继承:text-indent和text-align
  • 列表元素可继承:list-style、list-style-type、list-style-position、list-style-image`。

transition和animation的区别

Animationtransition大部分属性是相同的,他们都是随时间改变元素的属性值,他们的主要区别是transition需要触发一个事件才能改变属性,而animation不需要触发任何事件的情况下才会随时间改变属性值,并且transition为2帧,从from .... to,而animation可以一帧一帧的

null和undefined区别

首先 Undefined 和 Null 都是基本数据类型,这两个基本数据类型分别都只有一个值,就是 undefined 和 null。

undefined 代表的含义是未定义,null 代表的含义是空对象。一般变量声明了但还没有定义的时候会返回 undefined,null主要用于赋值给一些可能会返回对象的变量,作为初始化。

undefined 在 JavaScript 中不是一个保留字,这意味着可以使用 undefined 来作为一个变量名,但是这样的做法是非常危险的,它会影响对 undefined 值的判断。我们可以通过一些方法获得安全的 undefined 值,比如说 void 0。

当对这两种类型使用 typeof 进行判断时,Null 类型化会返回 “object”,这是一个历史遗留的问题。当使用双等号对两种类型的值进行比较时会返回 true,使用三个等号时会返回 false。

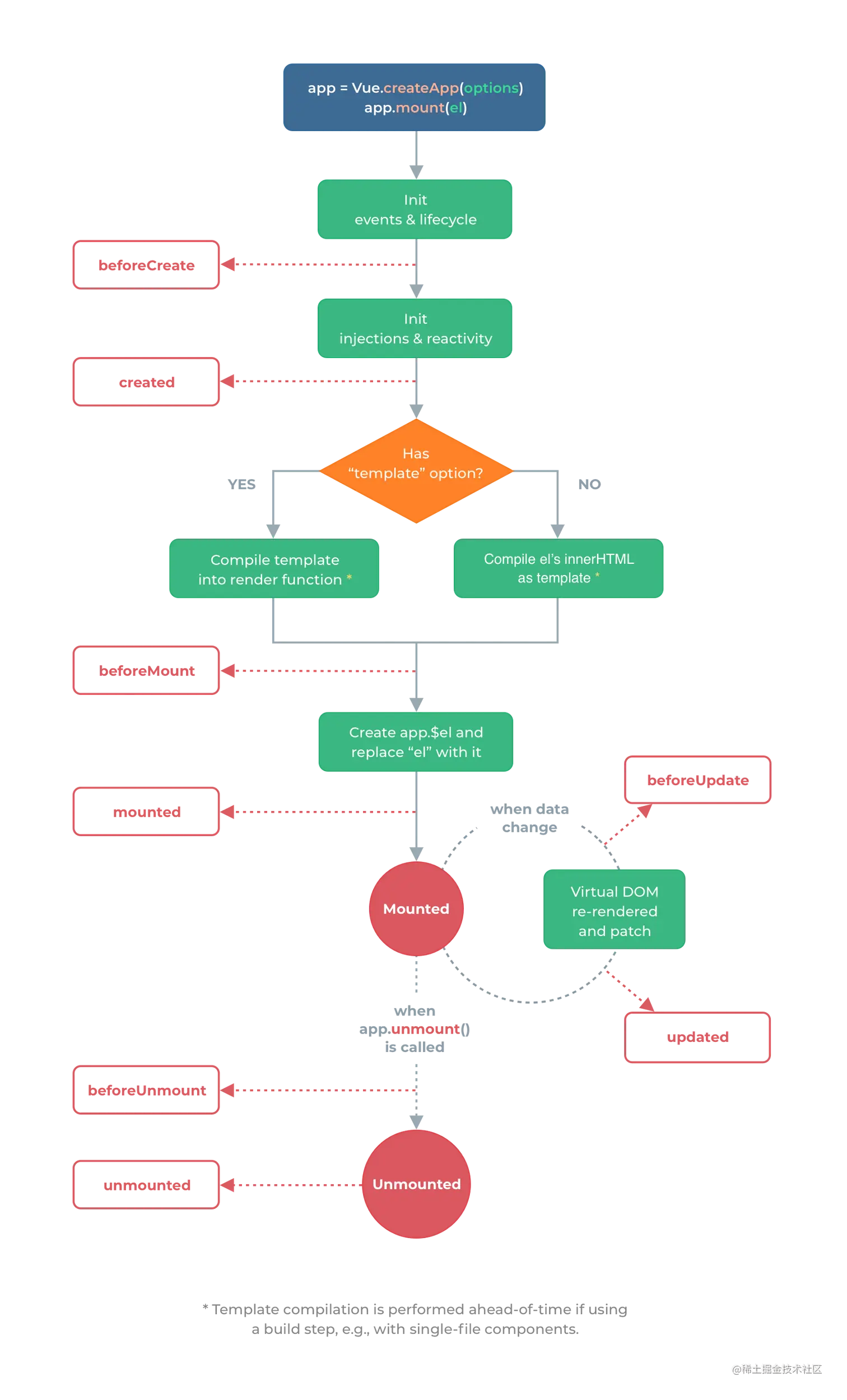
生命周期

init

  • initLifecycle/Event,往vm上挂载各种属性
  • callHook: beforeCreated: 实例刚创建
  • initInjection/initState: 初始化注入和 data 响应性
  • created: 创建完成,属性已经绑定, 但还未生成真实dom`
  • 进行元素的挂载: $el / vm.$mount()
  • 是否有template: 解析成 render function
    • *.vue文件: vue-loader会将<template>编译成render function
  • beforeMount: 模板编译/挂载之前
  • 执行render function,生成真实的dom,并替换到dom tree
  • mounted: 组件已挂载

update

  • 执行diff算法,比对改变是否需要触发UI更新
  • flushScheduleQueue
  • watcher.before: 触发beforeUpdate钩子 - watcher.run(): 执行watcher中的 notify,通知所有依赖项更新UI
  • 触发updated钩子: 组件已更新
  • actived / deactivated(keep-alive): 不销毁,缓存,组件激活与失活
  • destroy
    • beforeDestroy: 销毁开始
    • 销毁自身且递归销毁子组件以及事件监听
      • remove(): 删除节点
      • watcher.teardown(): 清空依赖
      • vm.$off(): 解绑监听
    • destroyed: 完成后触发钩子
Vue2Vue3
beforeCreatesetup(替代)
createdsetup(替代)
beforeMountonBeforeMount
mountedonMounted
beforeUpdateonBeforeUpdate
updatednUpdated
beforeDestroyonBeforeUnmount
destroyedonUnmounted
errorCapturedonErrorCaptured
-🎉onRenderTracked
-🎉onRenderTriggered

上面是vue的声明周期的简单梳理,接下来我们直接以代码的形式来完成vue的初始化

new Vue({})

// 初始化Vue实例
function _init() {
     // 挂载属性
    initLifeCycle(vm) 
    // 初始化事件系统,钩子函数等
    initEvent(vm) 
    // 编译slot、vnode
    initRender(vm) 
    // 触发钩子
    callHook(vm, 'beforeCreate')
    // 添加inject功能
    initInjection(vm)
    // 完成数据响应性 props/data/watch/computed/methods
    initState(vm)
    // 添加 provide 功能
    initProvide(vm)
    // 触发钩子
    callHook(vm, 'created')

     // 挂载节点
    if (vm.$options.el) {
        vm.$mount(vm.$options.el)
    }
}

// 挂载节点实现
function mountComponent(vm) {
     // 获取 render function
    if (!this.options.render) {
        // template to render
        // Vue.compile = compileToFunctions
        let { render } = compileToFunctions() 
        this.options.render = render
    }
    // 触发钩子
    callHook('beforeMounte')
    // 初始化观察者
    // render 渲染 vdom, 
    vdom = vm.render()
    // update: 根据 diff 出的 patchs 挂载成真实的 dom 
    vm._update(vdom)
    // 触发钩子  
    callHook(vm, 'mounted')
}

// 更新节点实现
funtion queueWatcher(watcher) {
    nextTick(flushScheduleQueue)
}

// 清空队列
function flushScheduleQueue() {
     // 遍历队列中所有修改
    for(){
        // beforeUpdate
        watcher.before()

        // 依赖局部更新节点
        watcher.update() 
        callHook('updated')
    }
}

// 销毁实例实现
Vue.prototype.$destory = function() {
     // 触发钩子
    callHook(vm, 'beforeDestory')
    // 自身及子节点
    remove() 
    // 删除依赖
    watcher.teardown() 
    // 删除监听
    vm.$off() 
    // 触发钩子
    callHook(vm, 'destoryed')
}

HTTPS的特点

HTTPS的优点如下:

  • 使用HTTPS协议可以认证用户和服务器,确保数据发送到正确的客户端和服务器;
  • 使用HTTPS协议可以进行加密传输、身份认证,通信更加安全,防止数据在传输过程中被窃取、修改,确保数据安全性;
  • HTTPS是现行架构下最安全的解决方案,虽然不是绝对的安全,但是大幅增加了中间人攻击的成本;

HTTPS的缺点如下:

  • HTTPS需要做服务器和客户端双方的加密个解密处理,耗费更多服务器资源,过程复杂;
  • HTTPS协议握手阶段比较费时,增加页面的加载时间;
  • SSL证书是收费的,功能越强大的证书费用越高;
  • HTTPS连接服务器端资源占用高很多,支持访客稍多的网站需要投入更大的成本;
  • SSL证书需要绑定IP,不能再同一个IP上绑定多个域名。