Android Framework 面试集合——Handler篇

1,058 阅读13分钟

Handler属于非常经典的一个考题了,导致这个知识点很多时候,考官都懒得问了;这玩意很久之前就看过,但是过了一段时间,就很容易忘记,但是处理内存泄漏,IdleHandler之类的考点答案肯定很难忘。。。虽然考官很多时候不屑问,但是要是问到了,你忘了且不知道怎么回答,那就很尴尬了。

image.png

鄙人也来炒个剩饭,力求通俗易懂的来描述下Handler机制的整个流程;相关知识点,画了一些流程图,时序图来展示其运行机制,力争让本文图文并茂!

考点

1.Handler怎么在主线程和子线程进行数据交互的原理?

2.Handler中主线程的消息队列是否有数量上限?为什么?
3.Handler中有Loop死循环,为什么没有卡死?为什么没有发生ANR
4.为什么不建议在子线程中更新UI
5.可以让自己发送的消息优先被执行吗?原理是什么?
6.子线程和子线程使用Handler进行通信,存在什么弊端?
7.Handler中的阻塞唤醒机制?
8.什么是IdleHandler?什么条件下触发IdleHandler? 9.消息处理完后,是直接销毁吗?还是被回收?如果被回收,有最大容量吗? 10.不当的使用Handler,为什么会出现内存泄漏?怎么解决?

1.Handler怎么在主线程和子线程进行数据交互的原理?

主线程和子线程通过handler交互,交互的载体是通过Message这个对象,实际上我们在子线程发送的所有消息,都会加入到主线程的消息队列中,然后主线程分发这些消息,这个就很容易做到俩个线程信息的交互。

看到这里,你可能有疑问了,我从子线程发送的消息,怎么就加到了主线程的消息队列里呢???

大家可以看看你自己的代码,你的handler对象是不是在主线程初始的?子线程发送消息,是不是通过这个handler发送的?

这就很简单了,handler只需要把发送的消息,加到自身持有的Looper对象的MessageQueue里面(mLooper变量)就ok了

所以,你在哪个线程里面初始化Handler对象,在不同的线程中,使用这个对象发送消息;都会在你初始化Handler对象的线程里分发消息。

2.Handler中主线程的消息队列是否有数量上限?为什么?

这问题整的有点鸡贼,可能会让你想到,是否有上限这方面?而不是直接想到到上限数量是多少?

解答Handler主线程的消息队列肯定是有上限的,每个线程只能实例化一个Looper实例(上面讲了,Looper.prepare只能使用一次),不然会抛异常,消息队列是存在Looper()中的,且仅维护一个消息队列

重点:每个线程只能实例化一次Looper()实例、消息队列存在Looper

拓展MessageQueue类,其实都是在维护mMessage,只需要维护这个头结点,就能维护整个消息链表

3.Handler中有Loop死循环,为什么没有卡死?为什么没有发生ANR

先说下ANR:5秒内无法响应屏幕触摸事件或键盘输入事件;广播的onReceive()函数时10秒没有处理完成;前台服务20秒内,后台服务在200秒内没有执行完毕;ContentProviderpublish在10s内没进行完。所以大致上Loop死循环和ANR联系不大,问了个正确的废话,所以触发事件后,耗时操作还是要放在子线程处理,handler将数据通讯到主线程,进行相关处理。

线程实质上是一段可运行的代码片,运行完之后,线程就会自动销毁。当然,我们肯定不希望主线程被over,所以整一个死循环让线程保活。

为什么没被卡死:在事件分发里面分析了,在获取消息的next()方法中,如果没有消息,会触发nativePollOnce方法进入线程休眠状态,释放CPU资源,MessageQueue中有个原生方法nativeWake方法,可以解除nativePollOnce的休眠状态,ok,咱们在这俩个方法的基础上来给出答案。

  • 当消息队列中消息为空时,触发MessageQueue中的nativePollOnce方法,线程休眠,释放CPU资源
  • 消息插入消息队列,会触发nativeWake唤醒方法,解除主线程的休眠状态
    • 当插入消息到消息队列中,为消息队列头结点的时候,会触发唤醒方法
    • 当插入消息到消息队列中,在头结点之后,链中位置的时候,不会触发唤醒方法

综上:消息队列为空,会阻塞主线程,释放资源;消息队列为空,插入消息时候,会触发唤醒机制

  • 这套逻辑能保证主线程最大程度利用CPU资源,且能及时休眠自身,不会造成资源浪费

本质上,主线程的运行,整体上都是以事件(Message)为驱动的。

4.为什么不建议在子线程中更新UI?

多线程操作,在UI的绘制方法表示这不安全,不稳定。

假设一种场景:我会需要对一个圆进行改变,A线程将圆增大俩倍,B改变圆颜色。A线程增加了圆三分之一体积的时候,B线程此时,读取了圆此时的数据,进行改变颜色的操作;最后的结果,可能会导致,大小颜色都不对。。。

5.可以让自己发送的消息优先被执行吗?原理是什么?

这个问题,我感觉只能说:在有同步屏障的情况下是可以的。

同步屏障作用:在含有同步屏障的消息队列,会及时的屏蔽消息队列中所有同步消息的分发,放行异步消息的分发。

在含有同步屏障的情况,我可以将自己的消息设置为异步消息,可以起到优先被执行的效果。

6.子线程和子线程使用Handler进行通信,存在什么弊端? 子线程和子线程使用Handler通信,某个接受消息的子线程肯定使用实例化handler,肯定会有Looper操作,Looper.loop()内部含有一个死循环,会导致线程的代码块无法被执行完,该线程始终存在。

如果在完成通信操作,我们一般可以使用: mHandler.getLooper().quit() 来结束分发操作

说明下quit()方法进行几项操作

  • 清空消息队列(未分发的消息,不再分发了)
  • 调用了原生的销毁方法 nativeDestroy(猜测下:可能是一些资源的释放和销毁)
  • 拒绝新消息进入消息队列
  • 它可以起到结束loop()死循环分发消息的操作

拓展quitSafely()可以确保所有未完成的事情完成后,再结束消息分发。

7.Handler中的阻塞唤醒机制?

这个阻塞唤醒机制是基于 Linux 的 I/O 多路复用机制 epoll实现的,它可以同时监控多个文件描述符,当某个文件描述符就绪时,会通知对应程序进行读/写操作.

MessageQueue 创建时会调用到 nativeInit,创建新的 epoll 描述符,然后进行一些初始化并监听相应的文件描述符,调用了epoll_wait方法后,会进入阻塞状态;nativeWake触发对操作符的 write 方法,监听该操作符被回调,结束阻塞状态。

8.什么是IdleHandler?什么条件下触发IdleHandler

IdleHandler的本质就是接口,为了在消息分发空闲的时候,能处理一些事情而设计出来的

具体条件:消息队列为空的时候、发送延时消息的时候

9.消息处理完后,是直接销毁吗?还是被回收?如果被回收,有最大容量吗?

Handler存在消息池的概念,处理完的消息会被重置数据,采用头插法进入消息池,取的话也直接取头结点,这样会节省时间

消息池最大容量为50,达到最大容量后,不再接受消息进入

10.不当的使用Handler,为什么会出现内存泄漏?怎么解决?

先说明下,Looper对象在主线程中,整个生命周期都是存在的,MessageQueue是在Looper对象中,也就是消息队列也是存在在整个主线程中;我们知道Message是需要持有Handler实例的,Handler又是和Activity存在强引用关系

存在某种场景:我们关闭当前Activity的时候,当前Activity发送的Message,在消息队列还未被处理,Looper间接持有当前activity引用,因为俩者直接是强引用,无法断开,会导致当前Activity无法被回收

思路:断开俩者之间的引用、处理完分发的消息,消息被处理后,之间的引用会被重置断开

解决:使用静态内部类弱引Activity、清空消息队列

1.总流程

开头需要建立个handler作用的总体印象,下面画了一个总体的流程图

从上面的流程图可以看出,总体上是分几个大块的

  • Looper.prepare()Handler()Looper.loop() 总流程
  • 收发消息
  • 分发消息

相关知识点大概涉及到这些,下面详细讲解下!

image.png

2.使用

先来看下使用,不然源码,原理图搞了一大堆,一时想不起怎么用的,就尴尬了 使用很简单,此处仅做个展示,大家可以熟悉下 演示代码尽量简单是为了演示,关于静态内部类持有弱引用或者销毁回调中清空消息队列之类,就不在此处展示了

  • 来看下消息处理的分发方法:dispatchMessage(msg)
Handler.java
...
public void dispatchMessage(@NonNull Message msg) {
    if (msg.callback != null) {
        handleCallback(msg);
    } else {
        if (mCallback != null) {
            if (mCallback.handleMessage(msg)) {
                return;
            }
        }
        handleMessage(msg);
    }
}
...

从上面源码可知,handler的使用总的来说,分俩大类,细分三小类

  • 收发消息一体
    • handleCallback(msg)
  • 收发消息分开
    • mCallback.handleMessage(msg)
    • handleMessage(msg)

2.1.收发一体

handleCallback(msg) 使用post形式,收发都是一体,都在post()方法中完成,此处不需要创建Message实例等,post方法已经完成这些操作

public class MainActivity extends AppCompatActivity {
    private TextView msgTv;
    private Handler mHandler = new Handler();
 
    @Override
    protected void onCreate(Bundle savedInstanceState) {
        super.onCreate(savedInstanceState);
        setContentView(R.layout.activity_main);
        msgTv = findViewById(R.id.tv_msg);
 
        //消息收发一体
        new Thread(new Runnable() {
            @Override public void run() {
                String info = "第一种方式";
                mHandler.post(new Runnable() {
                    @Override public void run() {
                        msgTv.setText(info);
                    }
                });
            }
        }).start();
    }
}

2.2.收发分开

mCallback.handleMessage(msg)

  • 实现Callback接口
public class MainActivity extends AppCompatActivity {
    private TextView msgTv;
    private Handler mHandler = new Handler(new Handler.Callback() {
        //接收消息,刷新UI
        @Override public boolean handleMessage(@NonNull Message msg) {
            if (msg.what == 1) {
                msgTv.setText(msg.obj.toString());
            }
            //false 重写Handler类的handleMessage会被调用,  true 不会被调用
            return false;
        }
    });
 
    @Override
    protected void onCreate(Bundle savedInstanceState) {
        super.onCreate(savedInstanceState);
        setContentView(R.layout.activity_main);
        msgTv = findViewById(R.id.tv_msg);
 
        //发送消息
        new Thread(new Runnable() {
            @Override public void run() {
                Message message = Message.obtain();
                message.what = 1;
                message.obj = "第二种方式 --- 1";
                mHandler.sendMessage(message);
            }
        }).start();
    }
}

handleMessage(msg)

  • 重写Handler类的handlerMessage(msg)方法
public class MainActivity extends AppCompatActivity {
    private TextView msgTv;
    private Handler mHandler = new Handler() {
        //接收消息,刷新UI
        @Override public void handleMessage(@NonNull Message msg) {
            super.handleMessage(msg);
            if (msg.what == 1) {
                msgTv.setText(msg.obj.toString());
            }
        }
    };
 
    @Override
    protected void onCreate(Bundle savedInstanceState) {
        super.onCreate(savedInstanceState);
        setContentView(R.layout.activity_main);
        msgTv = findViewById(R.id.tv_msg);
 
        //发送消息
        new Thread(new Runnable() {
            @Override public void run() {
                Message message = Message.obtain();
                message.what = 1;
                message.obj = "第二种方式 --- 2";
                mHandler.sendMessage(message);
            }
        }).start();
    }
}

3.prepare和loop

大家肯定有印象,在子线程和子线程的通信中,就必须在子线程中初始化Handler,必须这样写

  • prepare在前,loop在后,固化印象了
public class MainActivity extends AppCompatActivity {
    private TextView msgTv;
    private Handler mHandler = new Handler() {
        //接收消息,刷新UI
        @Override public void handleMessage(@NonNull Message msg) {
            super.handleMessage(msg);
            if (msg.what == 1) {
                msgTv.setText(msg.obj.toString());
            }
        }
    };
 
    @Override
    protected void onCreate(Bundle savedInstanceState) {
        super.onCreate(savedInstanceState);
        setContentView(R.layout.activity_main);
        msgTv = findViewById(R.id.tv_msg);
 
        //发送消息
        new Thread(new Runnable() {
            @Override public void run() {
                Message message = Message.obtain();
                message.what = 1;
                message.obj = "第二种方式 --- 2";
                mHandler.sendMessage(message);
            }
        }).start();
    }
}
  • 为啥主线程不需要这样写,聪明你肯定想到了,在入口出肯定做了这样的事
ActivityThread.java
...
public static void main(String[] args) {
    ...
    //主线程Looper
    Looper.prepareMainLooper();
    ActivityThread thread = new ActivityThread();
    thread.attach(false);
    if (sMainThreadHandler == null) {
        sMainThreadHandler = thread.getHandler();
    }
    //主线程的loop开始循环
    Looper.loop();
    ...
}
...

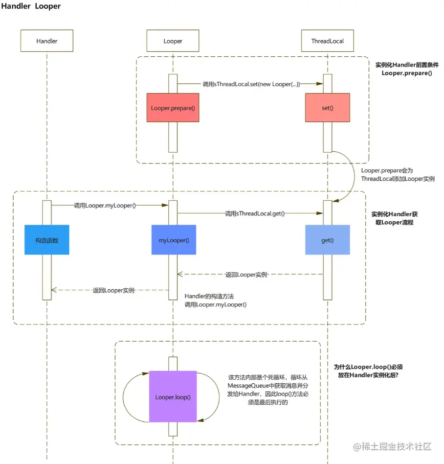
为什么要使用prepareloop?我画了个图,先让大家有个整体印象

上图的流程,鄙人感觉整体画的还是比较清楚的 总结下就是.

  • Looper.prepare():生成Looper对象,setThreadLocal
  • handler构造函数:通过Looper.myLooper()获取到ThreadLocalLooper对象
  • Looper.loop():内部有个死循环,开始事件分发了;这也是最复杂,干活最多的方法.

具体看下每个步骤的源码,这里也会标定好链接,方便大家随时过去查看

  • Looper.prepare() 可以看见,一个线程内,只能使用一次prepare(),不然会报异常的
Looper.java
...
 public static void prepare() {
    prepare(true);
}
 
private static void prepare(boolean quitAllowed) {
    if (sThreadLocal.get() != null) {
        throw new RuntimeException("Only one Looper may be created per thread");
    }
    sThreadLocal.set(new Looper(quitAllowed));
}
...
  • Handler() 这里通过Looper.myLooper() ---> sThreadLocal.get()拿到了Looper实例
Handler.java
...
@Deprecated
public Handler() {
    this(null, false);
}
 
public Handler(@Nullable Callback callback, boolean async) {
    if (FIND_POTENTIAL_LEAKS) {
        final Class<? extends Handler> klass = getClass();
        if ((klass.isAnonymousClass() || klass.isMemberClass() || klass.isLocalClass()) &&
            (klass.getModifiers() & Modifier.STATIC) == 0) {
            Log.w(TAG, "The following Handler class should be static or leaks might occur: " +
                  klass.getCanonicalName());
        }
    }
 
    mLooper = Looper.myLooper();
    if (mLooper == null) {
        throw new RuntimeException(
            "Can't create handler inside thread " + Thread.currentThread()
            + " that has not called Looper.prepare()");
    }
    mQueue = mLooper.mQueue;
    mCallback = callback;
    mAsynchronous = async;
}
...

Looper.java
...
public static @Nullable Looper myLooper() {
    return sThreadLocal.get();
}
...

Looper.loop():该方法分析,在分发消息里讲

  • 精简了大量源码,详细的可以点击上面方法名
  • Message msg = queue.next():遍历消息
  • msg.target.dispatchMessage(msg):分发消息
  • msg.recycleUnchecked():消息回收,进入消息池
Looper.java
...
public static void loop() {
    final Looper me = myLooper();
     
    ...
     
    final MessageQueue queue = me.mQueue;
 
    ...
 
    for (;;) {
        Message msg = queue.next(); // might block
        if (msg == null) {
            // No message indicates that the message queue is quitting.
            return;
        }
 
        ...
         
        try {
            msg.target.dispatchMessage(msg);
            if (observer != null) {
                observer.messageDispatched(token, msg);
            }
            dispatchEnd = needEndTime ? SystemClock.uptimeMillis() : 0;
        } catch (Exception exception) {
            if (observer != null) {
                observer.dispatchingThrewException(token, msg, exception);
            }
            throw exception;
        } finally {
            ThreadLocalWorkSource.restore(origWorkSource);
            if (traceTag != 0) {
                Trace.traceEnd(traceTag);
            }
        }
      
        ....
 
        msg.recycleUnchecked();
    }
}
...

4.收发消息

收发消息的操作口都在Handler里,这是我们最直观的接触的点,下方的思维导图整体做了个概括。

4.1.前置知识

在说发送和接受消息之前,必须要先解释下,Message中一个很重要的属性:when

when这个变量是Message中的,发送消息的时候,我们一般是不会设置这个属性的,实际上也无法设置,只有内部包才能访问写的操作;将消息加入到消息队列的时候会给发送的消息设置该属性。消息加入消息队列方法:enqueueMessage()

在我们使用sendMessage发送消息的时候,实际上也会调用sendMessageDelayed延时发送消息发放,不过此时传入的延时时间会默认为0,来看下延时方法:sendMessageDelayed

public final boolean sendMessageDelayed(@NonNull Message msg, long delayMillis) {
    if (delayMillis < 0) {
        delayMillis = 0;
    }
    return sendMessageAtTime(msg, SystemClock.uptimeMillis() + delayMillis);
}

这地方调用了sendMessageAtTime方法,此处!做了一个时间相加的操作:SystemClock.uptimeMillis() + delayMillis

  • SystemClock.uptimeMillis():这个方***返回一个毫秒数值,返回的是,打开设备到此刻所消耗的毫秒时间,这很明显是个相对时间刻!
  • delayMillis:就是我们发送的延时毫秒数值

后面会将这个时间刻赋值给whenwhen = SystemClock.uptimeMillis() + delayMillis

说明when代表的是开机到现在的一个时间刻,通俗的理解,when可以理解为:现实时间的某个现在或未来的时刻(实际上when是个相对时刻,相对点就是开机的时间点)

4.2.发送消息

发送消息涉及到俩个方法:post()sendMessage()

  • post(Runnable):发送和接受消息都在post中完成
  • sendMessage(msg):需要自己传入Message消息对象
  • 看下源码
    • 使用post会自动会通过getPostMessage方法创建Message对象
    • enqueueMessage中将生成的Message加入消息队列,注意
      • 此方法给msgtarget赋值当前handler之后,才进行将消息添加的消息队列的操作
      • msg.setAsynchronous(true):设置Message属性为异步,默认都为同步;设置为异步的条件,需要手动在Handler构造方法里面设置
Handler.java
...
//post
public final boolean post(@NonNull Runnable r) {
    return  sendMessageDelayed(getPostMessage(r), 0);
}
 
//生成Message对象
private static Message getPostMessage(Runnable r) {
    Message m = Message.obtain();
    m.callback = r;
    return m;
}
 
//sendMessage方法
public final boolean sendMessage(@NonNull Message msg) {
    return sendMessageDelayed(msg, 0);
}
 
public final boolean sendMessageDelayed(@NonNull Message msg, long delayMillis) {
    if (delayMillis < 0) {
        delayMillis = 0;
    }
    return sendMessageAtTime(msg, SystemClock.uptimeMillis() + delayMillis);
}
 
public boolean sendMessageAtTime(@NonNull Message msg, long uptimeMillis) {
    MessageQueue queue = mQueue;
    if (queue == null) {
        RuntimeException e = new RuntimeException(
            this + " sendMessageAtTime() called with no mQueue");
        Log.w("Looper", e.getMessage(), e);
        return false;
    }
    return enqueueMessage(queue, msg, uptimeMillis);
}
 
///将Message加入详细队列
private boolean enqueueMessage(@NonNull MessageQueue queue, @NonNull Message msg,
                               long uptimeMillis) {
    //设置target
    msg.target = this;
    msg.workSourceUid = ThreadLocalWorkSource.getUid();
 
    if (mAsynchronous) {
        //设置为异步方法
        msg.setAsynchronous(true);
    }
    return queue.enqueueMessage(msg, uptimeMillis);
}
...

enqueueMessage():精简了一些代码,完整代码,可点击左侧方法名

  • Message通过enqueueMessage加入消息队列
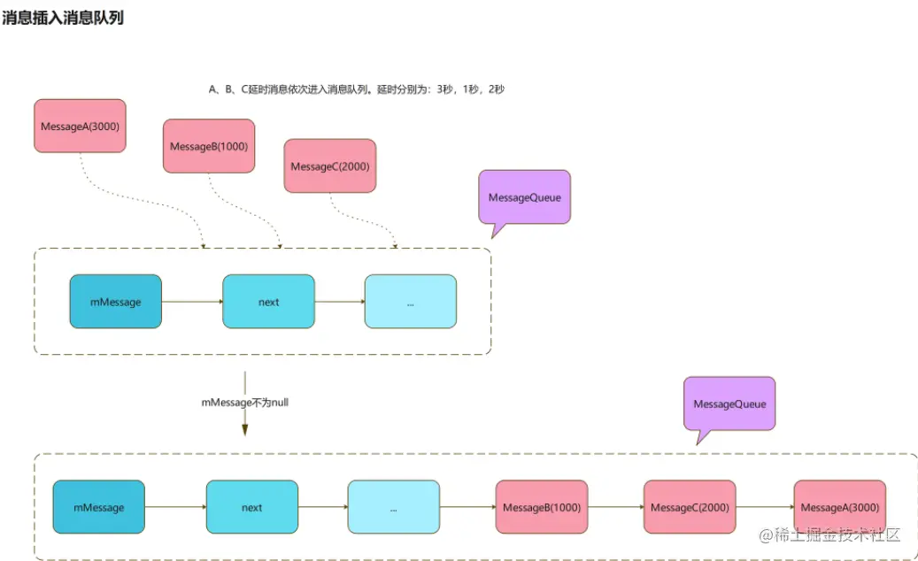
  • 请明确:when = SystemClock.uptimeMillis() + delayMilliswhen代表的是一个时间刻度,消息进入到消息队列,是按照时间刻度排列的,时间刻度按照从小到大排列,也就是说消息在消息队列中:按照从现在到未来的循序排队
  • 这地方有几种情况,记录下:mMessage为当前消息分发到的消息位置
    • mMessage为空,传入的msg则为消息链表头,next置空
    • mMessage不为空、消息队列中没有延时消息的情况:从当前分发位置移到链表尾,将传入的msg插到链表尾部,next置空
  • mMessage不为空、含有延时消息的情况:举个例子
    • A,B,C消息依次发送,三者分边延时:3秒,1秒,2秒 { A(3000)、B(1000)、C(2000) }
    • 这是一种理想情况:三者依次进入,进入之间的时间差小到忽略,这是为了方便演示和说明
    • 这种按照时间远近的循序排列,可以保证未延时或者延时时间较小的消息,能够被及时执行
    • 在消息队列中的排列为:B ---> C ---> A
MessageQueue.java
...
boolean enqueueMessage(Message msg, long when) {
   ...
 
    synchronized (this) {
        ...
 
        msg.markInUse();
        msg.when = when;
        Message p = mMessages;
        boolean needWake;
        if (p == null || when == 0 || when < p.when) {
            // New head, wake up the event queue if blocked.
            msg.next = p;
            mMessages = msg;
            needWake = mBlocked;
        } else {
            // Inserted within the middle of the queue.  Usually we don't have to wake
            // up the event queue unless there is a barrier at the head of the queue
            // and the message is the earliest asynchronous message in the queue.
            needWake = mBlocked && p.target == null && msg.isAsynchronous();
            Message prev;
            for (;;) {
                prev = p;
                p = p.next;
                if (p == null || when < p.when) {
                    break;
                }
                if (needWake && p.isAsynchronous()) {
                    needWake = false;
                }
            }
            msg.next = p; // invariant: p == prev.next
            prev.next = msg;
        }
 
        // We can assume mPtr != 0 because mQuitting is false.
        if (needWake) {
            nativeWake(mPtr);
        }
    }
    return true;
}
...

来看下发送的消息插入消息队列的图示

4.3.接收消息

接受消息相对而言就简单多

  • dispatchMessage(msg):关键方法呀
Handler.java
...
public void dispatchMessage(@NonNull Message msg) {
    if (msg.callback != null) {
        handleCallback(msg);
    } else {
        if (mCallback != null) {
            if (mCallback.handleMessage(msg)) {
                return;
            }
        }
        handleMessage(msg);
    }
}
...
  • handleCallback(msg)
    • 触发条件:Message消息中实现了handleCallback回调

    • 现在基本上只能使用post()方法了,setCallback(Runnabler) 被表明为@UnsupportedAppUsage,被hide了,没法调用,如果使用反射倒是可以调用,但是没必要。。。

    • mCallback.handleMessage(msg)

      • 触发条件
        • 使用sendMessage方法发送消息(必须)
        • 实现HandlerCallback回调
      • 分发的消息,会在Handler中实现的回调中 分发
  • handleMessage(msg)
    • 触发条件
      • 使用sendMessage方法发送消息(必须)
      • 未实现HandlerCallback回调
      • 实现了HandlerCallback回调,返回值为false(mCallback.handleMessage(msg))
    • 需要重写Handler类的handlerMessage方法

Android 学习笔录

  1. Android Framework底层原理篇:https://qr18.cn/AQpN4J
  2. Android 性能优化篇:https://qr18.cn/FVlo89
  3. Android 车载篇:https://qr18.cn/F05ZCM
  4. Android 音视频篇:https://qr18.cn/Ei3VPD
  5. Jetpack全家桶篇(内含Compose):https://qr18.cn/A0gajp
  6. Kotlin 篇:https://qr18.cn/CdjtAF
  7. Flutter 篇:https://qr18.cn/DIvKma
  8. Android 八大知识体:https://qr18.cn/CyxarU
  9. Android 核心笔记:https://qr21.cn/CaZQLo
  10. Android 面试题锦:https://qr18.cn/CKV8OZ
  11. Gradle 篇:https://qr18.cn/DzrmMB