AidLux AI应用案例悬赏选题 | 智能道路路面病害检测系统

62 阅读1分钟

AidLux AI 应用案例悬赏征集活动

AidLux AI 应用案例悬赏征集活动是 AidLux 推出的 AI 应用案例项目合作模式,悬赏选题将会持续更新。目前上新的选题涉及泛边缘、机器人、工业检测、车载等领域,内容涵盖智慧零售、智慧社区、智慧交通、智慧农业、智能家居等多个行业的真实应用场景。

开发者可以基于悬赏库内的选题(当然,我们也非常欢迎选题库外其他的 idea),结合自己的专业能力,完成 AI 应用开发并将其成功部署运行在使用 AidLux 的设备上。

按照规范提交效果展示视频和项目代码包,通过检验即可获得定额奖励。

根据完成时间的前后顺序,开发者可以获得额外先发奖励;呈现效果好、运行帧率高的应用项目还可以获得额外优化、效果奖励。单一选题最高可获得 1100 元奖励 + 7T 算力的边缘计算设备一台!

AidLux AI 应用案例悬赏征集活动入口docs.qq.com/sheet/DZE90…

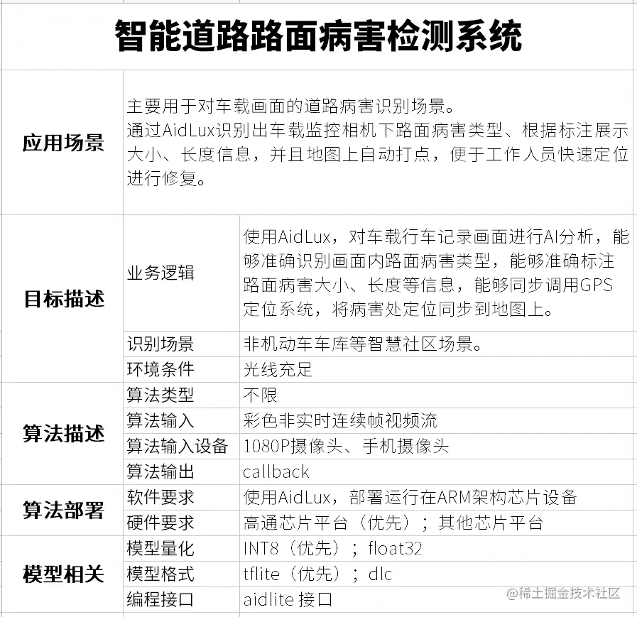
本期选题

注:AidLite编程接口使用文档

效果参考

报名链接

点击进入AidLux AI 应用案例悬赏征集活动,选择感兴趣的项目,阅读并确认选题要求后,添加AidLux小助手微信报名。

活动规则

点击查看AidLux AI 应用案例悬赏征集活动规则