【网络安全必备知识】本地提权漏洞分析

358 阅读9分钟

0. 前言

CVE-2023-21752 是 2023 年开年微软第一个有 exploit 的漏洞,原本以为有利用代码会很好分析,但是结果花费了很长时间,难点主要了两个:漏洞点定位和漏洞利用代码分析,欢迎指正。

1. 漏洞简介

根据官方信息,该漏洞是 Windows Backup Service 中的权限提升漏洞,经过身份认证的攻击者可利用此漏洞提升至 SYSTEM 权限。成功利用此漏洞需要攻击者赢得竞争条件。

EXP 代码位于 Github,提供了两个版本,版本 1 可以实现任意文件删除,可稳定复现;版本 2 尝试利用任意删除实现本地提权,但是复现不稳定。

2. 漏洞点定位的曲折之路

这部分内容是一些失败的过程记录,防止自己之后犯同样的错误,只对漏洞分析感兴趣的可以略过 2.1 和 2.3 小节。

【一一帮助安全学习一一】

①网络安全学习路线

②20份渗透测试电子书

③安全攻防357页笔记

④50份安全攻防面试指南

⑤安全红队渗透工具包

⑥网络安全必备书籍

⑦100个漏洞实战案例

⑧安全大厂内部视频资源

⑨历年CTF夺旗赛题解析

2.1 失败的过程

首先尝试复现,提权版本的利用程序在虚拟机上没有复现成功,任意文件删除版本的利用程序由于没有使用完整路径,也没有复现成功。

之后尝试进行补丁对比,但是想要进行补丁对比首先要确定漏洞位于哪个文件中,根据漏洞利用程序的文件命名 SDRsvcEop,找到了文件 sdrsvc.dll,但是补丁对比后并没有发现差异。

搜索了关于这个漏洞的信息,但是除了漏洞通告和 GitHub 的 exp 代码外,没有找到其他内容。

这个时候已经开始对漏洞利用代码进行分析了,一方面通过微软的文档,了解代码中一些函数和参数的使用,一方面开始在 Windbg 上进行调试,并由此找到了 rpcrt4.dll、combase.dll 这些和漏洞无关的文件。

在调试过程中,花费了很多时间在 DeviceIoControl 这个函数上,因为之前看的很多漏洞最终定位的文件都是 sys 驱动文件,因此为 dll 文件留了一些位置,但是在方法选择上,仍旧趋向去寻找某个 sys 文件。

在这个时候才想起来要把利用程序参数的相对路径改成绝对路径,并且成功复现了任意文件删除。

之前学习病毒分析的时候,有一个算是标准的流程,就是要先执行病毒,看一下它的动态特征,以此方便后面的动态分析。之前看的很多漏洞分析文章,也都是要执行一下 poc 或者 exp,进行进程监控,虽然想到了这个方法,但是并没有十分重视。

继续分析漏洞利用代码,在此期间看了一些关于 DCOM 的资料,确定 sdrsvc.dll 是依赖 rpcss.dll 文件功能的(明明可以通过 process hacker 直接确定的……),通过补丁对比发现函数 CServerSet::RemoveObject 被修改,尝试在 Windbg 中在这个函数设置断点,但是利用程序没有执行到这里,所以漏洞点不在这个文件。

2.2 转入正轨

此时我仍旧没有使用 procmon 对利用程序进行监控,我选择在安装补丁前后的系统上执行利用程序,并检查输出(输出内容做了一些修改),得到以下结果(因为只是测试功能,并没有选择对高权限文件进行删除):

补丁修复前

PS C:\Users\exp\Desktop> C:\Users\exp\Desktop\SDRsvcEop.exe C:\Users\exp\Desktop\test.txt
[wmain] Directory: C:\users\exp\appdata\local\temp\23980418-9164-497e-8ce7-930949d1af55
[Trigger] Path: \\127.0.0.1\c$\Users\exp\AppData\Local\Temp\23980418-9164-497e-8ce7-930949d1af55
[FindFile] Catch FILE_ACTION_ADDED of C:\users\exp\appdata\local\temp\23980418-9164-497e-8ce7-930949d1af55\SDT2C35.tmp
[FindFile] Start to CreateLock...
[cb] Oplock!
[CreateJunction] Junction \\?\C:\Users\exp\AppData\Local\Temp\23980418-9164-497e-8ce7-930949d1af55 -> \RPC Control created!
[DosDeviceSymLink] Symlink Global\GLOBALROOT\RPC Control\SDT2C35.tmp -> \??\C:\Users\exp\Desktop\test.txt created!
[Trigger] Finish sdc->proc7
[wmain] Exploit successful!
[DeleteJunction] Junction \\?\C:\Users\exp\AppData\Local\Temp\23980418-9164-497e-8ce7-930949d1af55 deleted!
[DelDosDeviceSymLink] Symlink Global\GLOBALROOT\RPC Control\SDT2C35.tmp -> \??\C:\Users\exp\Desktop\test.txt deleted!

补丁修复后

PS C:\Users\exp\Desktop> C:\Users\exp\Desktop\SDRsvcEop.exe C:\Users\exp\Desktop\test.txt
[wmain] Directory: C:\users\exp\appdata\local\temp\183c772e-f444-4aec-a489-7d9f734ee719
[Trigger] Path: \\127.0.0.1\c$\Users\exp\AppData\Local\Temp\183c772e-f444-4aec-a489-7d9f734ee719
[FindFile] Catch FILE_ACTION_ADDED of C:\users\exp\appdata\local\temp\183c772e-f444-4aec-a489-7d9f734ee719\SDT1F8A.tmp
[Trigger] Finish sdc->proc7
_

由此可知修复后利用程序无法再获取一个 tmp 文件的句柄,我猜测应该是补丁修复之前,漏洞文件创建了这个 tmp 文件,并且创建的权限有问题(这个猜测不一定准确),但是这个猜测目前没什么用,还是没办法定位漏洞文件。

终于想起来要用 procmon 了。

根据上面利用程序输出结果的对比,确定漏洞修复的位置和创建的 tmp 文件有关,因此格外注意 procmon 中该文件的创建操作:

1678717022.jpg 并在 Stack 选项卡中,定位到 sdrsvc.dll 调用的功能位于 sdengin2.dll 中:

image.png

根据 SdCheck + 0x490c2,在 IDA 中定位到函数 CSdCommonImpl::QueryStorageDevice,该地址为这个函数调用 QueryStorageDevice 的位置。

经过补丁对比,发现了函数 IsWritable,这个函数进行了修改,并且被 QueryStorageDevice 所调用。

【一一帮助安全学习一一】

①网络安全学习路线

②20份渗透测试电子书

③安全攻防357页笔记

④50份安全攻防面试指南

⑤安全红队渗透工具包

⑥网络安全必备书籍

⑦100个漏洞实战案例

⑧安全大厂内部视频资源

⑨历年CTF夺旗赛题解析

2.3 反思

这次漏洞分析遇到了几个障碍:

  1. 无法通过漏洞名称直接确认漏洞文件,导致无法使用常用的补丁对比的分析方法;
  2. exp 一开始未成功复现,这种情况对我来说很常见,但是由于不清楚原因,我以为是对备份服务的功能以及 exp 代码不熟悉导致;
  3. 由于不熟悉利用代码:
  4. 花费很多时间查找相关资料;
  5. 需要对辅助功能代码和直接漏洞利用代码进行区分。

除此之外,之前极少分析带有 exp 且 exp 可以正常复现的漏洞,习惯从静态分析入手,再使用 windbg 动态辅助分析。一般遇到可以使用的 poc,我也是直接触发崩溃,然后使用 windbg 从崩溃开始进行调试分析,从没有使用过 procmon 进行动态监控,并且这样的方法也都成功对漏洞进行了分析,因此轻视了 procmon 动态监控方法的有效性。

不过 procmon 也不是万能的,目前看来,这个方法在漏洞点定位上十分有效,但是如果通过其他信息已经能够对漏洞点进行定位,那么 procmon 提供的帮助就不那么显著了,而且通过其他方法也能够完成漏洞分析。

3. 漏洞原理

3.1 补丁对比

漏洞修复前:

__int64 __fastcall IsWritable(unsigned __int16 *a1, int a2, int *a3)
{
  ...
  v7 = -1;
  if ( a2 == 7 )
  {
    if ( !GetTempFileNameW(a1, L"SDT", 0, TempFileName) )// 如果获取 temp 文件名失败,进入 if 语句
    {
      rtnValue = v17;
LABEL_28:
      *a3 = v6;
toend2:
      if ( v7 != -1 )
      {
        CloseHandle(v7);
        rtnValue = v17;
      }
      goto end;
    }
    rtnValue = SxDeleteFile(TempFileName);      // 删除之前可能存在的 tmp 文件
    v17 = rtnValue;
    v8 = 0x148;
    if ( rtnValue >= 0 )                        // 删除成功
    {
      v18 = 0x148;
LABEL_27:
      v6 = 1;
      goto LABEL_28;
    }
toend:
    v19 = v8;
    goto end;
  }
  ...
}

上述代码中的 a2 和传入的路径类型有关,由于利用程序传入的是 UNC 路径,因此最终程序执行流程到达此处。

根据 GetTempFileNameW 函数的文档说明,当其第三个参数为数值 0 时,该函数会尝试使用系统时间生成一个唯一数字文件名,如果该文件已存在,数字递增直至文件名唯一,在这种情况下,该函数会创建一个该文件名的空文件并释放其句柄。因此在漏洞修复之前,系统通过 GetTempFileNameW 创建临时文件是否成功的方式检查传入的 unc 路径是否可以写入,如果可以写入,再删除创建的这个临时文件。

漏洞修复后:

__int64 __fastcall IsWritable(unsigned __int16 *a1, int a2, int *a3)
{
  ...
  v7 = -1;
  if ( a2 == 7 )
  {
    if ( CheckDevicePathIsWritable(a1) < 0 )
    {
LABEL_10:
      rtnValue = v16;
      *a3 = v6;
toend2:
      if ( v7 != -1 )
      {
        CloseHandle(v7);
        rtnValue = v16;
      }
      goto end;
    }
LABEL_9:
    v6 = 1;
    goto LABEL_10;
  }

漏洞修复后,原本 GetTempFileNameW 函数的位置变成了 CheckDevicePathIsWritableGetTempFileNameW 函数的实现位于 kernelbase.dll 文件中,如果你仔细对比,会发现这两个函数中的大部分代码相同,只有一处差异点需要注意,就是在创建临时文件的时候,两者的代码如下:

// GetTempFileNameW
v24 = CreateFileW(lpTempFileName, GENERIC_READ, 0, 0i64, 1u, 0x80u, 0i64);

// CheckDevicePathIsWritable
v22 = CreateFileW(FileName, GENERIC_READ, 0, 0i64, 1u, 0x4000080u, 0i64);

可以看到在 CheckDevicePathIsWritable 函数中,CreateFileW 函数的第六个参数 dwFlagsAndAttributes 数值由 0x80 变成了 0x4000080,即从 FILE_ATTRIBUTE_NORMAL 变成了 FILE_ATTRIBUTE_NORMAL | FILE_FLAG_DELETE_ON_CLOSE

根据文档说明,FILE_FLAG_DELETE_ON_CLOSE 表示文件会在所有句柄关闭时直接删除,并且之后打开该文件的请求必须包含 FILE_SHARE_DELETE 共享模式,否则会失败。

简单来说,修复后的代码将临时文件的创建和删除操作整合成为了一个元操作。

3.2 漏洞原理分析

上面补丁对比的结果可以确定这是一个条件竞争漏洞,由于临时文件的创建操作和删除操作接次发生,并且在两个操作之间没有对文件进行限制,这就导致攻击者可以创建另一线程,在临时文件创建之后,删除之前,获取文件句柄并创建机会锁阻止其他线程操作,同时将文件删除,并设置原文件路径指向其他文件,当机会锁释放后,指向的其他文件就会被删除。

4. 漏洞利用

4.1 文件删除漏洞利用代码流程总结

  1. 在临时文件夹下,使用 FULL_SHARING 模式创建目录 dir ,作为上述临时文件的保存位置;
  2. 创建线程 FindFile,监控 dir 目录下的文件创建操作:
  3. 获取创建文件句柄并创建机会锁;
  4. 将创建的文件移动到其他目录下;
  5. 创建符号链接,将原文件路径指向要删除的目标文件;
  6. 释放机会锁;
  7. 主线程将目录 dir 的路径转换为 unc 格式,并通过 CoCreateInstance 的方式调用 sdrsvc 服务的 CSdCommonImpl::QueryStorageDevice 接口;
  8. sdrsvc 服务在 unc 格式目录下创建临时文件,之后删除文件。

如下图所示:

image.png

4.2 提权漏洞利用

4.2.1 原理分析

这部分内容基本上看ZDI 的文章就可以,这里做一下介绍。

简单来说,从 任意文件删除 到本地提权,需要与 MSI installer 文件运行过程进行条件竞争。

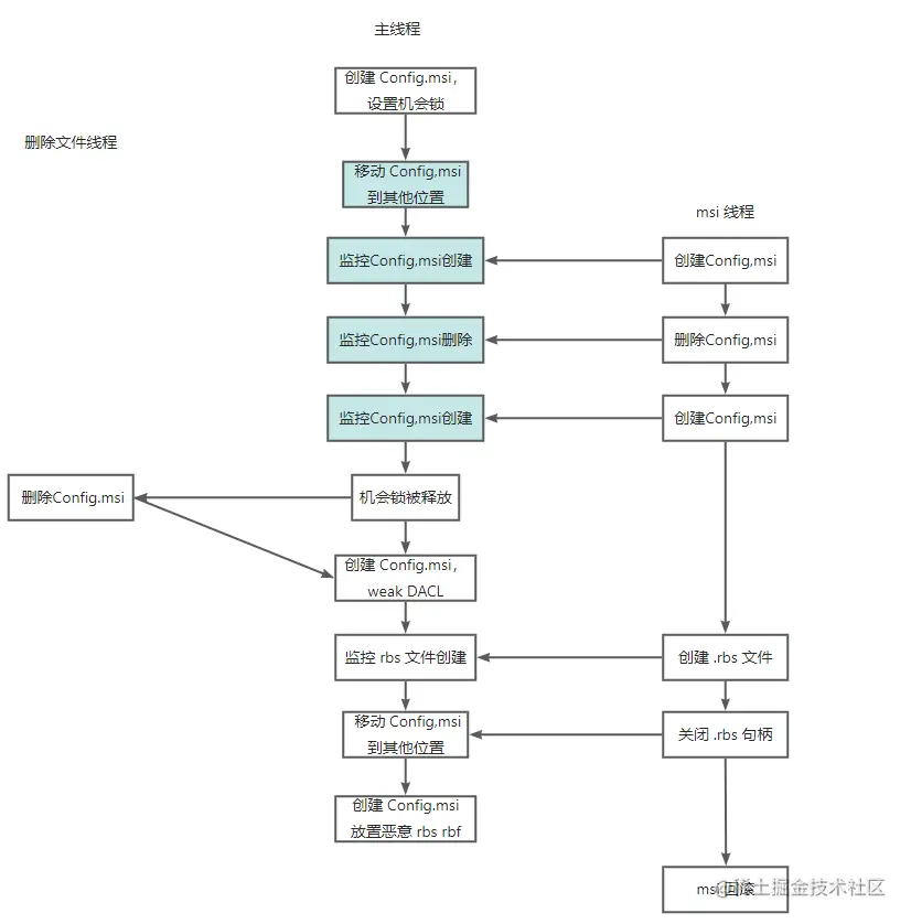
Windows Installer 服务负责应用程序的安装,而 msi 文件定义了安装过程中会发生的变化,例如创建了哪些文件夹、复制了哪些文件、修改了哪些注册表等等。因为程序安装过程中会对系统进行修改,为了避免安装出错导致系统无法恢复,msi 会在运行时创建文件夹 C:/Config.msi,将安装过程中做的所有更改记录到 .rbs 后缀的文件中,同时将被替换的系统文件存储为 .rbf 格式放入该文件夹。所以如果可以替换其中的 rbf 文件,就能将系统文件替换为任意恶意文件。正是因为有文件替换的风险,所以 C:/Config.msi 及其中的文件默认具有强 DACL。

但是如果攻击者能做到 任意目录删除,就可以将 C:/Config.msi 删除,重新创建一个弱 DACL 的 C:/Config.msi 目录,并在 msi 程序创建完 rbs 和 rbf 文件之后,对其进行替换,使用恶意 rbf 文件实现提权。

具体来看,msi 在运行时经历了 创建->删除->再创建 的过程,之后才会开始创建 rbs 文件,因此 任意目录删除 需要在 再创建 之后,rbs 文件创建之前删除 C:/Config.msi 目录,并监控 rbs 文件的产生,对文件进行替换,条件竞争就发生在这里。

上面提到的漏洞是 任意目录删除,如果发现的是 任意文件删除,可以删除 C:/Config.msi::$INDEX_ALLOCATION 数据流,同样可以实现目录的删除。

利用任意文件删除漏洞实现提权的流程如下图所示:

image.png

4.2.2 失败原因分析

上面介绍的流程把 Config.msi 的删除 当作一个元操作,但在 CVE-2023-21752 这个漏洞中,文件删除同样需要条件竞争才能实现,具有相对繁琐的步骤。也就是说想要利用这个漏洞实现本地提权,需要同时实现赢得两个条件竞争,这也是一开始复现总是失败的原因。

为了方便了解利用代码的执行流程,对代码中的注释进行了添加和修改,得到了如下的执行结果:

PS C:\Users\exp\Desktop> C:\Users\exp\Desktop\SDRsvcEop.exe
[wmain] Config.msi directory created!
[wmain] Directory: C:\users\exp\appdata\local\temp\3bbbd2cf-7baf-42b7-98ea-242f703b08f8
[wmain] Got handle of uuid directory
[wmain] Finish create oplock for config.msi

[Trigger] Path: \\127.0.0.1\c$\Users\exp\AppData\Local\Temp\3bbbd2cf-7baf-42b7-98ea-242f703b08f8
[FindFile] Found added file C:\users\exp\appdata\local\temp\3bbbd2cf-7baf-42b7-98ea-242f703b08f8\SDT73B.tmp
[FindFile] Got handle of C:\users\exp\appdata\local\temp\3bbbd2cf-7baf-42b7-98ea-242f703b08f8\SDT73B.tmp
[cb] Oplock!
[Move] Finish moving to \??\C:\windows\temp\c5b82788-8133-4971-b351-38f58233ced1
[CreateJunction] Junction \\?\C:\Users\exp\AppData\Local\Temp\3bbbd2cf-7baf-42b7-98ea-242f703b08f8 -> \RPC Control created!
[DosDeviceSymLink] Symlink Global\GLOBALROOT\RPC Control\SDT73B.tmp -> \??\C:\Config.msi::$INDEX_ALLOCATION created!
[FindFile] End

[Move] Finish moving to \??\C:\windows\temp\0f1161f2-a8c5-4798-a71d-f32ebba87125
[install] MSI file: C:\windows\temp\MSI72F.tmp
[install] Start ACTION=INSTALL
[cb1] Detect first create
[cb1] Detect first delete
[install] Start REMOVE=ALL
[install] Start delete msi file

[Fail] Race condtion failed!
[DeleteJunction] Junction \\?\C:\Users\exp\AppData\Local\Temp\3bbbd2cf-7baf-42b7-98ea-242f703b08f8 deleted!
[DelDosDeviceSymLink] Symlink Global\GLOBALROOT\RPC Control\SDT73B.tmp -> \??\C:\Config.msi::$INDEX_ALLOCATION deleted!

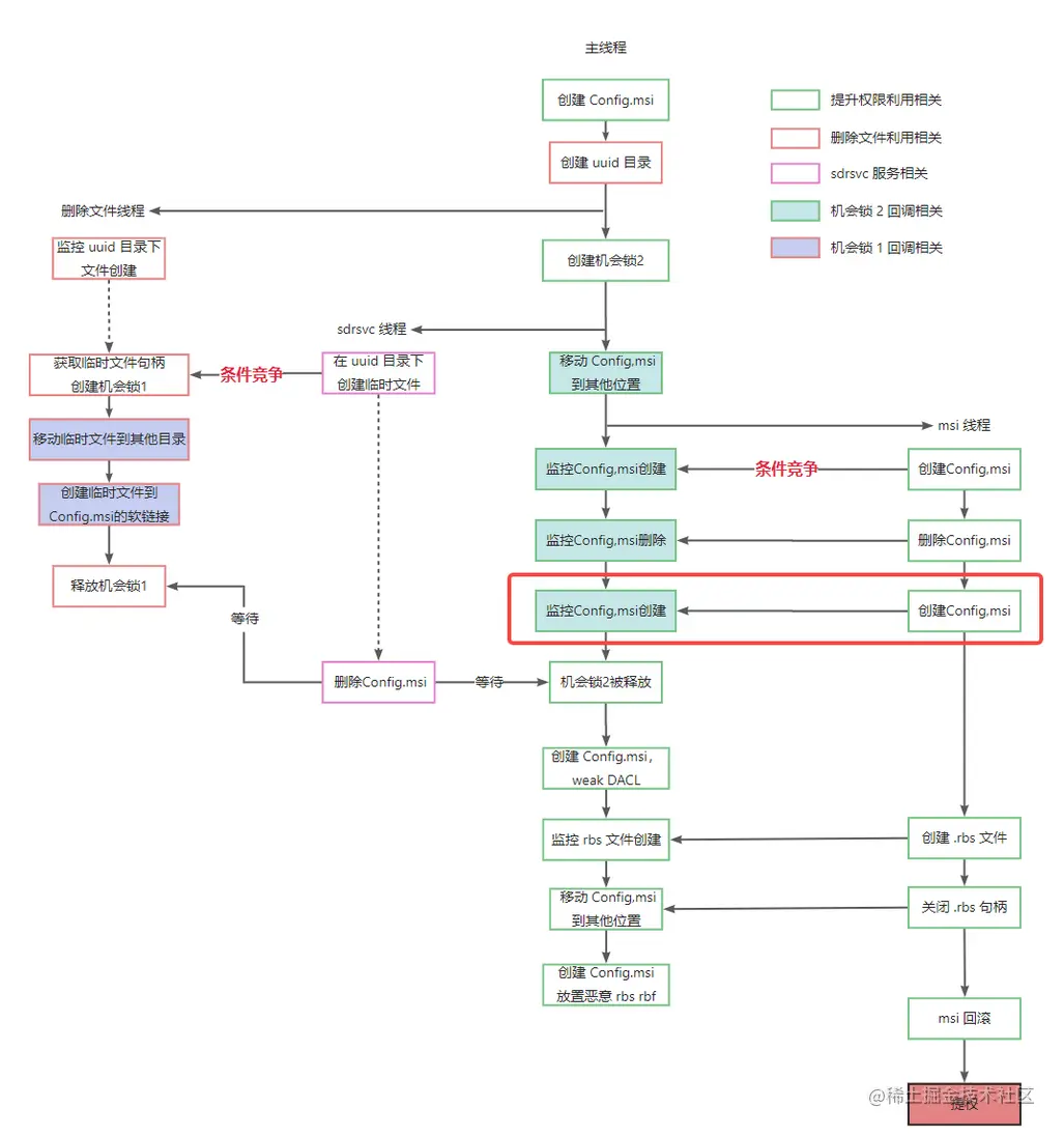
在不同流程的结果之间添加了回车,方便观察,可以看到在 删除文件 流程中,程序监控到了临时文件的生成,也创建了符号链接,但是由于符号链接将临时文件链接到了 C:/Config.msi::$INDEX_ALLOCATION 上,而 C:/Config.msi 的机会锁又掌握在 msi 线程上,因此删除操作停滞了。

于此同时 msi 线程上只监测到了 C:\\Config.msi 的第一次创建和删除,并没有监测到第二次创建,因为这里使用了循环对创建行为进行检测,因此该线程也陷入了无限循环。

与 msi 的条件竞争失败,导致两个线程发生死锁,漏洞利用失败。

4.2.3 问题解决

首先,将利用代码的整个流程画成了如下的流程图:

image.png

红框部分就是条件竞争失败的地点。

尝试增加虚拟机的 CPU 数量,对监控 Config.msi 创建的代码进行优化,但是都没有成功。同时也单独使用 procmon 监控了 msi 文件的运行过程,确定 Config.msi 目录确实发生了二次创建。

所以结论只有一个,Config.msi 目录的二次创建发生的太快了。但是既然 Config.msi 目录的二次创建是确实发生的,同时利用代码已经监测到了第一次删除的行为,那么如果这个时候就释放机会锁 2,又会如何呢?

如果不对 Config.msi 目录的二次创建进行监控,直接释放机会锁 2,因为 Config.msi 目录的二次创建时间间隔非常短,等待良久的 sdrsvc 就有机会成功删除 Config.msi。此时漏洞利用流程可以继续进行下去,并成功实现漏洞利用!

image.png

3.2 符号链接的问题

之前对利用代码中如何链接向待删除文件存在疑问,实际上这种利用手法来自 James Forshaw,参考链接 5 和 6 对其进行了介绍。

重分析点/Junction 是一种 NTFS 文件系统中文件夹的属性,NTFS 驱动在打开文件夹的时候会对它进行读取。可以使用它对目录之间进行链接,假设要建立目录 A 向目录 B 的重分析点,只要普通用户对目录 A 具有可写权限就能够进行,而对目录 B 的权限没有任何要求。

在 Windows 系统中,我们常提到的 C 盘目录并不是一个真的文件夹,它实际上是一个指向设备物理地址的符号链接对象,你可以使用 WinObj 在 \GLOBAL?? 中看到 C: 项是一个 SymbolicLink。当我们访问 C 盘中的某个文件时,系统会对访问路径进行转换,转换成真正的设备物理地址。普通用户也可以在对象管理器中添加或删除符号链接,但是该行为只能在有限的目录下进行,例如 \RPC Control.

在上面利用代码执行结果中,有下面两行输出:

[CreateJunction] Junction \\?\C:\Users\exp\AppData\Local\Temp\3bbbd2cf-7baf-42b7-98ea-242f703b08f8 -> \RPC Control created!
[DosDeviceSymLink] Symlink Global\GLOBALROOT\RPC Control\SDT73B.tmp -> \??\C:\Config.msi::$INDEX_ALLOCATION created!

首先创建了攻击者可控的目录 3bbbd2cf-7baf-42b7-98ea-242f703b08f8 指向 \RPC Control 的重分析点,这样访问 \RPC Control 就相当于访问这个可控目录;之后在 \RPC Control 下面创建了一个由 SDT73B.tmp 指向待删除文件的符号链接,这一步就相当于将可控目录下的 SDT73B.tmp 指向了待删除文件,删除 SDT73B.tmp 就相当于删除了目标文件