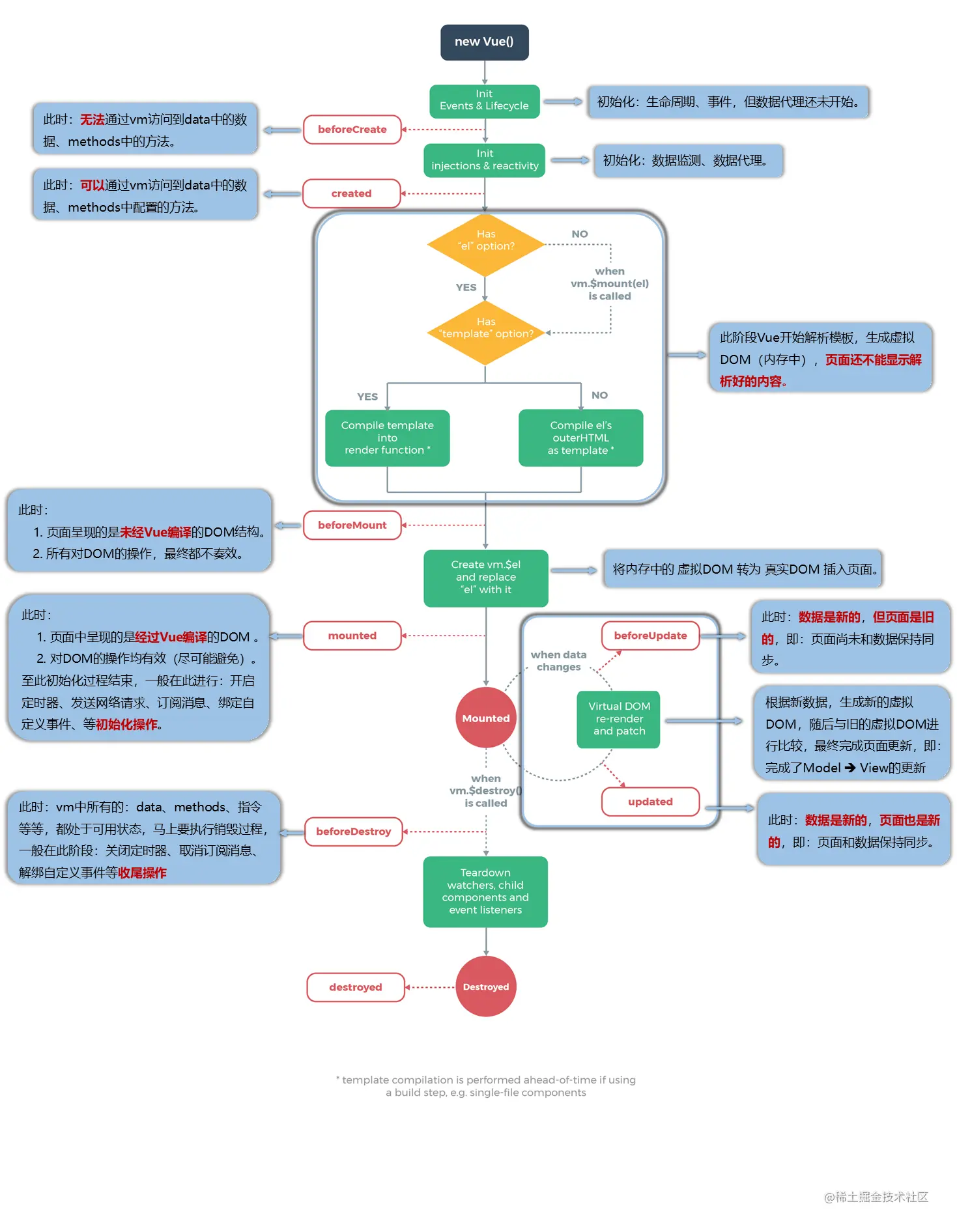
生命周期


挂载流程
new Vue()
init Events & Lifecycle 初始化:生命周期 事件 但数据代理还未开始
调用 beforeCreate :
无法通过vm访问到data中的数据 methods中的方法
init injections & reactivity 初始化: 数据监测 数据代理
调用 created :
可以通过vm访问到data中的数据 methonds中配置的方法
Vue解析模板 生成虚拟DOM(内存中),页面还不能显示解析好的内容
调用 beforeMount :
1.页面呈现的是未经Vue编译的DOM结构
2.所有对DOM的操作 最终都不奏效 (不要在这操作dom)
Create vm.$el and replace "el" with it 将内存中 虚拟DOM转为 真实DOM 插入页面 (所以不在beforeMount操作dom)
调用 mounted : (常用)
1.页面呈现的是经过Vue编译的DOM
2.对DOM的操作均有效(尽可能避免)至此初始化过程结束 一般在此进行: 发送ajax请求 开启定时器 绑定自定义事件 发送网络请求 订阅消息 等初始化操作
更新流程
Mounted
Virtual DOM re-render and patch 根据新数据 生成新的虚拟DOM 随后与旧的虚拟DOM进行比较 最终完成页面更新 即Model => View的更新
调用 beforeUpdate : 此时数据是新的但是页面是旧的 页面尚未和数据保持同步
调用 updated : 此时数据的新的页面也是新的 页面和数据保持同步
销毁流程
Teardown warchers.child components and event Listeners
移除事件监听
调用 beforeDestroy : (常用)
销毁之前
1.此时 vm中 所有的 data methods 指令等 都处于可用状态
2.马上要执行销毁过程 一般在此进行: 关闭定时器 取消订阅消息 解绑自定义事件 等收尾操作
调用 destroyed
销毁完毕
关于销毁Vue实例
1.销毁后借助Vue开发者工具看不到任何信息
2.销毁后自定义事件会失效,但原生DOM事件依然有效
3.一般不会在beforeDestroy操作数据,因为即便操作数据,也不会再触发更新流程了
<div id="demo">
<div class="box" :style="{opacity}">123</div>
<button @click="opacity = 1">透明度设置为1</button>
<button @click="stop">点我停止变换</button>
</div>
<script type="text/javascript">
Vue.config.productionTip = false;
new Vue({
el: "#demo",
data: {
opacity: 1,
},
methods: {
stop() {
this.$destroy();
},
},
mounted() {
console.log("mounted");
setInterval(() => {
this.opacity -= 0.01;
if (this.opacity <= 0) this.opacity = 1;
}, 100);
},
beforeDestroy() {
clearInterval(this.timer);
console.log("vm即将驾鹤西游了");
},
});
</script>