Java零基础学习路线汇总

324 阅读3分钟

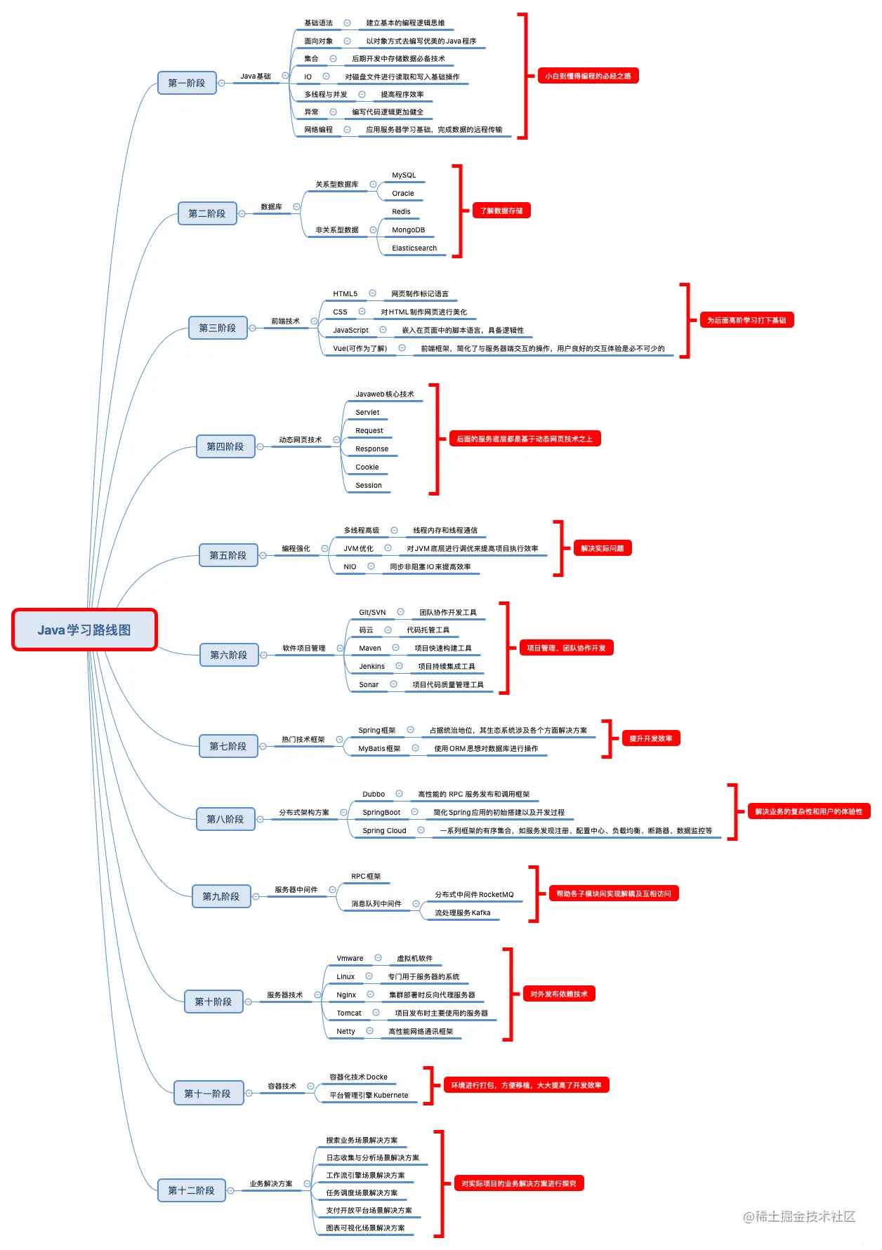
这里总共整理了12个学习阶段,并在文章末尾附有Java零基础学习路线图。当然,学好Java基础也能为我们后续学习大数据提供坚实的基础。

1、踏实走好每一阶段

1)Java基础可以帮助你从小白到懂得如何编程。

2)数据库技术,不仅仅是Java开发工程师的必学课程,也是其他语言都需要掌握的技能。让你了解如何对客户交互数据进行存储。

3)Javaweb阶段包括前端、数据库和动态网页。Javaweb是互联网项目的入门课程,是学习后面高进阶课程的基础。

4)动态网页是中级程序员服务器端编程的基础,是高级框架学习的必备课程,对后期学习的框架、服务底层都是基于动态网页技术之上的。

5)编程强化,是对解决实际问题方面做一个深入的了解和应用,是对JavaSE基础的加强,对后期自动以框架和对一些服务框架的底层理解做支撑。

6)学习了项目的开发与发布之后,我们就可以单独对一个项目进行开发了,但是在企业中开发中,除了编码之外,还需要项目管理、团队协作开发等,这就是软件项目管理板块要学习的内容。

7)多了解热门技术框架。使用Javaweb进行企业级开发是完全可以的,但是开发效率比较低,所以对常用的逻辑操作进行封装就形成了框架,因此框架是企业开发的入门技能。

8)随着互联网的发展,业务的复杂性和用户的体验性都需要提高,所以分布式架构出现了。该板块主要讲解的是分布式架构的相关解决方案。

9)中间件板块是大型互联网项目中必备的。服务中间件可以帮助各子模块间实现互相访问,消息共享或统一访问等功能。

10)不管是使用原生Javaweb进行开发,还是使用框架进行开发,项目最终需要对外发布才能供全世界的人访问到,而服务器板块就可以解决这个问题,所以服务器是项目发布的必要技术。

11)容器化技术是近两年超级火的一个专题,通过容器化技术可以对环境进行打包,方便移植,大大提高了开发效率。

12)业务解决方案。虽然我们已经具备了基础技术和高阶技术,但是要想与企业开发相接轨,还需要对实际项目的业务解决方案进行探究。

2、Java零基础学习路线图

489e4b5f72dd4b50ac632b43d6483c14.png

如果你有更好的学习方法和建议,可以在留言区交流讨论!