《深度学习推荐系统实战》 学习笔记 3月Day 7

279 阅读9分钟

04 | 特征工程:推荐系统有哪些可供利用的特征?

在这个系统之中,特征工程就是利用工程手段从“用户信息”“物品信息”“场景信息”中提取特征的过程。这个过程说起来容易,但实际做起来其实困难重重。比如说,一个网站或者 App 每天收集起来的用户日志,采集来的站外信息,自己公司员工编辑添加的结构化数据那么多,那么庞杂,怎么才能挑出那些对推荐有用的特征呢?再比如从“推荐模型”的角度来说,一个机器学习模型的输入,往往是一个数值型的向量。那用户性别,用户行为历史这些根本不是数字的信息怎么处理成一个模型可用的数值向量呢?我们这节课先聚焦第一个问题,“怎么挑出有用特征”,下节课我们再解决第二个问题。都说“理论指导实践”,在展开讲有哪些有用的特征之前,我们先看一看构建特征工程有哪些原则或者规律可以遵循。

image.png

构建推荐系统特征工程的原则

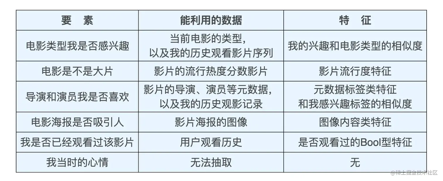
我给推荐系统中的特征下了一个比较抽象的定义,特征其实是对某个行为过程相关信息的抽象表达。为什么这么说呢?因为一个行为过程必须转换成某种数学形式才能被机器学习模型所学习,为了完成这种转换,我们就必须将这些行为过程中的信息以特征的形式抽取出来。我们来举个最简单的例子,用户的性别有三个,男、女、未知。但推荐模型没办法直接认识这三个类别,它是一个只认识数字的“严重偏科理工男”,所以我们就需要把它转换成 1、2、3(为了方便你理解,这里我用的是一个最简单的方法,不一定是最合适的)这样的数字代号它才能处理。但是,这种从具体行为信息转化成抽象特征的过程,往往会造成信息的损失。为什么这么说呢?一是因为具体的推荐行为和场景中包含大量原始的场景、图片和状态信息,保存所有信息的存储空间过大,我们根本无法实现。二是因为具体的推荐场景中包含大量冗余的、无用的信息,把它们都考虑进来甚至会损害模型的泛化能力。比如说,电影推荐中包含了大量的影片内容信息,我们有没有必要把影片的所有情节都当作特征放进推荐模型中去学习呢?其实没有必要,或者说收效甚微。这其实也是我们构建推荐系统特征工程的原则:尽可能地让特征工程抽取出的一组特征,能够保留推荐环境及用户行为过程中的所有“有用“信息,并且尽量摒弃冗余信息。接下来,我们就结合一个实际的例子,说一说在电影推荐这个场景下,我们该怎么贯彻特征工程原则来挑选特征。现在,你就可以先把自己当成是一个用户,假设你正在选择看哪部电影。想一想在这个选择过程中,你都会受什么因素影响呢?如果是我的话,可能影响我的因素有 6 个,把它们按照重要性由高到低排序就是,电影类型我是否感兴趣、电影是不是大片、导演和演员我是否喜欢、电影海报是否吸引人、我是否已经观看过该影片以及我当时的心情。那站在一个工程师的角度,我们能不能用某些特征把这些要素表达出来呢?我尝试用表格的形式把它们特征化的方法列举了出来:

image.png
因此,在已有的、可获得的数据基础上,“尽量”保留有用信息是现实中构建特征工程的原则。

推荐系统中的常用特征

  1. 用户行为数据用户行为数据(User Behavior Data)是推荐系统最常用,也是最关键的数据。用户的潜在兴趣、用户对物品的真实评价都包含在用户的行为历史中。用户行为在推荐系统中一般分为显性反馈行为(Explicit Feedback)和隐性反馈行为(Implicit Feedback)两种,在不同的业务场景中,它们会以不同的形式体现。具体是怎么表现的呢?你可以看我下面给出的几个例子。
    image.png
  2. 用户关系数据
    互联网本质上就是人与人、人与信息之间的连接。如果说用户行为数据是人与物之间的“连接”日志,那么用户关系数据(User Relationship Data)就是人与人之间连接的记录。就像我们常说的那句话“物以类聚,人以群分”,用户关系数据毫无疑问是非常值得推荐系统利用的有价值信息。用户关系数据也可以分为“显性”和“隐性”两种,或者称为“强关系”和“弱关系”。如图 4 所示,用户与用户之间可以通过“关注”“好友关系”等连接建立“强关系”,也可以通过“互相点赞”“同处一个社区”,甚至“同看一部电影”建立“弱关系”。
    在推荐系统中,利用用户关系数据的方式也是多种多样的,比如可以将用户关系作为召回层的一种物品召回方式;也可以通过用户关系建立关系图,使用 Graph Embedding 的方法生成用户和物品的 Embedding;还可以直接利用关系数据,通过“好友”的特征为用户添加新的属性特征;甚至可以利用用户关系数据直接建立社会化推荐系统。
  3. 属性、标签类数据

image.png
在推荐系统中使用属性、标签类数据,一般是通过 Multi-hot 编码的方式将其转换成特征向量,一些重要的属性标签类特征也可以先转换成 Embedding,比如业界最新的做法是将标签属性类数据与其描述主体一起构建成知识图谱(Knowledge Graph),在其上施以 Graph Embedding 或者 GNN(Graph Neural Network,图神经网络)生成各节点的 Embedding,再输入推荐模型。这里提到的不同的特征处理方法我们都会在之后的课程中详细来讲。
4. 内容类数据
内容类数据(Content Data)可以看作属性标签型特征的延伸,同样是描述物品或用户的数据,但相比标签类特征,内容类数据往往是大段的描述型文字、图片,甚至视频。一般来说,内容类数据无法直接转换成推荐系统可以“消化”的特征,需要通过自然语言处理、计算机视觉等技术手段提取关键内容特征,再输入推荐系统。例如,在图片类、视频类或是带有图片的信息流推荐场景中,我们往往会利用计算机视觉模型进行目标检测,抽取图片特征,再把这些特征(要素)转换成标签类数据供推荐系统使用。
而文字信息则更多是通过自然语言处理的方法提取关键词、主题、分类等信息,一旦这些特征被提取出来,就跟处理属性、标签类特征的方法一样,通过 Multi-hot 编码,Embedding 等方式输入推荐系统进行训练。
5. 场景信息(上下文信息)
6. 最后一大类是场景信息,或称为上下文信息(Context Information),它是描述推荐行为产生的场景的信息。最常用的上下文信息是“时间”和通过 GPS、IP 地址获得的“地点”信息。根据推荐场景的不同,上下文信息的范围极广,除了我们上面提到的时间和地点,还包括“当前所处推荐页面”“季节”“月份”“是否节假日”“天气”“空气质量”“社会大事件”等等。场景特征描述的是用户所处的客观的推荐环境,广义上来讲,任何影响用户决定的因素都可以当作是场景特征的一部分。但在实际的推荐系统应用中,由于一些特殊场景特征的获取极其困难,我们更多还是利用时间、地点、推荐页面这些易获取的场景特征。

小结

这节课我们一起进入推荐系统中一个非常重要的模块,特征工程模块的学习。推荐系统中可用的特征非常多,但它们基本上可被划分到“用户行为”“用户关系”“属性标签”“内容数据”“场景信息”这五个类别,而且挑选特征的方法也遵循着“保留有用信息,摒弃冗余信息”的原则。就像本节开头说的一样,特征工程是准备食材的过程,准备食材的好坏直接影响到能不能做出好菜。同时,要准备的食材也和我们要做什么菜紧密相连。所以针对不同的推荐系统,我们也要针对它们的业务特点,因地制宜地挑选合适的特征,抓住业务场景中的关键信息。这才是特征工程中不变的准则,以及我们应该在工作中不断积累的业务经验。从工程的角度来说,除了特征的挑选,特征工程还包括大量的数据预处理、特征转换、特征筛选等工作,下节课我们就一起学习一下特征处理的主要方法,提升一下我们“处理食材”的技巧!