基于双闭环PID控制器的永磁同步电机控制系统仿真

291 阅读4分钟

1.算法描述

       永磁同步电机(PMSM,permanent magnet synchronous motor)的基本结构主要包括定子、转子以及端盖三个主要模块。其中转子磁路结构是永磁同步电机与其它电机最主要的区别,其在很大程度上决定了永磁同步电机的实际性能指标。在一般情况下,永磁同步电机的转子磁路结构可以分为如下几个类型:嵌入式转子磁路结构,内置式转子磁路结构以及凸装式转子磁路结构。

 

      此外,由于永磁同步电机(PMSM)的的转子在磁、电结构上的不对称性,导致了转子瞬间位置的非线性,从而增加了其解析难度。因此,我们需要使用矢量控制技术来解决这个问题,通过坐标变化,将变量变为常量,将变系数变为常系数,从而简化解析复杂度。

 

永磁同步电机的主要工作方式和原理如下:

 

  1).磁场的建立,永磁同步电机磁场的建立是一个通过励磁绕组以直流励磁电流来建立极性相间的励磁磁场的过程。

 

  2).载流导体,永磁同步电机的载流导体时由三相对称的电枢绕组来构成功率绕组,从而获得感应电势的载体。

 

  3).切割运动,永磁同步电机的切割运动是由极性相间的励磁磁场随轴一起旋转并顺次切割定子各相绕组。

 

  4).交变电势的产生,永磁同步电机的交变电势是由电枢绕组与主磁场之间的相对切割运动而产生的大小和方向按周期性变化的三相对称交变电势。

 

        基于三相的永磁同步电机,其定子中有三相绕组,假设其绕组轴线分别为A轴、B轴以及C轴,且三个轴之间彼此相差120度,从而构成一个ABC三相坐标系,坐标系结构如图1所示。

 

1.png

 

       从图1可知,在ABC三相静止坐标系中,由于永磁同步电机的转子磁电结构上的不对称性而造成永磁同步电机方程式是由一组与转子瞬时位置相关的非线性方程,因此,不方便直接进行求解,使永磁同步电机的态特性分析较为困难。

 

         基于dq同步旋转系定子静止坐标系为同步旋转坐标系,其中坐标系的q轴超前d轴90度,该坐标系的结构如图2所示,若把d轴的取向与转子永磁总磁链方向一致,则成为转子磁场定向坐标系。

2.png

 

 

基于三相ABC静止坐标系与基于dq同步旋转系定子静止坐标系的关系为:  

 

3.png

 

基于三相ABC静止坐标系与基于dq同步旋转系定子静止坐标系的关系为:    

 

4.png

 

       永磁同步电机的绕组短路通常是由于绝缘导致的,其主要分为相间短路和匝间短路。其中相间短路,保险丝可能烧毁,机器可能停机。相对地短路,如果机器继续运行,会出现一个很大的转矩脉动。匝间短路,故障绕组的有效匝要比其他健康组的有效匝少,所以可以通过机器的电枢电流、电枢磁动势找到不对称信号。由于本文主要研究的是永磁同步电机的绕组匝间短路,这里针对电机的绕组匝间短路的进行概述。

 

       匝间短路是永磁同步电机绕组的主要故障,其物理过程如下所示:

 

5.png

 

     当永磁同步电机出现匝间短路故障的时候,其转子的励磁绕组短路效应将导致短路磁极的磁势并产生局部的磁势的损失。磁势的局部损失将导致有短路磁极的磁势的峰值和平均值将逐渐减小。这里假设第 j 槽励磁绕组1匝发生匝间短路,短路电流为I,短路匝的等效磁势如图所示。

 

6.png

 

2.仿真效果预览

matlab2022a仿真结果如下:

 

7.png

8.png

9.png

10.png

11.png

 

3.MATLAB核心程序

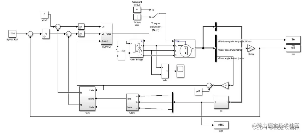
     为了研究本文所提出的永磁同步电机故障模型的正确率和有效性,通过Simulink建立如下的仿真模型。在正常状态下,为了使得永磁同步电机能够获得幅度较为恒定的圆形磁场,通过三相对称正弦波电压供电时的理想圆形磁通轨迹为基准用三相逆变器不同的开关模式产生的实际磁通去逼近基准磁通圆,使得磁链的轨迹靠电压空间矢量相加得到。本系统的仿真模型如下图所示A143:

 

12.png