【经验分享】电路板上电就挂?新手工程师该怎么检查PCB?

144 阅读2分钟

小伙伴们有没有经历过辛辛苦苦,加班加点设计的PCB,终于搞定下单制板。接下来焦急并且忐忑地等待PCB板到货,焊接,验证,一上电,结果直接挂了...

连忙赶紧排查,找问题。最终发现,是打过孔,地线跟电源搞一起去了。

001.png

但是在做DRC检查的时候却没报错。难道去怪PCB设计软件的锅?没人会理的,为什么别人用都没问题,一把辛酸泪,费力不讨好。

那么除了PCB设计软件的规则检查之外,还能怎么办?总不能一根线、一个孔去查看吧。

向老工程师请教

向公司有经验的工程师请教,他们的说法就是:项目做多了,自然可以避掉绝大部分的风险

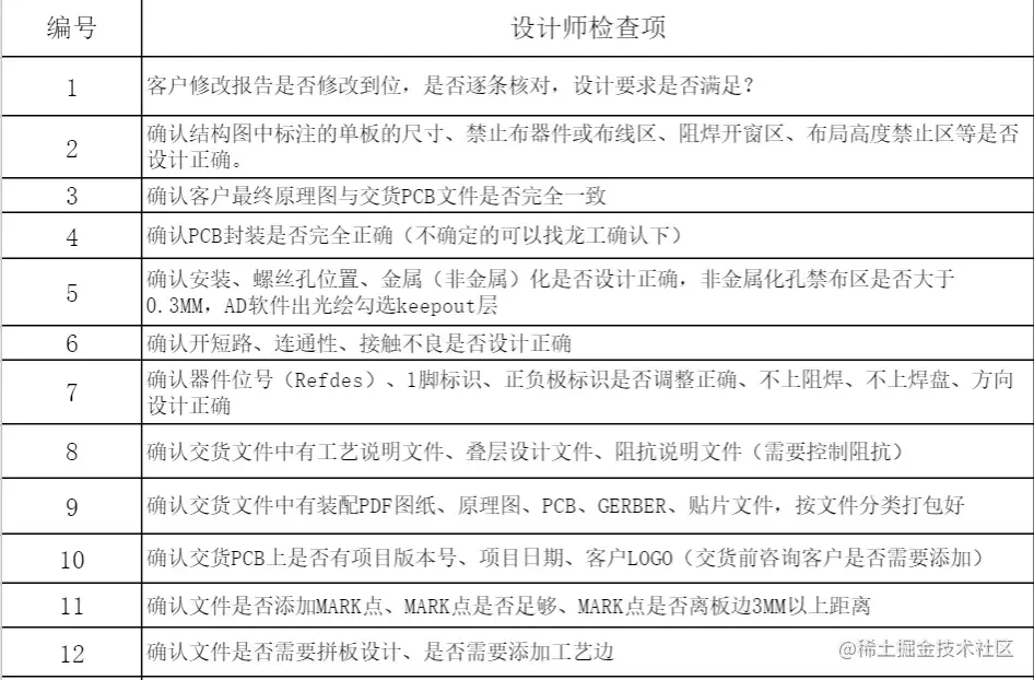
新手工程师肯定没有办法自己搞定,只能借助外部的方法。于是他发给我设计规范和check项,说是可以用来管控PCB的生产制造问题。如下图:

002.png

但是,对于这样的规范,不同的人,理解可能不一样,所以还是有可能有失误。如果能有自动化工具,能够帮助我们快速地搞定这些那就最好了。

能够帮助检查的工具神器

同为工程师的朋友给我推荐了一款自动检查PCB的软件。用过之后真的就基本没有出现“废板”。也强烈推荐给大家。

它能够直接导入PCB文件,支持解析 Allegro、Altium、Protel、PADS、ODB、Gerber等格式。

导入文件后,可以一键分析PCB存在的问题,显示红色的是有潜在设计隐患的,点击查看即可定位到问题。

003.png

甚至还可以直接生成检测报告,可以看到详细的隐患说明。

004.png

觉得不错的可以试用一下,导入最近的自己的PCB进行测试,一方面软件能能帮我们缩短开发周期、降低成本、提高产品质。另一方面,学习软件的设计思路,也能起到提高我们的设计经验的作用。

有需要可以访问华秋DFM官网下载体验或者复制链接直接下载:dfm.elecfans.com/uploads/sof…