60行代码实现redux核心功能(createStore, applyMiddleware, combineReducers)

83 阅读4分钟

实现redux核心功能(createStore, applyMiddleware, combineReducers)


开始之前,需要了解几个概念

  • store
    store是通过createStore创建的仓库,主要提供三个方法: getState:获取state dispatch:接收action,然后通过reducer处理state subscribe:注册监听器
  • state
    存储在store里面的数据,只能通过getState获取
  • action
    一个对象,表示一种行为。reducer根据action处理state
  • reducer
    用户定义的用来处理state的函数。规定了固定接收state,action。以及return最新的state
  • dispatch
    接收action,触发reducer

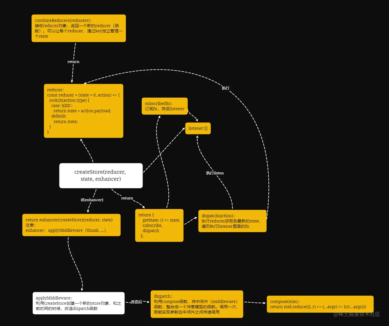
内部关系图

redux.png

createStore初现

createStore接收reducer(必传),初始的state(可选),enhancer(插件,可选),返回一个store

function createStore(reducer, state = '', enhancer) {
  ...
  return {
    getState,
    dispatch,
    subcribe
  }
}

我们内部需要初始化state,linstener(用来存储监听器的列表)

let state = '';
let listener = [];

getState方法返回state

const getState = () => state;

subscribe方法接收函数,注册监听器。并且返回用来销毁监听器的函数

const subscribe = (fn) => {
  if (listener.indexOf(fn) === -1) listener.push(fn);
  return () => listener.filter(i => i !== fn);
}

dispatch方法接收action,调用reducer,拿到最新state并且更新,当state更新时,触发监听器列表执行

const dispatch = (action) => {
  const newState = reducer(state, action);
  state = newState;
  listener.forEach(i => i(newState))
}

完整的createStore

function createStore(reducer, _state, enhancer) {
  let state = _state ?? '';
  // 这段处理中间件,讲applyMiddleware会涉及
  if (enhancer) return enhancer(createStore)(reducer, state);

  const listener = [];
  const getState = () => state;
  const subscribe = (fn) => {
    if (listener.indexOf(fn) === -1) listener.push(fn);
    return () => listener.filter(i => i !== fn);
  }
  const dispatch = (action) => {
    const newState = reducer(state, action);
    state = newState;
    listener.forEach(i => i(newState))
  }
  return {
    getState,
    dispatch,
    subcribe
  }
}

applyMiddleware初现

使用方法:

createStore(reducer, _state, applyMiddleware(thunk, saga))

applyMiddleware可接收多个中间件函数,通过createStore里面这段函数

if (enhancer) return enhancer(createStore)(reducer, state);

能知道的有2点: 1.当存在中间件的时候,触发enhancer并且返回其结果。所以applyMiddleware最终返回也是一个store 2.applyMiddleware是一个HOC函数,而且观察可知其执行了3次,才把store return出去 所以:

const applyMiddleware = (...middlewares) => {
  return (createStore) => {
    return (reducer, state) => {
      return store;
    }
  }
}

上述可知applyMiddleware函数接收了createStore,也接收了reducer和state。 因此我们可以通过这3个参数创建store

const store = createStore(reducer, state);

重点来了,直接上完整代码

const applyMiddleware = (...middlewares) => (createStore) => (reducer, state) => {
  const store = createStore(reducer, state);
  let dispatch = undefined;
  let getState = store.getState;
  const midApi = {
    getState,
    dispatch: (...res) => dispatch(...res),
  };
  const middlewaresChain = middlewares.map(mid => mid(midApi));
  dispatch = compose(...middlewaresChain)(store.dispatch);
}

const compose = (...mids) => {
  if (mids.length === 0) {
    return args => args;
  }
  if (mids.length === 1) {
    return mids[0]
  }
  return mids.reduce((l, r) => (...args) => l(r(...args)));
}

首先 我们需要了解,作者把中间件的格式固定好了为:

const middleware = ({ dispatch, getState }) => (next) => (action) => {}

中间件(middleware)通过applyMiddleware这个方法,传入了参数(dispatch, getState, next)

const midApi = {
  getState,
  dispatch: (...res) => dispatch(...res),
};
const middlewaresChain = middlewares.map(mid => mid(midApi));

这里middlewaresChain得到的是执行完之后的中间件插件列表,对应的是每个中间件得到了dispatch、getState。

dispatch = compose(...middlewaresChain)(store.dispatch);

compose是把插件组合成

(...arg) => f1(f2(f3(...arg)))

这种形式,从右往左的返回结果作为前一个的入参

compose执行之后的得到的

dispatch = (...arg) => f1(f2(f3(...arg)))(store.dispatch)

传入store.dispatch执行,结合中间件的格式来看,f1的返回结果是一个函数,缓存了一个next,这个f1的next就是f2的返回也是一个函数,缓存了一个next,这个f2的next就是f3的返回结果,而f3的返回结果也是个函数,缓存了一个next,而store.dispatch就是f3的入参next,最后dispatch就等于f1()的执行结果(函数),接收action。


combineReducers

在大中型项目中,操作比较复杂,数据结构也比较复杂,因此,需要对reducer进行细分。redux提供了方法,可以帮助我们更加方便的合并reducer,combineReducers会合并reducer,得到一个新的reducer,该新的reducer管理一个对象,该对象中的每一个属性交给对应的reducer管理。

代码很简单,组装reducers,返回一个reducer,数据使用一个对象表示,对象的属性名与传递的参数对象保持一致

const combineReducers = reducers => {
  return (state = {}, action) => {
    for (let key in reducers) {
      if (reducers.hasOwnProperty(key)) {
        const reducer = reducers[key];
        state[key] = reducer(state[key], action);
      }
    }
    return state;
  }
}

最后附上完整代码

const createStore = (reducer, preloadedState, enhancer) => {
  let state;
  // 判断不传初始state的情况
  if (typeof preloadedState === 'function' && typeof enhancer === 'undefined') {
    state = undefined;;
    enhancer = preloadedState;
  } else {
    state = preloadedState;
  }

  if (enhancer) {
    return enhancer(createStore)(reducer, state);
  }
  let listener = [];
  const dispatch = (action) => {
    const newState = reducer(state, action);
    state = newState;
    listener.forEach(listen => listen());
  };
  const subscribe = fn => {
    if (listener.indexOf(fn) === -1) listener.push(fn);
    return () => listener = listener.filter(i => i !== fn);
  };
  return {
    getState: () => state,
    subscribe,
    dispatch
  };
};

const applyMiddleware = (...middlewares) => (createStore) => (reducer, state) => {
  const store = createStore(reducer, state);
  let dispatch = undefined;
  const midApi = {
    getState: store.getState,
    dispatch: (...rs) => {
      return dispatch(...rs)
    },
  }
  // 每一个中间件都接收 getState 和 dispatch 方法
  const middlewareChain = middlewares.map((mid) => mid(midApi));
  // 将中间件组合成一个函数进行调用
  dispatch = compose(middlewareChain)(store.dispatch);

  return {
    ...store,
    dispatch
  };
};

var compose = (mid) => {
  // 如果没有中间件,直接返回参数(dispatch)
  if (mid.length === 0) return args => args
  // 如果只有一个中间件,则直接返回
  if (mid.length === 1) return mid[0]
  // 将中间件聚合成 (...arg) => f1(f2(f3(...args)) 形式并返回
  return mid.reduce((l, r) => (...args) => l(r(...args)));
};

const combineReducers = reducers => {
  return (state = {}, action) => {
    for (let key in reducers) {
      if (reducers.hasOwnProperty(key)) {
        const reducer = reducers[key];
        state[key] = reducer(state[key], action);
      }
    }
    return state;
  }
}

附件

附上redux-thunk的实现源码,助于理解redux

export default ({ getState, dispatch }) => (next) => (action) => {
  if (typeof action === 'function') {
    return action(dispatch, getState);
  } else {
    return next(action);
  }
};