设计模式——装饰者设计模式

154 阅读4分钟

星巴克咖啡订单项目(咖啡馆)

  1. 咖啡种类/单品咖啡:Espresso(意大利浓咖啡)、ShortBlack、LongBlack(美式咖啡)、Decaf(无因咖啡)
  2. 调料:Milk、Soy(豆浆)、Chocolate
  3. 要求在扩展新的咖啡种类时,具有良好的扩展性、改动方便、维护方便
  4. 使用 OO 的来计算不同种类咖啡的费用: 客户可以点单品咖啡,也可以单品咖啡+调料组合

方案1——解决星巴克咖啡订单项

问题分析

  1. Drink 是一个抽象类,表示饮料
  2. description 就是对咖啡的描述, 比如咖啡的名字
  3. cost() 方法就是计算费用,Drink 类中做成一个抽象方法
  4. Decaf 就是单品咖啡, 继承 Drink, 并实现 cost
  5. Espress && Milk 就是单品咖啡+调料, 这个组合很多

问题:这样设计,会有很多类,当我们增加一个单品咖啡,或者一个新的调料,类的数量就会倍增,就会出现 类爆炸

方案2——解决星巴克咖啡订单(好点)

前面分析到 方案1 因为咖啡单品+调料组合会造成类的倍增,因此可以做改进,将调料内置到 Drink 类,这 样就不会造成类数量过多。从而提高项目的维护性(如图)

说明:milk、soy、chocolate 可以设计为 Boolean,表示是否要添加相应的调料

问题分析

  1. 方案 2 可以控制类的数量,不至于造成很多的类
  2. 在增加或者删除调料种类时,代码的维护量很大
  3. 考虑到用户可以添加多份 调料时,可以将 hasMilk 返回一个对应 int
  4. 考虑使用装饰者模式

装饰者模式

定义

  1. 装饰者模式:动态的将新功能附加到对象上。在对象功能扩展方面,它比继承更有弹性,装饰者模式也体现了 开闭原则(ocp)
  2. 这里提到的动态的将新功能附加到对象和 ocp 原则,在后面的应用实例上会以代码的形式体现

装饰者模式原理

装饰者模式就像打包一个快递

  1. 主体: 比如:陶瓷、衣服(Component)// 被装饰者,类似前面的 Drink
  2. 包装: 比如:报纸填充、塑料泡沫、纸板、木板(Decorator)

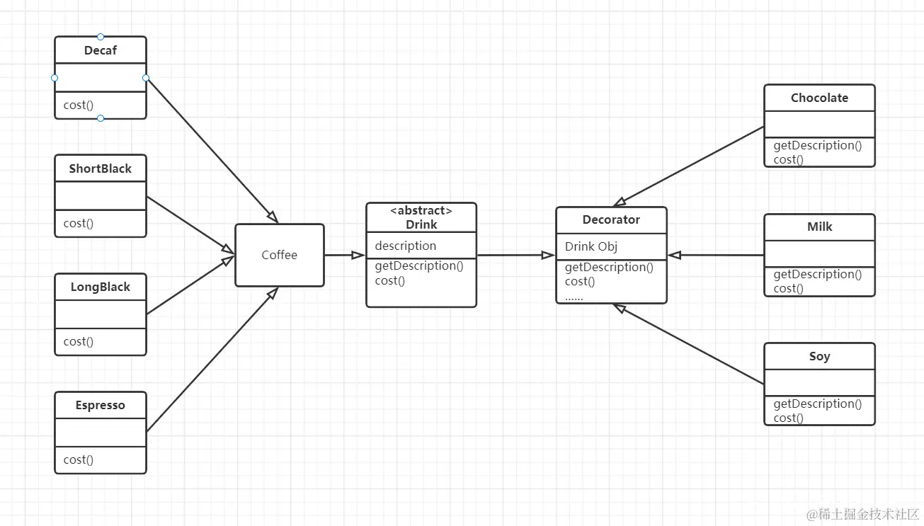
装饰者模式解决星巴克咖啡订单

说明:

  1. Drink类就是前面说的抽象类,Component
  2. ShortBlack 就单品咖啡
  3. Decorator 是一个装饰类,含有一个被装饰的对象(Drink obj)
  4. Decorator的cost方法进行一个费用的叠加计算,递归的计算价格

装饰者模式下的订单:2 份巧克力 + 一份牛奶的 LongBlack

说明:

  1. Milk包含了LongBlack
  2. 一份Chocolate包含了(Milk + LongBlack)
  3. 一份Chocolate包含了(Chocolate + Milk + LongBlack)
  4. 这样不管是什么形式的单品咖啡 + 调料组合,通过递归方式可以方便的组合和维护。

应用实例

package com.atguigu.decorator;

public abstract class Drink {

    public String des; // 描述
    private float price = 0.0f;

    public String getDes() {
        return des;
    }

    public void setDes(String des) {
        this.des = des;
    }

    public float getPrice() {
        return price;
    }

    public void setPrice(float price) {
        this.price = price;
    }

    //计算费用的抽象方法
    //子类来实现
    public abstract float cost();

}
package com.atguigu.decorator;

public class Coffee extends Drink {

    @Override
    public float cost() {
        return super.getPrice();
    }
}
package com.atguigu.decorator;

public class DeCaf extends Coffee {

    public DeCaf() {
        setDes(" 无因咖啡 ");
        setPrice(1.0f);
    }
}
package com.atguigu.decorator;

public class ShortBlack extends Coffee {

    public ShortBlack() {
        setDes(" shortblack ");
        setPrice(4.0f);
    }
}
package com.atguigu.decorator;

public class LongBlack extends Coffee {

	public LongBlack() {
		setDes(" longblack ");
		setPrice(5.0f);
	}
}
package com.atguigu.decorator;

public class Espresso extends Coffee {

    public Espresso() {
        setDes(" 意大利咖啡 ");
        setPrice(6.0f);
    }
}
package com.atguigu.decorator;

public class Decorator extends Drink {
    private Drink obj;

    public Decorator(Drink obj) { //组合
        // TODO Auto-generated constructor stub
        this.obj = obj;
    }

    @Override
    public float cost() {
        // TODO Auto-generated method stub
        // getPrice 自己价格
        return super.getPrice() + obj.cost();
    }

    @Override
    public String getDes() {
        // TODO Auto-generated method stub
        // obj.getDes() 输出被装饰者的信息
        return des + " " + getPrice() + " && " + obj.getDes();
    }
}
package com.atguigu.decorator;

//具体的Decorator, 这里就是调味品
public class Chocolate extends Decorator {

	public Chocolate(Drink obj) {
		super(obj);
		setDes(" 巧克力 ");
		setPrice(3.0f); // 调味品 的价格
	}

}
package com.atguigu.decorator;

public class Milk extends Decorator {

    public Milk(Drink obj) {
        super(obj);
        setDes(" 牛奶 ");
        setPrice(2.0f);
    }

}
package com.atguigu.decorator;

public class Soy extends Decorator {

    public Soy(Drink obj) {
        super(obj);
        setDes(" 豆浆  ");
        setPrice(1.5f);
    }

}
package com.atguigu.decorator;

public class CoffeeBar {

    public static void main(String[] args) {
        // TODO Auto-generated method stub
        // 装饰者模式下的订单:2份巧克力+一份牛奶的LongBlack

        // 1. 点一份 LongBlack
        Drink order = new LongBlack();
        System.out.println("费用1=" + order.cost());
        System.out.println("描述=" + order.getDes());

        // 2. order 加入一份牛奶
        order = new Milk(order);

        System.out.println("order 加入一份牛奶 费用 =" + order.cost());
        System.out.println("order 加入一份牛奶 描述 = " + order.getDes());

        // 3. order 加入一份巧克力

        order = new Chocolate(order);

        System.out.println("order 加入一份牛奶 加入一份巧克力  费用 =" + order.cost());
        System.out.println("order 加入一份牛奶 加入一份巧克力 描述 = " + order.getDes());

        // 3. order 加入一份巧克力

        order = new Chocolate(order);

        System.out.println("order 加入一份牛奶 加入2份巧克力   费用 =" + order.cost());
        System.out.println("order 加入一份牛奶 加入2份巧克力 描述 = " + order.getDes());

        System.out.println("===========================");

        Drink order2 = new DeCaf();

        System.out.println("order2 无因咖啡  费用 =" + order2.cost());
        System.out.println("order2 无因咖啡 描述 = " + order2.getDes());

        order2 = new Milk(order2);

        System.out.println("order2 无因咖啡 加入一份牛奶  费用 =" + order2.cost());
        System.out.println("order2 无因咖啡 加入一份牛奶 描述 = " + order2.getDes());


    }

}