Spring之依赖注入原理

864 阅读14分钟

Spring版本

spring5.3.10

欢迎关注个人公众号【好好学技术】交流学习

Spring中依赖注入有两种方式

    1. 手动注入
    1. 自动注入

手动注入

通过xml手动注入。

<bean name="userService" class="com.fandf.service.UserService">
  <property name="orderService" ref="orderService"/>
</bean>

上面这种底层其实是通过set方法进行注入的。

<bean name="userService" class="com.fandf.service.UserService">
  <constructor-arg index="0" ref="orderService"/>
</bean>

上面这种底层其实是通过构造方法进行注入的。

自动注入

自动注入的方式也分为两种:

    1. xml的autowire自动注入。
    1. @Autowired注解的自动注入。

xml的autowire自动注入

定义bean的时候,可以指定这个bean的自动注入模式:

    1. byType
    1. byName
    1. constructor
    1. default
    1. no

举个🌰

<bean id="orderService" class="com.fandf.service.OrderService" autowire="byType"/>

Spring会自动的给orderService中所有的属性自动赋值(不需要这个属性上有@Autowired注解,但需要这个属性有对应的set方法)。

创建Bean的过程中,在填充属性时,Spring会去解析当前类,把当前类的所有方法都解析出来。Spring会去解析每个方法,得到对应的PropertyDescriptor对象,PropertyDescriptor中有几个属性:

    1. name: 并不是方法的名字,而是方法名字处理后的名字
    • 如果方法名字以“get”开头,比如“getXXX”,那么name=XXX
    • 如果方法名字以“is”开头,比如“isXXX”,那么name=XXX
    • 如果方法名字以“set”开头,比如“setXXX”,那么name=XXX
    1. readMethodRef:表示get方法的Method对象的引用
    1. readMethodName:表示get方法的名字
    1. writeMethodRef:表示set方法的Method对象的引用
    1. writeMethodName:表示set方法的名字
    1. propertyTypeRef:如果有get方法那么对应的就是返回值的类型,如果是set方法那么对应的就是set方法中唯一参数的类型

get方法的定义是: 方法参数个数为0个,并且 (方法名字以"get"开头 或者 (方法名字以"is"开头并且方法的返回类型为boolean))

set方法的定义是:方法参数个数为1个,并且 (方法名字以"set"开头并且方法返回类型为void)

所以,Spring在通过byName的自动填充属性时流程是:

    1. 找到所有set方法所对应的XXX部分的名字
    1. 根据XXX部分的名字去获取bean

Spring在通过byType的自动填充属性时流程是:

    1. 获取到set方法中的唯一参数的参数类型,并且根据该类型去容器中获取bean
    1. 如果找到多个,会报错。

以上,分析了autowire的byType和byName情况,那么接下来分析constructor,constructor表示通过构造方法注入,其实这种情况就比较简单了,没有byType和byName那么复杂。 ​

如果是constructor,那么就可以不写set方法了,当某个bean是通过构造方法来注入时,spring利用构造方法的参数信息从Spring容器中去找bean,找到bean之后作为参数传给构造方法,从而实例化得到一个bean对象,并完成属性赋值(属性赋值的代码得自己写)。

其实构造方法注入相当于byType+byName,普通的byType是根据set方法中的参数类型去找bean,找到多个会报错,而constructor就是通过构造方法中的参数类型去找bean,如果找到多个会根据参数名确定。

另外两个:

    1. no,表示关闭autowire
    1. default,表示默认值,我们一直演示的某个bean的autowire,而也可以直接在标签中设置autowire,如果设置了,那么标签中设置的autowire如果为default,那么则会用标签中设置的autowire。

可以发现XML中的自动注入是挺强大的,那么问题来了,为什么我们平时都是用的@Autowired注解呢?而没有用上文说的这种自动注入方式呢?

@Autowired注解相当于XML中的autowire属性的注解方式的替代。

@Autowired注解提供了与autowire相同的功能,但是拥有更细粒度的控制和更广泛的适用性。

注意:更细粒度的控制。

XML中的autowire控制的是整个bean的所有属性,而@Autowired注解是直接写在某个属性、某个set方法、某个构造方法上的。

如果一个类有多个构造方法,那么如果用XML的autowire=constructor,你无法控制到底用哪个构造方法,而你可以用@Autowired注解来直接指定你想用哪个构造方法。

同时,用@Autowired注解,还可以控制,哪些属性想被自动注入,哪些属性不想,这也是细粒度的控制。

但是@Autowired无法区分byType和byName,@Autowired是先byType,如果找到多个则byName。

XML的自动注入底层其实也就是:

    1. set方法注入
    1. 构造方法注入

@Autowired注解的自动注入

上文说了@Autowired注解,是byType和byName的结合。

@Autowired注解可以写在:

    1. 属性上:先根据属性类型去找Bean,如果找到多个再根据属性名确定一个
    1. 构造方法上:先根据方法参数类型去找Bean,如果找到多个再根据参数名确定一个
    1. set方法上:先根据方法参数类型去找Bean,如果找到多个再根据参数名确定一个 而这种底层到了:
    1. 属性注入
    1. set方法注入
    1. 构造方法注入

寻找注入点

在创建一个Bean的过程中,Spring会利用AutowiredAnnotationBeanPostProcessor的postProcessMergedBeanDefinition()找出注入点并缓存,找注入点的流程为:

    1. 遍历当前类的所有的属性字段Field
    1. 查看字段上是否存在@Autowired、@Value、@Inject中的其中任意一个,存在则认为该字段是一个注入点
    1. 如果字段是static的,则不进行注入
    1. 获取@Autowired中的required属性的值
    1. 将字段信息构造成一个AutowiredFieldElement对象,作为一个注入点对象添加到currElements集合中。
    1. 遍历当前类的所有方法Method
    1. 判断当前Method是否是桥接方法,如果是找到原方法
    1. 查看方法上是否存在@Autowired、@Value、@Inject中的其中任意一个,存在则认为该方法是一个注入点
    1. 如果方法是static的,则不进行注入
    1. 获取@Autowired中的required属性的值
    1. 将方法信息构造成一个AutowiredMethodElement对象,作为一个注入点对象添加到currElements集合中。
    1. 遍历完当前类的字段和方法后,将遍历父类的,直到没有父类。
    1. 最后将currElements集合封装成一个InjectionMetadata对象,作为当前Bean对于的注入点集合对象,并缓存。

下面贴上部分代码:

@Override
public void postProcessMergedBeanDefinition(RootBeanDefinition beanDefinition, Class<?> beanType, String beanName) {
  InjectionMetadata metadata = findAutowiringMetadata(beanName, beanType, null);
  metadata.checkConfigMembers(beanDefinition);
}
@Override
private InjectionMetadata findAutowiringMetadata(String beanName, Class<?> clazz, @Nullable PropertyValues pvs) {
  // Fall back to class name as cache key, for backwards compatibility with custom callers.
  String cacheKey = (StringUtils.hasLength(beanName) ? beanName : clazz.getName());
  // Quick check on the concurrent map first, with minimal locking.
  InjectionMetadata metadata = this.injectionMetadataCache.get(cacheKey);
  if (InjectionMetadata.needsRefresh(metadata, clazz)) {
    synchronized (this.injectionMetadataCache) {
      metadata = this.injectionMetadataCache.get(cacheKey);
      if (InjectionMetadata.needsRefresh(metadata, clazz)) {
        if (metadata != null) {
          metadata.clear(pvs);
        }
        // 解析注入点并缓存
        metadata = buildAutowiringMetadata(clazz);
        this.injectionMetadataCache.put(cacheKey, metadata);
      }
    }
  }
  return metadata;
}
private InjectionMetadata buildAutowiringMetadata(final Class<?> clazz) {
  // 如果一个Bean的类型是String...,那么则根本不需要进行依赖注入
  if (!AnnotationUtils.isCandidateClass(clazz, this.autowiredAnnotationTypes)) {
    return InjectionMetadata.EMPTY;
  }

  List<InjectionMetadata.InjectedElement> elements = new ArrayList<>();
  Class<?> targetClass = clazz;

  do {
    final List<InjectionMetadata.InjectedElement> currElements = new ArrayList<>();

    // 遍历targetClass中的所有Field
    ReflectionUtils.doWithLocalFields(targetClass, field -> {
      // field上是否存在@Autowired、@Value、@Inject中的其中一个
      MergedAnnotation<?> ann = findAutowiredAnnotation(field);
      if (ann != null) {
        // static filed不是注入点,不会进行自动注入
        if (Modifier.isStatic(field.getModifiers())) {
          if (logger.isInfoEnabled()) {
            logger.info("Autowired annotation is not supported on static fields: " + field);
          }
          return;
        }

        // 构造注入点
        boolean required = determineRequiredStatus(ann);
        currElements.add(new AutowiredFieldElement(field, required));
      }
    });

    // 遍历targetClass中的所有Method
    ReflectionUtils.doWithLocalMethods(targetClass, method -> {

      Method bridgedMethod = BridgeMethodResolver.findBridgedMethod(method);
      if (!BridgeMethodResolver.isVisibilityBridgeMethodPair(method, bridgedMethod)) {
        return;
      }
      // method上是否存在@Autowired、@Value、@Inject中的其中一个
      MergedAnnotation<?> ann = findAutowiredAnnotation(bridgedMethod);
      if (ann != null && method.equals(ClassUtils.getMostSpecificMethod(method, clazz))) {
        // static method不是注入点,不会进行自动注入
        if (Modifier.isStatic(method.getModifiers())) {
          if (logger.isInfoEnabled()) {
            logger.info("Autowired annotation is not supported on static methods: " + method);
          }
          return;
        }
        // set方法最好有入参
        if (method.getParameterCount() == 0) {
          if (logger.isInfoEnabled()) {
            logger.info("Autowired annotation should only be used on methods with parameters: " +
                method);
          }
        }
        boolean required = determineRequiredStatus(ann);
        PropertyDescriptor pd = BeanUtils.findPropertyForMethod(bridgedMethod, clazz);
        currElements.add(new AutowiredMethodElement(method, required, pd));
      }
    });

    elements.addAll(0, currElements);
    targetClass = targetClass.getSuperclass();
  }
  while (targetClass != null && targetClass != Object.class);

  return InjectionMetadata.forElements(elements, clazz);
}

static的字段或方法为什么不支持

@Component
@Scope("prototype")
public class OrderService {


}
@Component
@Scope("prototype")
public class UserService  {

 @Autowired
 private static OrderService orderService;


}

UserService和OrderService都是原型Bean,假设Spring支持static字段进行自动注入,那么现在调用两次

  • UserService userService1 = context.getBean("userService")
  • UserService userService2 = context.getBean("userService")

此时,userService1的orderService值是什么?还是它自己注入的值吗? ​ 答案是:不是,一旦userService2 创建好了之后,static orderService字段的值就发生了修改了,从而出现bug。

桥接方法

public interface UserInterface<T> {
  void setOrderService(T t);
}
@Component
public class UserService implements UserInterface<OrderService> {

  private OrderService orderService;

  @Override
  @Autowired
  public void setOrderService(OrderService orderService) {
    this.orderService = orderService;
  }

}

注入点进行注入

Spring在AutowiredAnnotationBeanPostProcessor的postProcessProperties()方法中,会遍历所找到的注入点依次进行注入。

字段注入

    1. 遍历所有的AutowiredFieldElement对象。
    1. 将对应的字段封装为DependencyDescriptor对象。
    1. 调用BeanFactory的resolveDependency()方法,传入DependencyDescriptor对象,进行依赖查找,找到当前字段所匹配的Bean对象。
    1. 将DependencyDescriptor对象和所找到的结果对象beanName封装成一个ShortcutDependencyDescriptor对象作为缓存,比如如果当前Bean是原型Bean,那么下次再来创建该Bean时,就可以直接拿缓存的结果对象beanName去BeanFactory中去那bean对象了,不用再次进行查找了
    1. 利用反射将结果对象赋值给字段。 ​

Set方法注入

    1. 遍历所有的AutowiredMethodElement对象
    1. 遍历将对应的方法的参数,将每个参数封装成MethodParameter对象
    1. 将MethodParameter对象封装为DependencyDescriptor对象
    1. 调用BeanFactory的resolveDependency()方法,传入DependencyDescriptor对象,进行依赖查找,找到当前方法参数所匹配的Bean对象。
    1. 将DependencyDescriptor对象和所找到的结果对象beanName封装成一个ShortcutDependencyDescriptor对象作为缓存,比如如果当前Bean是原型Bean,那么下次再来创建该Bean时,就可以直接拿缓存的结果对象beanName去BeanFactory中去那bean对象了,不用再次进行查找了
    1. 利用反射将找到的所有结果对象传给当前方法,并执行。

下面提上AutowiredAnnotationBeanPostProcessor#postProcessProperties()的代码

@Override
public PropertyValues postProcessProperties(PropertyValues pvs, Object bean, String beanName) {
  // 找注入点(所有被@Autowired注解了的Field或Method)
  InjectionMetadata metadata = findAutowiringMetadata(beanName, bean.getClass(), pvs);
  try {
    metadata.inject(bean, beanName, pvs);
  }
  catch (BeanCreationException ex) {
    throw ex;
  }
  catch (Throwable ex) {
    throw new BeanCreationException(beanName, "Injection of autowired dependencies failed", ex);
  }
  return pvs;
}
public void inject(Object target, @Nullable String beanName, @Nullable PropertyValues pvs) throws Throwable {
  Collection<InjectedElement> checkedElements = this.checkedElements;
  Collection<InjectedElement> elementsToIterate =
      (checkedElements != null ? checkedElements : this.injectedElements);
  if (!elementsToIterate.isEmpty()) {
    // 遍历每个注入点进行依赖注入
    for (InjectedElement element : elementsToIterate) {
      element.inject(target, beanName, pvs);
    }
  }
}
@Override
protected void inject(Object bean, @Nullable String beanName, @Nullable PropertyValues pvs) throws Throwable {

  Field field = (Field) this.member;
  Object value;
  if (this.cached) {
    // 对于原型Bean,第一次创建的时候,也找注入点,然后进行注入,此时cached为false,注入完了之后cached为true
    // 第二次创建的时候,先找注入点(此时会拿到缓存好的注入点),也就是AutowiredFieldElement对象,此时cache为true,也就进到此处了
    // 注入点内并没有缓存被注入的具体Bean对象,而是beanName,这样就能保证注入到不同的原型Bean对象
    try {
      value = resolvedCachedArgument(beanName, this.cachedFieldValue);
    }
    catch (NoSuchBeanDefinitionException ex) {
      // Unexpected removal of target bean for cached argument -> re-resolve
      value = resolveFieldValue(field, bean, beanName);
    }
  }
  else {
    // 根据filed从BeanFactory中查到的匹配的Bean对象
    value = resolveFieldValue(field, bean, beanName);
  }

  // 反射给filed赋值
  if (value != null) {
    ReflectionUtils.makeAccessible(field);
    field.set(bean, value);
  }
}
@Nullable
private Object resolvedCachedArgument(@Nullable String beanName, @Nullable Object cachedArgument) {
  if (cachedArgument instanceof DependencyDescriptor) {
    // ShortcutDependencyDescriptor
    DependencyDescriptor descriptor = (DependencyDescriptor) cachedArgument;
    Assert.state(this.beanFactory != null, "No BeanFactory available");
    //调用DefaultListableBeanFactory的resolveDependency
    return this.beanFactory.resolveDependency(descriptor, beanName, null, null);
  }
  else {
    return cachedArgument;
  }
}

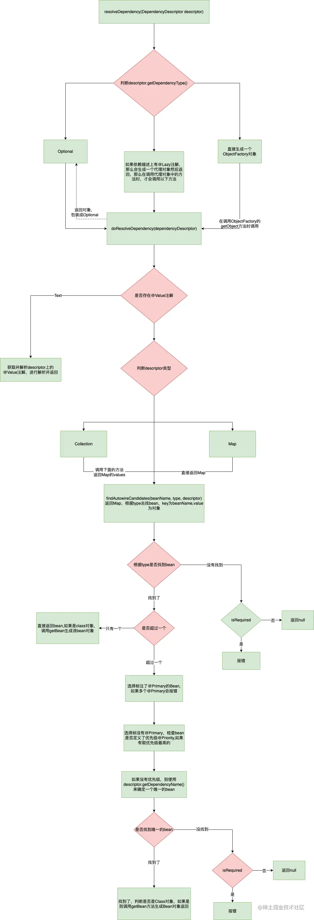
注意下面这段代码。该方法表示:传入一个依赖描述(DependencyDescriptor),该方法会根据该依赖描述从BeanFactory中找出对应的唯一的一个Bean对象。

@Override
@Nullable
public Object resolveDependency(DependencyDescriptor descriptor, @Nullable String requestingBeanName,
    @Nullable Set<String> autowiredBeanNames, @Nullable TypeConverter typeConverter) throws BeansException {
  // 用来获取方法入参名字的
  descriptor.initParameterNameDiscovery(getParameterNameDiscoverer());

  // 所需要的类型是Optional
  if (Optional.class == descriptor.getDependencyType()) {
    return createOptionalDependency(descriptor, requestingBeanName);
  }
  // 所需要的的类型是ObjectFactory,或ObjectProvider
  else if (ObjectFactory.class == descriptor.getDependencyType() ||
      ObjectProvider.class == descriptor.getDependencyType()) {
    return new DependencyObjectProvider(descriptor, requestingBeanName);
  }
  else if (javaxInjectProviderClass == descriptor.getDependencyType()) {
    return new Jsr330Factory().createDependencyProvider(descriptor, requestingBeanName);
  }
  else {
    // 在属性或set方法上使用了@Lazy注解,那么则构造一个代理对象并返回,真正使用该代理对象时才进行类型筛选Bean
    Object result = getAutowireCandidateResolver().getLazyResolutionProxyIfNecessary(
        descriptor, requestingBeanName);

    if (result == null) {
      // descriptor表示某个属性或某个set方法
      // requestingBeanName表示正在进行依赖注入的Bean
      result = doResolveDependency(descriptor, requestingBeanName, autowiredBeanNames, typeConverter);
    }
    return result;
  }
}

具体流程图如下:

resolveDependency原理.drawio.png

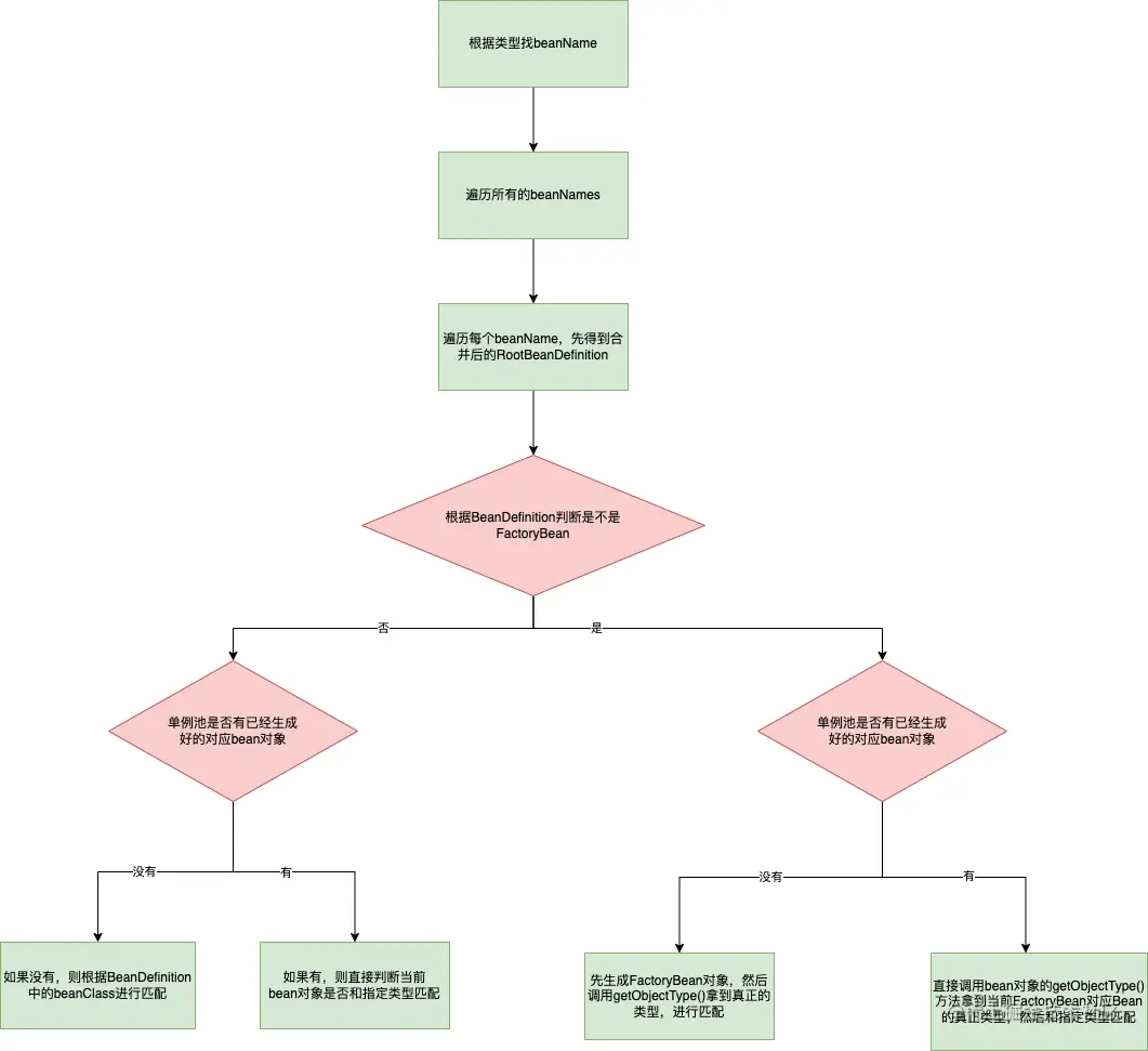
findAutowireCandidates()实现

根据类型找beanName的底层流程

根据类型找beanName的底层流程.drawio.png

对应执行流程图为

依赖注入流程图.drawio.png

  1. 找出BeanFactory中类型为type的所有的Bean的名字,注意是名字,而不是Bean对象,因为我们可以根据BeanDefinition就能判断和当前type是不是匹配,不用生成Bean对象
  2. 把resolvableDependencies中key为type的对象找出来并添加到result中
  3. 遍历根据type找出的beanName,判断当前beanName对应的Bean是不是能够被自动注入
  4. 先判断beanName对应的BeanDefinition中的autowireCandidate属性,如果为false,表示不能用来进行自动注入,如果为true则继续进行判断
  5. 判断当前type是不是泛型,如果是泛型是会把容器中所有的beanName找出来的,如果是这种情况,那么在这一步中就要获取到泛型的真正类型,然后进行匹配,如果当前beanName和当前泛型对应的真实类型匹配,那么则继续判断
  6. 如果当前DependencyDescriptor上存在@Qualifier注解,那么则要判断当前beanName上是否定义了Qualifier,并且是否和当前DependencyDescriptor上的Qualifier相等,相等则匹配
  7. 经过上述验证之后,当前beanName才能成为一个可注入的,添加到result中

关于依赖注入中泛型注入的实现

首先在Java反射中,有一个Type接口,表示类型,具体分类为:

    1. raw types:也就是普通Class
    1. parameterized types:对应ParameterizedType接口,泛型类型
    1. array types:对应GenericArrayType,泛型数组
    1. type variables:对应TypeVariable接口,表示类型变量,也就是所定义的泛型,比如T、K
    1. primitive types:基本类型,int、boolean
package com.fandf.service;

import java.lang.reflect.Field;
import java.lang.reflect.GenericArrayType;
import java.lang.reflect.ParameterizedType;
import java.lang.reflect.TypeVariable;
import java.util.List;

public class TypeTest<T> {

	private int i;
	private Integer it;
	private int[] iarray;
	private List list;
	private List<String> slist;
	private List<T> tlist;
	private T t;
	private T[] tarray;

	public static void main(String[] args) throws NoSuchFieldException {

		test(TypeTest.class.getDeclaredField("i"));
		System.out.println("=======");
		test(TypeTest.class.getDeclaredField("it"));
		System.out.println("=======");
		test(TypeTest.class.getDeclaredField("iarray"));
		System.out.println("=======");
		test(TypeTest.class.getDeclaredField("list"));
		System.out.println("=======");
		test(TypeTest.class.getDeclaredField("slist"));
		System.out.println("=======");
		test(TypeTest.class.getDeclaredField("tlist"));
		System.out.println("=======");
		test(TypeTest.class.getDeclaredField("t"));
		System.out.println("=======");
		test(TypeTest.class.getDeclaredField("tarray"));

	}

	public static void test(Field field) {

		if (field.getType().isPrimitive()) {
			System.out.println(field.getName() + "是基本数据类型");
		} else {
			System.out.println(field.getName() + "不是基本数据类型");
		}

		if (field.getGenericType() instanceof ParameterizedType) {
			System.out.println(field.getName() + "是泛型类型");
		} else {
			System.out.println(field.getName() + "不是泛型类型");
		}

		if (field.getType().isArray()) {
			System.out.println(field.getName() + "是普通数组");
		} else {
			System.out.println(field.getName() + "不是普通数组");
		}

		if (field.getGenericType() instanceof GenericArrayType) {
			System.out.println(field.getName() + "是泛型数组");
		} else {
			System.out.println(field.getName() + "不是泛型数组");
		}

		if (field.getGenericType() instanceof TypeVariable) {
			System.out.println(field.getName() + "是泛型变量");
		} else {
			System.out.println(field.getName() + "不是泛型变量");
		}

	}

}

打印结果如下

i是基本数据类型
i不是泛型类型
i不是普通数组
i不是泛型数组
i不是泛型变量
=======
it不是基本数据类型
it不是泛型类型
it不是普通数组
it不是泛型数组
it不是泛型变量
=======
iarray不是基本数据类型
iarray不是泛型类型
iarray是普通数组
iarray不是泛型数组
iarray不是泛型变量
=======
list不是基本数据类型
list不是泛型类型
list不是普通数组
list不是泛型数组
list不是泛型变量
=======
slist不是基本数据类型
slist是泛型类型
slist不是普通数组
slist不是泛型数组
slist不是泛型变量
=======
tlist不是基本数据类型
tlist是泛型类型
tlist不是普通数组
tlist不是泛型数组
tlist不是泛型变量
=======
t不是基本数据类型
t不是泛型类型
t不是普通数组
t不是泛型数组
t是泛型变量
=======
tarray不是基本数据类型
tarray不是泛型类型
tarray是普通数组
tarray是泛型数组
tarray不是泛型变量

Spring中,当注入点是一个泛型时,也是会进行处理的,比如:

@Component
public class UserService extends BaseService<OrderService, StockService> {

    public void test() {
        System.out.println(o);
    }

}

public class BaseService<O, S> {

    @Autowired
    protected O o;

    @Autowired
    protected S s;
}
    1. Spring扫描时发现UserService是一个Bean
    1. 那就取出注入点,也就是BaseService中的两个属性o、s
    1. 接下来需要按注入点类型进行注入,但是o和s都是泛型,所以Spring需要确定o和s的具体类型。
    1. 因为当前正在创建的是UserService的Bean,所以可以通过userService.getClass().getGenericSuperclass().getTypeName()获取到具体的泛型信息,比如com.zhouyu.service.BaseService<com.zhouyu.service.OrderService, com.zhouyu.service.StockService>
    1. 然后再拿到UserService的父类BaseService的泛型变量: for (TypeVariable> typeParameter : userService.getClass().getSuperclass().getTypeParameters()) { System.out.println(typeParameter.getName()); }
    1. 通过上面两段代码,就能知道,o对应的具体就是OrderService,s对应的具体类型就是StockService
    1. 然后再调用oField.getGenericType()就知道当前field使用的是哪个泛型,就能知道具体类型了

@Qualifier的使用

定义两个注解

@Target({ElementType.TYPE, ElementType.FIELD})
@Retention(RetentionPolicy.RUNTIME)
@Qualifier("random")
public @interface Random {
}
@Target({ElementType.TYPE, ElementType.FIELD})
@Retention(RetentionPolicy.RUNTIME)
@Qualifier("roundRobin")
public @interface RoundRobin {
}

定义一个接口和两个实现类,表示负载均衡:

public interface LoadBalance {
    String select();
}
@Component
@Random
public class RandomStrategy implements LoadBalance {

    @Override
    public String select() {
        return null;
    }
}
@Component
@RoundRobin
public class RoundRobinStrategy implements LoadBalance {

    @Override
    public String select() {
        return null;
    }
}

使用:

@Component
public class UserService {

    @Autowired
    @RoundRobin
    private LoadBalance loadBalance;

    public void test() {
        System.out.println(loadBalance);
    }

}

@Resource注解

@Resource注解底层工作流程图:

@Resource注解底层工作流程图.drawio.png