两数相加

180 阅读1分钟

两数相加

给你两个 非空 的链表,表示两个非负的整数。它们每位数字都是按照 逆序 的方式存储的,并且每个节点只能存储 一位 数字。

请你将两个数相加,并以相同形式返回一个表示和的链表。

你可以假设除了数字 0 之外,这两个数都不会以 0 开头。

 

示例 1:

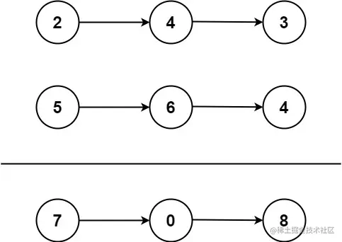
输入: l1 = [2,4,3], l2 = [5,6,4]
输出: [7,0,8]
解释: 342 + 465 = 807.

示例 2:

输入: l1 = [0], l2 = [0]
输出: [0]

示例 3:

输入: l1 = [9,9,9,9,9,9,9], l2 = [9,9,9,9]
输出: [8,9,9,9,0,0,0,1]

 

提示:

  • 每个链表中的节点数在范围 [1, 100] 内
  • 0 <= Node.val <= 9
  • 题目数据保证列表表示的数字不含前导零

由题目可知,是两个链表上的节点进行加和操作,对于加和操作,自然就想到一个问题:进1操作。即,当两数之和大于10的结果,需要取其个位数然后进1.因此需要一个标志位flag对是否进1进行标记,同时,在下一次加和时,也需要加上这个进位的flag

链表加和操作还有一个需要注意的地方,即最后是否需要新增的一个节点。当两个链表都遍历完毕,但是flag为1,说明最后一次加和操作是大于10产生了进位,那么就需要新增val为1的节点存储这个值。

另外,构建一个新链表我采用的是头插法,并且设置一个头节点,方便后续操作。代码如下:

/**
 * Definition for singly-linked list.
 * function ListNode(val, next) {
 *     this.val = (val===undefined ? 0 : val)
 *     this.next = (next===undefined ? null : next)
 * }
 */
/**
 * @param {ListNode} l1
 * @param {ListNode} l2
 * @return {ListNode}
 */
var addTwoNumbers = function(l1, l2) {
    let flag = 0;
    let preHead = new ListNode();
    let p = preHead;
    while(l1 && l2) {
        let t = 0;
        const node = new ListNode()
        t = l1.val + l2.val + flag;
        
        flag = t >=10 ? 1:0;
        node.val = t>=10?t-10:t;
        p.next = node;
        p = p.next;

        l2 = l2.next;
        l1 = l1.next;
    }
    while(l1) {
        let t = 0;
        const node = new ListNode()
        t = l1.val + flag;
        
        flag = t >=10 ? 1:0;
        node.val = t>=10?t-10:t;
        p.next = node;
        p = p.next;

        l1 = l1.next;
    }
    while(l2) {
        let t = 0;
        const node = new ListNode()
        t = l2.val + flag;
        
        flag = t >=10 ? 1:0;
        node.val = t>=10?t-10:t;
        p.next = node;
        p = p.next;

        l2 = l2.next;
    }
    // 处理最后一个节点
    if(flag == 1) {
        const node = new ListNode();
        node.val = 1;
        p.next = node;
    }

    return preHead.next;
}