vue3(四)生命周期

96 阅读1分钟

生命周期钩子#

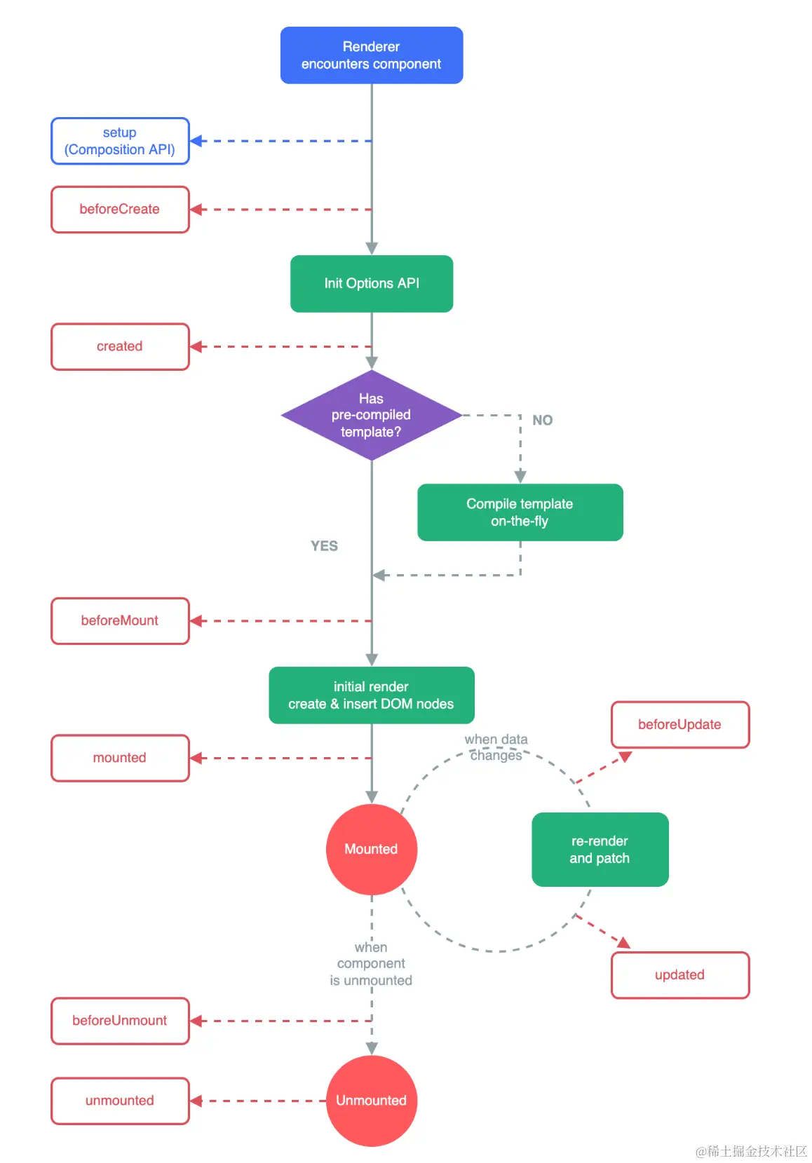
每个 Vue 组件实例在创建时都需要经历一系列的初始化步骤,比如设置好数据侦听,编译模板,挂载实例到 DOM,以及在数据改变时更新 DOM。在此过程中,它也会运行被称为生命周期钩子的函数,让开发者有机会在特定阶段运行自己的代码。

生命周期图示

有关所有生命周期钩子及其各自用例的详细信息,请参考生命周期钩子 API 索引

vue-1.png

注册周期钩子

会在实例生命周期的不同阶段被调用,最常用的是 mountedupdated 和 unmounted

import Foo from './Foo.vue' 
import Bar from './Bar.vue'


export default {
  components: { Foo, Bar }, 
  data() { 
      return { 
          view: 'Foo' 
      } 
  },
  computed: { 
      // 一个计算属性的 getter 
      publishedBooksMessage() { 
          // `this` 指向当前组件实例 
          return this.author.books.length > 0 ? 'Yes' : 'No' 
      } 
   },
   watch: { 
       // 每当 question 改变时,这个函数就会执行 
       name(newQuestion, oldQuestion) { 
           // ...
           
       } 
   },
  beforeCreate() {
    
  },
  created() {
    console.log(`the component is now mounted.`)
  },
  mounted() {
    
  },
  beforeUnmount() {
    
  },
  methods() {
    hadler1() {
      
    },
    hadler2() {
      
    }
  },
  
}

  • beforeCreate
  • created
  • beforeMount
  • mounted
  • beforeUpdate
  • updated
  • beforeUnmount
  • unmounted