软件测试 | Java数据持久化技术

94 阅读4分钟

TKMyBatis 简介

TKMybatis 是基于 Mybatis 框架开发的一个工具,内部实现了对单表的基本数据操作,只需要简单继承 TKMybatis 提供的接口,就能够实现无需编写任何 sql 即能完成单表操作。

下面简单介绍下 MyBatis , MyBatis 是一款优秀的持久层框架,它支持自定义 SQL、存储过程以及高 级映射。MyBatis 免除了几乎所有的 JDBC 代码以及设置参数和获取结果集的工作。MyBatis 可以通过 简单的 XML 或注解来配置和映射原始类型、接口和 Java POJO(Plain Old Java Objects,普通老式 Java 对象)为数据库中的记录。

TKMyBatis快速开始

MAVEN依赖

<dependency>
 <groupId>org.mybatis.spring.boot</groupId>
 <artifactId>mybatis-spring-boot-starter</artifactId>
 <version>2.1.0</version>
 </dependency>
 <dependency>
 <groupId>tk.mybatis</groupId>
 <artifactId>mapper</artifactId>
 <version>4.0.3</version>
 </dependency>
 <dependency>
 <groupId>tk.mybatis</groupId>
 <artifactId>mapper-spring-boot-starter</artifactId>
 <version>2.0.3</version>
 </dependency>
 <dependency>
 <groupId>mysql</groupId>
 <artifactId>mysql-connector-java</artifactId>
 <scope>runtime</scope>
 </dependency>

在启动类中配置MAPPERSCAN扫描

import org.springframework.boot.SpringApplication;
import org.springframework.boot.autoconfigure.SpringBootApplication;
import tk.mybatis.spring.annotation.MapperScan;
@SpringBootApplication
@MapperScan("com.hogwartsmini.demo.dao")
public class DemoApplication {
 public static void main(String[] args) {
 SpringApplication.run(DemoApplication.class, args);
}

}

实体类中使用

在实体类中,常用的注解和意义为:

Table:描述数据库表信息,主要属性有 name(表名)、schema、catalog、uniqueConstraints 等。

Id:指定表主键字段,没有属性值。

Column:描述数据库字段信息,主要属性有 name(字段名)、columnDefinition、insertable、length、 nullable(是否可为空)、precision、scale、table、unique、updatable 等。

ColumnType:描述数据库字段类型,可对一些特殊类型作配置,进行特殊处理,主要属性有 jdbcType、column、typeHandler 等。

DAO 中使用

  • 创建业务 Mapper 公共接口

首先创建一个公共接口,继承 Mapper, MySqlMapper, IdsMapper 三个类,用于后续业务 Mapper 接口 直接实现。

import tk.mybatis.mapper.common.IdsMapper;
import tk.mybatis.mapper.common.Mapper;
import tk.mybatis.mapper.common.MySqlMapper;
public interface MySqlExtensionMapper<T> extends Mapper<T>, MySqlMapper<T>,
IdsMapper<T> {
}
  • 创建业务Mapper接口

创建HogwartsTestUserMapper.java接口

import com.hogwartsmini.demo.common.MySqlExtensionMapper;
import com.hogwartsmini.demo.entity.HogwartsTestUser;
import org.springframework.stereotype.Repository;
@Repository
public interface HogwartsTestUserMapper extends
MySqlExtensionMapper<HogwartsTestUser> {

}

SERVICE层中使用

  • 查询

SPRING BOOT配置文件

spring:
 application:
 name: aitest
 #数据库配置信息
 datasource:
 url: jdbc:mysql://localhost:3306/aitest_mini?
allowMultiQueries=true&useUnicode=true&characterEncoding=UTF-8&serverTimezone=Asia/
Shanghai
 username: hogwarts
 password: db@hogwarts
 driver-class-name: com.mysql.cj.jdbc.Driver
mybatis:
 mapper-locations: classpath:mapper/*.xml
 type-aliases-package: com.hogwartstest.aitestmini.entity
 configuration:
 mapUnderscoreToCamelCase: true
logging:
 level:
 com.hogwartstest.aitestmini.dao: debug #打印sql

示例表结构

CREATE TABLE `hogwarts_test_user` (
 `id` int NOT NULL AUTO_INCREMENT COMMENT '主键',
 `user_name` varchar(50) CHARACTER SET utf8mb4 COLLATE utf8mb4_general_ci NOT
NULL COMMENT '用户名',
 `password` varchar(32) CHARACTER SET utf8mb4 COLLATE utf8mb4_general_ci NOT
NULL COMMENT '密码',
 `email` varchar(50) CHARACTER SET utf8mb4 COLLATE utf8mb4_general_ci DEFAULT
NULL COMMENT '邮箱',
 `auto_create_case_job_name` varchar(50) CHARACTER SET utf8mb4 COLLATE
utf8mb4_general_ci DEFAULT NULL COMMENT '自动生成用例job名称 不为空时表示已经创建
job',
 `start_test_job_name` varchar(50) CHARACTER SET utf8mb4 COLLATE
utf8mb4_general_ci DEFAULT NULL COMMENT '执行测试job名称 不为空时表示已经创建job',
 `default_jenkins_id` int DEFAULT NULL COMMENT '默认Jenkins服务器',
 `create_time` datetime NOT NULL COMMENT '创建时间',
 `update_time` datetime NOT NULL COMMENT '更新时间',
 PRIMARY KEY (`id`) USING BTREE
) ENGINE=InnoDB AUTO_INCREMENT=12 DEFAULT CHARSET=utf8mb4
COLLATE=utf8mb4_general_ci ROW_FORMAT=DYNAMIC COMMENT='用户表'

CONTROLLER代码

import com.hogwartsmini.demo.entity.HogwartsTestUser;
import com.hogwartsmini.demo.service.HogwartsTestUserService;
import io.swagger.annotations.Api;
import io.swagger.annotations.ApiOperation;
import org.springframework.beans.factory.annotation.Autowired;
import org.springframework.web.bind.annotation.*;
import java.util.List;
/**
 * @Author tlibn
 * @Date 2020/7/16 17:14
 **/
@Api(tags = "霍格沃兹测试学院-用户管理模块")
@RestController
@RequestMapping("hogwartsUser")
public class HogwartsTestUserDbController {
 @Autowired
 private HogwartsTestUserService hogwartsTestUserService;
 @ApiOperation("用户注册")
 @PostMapping("register")
 public HogwartsTestUser register(
 @RequestBody HogwartsTestUser hogwartsTestUser){
 return hogwartsTestUserService.save(hogwartsTestUser);
 }
 @ApiOperation("用户信息修改接口")
 @PutMapping()
 public HogwartsTestUser updateUserInfo(
 @RequestBody HogwartsTestUser hogwartsTestUser){
 return hogwartsTestUserService.update(hogwartsTestUser);
 }
 @ApiOperation("根据用户id删除用户信息")
 @DeleteMapping("{userId}")
 public Integer delete(@PathVariable("userId") Integer userId){
 return hogwartsTestUserService.delete(userId);
 }
 @ApiOperation("根据用户名查询")
 @GetMapping("byName")
 public List<HogwartsTestUser> getByName(
 @RequestParam("userName") String userName){
HogwartsTestUser hogwartsTestUser = new HogwartsTestUser();
 hogwartsTestUser.setUserName(userName);
 return hogwartsTestUserService.getByName(hogwartsTestUser);
 }

HOGWARTSTESTUSERSERVICE代码

import com.hogwartsmini.demo.entity.HogwartsTestUser;
import java.util.List;
public interface HogwartsTestUserService {
 /**
 * 保存
 * @param hogwartsTestUser
 * @return
 */
 HogwartsTestUser save(HogwartsTestUser hogwartsTestUser);
 /**
 * 更新
 * @param hogwartsTestUser
 * @return
 */
 HogwartsTestUser update(HogwartsTestUser hogwartsTestUser);
 /**
 * 根据用户名查询
 * @param hogwartsTestUser
 * @return
 */
 List<HogwartsTestUser> getByName(HogwartsTestUser hogwartsTestUser);
 /**
 * 根据用户id删除用户信息
 * @param userId
 * @return
 */
 Integer delete(Integer userId);
}

HOGWARTSTESTUSERSERVICEIMPL代码

import com.hogwartsmini.demo.dao.HogwartsTestUserMapper;
import com.hogwartsmini.demo.entity.HogwartsTestUser;
import com.hogwartsmini.demo.service.HogwartsTestUserService;
import org.springframework.beans.factory.annotation.Autowired;
import org.springframework.stereotype.Service;
import java.util.Date;
import java.util.List;
/**
 * @Author tlibn
 * @Date 2020/7/17 11:03
 **/
@Service
public class HogwartsTestUserServiceImpl implements HogwartsTestUserService {
@Autowired
 private HogwartsTestUserMapper hogwartsTestUserMapper;
 /**
 * 保存
 *
 * @param hogwartsTestUser
 * @return
 */
 @Override
 public HogwartsTestUser save(HogwartsTestUser hogwartsTestUser) {
 hogwartsTestUser.setCreateTime(new Date());
 hogwartsTestUser.setUpdateTime(new Date());
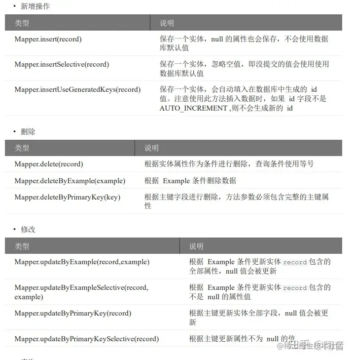
 hogwartsTestUserMapper.insertUseGeneratedKeys(hogwartsTestUser);
 return hogwartsTestUser;
 }
 /**
 * 更新
 *
 * @param hogwartsTestUser
 * @return
 */
 @Override
 public HogwartsTestUser update(HogwartsTestUser hogwartsTestUser) {
 hogwartsTestUser.setCreateTime(new Date());
 hogwartsTestUser.setUpdateTime(new Date());
 hogwartsTestUserMapper.updateByPrimaryKeySelective(hogwartsTestUser);
 return hogwartsTestUser;
 }
 /**
 * 根据用户名查询
 *
 * @param hogwartsTestUser
 * @return
 */
 @Override
 public List<HogwartsTestUser> getByName(HogwartsTestUser hogwartsTestUser) {
 List<HogwartsTestUser> hogwartsTestUserList =
hogwartsTestUserMapper.select(hogwartsTestUser);
 return hogwartsTestUserList;
 }
 /**
 * 根据用户id删除用户信息
 *
 * @param userId
 * @return
 */
 @Override
 public Integer delete(Integer userId) {
 HogwartsTestUser hogwartsTestUser = new HogwartsTestUser();
 hogwartsTestUser.setId(userId);
 hogwartsTestUserMapper.delete(hogwartsTestUser);
 return userId;
 }
}

使用POSTMAN测试增删改查

新增

POSThttp://1270.0.1:8081/hogwartsUser/register

请求参数

{
 "userName": "霍格沃兹test123",
 "password": "test123"
}

响应参数

{
 "id": 15,
 "userName": "霍格沃兹test123",
 "password": "test123",
 "email": null,
 "autoCreateCaseJobName": null,
 "startTestJobName": null,
 "defaultJenkinsId": null,
 "createTime": "2021-04-14T09:37:58.358+00:00",
 "updateTime": "2021-04-14T09:37:58.358+00:00"
}

查询

GET http://127.0.0.1:8081/hogwartsUser/byName?userName=霍格沃兹test123

请求参数

见请求地址中 userName = 霍格沃兹test123

响应参数

[
 {
 "id": 15,
 "userName": "霍格沃兹test123",
 "password": "test123",
 "email": null,
 "autoCreateCaseJobName": null,
 "startTestJobName": null,
 "defaultJenkinsId": null,
 "createTime": "2021-04-14T09:37:58.000+00:00",
 "updateTime": "2021-04-14T09:37:58.000+00:00"
 }
]

修改

PUT http://127.0.0.1:8081/hogwartsUser

请求参数

{
 "id": 15,
 "userName": "霍格沃兹test12345""password": "test123"
}

响应参数

{
 "id": 15,
 "userName": "霍格沃兹test12345",
 "password": "test123",
 "email": null,
 "autoCreateCaseJobName": null,
 "startTestJobName": null,
 "defaultJenkinsId": null,
 "createTime": "2021-04-14T09:43:45.018+00:00",
 "updateTime": "2021-04-14T09:43:45.018+00:00"
}

删除

DELETE http://127.0.0.1:8081/hogwartsUser/15

请求参数

见请求地址中15

响应参数

15

搜索微信公众号:TestingStudio霍格沃兹的干货都很硬核