Spring源码解析<五> refresh() 阶段四

477 阅读13分钟

开启掘金成长之旅!这是我参与「掘金日新计划 · 2 月更文挑战」的第 13 天,点击查看活动详情

....
// 11. 初始化所有剩下的单例Bean
this.finishBeanFactoryInitialization(beanFactory);
....

十一、 finishBeanFactoryInitialization: 初始化所有剩下的单例Bean

刷新容器-初始化剩余的单实例Bean

protected void finishBeanFactoryInitialization(ConfigurableListableBeanFactory beanFactory) {
   // Initialize conversion service for this context.
   // 初始化ConversionService,这个ConversionService是用于类型转换的服务接口。
   // 它的工作,是将配置文件/properties中的数据,进行类型转换,得到Spring真正想要的数据类型。
   if (beanFactory.containsBean(CONVERSION_SERVICE_BEAN_NAME) &&
         beanFactory.isTypeMatch(CONVERSION_SERVICE_BEAN_NAME, ConversionService.class)) {
      beanFactory.setConversionService(
            beanFactory.getBean(CONVERSION_SERVICE_BEAN_NAME, ConversionService.class));
   }

   // Register a default embedded value resolver if no bean post-processor
   // (such as a PropertyPlaceholderConfigurer bean) registered any before:
   // at this point, primarily for resolution in annotation attribute values.
   // 嵌入式值解析器EmbeddedValueResolver的组件注册,它负责解析占位符和表达式
   if (!beanFactory.hasEmbeddedValueResolver()) {
      beanFactory.addEmbeddedValueResolver(strVal -> getEnvironment().resolvePlaceholders(strVal));
   }

   // Initialize LoadTimeWeaverAware beans early to allow for registering their transformers early.
   // 尽早初始化LoadTimeWeaverAware类型的bean,以允许尽早注册其变换器。
   //与AspectJ有关
   String[] weaverAwareNames = beanFactory.getBeanNamesForType(LoadTimeWeaverAware.class, false, false);
   for (String weaverAwareName : weaverAwareNames) {
      getBean(weaverAwareName);
   }

   // Stop using the temporary ClassLoader for type matching.
   // 停用临时类加载器
   beanFactory.setTempClassLoader(null);

   // Allow for caching all bean definition metadata, not expecting further changes.
   // 允许缓存所有bean定义元数据
   beanFactory.freezeConfiguration();

   // Instantiate all remaining (non-lazy-init) singletons.
   // 【初始化】实例化所有非延迟加载的单例Bean
   beanFactory.preInstantiateSingletons();
}

实例化单例Bean

public void preInstantiateSingletons() throws BeansException {
   if (logger.isTraceEnabled()) {
      logger.trace("Pre-instantiating singletons in " + this);
   }

   // 获取所有的Bean定义信息
   List<String> beanNames = new ArrayList<>(this.beanDefinitionNames);

   // 这里面有一些Bean已经在之前的步骤中已经创建过了,这里只创建剩余的那些非延迟加载的单例Bean
   for (String beanName : beanNames) {
      // 11.4 合并BeanFactory中同名的BeanDefinition
      RootBeanDefinition bd = getMergedLocalBeanDefinition(beanName);
      // 这个Bean不是抽象Bean、是单例Bean、是非延迟加载的Bean
      if (!bd.isAbstract() && bd.isSingleton() && !bd.isLazyInit()) {
         // 是否为工厂Bean(如果是工厂Bean,还需要实现FactoryBean接口)
         if (isFactoryBean(beanName)) {
            // 如果是工厂Bean:判断该工厂Bean是否需要被迫切加载,如果需要,则直接实例化该工厂Bean
            Object bean = getBean(FACTORY_BEAN_PREFIX + beanName);
            if (bean instanceof FactoryBean) {
               FactoryBean<?> factory = (FactoryBean<?>) bean;
               boolean isEagerInit;
               if (System.getSecurityManager() != null && factory instanceof SmartFactoryBean) {
                  isEagerInit = AccessController.doPrivileged(
                        (PrivilegedAction<Boolean>) ((SmartFactoryBean<?>) factory)::isEagerInit,
                        getAccessControlContext());
               }
               else {
                  isEagerInit = (factory instanceof SmartFactoryBean &&
                        ((SmartFactoryBean<?>) factory).isEagerInit());
               }
               if (isEagerInit) {
                  getBean(beanName);
               }
            }
         }// 如果不是工厂Bean,直接调用getBean方法
         else {
            getBean(beanName);
         }
      }
   }

   // 到这里,所有非延迟加载的单实例Bean都已经创建好。 
   // 如果有Bean实现了SmartInitializingSingleton接口,还会去回调afterSingletonsInstantiated方法
   for (String beanName : beanNames) {
      Object singletonInstance = getSingleton(beanName);
      if (singletonInstance instanceof SmartInitializingSingleton) {
         SmartInitializingSingleton smartSingleton = (SmartInitializingSingleton) singletonInstance;
         if (System.getSecurityManager() != null) {
            AccessController.doPrivileged((PrivilegedAction<Object>) () -> {
               smartSingleton.afterSingletonsInstantiated();
               return null;
            }, getAccessControlContext());
         }
         else {
            smartSingleton.afterSingletonsInstantiated();
         }
      }
   }
}

获取Bean

@Override
public Object getBean(String name) throws BeansException {
   return doGetBean(name, null, null, false);
}

创建Bean

protected <T> T doGetBean(
      String name, @Nullable Class<T> requiredType, @Nullable Object[] args, boolean typeCheckOnly)
      throws BeansException {
   // 处理Bean名称,如果有别名返回别名
   String beanName = transformedBeanName(name);
   Object bean;

   // Eagerly check singleton cache for manually registered singletons.
   //11.1 获取单实例Bean
   Object sharedInstance = getSingleton(beanName);
   if (sharedInstance != null && args == null) {
      if (logger.isTraceEnabled()) {
         if (isSingletonCurrentlyInCreation(beanName)) {
            logger.trace("Returning eagerly cached instance of singleton bean '" + beanName +
                  "' that is not fully initialized yet - a consequence of a circular reference");
         }
         else {
            logger.trace("Returning cached instance of singleton bean '" + beanName + "'");
         }
      }
      // 11.2 返回Bean实例(处理FactoryBean)
      bean = getObjectForBeanInstance(sharedInstance, name, beanName, null);
   }

   else {
      // Fail if we're already creating this bean instance:
      // We're assumably within a circular reference.
      // 校验是否是多例(Prototype)的Bean,多例的bean是不支持循环依赖的
      // 为了避免循环依赖,遇到这种情况,直接抛出异常
      if (isPrototypeCurrentlyInCreation(beanName)) {
         throw new BeanCurrentlyInCreationException(beanName);
      }

      // Check if bean definition exists in this factory.
      // 检查父容器是否存在这个BeanDefinition(Web环境会存在父子容器现象)
      BeanFactory parentBeanFactory = getParentBeanFactory();
      if (parentBeanFactory != null && !containsBeanDefinition(beanName)) {
         // Not found -> check parent.
         String nameToLookup = originalBeanName(name);
         if (parentBeanFactory instanceof AbstractBeanFactory) {
            return ((AbstractBeanFactory) parentBeanFactory).doGetBean(
                  nameToLookup, requiredType, args, typeCheckOnly);
         }
         else if (args != null) {
            // Delegation to parent with explicit args.
            return (T) parentBeanFactory.getBean(nameToLookup, args);
         }
         else if (requiredType != null) {
            // No args -> delegate to standard getBean method.
            return parentBeanFactory.getBean(nameToLookup, requiredType);
         }
         else {
            return (T) parentBeanFactory.getBean(nameToLookup);
         }
      }
        
      if (!typeCheckOnly) {
         //标记Bean即将创建,让Bean信息重新合并,防止数据发生变化
         markBeanAsCreated(beanName);
      }

      try {
         //11.3 合并BeanDefinition
         RootBeanDefinition mbd = getMergedLocalBeanDefinition(beanName);
         checkMergedBeanDefinition(mbd, beanName, args);

         // Guarantee initialization of beans that the current bean depends on.
         //处理依赖项
         String[] dependsOn = mbd.getDependsOn();
         if (dependsOn != null) {
            for (String dep : dependsOn) {
               //存在循环应用的情况要抛出异常
               if (isDependent(beanName, dep)) {
                  throw new BeanCreationException(mbd.getResourceDescription(), beanName,
                        "Circular depends-on relationship between '" + beanName + "' and '" + dep + "'");
               }
               //注册依赖关系
               registerDependentBean(dep, beanName);
               try {
                  //先创建被依赖项
                  getBean(dep);
               }
               catch (NoSuchBeanDefinitionException ex) {
                  throw new BeanCreationException(mbd.getResourceDescription(), beanName,
                        "'" + beanName + "' depends on missing bean '" + dep + "'", ex);
               }
            }
         }

         // Create bean instance.
         //11.4 获取单例Bean
         if (mbd.isSingleton()) {
            sharedInstance = getSingleton(beanName, () -> {
               try {
                  //11.5 创建单例Bean
                  return createBean(beanName, mbd, args);
               }
               catch (BeansException ex) {
                  // Explicitly remove instance from singleton cache: It might have been put there
                  // eagerly by the creation process, to allow for circular reference resolution.
                  // Also remove any beans that received a temporary reference to the bean.
                  destroySingleton(beanName);
                  throw ex;
               }
            });
            //11.2 返回Bean实例(处理FactoryBean)
            bean = getObjectForBeanInstance(sharedInstance, name, beanName, mbd);
         }

         else if (mbd.isPrototype()) {
            // It's a prototype -> create a new instance.
            Object prototypeInstance = null;
            try {
               beforePrototypeCreation(beanName);
               prototypeInstance = createBean(beanName, mbd, args);
            }
            finally {
               afterPrototypeCreation(beanName);
            }
            //11.2 返回Bean实例(处理FactoryBean)
            bean = getObjectForBeanInstance(prototypeInstance, name, beanName, mbd);
         }

         else {
            String scopeName = mbd.getScope();
            if (!StringUtils.hasLength(scopeName)) {
               throw new IllegalStateException("No scope name defined for bean ´" + beanName + "'");
            }
            Scope scope = this.scopes.get(scopeName);
            if (scope == null) {
               throw new IllegalStateException("No Scope registered for scope name '" + scopeName + "'");
            }
            try {
               Object scopedInstance = scope.get(beanName, () -> {
                  beforePrototypeCreation(beanName);
                  try {
                     return createBean(beanName, mbd, args);
                  }
                  finally {
                     afterPrototypeCreation(beanName);
                  }
               });
               //11.2 返回Bean实例(处理FactoryBean)
               bean = getObjectForBeanInstance(scopedInstance, name, beanName, mbd);
            }
            catch (IllegalStateException ex) {
               throw new BeanCreationException(beanName,
                     "Scope '" + scopeName + "' is not active for the current thread; consider " +
                     "defining a scoped proxy for this bean if you intend to refer to it from a singleton",
                     ex);
            }
         }
      }
      catch (BeansException ex) {
         cleanupAfterBeanCreationFailure(beanName);
         throw ex;
      }
   }

   // Check if required type matches the type of the actual bean instance.
   if (requiredType != null && !requiredType.isInstance(bean)) {
      try {
         T convertedBean = getTypeConverter().convertIfNecessary(bean, requiredType);
         if (convertedBean == null) {
            throw new BeanNotOfRequiredTypeException(name, requiredType, bean.getClass());
         }
         return convertedBean;
      }
      catch (TypeMismatchException ex) {
         if (logger.isTraceEnabled()) {
            logger.trace("Failed to convert bean '" + name + "' to required type '" +
                  ClassUtils.getQualifiedName(requiredType) + "'", ex);
         }
         throw new BeanNotOfRequiredTypeException(name, requiredType, bean.getClass());
      }
   }
   return (T) bean;
}

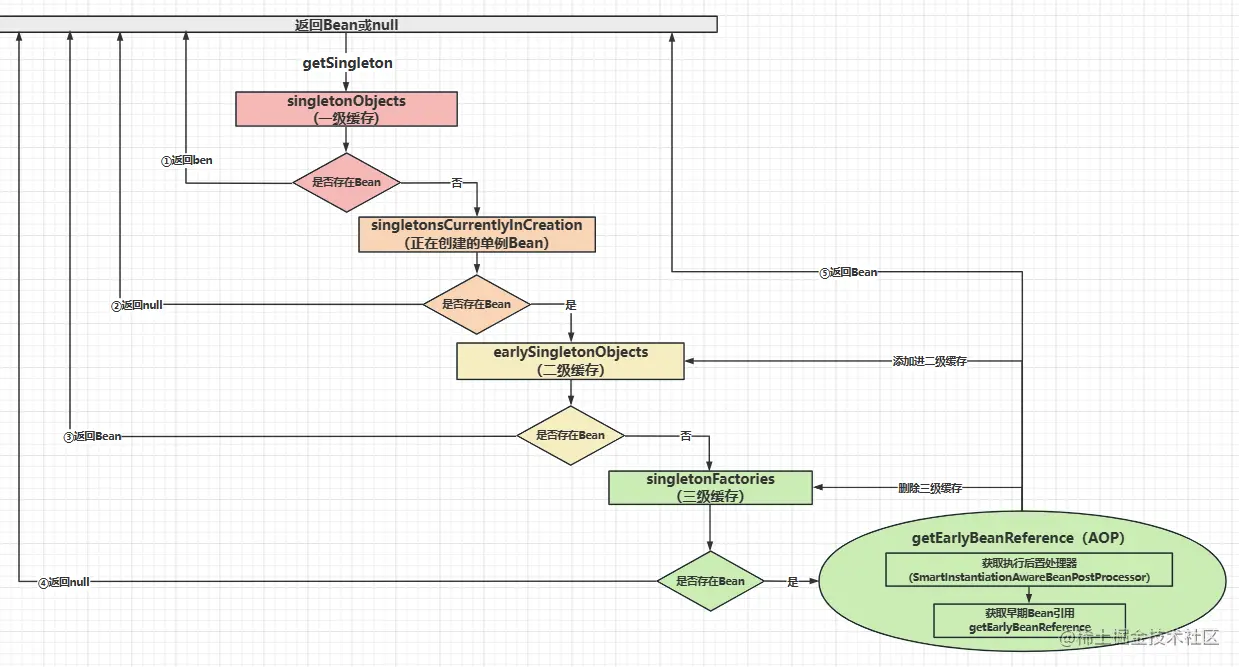
11.1 getSingleton 获取单实例Bean(循环依赖)

//允许早期引用(解决循环依赖)
public Object getSingleton(String beanName) {
   return getSingleton(beanName, true);
}
  • singletonObjects:一级缓存,存放**完全初始化好的Bean(填充属性完成,初始化完成)**的集合,从这个集合中取出来的Bean可以立马返回
  • earlySingletonObjects:二级缓存,存放**半成品的单实例Bean(已实例化但未注入属性和初始化)**的集合,它用来解决循环依赖
  • singletonFactories:三级缓存,存放**Bean工厂对象(仅仅只实例化完成)**的集合
  • singletonsCurrentlyInCreation:存放正在被创建的Bean
protected Object getSingleton(String beanName, boolean allowEarlyReference) {
   // Quick check for existing instance without full singleton lock
   //先从一级缓存获取
   Object singletonObject = this.singletonObjects.get(beanName);
   if (singletonObject == null && isSingletonCurrentlyInCreation(beanName)) {
      singletonObject = this.earlySingletonObjects.get(beanName);
      if (singletonObject == null && allowEarlyReference) {
         synchronized (this.singletonObjects) {
            // Consistent creation of early reference within full singleton lock
            //获取二级缓存
            singletonObject = this.singletonObjects.get(beanName);
            if (singletonObject == null) {
               singletonObject = this.earlySingletonObjects.get(beanName);
               if (singletonObject == null) {
                  //获取三级缓存
                  ObjectFactory<?> singletonFactory = this.singletonFactories.get(beanName);
                  if (singletonFactory != null) {
                     singletonObject = singletonFactory.getObject();
                     this.earlySingletonObjects.put(beanName, singletonObject);
                     this.singletonFactories.remove(beanName);
                  }
               }
            }
         }
      }
   }
   return singletonObject;
}

image.png

11.2 getObjectForBeanInstance:返回Bean实例(处理FactoryBean)

这里如果不是FactoryBean类型则会直接返回Bean,否则会返回由FactoryBean的getObject()方法得到的Bean对象

protected Object getObjectForBeanInstance(
        Object beanInstance, String name, String beanName, @Nullable RootBeanDefinition mbd) {

    // Don't let calling code try to dereference the factory if the bean isn't a factory.
    // 如果 BeanName 是 FactoryBean<?> 相关的 BeanName
    if (BeanFactoryUtils.isFactoryDereference(name)) {
        // BeanInstance 是 NullBean
        if (beanInstance instanceof NullBean) {
            // 直接返回 beanInstance
            return beanInstance;
        }
        // 如果不是 FactoryBean<?> 类型的 Bean 实例
        if (!(beanInstance instanceof FactoryBean)) {
            // 抛出异常 : 当前 Bean 不是一个工厂
            throw new BeanIsNotAFactoryException(beanName, beanInstance.getClass());
        }
        // 如果 BeanName 与 FactoryBean<?> 相关 && beanInstance 不是 NullBean
        // && beanInstance 是 FactoryBean<?> 类型 && RootBeanDefinition 不为空
        if (mbd != null) {
            // 当前 Bean 实例为 FactoryBean<?> 类型的 Bean
            mbd.isFactoryBean = true;
        }
        // 直接返回当前 Bean 实例, 这也是为什么针对于一个 FactoryBean<?> 类型的 Bean 实例而言
        // 使用 '&' + beanName 就能获取到 FactoryBean<?> 本身
        return beanInstance;
    }

    // Now we have the bean instance, which may be a normal bean or a FactoryBean.
    // If it's a FactoryBean, we use it to create a bean instance, unless the
    // caller actually wants a reference to the factory.
    // 现在拥有了一个新的 BeanInstance, 这个实例可能是常规 Bean 也有可能是 FactoryBean<?>
    // 如果是 FactoryBean<?> 则使用它创建实例, 但如果是开发者想要直接获取工厂实例而不是工厂的 getObject()
    // 方法对应的实例, 那么传入的 BeanName 应该加入前缀 '&'
    if (!(beanInstance instanceof FactoryBean)) {
        // 如果不是 FactoryBean 直接返回当前 Bean 实例
        return beanInstance;
    }

    // 如果是 FactoryBean
    Object object = null;
    if (mbd != null) {
        mbd.isFactoryBean = true;
    }
    else {
        // 从缓存中加载
        object = getCachedObjectForFactoryBean(beanName);
    }

    // 激活 FactoryBean<?> 的 getObject() 方法
    if (object == null) {
        // Return bean instance from factory.
        // 这里已经明确知道 beanInstance 一定是 FactoryBean<?> 类型
        FactoryBean<?> factory = (FactoryBean<?>) beanInstance;

        // Caches object obtained from FactoryBean if it is a singleton.
        // 如果 mbd 为空 && 从 XML 配置文件中加载的 BeanDefinition 中包含 BeanName 对应的 Bean 定义信息
        if (mbd == null && containsBeanDefinition(beanName)) {
            // 将解析 XML 配置文件的 GenericBeanDefinition 转换为 RootBeanDefinition, 如果指定的 BeanName
            // 是子 Bean 的话同时会合并父类的相关属性
            mbd = getMergedLocalBeanDefinition(beanName);
        }

        boolean synthetic = (mbd != null && mbd.isSynthetic());
        object = getObjectFromFactoryBean(factory, beanName, !synthetic);
    }
    return object;
}
protected Object getObjectFromFactoryBean(FactoryBean<?> factory, String beanName, boolean shouldPostProcess) {
    // 如果是单例 Bean && Bean 实例已经创建过, 没有再次创建的必要, 要保证单例 Bean 全局唯一, 直接从缓存中获取
    if (factory.isSingleton() && containsSingleton(beanName)) {
        // 进入同步代码块
        synchronized (getSingletonMutex()) {
            // 从缓存中获取
            Object object = this.factoryBeanObjectCache.get(beanName);
            // 如果缓存中没有
            if (object == null) {
                // 激活 FactoryBean<?> 中的 getObject() 方法获取开发者
                // 定制的初始化逻辑
                object = doGetObjectFromFactoryBean(factory, beanName);
                // Only post-process and store if not put there already during getObject() call above
                // (e.g. because of circular reference processing triggered by custom getBean calls)
                Object alreadyThere = this.factoryBeanObjectCache.get(beanName);
                if (alreadyThere != null) {
                    object = alreadyThere;
                }
                else {
                    if (shouldPostProcess) {
                        if (isSingletonCurrentlyInCreation(beanName)) {
                            // Temporarily return non-post-processed object, not storing it yet..
                            return object;
                        }
                        beforeSingletonCreation(beanName);
                        try {
                            object = postProcessObjectFromFactoryBean(object, beanName);
                        }
                        catch (Throwable ex) {
                            throw new BeanCreationException(beanName,
                                    "Post-processing of FactoryBean's singleton object failed", ex);
                        }
                        finally {
                            afterSingletonCreation(beanName);
                        }
                    }
                    if (containsSingleton(beanName)) {
                        this.factoryBeanObjectCache.put(beanName, object);
                    }
                }
            }
            return object;
        }
    }
    else {
        // 直接获取
        Object object = doGetObjectFromFactoryBean(factory, beanName);
        if (shouldPostProcess) {
            try {
                object = postProcessObjectFromFactoryBean(object, beanName);
            }
            catch (Throwable ex) {
                throw new BeanCreationException(beanName, "Post-processing of FactoryBean's object failed", ex);
            }
        }
        return object;
    }
}

直接获取Bean

private Object doGetObjectFromFactoryBean(FactoryBean<?> factory, String beanName) throws BeanCreationException {
    Object object;
    try {
        if (System.getSecurityManager() != null) {
            AccessControlContext acc = getAccessControlContext();
            try {
                object = AccessController.doPrivileged((PrivilegedExceptionAction<Object>) factory::getObject, acc);
            }
            catch (PrivilegedActionException pae) {
                throw pae.getException();
            }
        }
        else {
            // 激活 FactoryBean<?> 中的 getObject() 方法调用
            // 开发者定制化的的 Bean 注册逻辑
            object = factory.getObject();
        }
    }
    catch (FactoryBeanNotInitializedException ex) {
        throw new BeanCurrentlyInCreationException(beanName, ex.toString());
    }
    catch (Throwable ex) {
        throw new BeanCreationException(beanName, "FactoryBean threw exception on object creation", ex);
    }

    // Do not accept a null value for a FactoryBean that's not fully
    // initialized yet: Many FactoryBeans just return null then.
    if (object == null) {
        if (isSingletonCurrentlyInCreation(beanName)) {
            throw new BeanCurrentlyInCreationException(
                    beanName, "FactoryBean which is currently in creation returned null from getObject");
        }
        object = new NullBean();
    }
    return object;
}

11.3 getMergedLocalBeanDefinition:合并BeanDefinition

这里如果有需要合并的BeanDefinition先进行合并

详情:juejin.cn/post/720505…

11.4 获取单例Bean

if (mbd.isSingleton()) {
    //11.4.1 获取单例Bean
   sharedInstance = getSingleton(beanName, () -> {

11.4.1 获取单例Bean

public Object getSingleton(String beanName, ObjectFactory<?> singletonFactory) {
   Assert.notNull(beanName, "Bean name must not be null");
   synchronized (this.singletonObjects) {
      Object singletonObject = this.singletonObjects.get(beanName);
      if (singletonObject == null) {
         if (this.singletonsCurrentlyInDestruction) {
            throw new BeanCreationNotAllowedException(beanName,
                  "Singleton bean creation not allowed while singletons of this factory are in destruction " +
                  "(Do not request a bean from a BeanFactory in a destroy method implementation!)");
         }
         if (logger.isDebugEnabled()) {
            logger.debug("Creating shared instance of singleton bean '" + beanName + "'");
         }
         //11.4.1.1 标记单例Bean正在被创建
         beforeSingletonCreation(beanName);
         boolean newSingleton = false;
         boolean recordSuppressedExceptions = (this.suppressedExceptions == null);
         if (recordSuppressedExceptions) {
            this.suppressedExceptions = new LinkedHashSet<>();
         }
         try {
            //11.5 创建Bean 
            singletonObject = singletonFactory.getObject();
            newSingleton = true;
         }
         catch (IllegalStateException ex) {
            // Has the singleton object implicitly appeared in the meantime ->
            // if yes, proceed with it since the exception indicates that state.
            singletonObject = this.singletonObjects.get(beanName);
            if (singletonObject == null) {
               throw ex;
            }
         }
         catch (BeanCreationException ex) {
            if (recordSuppressedExceptions) {
               for (Exception suppressedException : this.suppressedExceptions) {
                  ex.addRelatedCause(suppressedException);
               }
            }
            throw ex;
         }
         finally {
            if (recordSuppressedExceptions) {
               this.suppressedExceptions = null;
            }
            // 11.4.1.2 标记单例Bean已创建完成
            afterSingletonCreation(beanName);
         }
         if (newSingleton) {
            // 11.4.1.3将Bean添加进一级缓存中
            addSingleton(beanName, singletonObject);
         }
      }
      return singletonObject;
   }
}

这里会先执行11.5创建Bean,因为比较关键所以放入大标题中

11.4.1.1 标记单例Bean正在被创建

单例Bean正在被创建会被放入singletonsCurrentlyInCreation集合中,在11.1中

protected void beforeSingletonCreation(String beanName) {
   if (!this.inCreationCheckExclusions.contains(beanName) && !this.singletonsCurrentlyInCreation.add(beanName)) {
      throw new BeanCurrentlyInCreationException(beanName);
   }
}

11.4.1.2 标记单例Bean创建完成

单例Bean创建完成会从singletonsCurrentlyInCreation集合中移除,在11.1中

protected void afterSingletonCreation(String beanName) {
   if (!this.inCreationCheckExclusions.contains(beanName) && !this.singletonsCurrentlyInCreation.remove(beanName)) {
      throw new IllegalStateException("Singleton '" + beanName + "' isn't currently in creation");
   }
}

11.4.1.3将Bean添加进一级缓存中

这里会将Bean放入一级缓存中(singletonObjects)并将其从二级缓存中移除

protected void addSingleton(String beanName, Object singletonObject) {
   synchronized (this.singletonObjects) {
      this.singletonObjects.put(beanName, singletonObject);
      this.singletonFactories.remove(beanName);
      this.earlySingletonObjects.remove(beanName);
      this.registeredSingletons.add(beanName);
   }
}

11.5 创建单例Bean

singletonFactory.getObject();这里会跳到外层的匿名方法中

{
   try {
      //11.5 创建Bean
      return createBean(beanName, mbd, args);
   }
  
}

注意跳转到的类:AbstractAutowireCapableBeanFactory,创建bean前的一些准备

protected Object createBean(String beanName, RootBeanDefinition mbd, @Nullable Object[] args)
      throws BeanCreationException {

   if (logger.isTraceEnabled()) {
      logger.trace("Creating instance of bean '" + beanName + "'");
   }
   RootBeanDefinition mbdToUse = mbd;

   // Make sure bean class is actually resolved at this point, and
   // clone the bean definition in case of a dynamically resolved Class
   // which cannot be stored in the shared merged bean definition.
   // 先拿到这个Bean的定义信息,获取Bean的类型
   Class<?> resolvedClass = resolveBeanClass(mbd, beanName);
   if (resolvedClass != null && !mbd.hasBeanClass() && mbd.getBeanClassName() != null) {
      mbdToUse = new RootBeanDefinition(mbd);
      mbdToUse.setBeanClass(resolvedClass);
   }

   // Prepare method overrides.
   // 方法重写的准备工作 
   // 利用反射,对该Bean对应类及其父类的方法定义进行获取和加载,确保能够正确实例化出该对象
   try {
  
      mbdToUse.prepareMethodOverrides();
   }
   catch (BeanDefinitionValidationException ex) {
      throw new BeanDefinitionStoreException(mbdToUse.getResourceDescription(),
            beanName, "Validation of method overrides failed", ex);
   }

   try {
      // Give BeanPostProcessors a chance to return a proxy instead of the target bean instance.
      //11.5.1 确保可以创建的是被增强的代理对象而不是原始对象(AOP)
      Object bean = resolveBeforeInstantiation(beanName, mbdToUse);
      if (bean != null) {
         return bean;
      }
   }
   catch (Throwable ex) {
      throw new BeanCreationException(mbdToUse.getResourceDescription(), beanName,
            "BeanPostProcessor before instantiation of bean failed", ex);
   }

   try {
      // 11.5.2 doCreateBean 如果不需要创建代理对象 则执行此方法
      Object beanInstance = doCreateBean(beanName, mbdToUse, args);
      if (logger.isTraceEnabled()) {
         logger.trace("Finished creating instance of bean '" + beanName + "'");
      }
      return beanInstance;
   }
   catch (BeanCreationException | ImplicitlyAppearedSingletonException ex) {
      // A previously detected exception with proper bean creation context already,
      // or illegal singleton state to be communicated up to DefaultSingletonBeanRegistry.
      throw ex;
   }
   catch (Throwable ex) {
      throw new BeanCreationException(
            mbdToUse.getResourceDescription(), beanName, "Unexpected exception during bean creation", ex);
   }
}

11.5.1 resolveBeforeInstantiation (AOP)

确保可以创建的是被增强的代理对象而不是原始对象(AOP)

11.5.2 doCreateBean (创建Bean的流程)

protected Object doCreateBean(String beanName, RootBeanDefinition mbd, @Nullable Object[] args)
      throws BeanCreationException {

   // Instantiate the bean.
   // 实例化Bean,并创建一个BeanWrapper,对Bean进行包装
   BeanWrapper instanceWrapper = null;
   if (mbd.isSingleton()) {
      instanceWrapper = this.factoryBeanInstanceCache.remove(beanName);
   }
   // 确保已经实例化的Bean中没有当前要创建的bean,而且不是工厂Bean,才可以开始创建
   if (instanceWrapper == null) {
      // 11.5.2.1 createBeanInstance:实例化Bean
      instanceWrapper = createBeanInstance(beanName, mbd, args);
   }
   Object bean = instanceWrapper.getWrappedInstance();
   Class<?> beanType = instanceWrapper.getWrappedClass();
   if (beanType != NullBean.class) {
      mbd.resolvedTargetType = beanType;
   }

   // Allow post-processors to modify the merged bean definition.
   synchronized (mbd.postProcessingLock) {
      if (!mbd.postProcessed) {
         try {
             // 这个方法只允许MergedBeanDefinitionPostProcessor执行
            applyMergedBeanDefinitionPostProcessors(mbd, beanType, beanName);
         }
         catch (Throwable ex) {
            throw new BeanCreationException(mbd.getResourceDescription(), beanName,
                  "Post-processing of merged bean definition failed", ex);
         }
         mbd.postProcessed = true;
      }
   }

   // Eagerly cache singletons to be able to resolve circular references
   // even when triggered by lifecycle interfaces like BeanFactoryAware.
   // 缓存单例对象,以便能够解析循环引用,甚至在生命周期接口(如BeanFactoryAware)触发时也是如此
   boolean earlySingletonExposure = (mbd.isSingleton() && this.allowCircularReferences &&
         isSingletonCurrentlyInCreation(beanName));
   if (earlySingletonExposure) {
      if (logger.isTraceEnabled()) {
         logger.trace("Eagerly caching bean '" + beanName +
               "' to allow for resolving potential circular references");
      }
      // 11.5.2.2 addSingletonFactory:将实例化的Bean放入三级缓存中
      addSingletonFactory(beanName, () -> getEarlyBeanReference(beanName, mbd, bean));
   }

   // Initialize the bean instance.
   // 给Bean赋值
   Object exposedObject = bean;
   try {
      // 11.5.2.3 populateBean:属性赋值和自动注入
      populateBean(beanName, mbd, instanceWrapper);
      // 11.5.2.4 initializeBean:初始化Bean
      exposedObject = initializeBean(beanName, exposedObject, mbd);
   }
   catch (Throwable ex) {
      if (ex instanceof BeanCreationException && beanName.equals(((BeanCreationException) ex).getBeanName())) {
         throw (BeanCreationException) ex;
      }
      else {
         throw new BeanCreationException(
               mbd.getResourceDescription(), beanName, "Initialization of bean failed", ex);
      }
   }
    // 又获取那个单例Bean,前面已经创建好了,但还没有缓存到IOC容器中,所以这里仍然返回null,故这部分是会跳过的
   if (earlySingletonExposure) {
      Object earlySingletonReference = getSingleton(beanName, false);
      if (earlySingletonReference != null) {
         if (exposedObject == bean) {
            exposedObject = earlySingletonReference;
         }
         else if (!this.allowRawInjectionDespiteWrapping && hasDependentBean(beanName)) {
            String[] dependentBeans = getDependentBeans(beanName);
            Set<String> actualDependentBeans = new LinkedHashSet<>(dependentBeans.length);
            for (String dependentBean : dependentBeans) {
               if (!removeSingletonIfCreatedForTypeCheckOnly(dependentBean)) {
                  actualDependentBeans.add(dependentBean);
               }
            }
            if (!actualDependentBeans.isEmpty()) {
               throw new BeanCurrentlyInCreationException(beanName,
                     "Bean with name '" + beanName + "' has been injected into other beans [" +
                     StringUtils.collectionToCommaDelimitedString(actualDependentBeans) +
                     "] in its raw version as part of a circular reference, but has eventually been " +
                     "wrapped. This means that said other beans do not use the final version of the " +
                     "bean. This is often the result of over-eager type matching - consider using " +
                     "'getBeanNamesForType' with the 'allowEagerInit' flag turned off, for example.");
            }
         }
      }
   }

   // Register bean as disposable.
   try {
      // 注册Bean的销毁方法,销毁方法在IOC容器关闭后再销毁
      registerDisposableBeanIfNecessary(beanName, bean, mbd);
   }
   catch (BeanDefinitionValidationException ex) {
      throw new BeanCreationException(
            mbd.getResourceDescription(), beanName, "Invalid destruction signature", ex);
   }

   return exposedObject;
}

11.5.2.1 createBeanInstance:实例化Bean

详情:juejin.cn/post/720633…

11.5.2.2 addSingletonFactory:将实例化的Bean放入三级缓存中

将实例化的Bean放入三级缓存中(singletonFactories)

protected void addSingletonFactory(String beanName, ObjectFactory<?> singletonFactory) {
   Assert.notNull(singletonFactory, "Singleton factory must not be null");
   synchronized (this.singletonObjects) {
      if (!this.singletonObjects.containsKey(beanName)) {
         this.singletonFactories.put(beanName, singletonFactory);
         this.earlySingletonObjects.remove(beanName);
         this.registeredSingletons.add(beanName);
      }
   }
}

11.5.2.3 populateBean:属性赋值和自动注入

详情:juejin.cn/post/720805…

11.5.2.4 initializeBean:初始化Bean

执行初始化方法

protected Object initializeBean(final String beanName, final Object bean, @Nullable RootBeanDefinition mbd) {
    if (System.getSecurityManager() != null) {
        AccessController.doPrivileged((PrivilegedAction<Object>) () -> {
            invokeAwareMethods(beanName, bean);
            return null;
        }, getAccessControlContext());
    }
    else {
        // 11.5.2.4.1 接口回调Aware方法
        invokeAwareMethods(beanName, bean);
    }

    Object wrappedBean = bean;
    if (mbd == null || !mbd.isSynthetic()) {
        // 11.5.2.4.2 执行Bean初始化前的后置处理器
        wrappedBean = applyBeanPostProcessorsBeforeInitialization(wrappedBean, beanName);
    }

    try {
        // 11.5.2.4.3 执行初始化Bean操作
        invokeInitMethods(beanName, wrappedBean, mbd);
    }
    catch (Throwable ex) {
        throw new BeanCreationException(
                (mbd != null ? mbd.getResourceDescription() : null),
                beanName, "Invocation of init method failed", ex);
    }
    if (mbd == null || !mbd.isSynthetic()) {
        // 11.5.2.4.4 执行Bean初始化后的后置处理器
        wrappedBean = applyBeanPostProcessorsAfterInitialization(wrappedBean, beanName);
    }

    return wrappedBean;
}
11.5.2.4.1 接口回调Aware方法

通过接口回调设置BeanName、BeanClassLoader、BeanFactory

private void invokeAwareMethods(final String beanName, final Object bean) {
    if (bean instanceof Aware) {
        if (bean instanceof BeanNameAware) {
            ((BeanNameAware) bean).setBeanName(beanName);
        }
        if (bean instanceof BeanClassLoaderAware) {
            ClassLoader bcl = getBeanClassLoader();
            if (bcl != null) {
                ((BeanClassLoaderAware) bean).setBeanClassLoader(bcl);
            }
        }
        if (bean instanceof BeanFactoryAware) {
            ((BeanFactoryAware) bean).setBeanFactory(AbstractAutowireCapableBeanFactory.this);
        }
    }
}
11.5.2.4.2 执行Bean初始化前的后置处理器

执行BeanPostProcessor后置处理器的postProcessBeforeInitialization方法

public Object applyBeanPostProcessorsBeforeInitialization(Object existingBean, String beanName)
        throws BeansException {

    Object result = existingBean;
    for (BeanPostProcessor processor : getBeanPostProcessors()) {
        Object current = processor.postProcessBeforeInitialization(result, beanName);
        if (current == null) {
            return result;
        }
        result = current;
    }
    return result;
}
11.5.2.4.3 执行初始化Bean操作

如果Bean是InitializingBean的实现类则会回调执行afterPropertiesSet方法

protected void invokeInitMethods(String beanName, final Object bean, @Nullable RootBeanDefinition mbd)
        throws Throwable {

    // 不是InitializiingBean,而且也没声明afterPropertiesSet方法,则不执行下面的逻辑
    boolean isInitializingBean = (bean instanceof InitializingBean);
    if (isInitializingBean && (mbd == null || !mbd.isExternallyManagedInitMethod("afterPropertiesSet"))) {
        if (logger.isDebugEnabled()) {
            logger.debug("Invoking afterPropertiesSet() on bean with name '" + beanName + "'");
        }
        if (System.getSecurityManager() != null) {
            try {
                AccessController.doPrivileged((PrivilegedExceptionAction<Object>) () -> {
                    ((InitializingBean) bean).afterPropertiesSet();
                    return null;
                }, getAccessControlContext());
            }
            catch (PrivilegedActionException pae) {
                throw pae.getException();
            }
        }
        else {
            ((InitializingBean) bean).afterPropertiesSet();
        }
    }

    if (mbd != null && bean.getClass() != NullBean.class) {
        //获取初始化方法名称
        String initMethodName = mbd.getInitMethodName();
        if (StringUtils.hasLength(initMethodName) &&
                !(isInitializingBean && "afterPropertiesSet".equals(initMethodName)) &&
                !mbd.isExternallyManagedInitMethod(initMethodName)) {
            //执行初始化方法
            invokeCustomInitMethod(beanName, bean, mbd);
        }
    }
}

如果Bean中设置了初始化方法,则通过反射调用初始化方法

protected void invokeCustomInitMethod(String beanName, Object bean, RootBeanDefinition mbd)
      throws Throwable {

   String initMethodName = mbd.getInitMethodName();
   Assert.state(initMethodName != null, "No init method set");
   Method initMethod = (mbd.isNonPublicAccessAllowed() ?
         BeanUtils.findMethod(bean.getClass(), initMethodName) :
         ClassUtils.getMethodIfAvailable(bean.getClass(), initMethodName));

   //如果初始化方法为空
   if (initMethod == null) {
      if (mbd.isEnforceInitMethod()) {
         throw new BeanDefinitionValidationException("Could not find an init method named '" +
               initMethodName + "' on bean with name '" + beanName + "'");
      }
      else {
         if (logger.isTraceEnabled()) {
            logger.trace("No default init method named '" + initMethodName +
                  "' found on bean with name '" + beanName + "'");
         }
         // Ignore non-existent default lifecycle methods.
         return;
      }
   }

   if (logger.isTraceEnabled()) {
      logger.trace("Invoking init method  '" + initMethodName + "' on bean with name '" + beanName + "'");
   }
   Method methodToInvoke = ClassUtils.getInterfaceMethodIfPossible(initMethod);

   if (System.getSecurityManager() != null) {
      AccessController.doPrivileged((PrivilegedAction<Object>) () -> {
         ReflectionUtils.makeAccessible(methodToInvoke);
         return null;
      });
      try {
         AccessController.doPrivileged((PrivilegedExceptionAction<Object>)
               () -> methodToInvoke.invoke(bean), getAccessControlContext());
      }
      catch (PrivilegedActionException pae) {
         InvocationTargetException ex = (InvocationTargetException) pae.getException();
         throw ex.getTargetException();
      }
   }
   else {
      try {
         //通过反射调用初始化方法
         ReflectionUtils.makeAccessible(methodToInvoke);
         methodToInvoke.invoke(bean);
      }
      catch (InvocationTargetException ex) {
         throw ex.getTargetException();
      }
   }
}
11.5.2.4.4 执行Bean初始化后的后置处理器

执行BeanPostProcessor后置处理器的applyBeanPostProcessorsAfterInitialization方法

public Object applyBeanPostProcessorsAfterInitialization(Object existingBean, String beanName)
      throws BeansException {

   Object result = existingBean;
   for (BeanPostProcessor processor : getBeanPostProcessors()) {
      Object current = processor.postProcessAfterInitialization(result, beanName);
      if (current == null) {
         return result;
      }
      result = current;
   }
   return result;
}