首页
沸点
课程
数据标注
HOT
AI Coding
更多
直播
活动
APP
插件
直播
活动
APP
插件
搜索历史
清空
创作者中心
写文章
发沸点
写笔记
写代码
草稿箱
创作灵感
查看更多
登录
注册
【图胜千言】第一篇 优雅的终止线程的方法
帷幕雨
2023-03-02
34
阅读1分钟
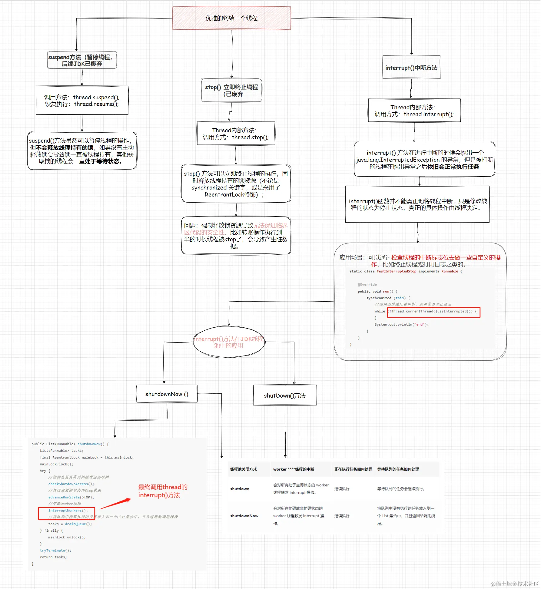
如图:
帷幕雨
1
文章
34
阅读
6
粉丝
目录
收起