PCB板漏孔、漏槽怎么办?看工程师避坑“SOP”

290 阅读3分钟

本文为大家介绍PCB画板时常见的钻孔问题,避免后续踩同样的坑。钻孔分为三类,通孔、盲孔、埋孔。不管是哪种孔,孔缺失的问题带来的后果是直接导致整批产品不能使用。 因此钻孔设计的正确性尤为重要。

案例讲解

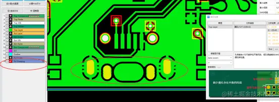
问题1:Altium设计的文件槽孔放错层

问题描述: 槽孔漏做,产品无法使用。

原因分析: 设计工程师制作封装时漏做了USB器件的槽,在画板时发现此问题不去修改封装,直接在孔符图层画槽。理论上此操作没有多大问题,但是在制造过程中打孔只是用钻孔层,因此容易忽略其他层存在槽孔,导致此槽孔漏做打孔,产品无法使用。请看下图。

如何避坑:PCB设计文件各层都有各层的作用,钻孔、槽孔必须放置在钻孔层,不能认为设计有就能制造。

001.png

问题2:Altium设计的文件过孔0D码

问题描述: 漏过孔开路,不导电。

原因分析: 请看图1,设计文件存在漏孔,在进行DFM可制造性检查时,提示漏孔。经过漏孔的问题原因排查,在Altium软件里面查看孔径大小漏孔的过孔孔径为0,导致设计文件无孔,请看图2。

此漏孔的原因为设计工程师打孔时误操作,如果对于此漏孔的问题不进行排查,很难发现设计文件存在漏孔,漏过孔直接影响电气无法导通,设计的产品无法使用。

如何避坑:电路图设计完成后必须进行DFM可制造性检测,设计时漏过孔制造生产无法发现,在制造前进行DFM可制造性检测可避免此问题发生。

002.png

图1:设计文件漏孔

003.png

图2:Altium孔径为0

问题3:PADS设计的文件过孔输不出来

问题描述: 漏过孔开路,不导电。

原因分析: 请看图1,在使用DFM可制造性检测,提示许多漏孔。经过排查漏孔问题的原因,在PADS里面其中一组过孔设计为半导通孔,导致设计文件没有输出半导通孔,导致漏孔,请看图2。

双面板不存在有半导通孔,工程师在设计时误操作把过孔设置为半导通孔,输出钻孔时漏输出半导通孔,导致漏孔。

如何避坑:此种误操作不易发现,在设计完成后需进行DFM可制造性分析检查,在制造前发现问题避免漏孔的问题发生。

004.png

图1:设计文件漏孔

005.png

图2:PADS软件双面板过孔为半导通孔

问题4:Allegro的Gerber文件漏槽

问题描述:HDMI器件漏引脚孔,无法插件。

原因分析:请看图1,在使用DFM可制造性检查时提示漏孔。经过排查漏孔问题的原因,输出的Gerber文件少槽孔层,导致漏槽孔层的原因是输出钻孔了,没有继续输出槽孔层导致漏槽孔,请看图2。

类似HDMI器件的引脚漏槽孔则器件引脚无法插入,此引脚一般都有地网络,如果多层板成品补钻槽的话会导致地网络开路。

如何避坑:此问题漏槽对于新手来说容易忘记输出槽孔层,因此在制版前必须使用DFM做可制造性检查,避免发生漏槽孔的问题。

006.png

图1:漏槽孔

007.png

图2:输出ROU层

结语:

PCB电路板设计的孔非常重要,走线需要打过孔、结构需要打定位孔、DIP器件需要打插件孔,如果设计出现漏孔会导致整个设计失败。