Vue3-常见梳理

138 阅读9分钟
Vue3带来了什么
  1. 性能的提升
  • 更小的大包体积
  • 更快的渲染速度
  • 更小的内存占用
  1. 源码的升级
  • 使用Proxy代替defineProperty实现响应式
  • 重写虚拟DOM的实现和Tree-Shaking
  1. 拥抱TypeScript
  • Vue3可以更好的支持TypeScript
  1. 新的特性

    1. Composition API(组合API)

      • setup配置
      • ref与reactive
      • watch与watchEffect
      • provide与inject
    2. 新的内置组件

      • Fragment
      • Teleport
      • Suspense
  2. 其他改变

  • 新的生命周期钩子
  • data 选项应始终被声明为一个函数
  • 移除keyCode支持作为 v-on 的修饰符

等等......

创建Vue3.0工程
使用 vue-cli 创建

官方文档

## 查看@vue/cli版本,确保@vue/cli版本在4.5.0以上
vue --version
## 安装或者升级你的@vue/cli
npm install -g @vue/cli
## 创建
vue create vue_test
## 启动
cd vue_test
npm run serve
使用 vite 创建

Vue3官方文档 vite官网

  • vite是新一代前端构建工具。

  • 优势如下:

    • 开发环境中,无需打包操作,可快速的冷启动。
    • 轻量快速的热重载(HMR)。
    • 真正的按需编译,不再等待整个应用编译完成。
setup
  1. Vue3.0中一个新的配置项,值为一个函数。

  2. setup是所有Composition API(组合API) “ 表演的舞台 ”

  3. 组件中所用到的:数据、方法等等,均要配置在setup中。

  4. setup函数的两种返回值:

    1. 若返回一个对象,则对象中的属性、方法, 在模板中均可以直接使用。(重要)
    2. 若返回一个渲染函数:则可以自定义渲染内容。(了解)
  5. 注意点:

    1. 尽量不要与Vue2.x配置混用

      • Vue2.x配置(data、methos、computed...)中可以访问到setup中的属性、方法。
      • 但在setup中不能访问到Vue2.x配置(data、methos、computed...)。
      • 如果有重名, setup优先。
    2. setup不能是一个async函数,因为返回值就不再是return的对象, 而是promise, 模板看不到return对象中的属性。(后期也可以返回一个Promise实例,但需要Suspense和异步组件的配合)

ref函数
  • 作用: 定义一个响应式的数据

  • 语法: const xxx = ref(initValue)

    • 创建一个包含响应式数据的引用对象(Reference对象,简称ref对象)。
    • JS中操作数据: xxx.value
    • 模板中读取数据: 不需要.value,直接:<div>{{xxx}}</div>
  • 备注:

    • 接收的数据可以是:基本类型、也可以是对象类型。
    • 基本类型的数据:响应式依然是靠Object.defineProperty()getset完成的。
    • 对象类型的数据:内部调用了Vue3.0中的一个新函数—— reactive函数。
reactive函数
  • 作用: 定义一个对象类型的响应式数据(基本类型不要用它,要用ref函数)
  • 语法:const 代理对象= reactive(源对象)接收一个对象(或数组),返回一个代理对象(Proxy的实例对象,简称proxy对象)
  • reactive定义的响应式数据是“深层次的”。
  • 内部基于 ES6 的 Proxy 实现,通过代理对象操作源对象内部数据进行操作。
reactive对比ref
  • 从定义数据角度对比:

    • ref用来定义基本类型数据
    • reactive用来定义对象(或数组)类型数据
    • 备注:ref也可以用来定义对象(或数组)类型数据, 它内部会自动通过reactive转为代理对象。
  • 从原理角度对比:

    • ref通过Object.defineProperty()getset来实现响应式(数据劫持)。
    • reactive通过使用Proxy来实现响应式(数据劫持), 并通过Reflect操作源对象内部的数据。
  • 从使用角度对比:

    • ref定义的数据:操作数据需要.value,读取数据时模板中直接读取不需要.value
    • reactive定义的数据:操作数据与读取数据均不需要.value
Vue3.0中的响应式原理
vue2.x的响应式
  • 实现原理:

    • 对象类型:通过Object.defineProperty()对属性的读取、修改进行拦截(数据劫持)。

    • 数组类型:通过重写更新数组的一系列方法来实现拦截。(对数组的变更方法进行了包裹)。

      Object.defineProperty(data, 'count', {
          get () {}, 
          set () {}
      })
      
  • 存在问题:

    • 新增属性、删除属性, 界面不会更新。
    • 直接通过下标修改数组, 界面不会自动更新。
Vue3.0的响应式
  • 实现原理:

    • 通过Proxy(代理): 拦截对象中任意属性的变化, 包括:属性值的读写、属性的添加、属性的删除等。
    • 通过Reflect(反射): 对源对象的属性进行操作。
new Proxy(data, {
    // 拦截读取属性值
    get (target, prop) {
      return Reflect.get(target, prop)
    },
    // 拦截设置属性值或添加新属性
    set (target, prop, value) {
      return Reflect.set(target, prop, value)
    },
    // 拦截删除属性
    deleteProperty (target, prop) {
      return Reflect.deleteProperty(target, prop)
    }
})
​
proxy.name = 'tom'   
setup的两个注意点
  • setup执行的时机

    • 在beforeCreate之前执行一次,this是undefined。
  • setup的参数

    • props:值为对象,包含:组件外部传递过来,且组件内部声明接收了的属性。

    • context:上下文对象

      • attrs: 值为对象,包含:组件外部传递过来,但没有在props配置中声明的属性, 相当于 this.$attrs
      • slots: 收到的插槽内容, 相当于 this.$slots
      • emit: 分发自定义事件的函数, 相当于 this.$emit
计算属性与监视属性
computed函数
  • 与Vue2.x中computed配置功能一致

  • 写法

    import {computed} from 'vue'setup(){
        // ...
        // 计算属性——简写
        let fullName = computed(()=>{
            return person.firstName + '-' + person.lastName
        })
        // 计算属性——完整
        let fullName = computed({
            get(){
                return person.firstName + '-' + person.lastName
            },
            set(value){
                const nameArr = value.split('-')
                person.firstName = nameArr[0]
                person.lastName = nameArr[1]
            }
        })
    }
    
watch函数
  • 与Vue2.x中watch配置功能一致

  • 两个小“坑”:

    • 监视reactive定义的响应式数据时:oldValue无法正确获取、强制开启了深度监视(deep配置失效)。
    • 监视reactive定义的响应式数据中某个属性时:deep配置有效。
    // 情况一:监视ref定义的响应式数据
    watch(sum,(newValue,oldValue)=>{
      console.log('sum变化了',newValue,oldValue)
    },{
      immediate:true // 立即执行一次
    })
    ​
    // 情况二:监视多个ref定义的响应式数据
    // 监听的多个值,按数组进行组织,其中有一个变化,都会触发函数执行
    watch([sum,msg],(newValue,oldValue)=>{
      console.log('sum或msg变化了',newValue,oldValue)
    }) 
    ​
    /* 
    情况三:
      监视reactive定义的响应式数据
      若watch监视的是reactive定义的响应式数据,则无法正确获得oldValue,oldValue和newValue相同!!
      若watch监视的是reactive定义的响应式数据,则强制开启了深度监视 
    */
    watch(person,(newValue,oldValue)=>{
      console.log('person变化了',newValue,oldValue)
    },{
      immediate:true,
      deep:false // 此处的deep配置不再奏效
    }) 
    ​
    // 情况四:监视reactive定义的响应式数据中的某个属性
    watch(()=>person.job,(newValue,oldValue)=>{
      console.log('person的job变化了',newValue,oldValue)
    },{
      immediate:true,
      deep:true
    }) 
    ​
    // 情况五:监视reactive定义的响应式数据中的某些属性
    watch([()=>person.job,()=>person.name],(newValue,oldValue)=>{
      console.log('person的job变化了',newValue,oldValue)
    },{
      immediate:true,
      deep:true
    })
    
watchEffect函数
  • watch的套路是:既要指明监视的属性,也要指明监视的回调。

  • watchEffect的套路是:不用指明监视哪个属性,监视的回调中用到哪个属性,那就监视哪个属性。

  • watchEffect有点像computed:

    • 但computed注重的计算出来的值(回调函数的返回值),所以必须要写返回值。
    • 而watchEffect更注重的是过程(回调函数的函数体),所以不用写返回值。
// watchEffect所指定的回调中用到的数据只要发生变化,则直接重新执行回调。
watchEffect(()=>{
    const x1 = sum.value
    const x2 = person.age
    console.log('watchEffect配置的回调执行了')
})
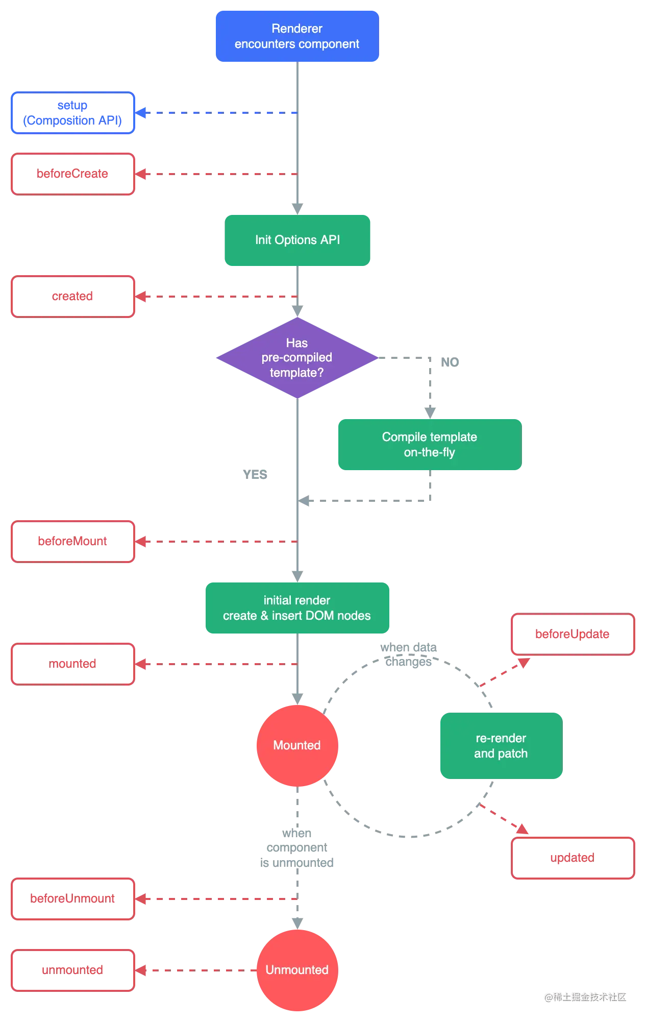
生命周期

vue2.x的生命周期lifecycle_2

vue3.0的生命周期lifecycle_2

  • Vue3.0中可以继续使用Vue2.x中的生命周期钩子,但是有两个被更名:

    • beforeDestroy改名为 beforeUnmount
    • destroyed改名为 unmounted
  • Vue3.0也提供了 Composition API 形式的生命周期钩子,与Vue2.x中钩子对应关系如下:

    • beforeCreate===>setup()
    • created=======>setup()
    • beforeMount ===>onBeforeMount
    • mounted=======>onMounted
    • beforeUpdate===>onBeforeUpdate
    • updated =======>onUpdated
    • beforeUnmount ==>onBeforeUnmount
    • unmounted =====>onUnmounted
自定义hook函数
  • 什么是hook?—— 本质是一个函数,把setup函数中使用的Composition API进行了封装。
  • 类似于vue2.x中的mixin。
  • 自定义hook的优势: 复用代码, 让setup中的逻辑更清楚易懂。
toRef
  • 作用:创建一个 ref 对象,其value值指向另一个对象中的某个属性。
  • 语法:const name = toRef(person,'name')
  • 应用: 要将响应式对象中的某个属性单独提供给外部使用时。
  • 扩展:toRefstoRef功能一致,但可以批量创建多个 ref 对象,语法:toRefs(person)
shallowReactive 与 shallowRef
  • shallowReactive:只处理对象最外层属性的响应式(浅响应式)。

  • shallowRef:只处理基本数据类型的响应式, 不进行对象的响应式处理。

  • 什么时候使用?

    • 如果有一个对象数据,结构比较深, 但变化时只是外层属性变化 ===> shallowReactive。
    • 如果有一个对象数据,后续功能不会修改该对象中的属性,而是生成新的对象来替换 ===> shallowRef。
readonly 与 shallowReadonly
  • readonly: 让一个响应式数据变为只读的(深只读)。
  • shallowReadonly:让一个响应式数据变为只读的(浅只读)。
  • 应用场景: 不希望数据被修改时。
toRaw 与 markRaw
  • toRaw:

    • 作用:将一个由reactive生成的响应式对象转为普通对象。

    • 使用场景:用于读取响应式对象对应的普通对象,对这个普通对象的所有操作,不会引起页面更新。

      注意:对生成的普通对象的修改,扔会影响到原响应式对象,只是页面不对修改进行渲染

  • markRaw:

    • 作用:标记一个对象,使其永远不会再成为响应式对象。

    • 应用场景:

      1. 有些值不应被设置为响应式的,例如复杂的第三方类库等。
      2. 当渲染具有不可变数据源的大列表时,跳过响应式转换可以提高性能。
customRef
  • 作用:创建一个自定义的 ref,并对其依赖项跟踪和更新触发进行显式控制。
  • 实现防抖效果:
<template>
  <input type="text" v-model="keyword">
  <h3>{{keyword}}</h3>
</template><script>
  import {ref,customRef} from 'vue'
  export default {
    name:'Demo',
    setup(){
      // let keyword = ref('hello') //使用Vue准备好的内置ref
      //自定义一个myRef
      function myRef(value,delay){
        let timer
        //通过customRef去实现自定义
        return customRef((track,trigger)=>{
          return{
            get(){
              track() //告诉Vue这个value值是需要被“追踪”的
              return value
            },
            set(newValue){
              clearTimeout(timer)
              timer = setTimeout(()=>{
                value = newValue
                trigger() //告诉Vue去更新界面
              },delay)
            }
          }
        })
      }
      let keyword = myRef('hello',500) //使用程序员自定义的ref
      return {
        keyword
      }
    }
  }
</script>
provide 与 inject

  • 作用:实现祖与后代组件间通信

  • 套路:父组件有一个 provide 选项来提供数据,后代组件有一个 inject 选项来开始使用这些数据

  • 具体写法:

    1. 祖组件中:

      setup(){
        ......
          let car = reactive({name:'奔驰',price:'40万'})
          provide('car',car)
          ......
      }
      
    2. 后代组件中:

      setup(props,context){
        ......
          const car = inject('car')
          return {car}
        ......
      }
      
响应式数据的判断
  • isRef: 检查一个值是否为一个 ref 对象
  • isReactive: 检查一个对象是否是由 reactive 创建的响应式对象
  • isReadonly: 检查一个对象是否是由 readonly 创建的只读对象
  • isProxy: 检查一个对象是否是由 reactive 或者 readonly 方法创建的代理
新的组件
Fragment
  • 在Vue2中: 组件必须有一个根标签
  • 在Vue3中: 组件可以没有根标签, 内部会将多个标签包含在一个Fragment虚拟元素中
  • 好处: 减少标签层级, 减小内存占用
Teleport
  • Teleport 能够将我们的组件html结构挂载到指定的位置。

    <teleport to="移动位置">
      <div v-if="isShow" class="mask">
        <div class="dialog">
          <h3>我是一个弹窗</h3>
          <button @click="isShow = false">关闭弹窗</button>
        </div>
      </div>
    </teleport>
    
Suspense
  • 等待异步组件时渲染一些额外内容,让应用有更好的用户体验

  • 使用步骤:

    • 异步引入组件

      import {defineAsyncComponent} from 'vue'
      const Child = defineAsyncComponent(()=>import('./components/Child.vue'))
      
    • 使用Suspense包裹组件,并配置好defaultfallback

      <template>
        <div class="app">
          <h3>我是App组件</h3>
          <Suspense>
            <template v-slot:default>
              <Child/>
            </template>
            <template v-slot:fallback>
              <h3>加载中.....</h3>
            </template>
          </Suspense>
        </div>
      </template>