商简智能计划与排程SPS在纺织行业中的应用

338 阅读7分钟

企业背景

某织造、染色及后整理一体化工艺的纺织面料企业,主要从事户外功能运动服装、内衣、泳衣、汽车内饰等面料的研发和销售,年产值在20亿左右,是迪卡侬运动面料最优质供应商之一。

image.png

纺织行业特点

印染具有典型的流程行业特性,流程行业上级物料和下级物料之间的关系可能随温度、压力、湿度、季节、人员技术水平、工艺条件不同而不同。工艺过程中伴随产出的不只是产品或中间品,可能细分为主产品、副产品、协产品、回流物和废物,具有批量有效期等方面的要求。

织染一体的企业,原料(纱线)质量属性,坯布的织法,染整的流程,与处方相配合,才能形成完整的工艺和工艺流程。一般的流程行业,品种固定,批量大,生产设备投资高,而且按照产品进行布置,通常设备是专用的,很难改做其他用途,但是对于很多印染企业来说,是多品种小批量生产模式,面料色号随时变化,如何提高一次染色成功率、产出高品质成品布,是企业生存的关键

232d53cc94b6f4b73e913fb03e4fb97.png

流程行业物料存储和使用方面相比离散行业,有更严格的要求,流程行业原材料和产品通常是液体、气体、粉状等。多数存储的数量可以用能转变为电信号的传感器进行计量。印染染整所需要的染化料,通过自动输送料系统进行精准计量输送,对配比有严格要求,当出现质量偏差时,需要灵活调整处方

流程行业一般采用大规模生产方式,生产工艺技术比较成熟,控制生产的工艺条件的自动化设备也比较高,例如DCS、PLC,生产过程多数是自动化,但是比较高端的染整企业,对成品布颜色和质感等属性的要求非常高,这就提高了工艺的难度,需要严谨的计划和排程逻辑控制。

51d46b3692a8e2a11adb0ddb02e8b6d.jpg

流程企业由于主要是大批量生产,企业只有满负荷生产 ,才能将成本降下来,在市场上具有竞争力。对印染企业来说,仅仅满负荷还不够,减少无效的品种切换洗缸亦是重点。

生产计划痛点

该企业原来采用手工计划的方式,存在以下明显痛点:

  • 产品以定制为主,人工处理方式需要1~2天的时间回答客户交期,且结果不准确、不能应对变化;

  • 为了保证较高的客户服务水平,备大量库存,织染库存周转33天(行业内为33-54天);

  • 手工管理产品工艺规则、BOM规则,严重依赖员工经验,管理低效;

  • 手工计划不合理现象严重,无效洗缸、织造改机成本高,产能低下。

商简SPS解决方案

苏州商简智能科技有限公司致力于为制造业企业提供由数据驱动、基于人工智能运筹学算法的工业智能决策解决方案,帮助智能制造企业优化管理流程、提升生产效率、降低生产成本。

商简智能自主研发的**“智能计划与排程系统”(Smart Planning and Scheduling,SPS)采用深度强化学习、运筹优化算法等技术,可自主提升决策能力,大幅提升各项生产指标,实现分钟级计划和排程**。

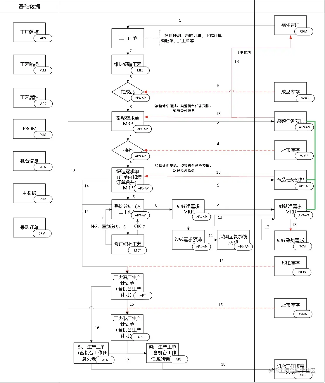
图片1.png 本项目通过实施商简SPS,帮助该企业实现智能计划与排程,包含但不限于以下内容:

  1. 订单预排

以工序机台产能为基础,工序生产准备为辅助,瓶颈工序为核心,基于多种智能优化算法,进行订单生产交期计算,并进行订单产能预留。预排时亦会尽可能保证未来可执行的准确性,预排后在APS中通过锁定的方式实现订单的产能预留。

  1. 产能预留

通过APS产能预留,预留方式逐渐由粗预留向按订单实际可执行时间精准预留。

  1. 原料、染化料采购

APS排计划并提供缺料预警,采购根据缺料预警和实际情况处理采购。

  1. 原料、坯布预留

初始阶段通过APS查看当前和未来坯布的库存、产出、消耗平衡,进行预留。随着APS的逐渐应用,坯布预留的作用会被APS保障订单交货期的动态控制原则取代。

  1. 计划规则制定及选用

配置交期、产能、最小前置时间等权重系数,设置出旺季、淡季、产能优先、交期优先等常用计划规则,做为不同场景下排程选用的标准。

  1. What-if模拟及计划评审

新建模拟场景,在模拟场景中做变更,然后在APS中进行场景比较,APS提供场景间的各指标差异比较,如交期、产能利用等。

  1. 织染一体联动排产

织造、染色的计划、生产、库存,采购通过APS自动联动,实现高效管理和控制。

  1. 瓶颈识别及处理

APS自动识别浮动瓶颈,基于瓶颈系统自动做优化调整。

  1. 前后工序约束

工序间最大间隔时间、最小间隔时间、重叠数量/百分比的设置操作。用于控制中间品库存、加强等待时间对工艺质量的影响约束控制。

  1. 织造改机规则

根据品种大类组合维护改机时间(属性),同时物料属性里加上品种,传递给APS,APS里根据改机规则排产时减少改机次数、减少复杂的切换。

  1. 定型机温度切换

APS根据产品工序的温度,工序任务的需求时间,定型准备时间(从温度1升温到温度2或者从温度1降温到温度2所需要的时间),前后工序约束等多重因素,通过算法,优化排序,减少升降温。

  1. 染色洗缸规则应用

梳理染色色号变化清洗规则,通过智能优化算法,减少洗缸。

  1. 分缸

根据缸型缸量等因素,自动分割任务。

  1. 工序任务执行实时联动

数采自动报工,传递给APS,实时联动排产。

  1. 计划重要节点存储与变更分析

在APS中存储重要计划节点,并可通过"What-if"模拟功能对任意两个节点进行差异化比较。

商简SPS实施价值

通过实施SPS系统,实现保守1500万/年的效益提升:

  • 基于定制的产品需求,数分钟内确认精准的交期。此点经统计分析,创造年收益约200万

  • 实现基于产能约束的JIT采购、生产(短、中、长期),织染库存周转从33天下降至 15天。此点经统计分析,创造年收益至少600万

  • 产品工艺规则提炼、BOM规则提炼,提升预测的有效管控,为产品按单设计生产提供快速响应基础。 此点经统计分析,创造年收益至少100万

  • 车间生产任务全部由APS系统控制;因行业特性,通过APS优化减少无效的洗缸、织造该机,产能提升20%以上。此点经统计分析,创造年收益至少600万