细聊@formily/reactive

898 阅读3分钟

@formily/reactive 借鉴了mobx,学习@formily/reactive,实际上你也在学习mobx,学习vue3

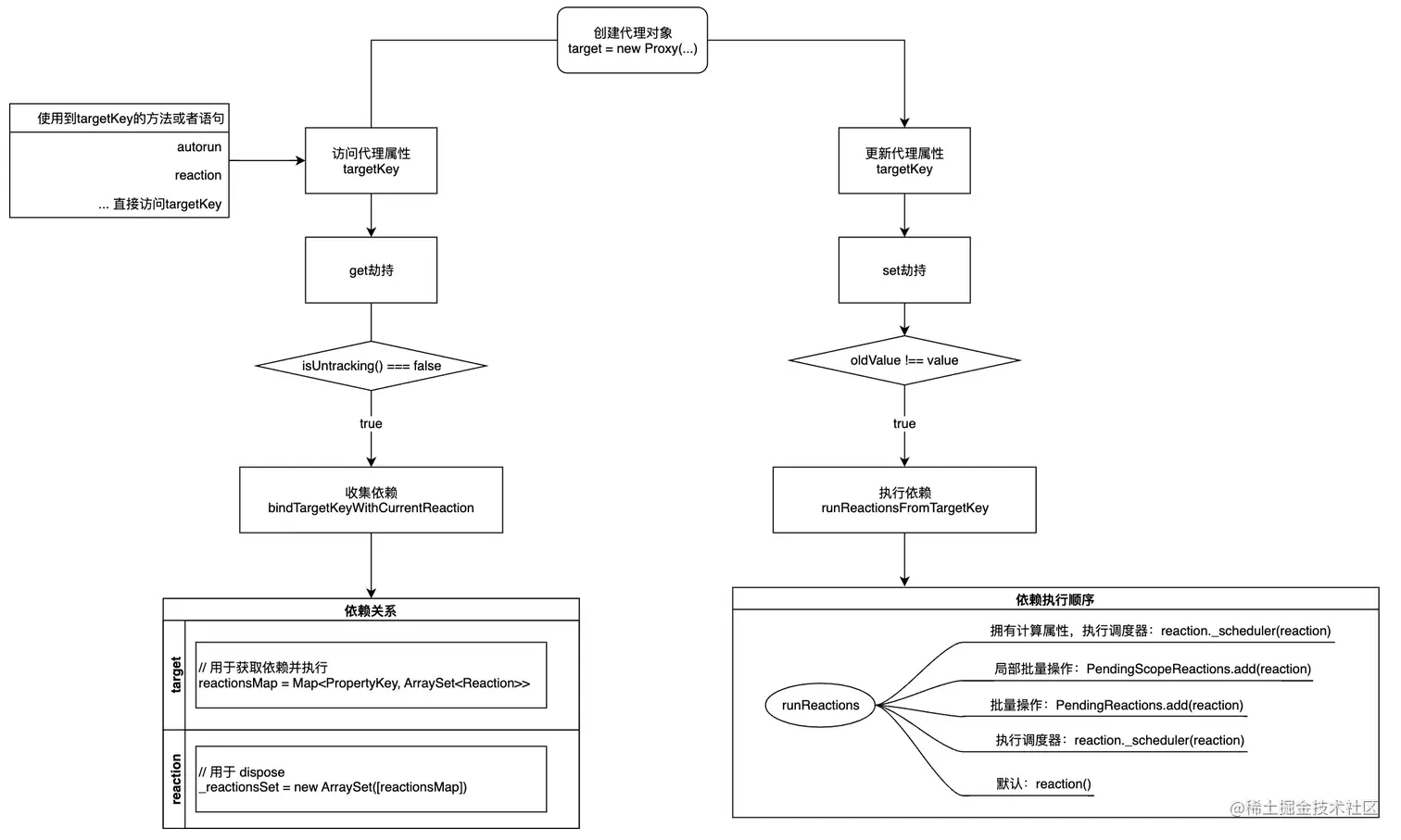
1、基本原理图

可以结合下图仔细看官网api文档

1.jpg

2、主要api方法

以解说为主,具体示例去看官网api方法

  • autorun:自动执行回调tracker,触发代理对象属性get劫持,收集依赖reaction

    • autorun.memo:在autorun回调tracker中执行,创建根据依赖是否发生变化的持久引用数据,注意:autorun.memo中的回调不会产生新的reaction依赖函数,如果回调中触发了某个代理对象属性的get劫持,收集的依赖reaction还是在当前autorun执行中生成的,当autorun回调中某个代理属性更新时会触发autorun回调函数tracker执行.

    • autorun.effect:autorun.effect回调会在autorun执行生成的reaction函数中执行,首次或者autorun.effect依赖发生变化时加入到当前事件循环的微任务队列中去执行,如果autorun收集的依赖被解绑(disponse已执行),那么autorun.effect回调不会执行

  • reaction:

    • 接受三个参数:计算函数,订阅函数,自定义触发订阅函数的配置对象;计算函数返回值发生变化,触发订阅函数;类似vue3中的watch方法;
    • 内部实现原理:执行依赖函数reaction调度器:依赖函数reaction执行后(内部执行计算函数,获取计算值),再执行脏检查检测,判断是否执行action订阅函数
  • batch

    • batch:定义批量操作,在触发set劫持执行依赖reaction时,会将依赖reaction添加到PendingReactions(Set去重)中,最后一次执行依赖reaction(有点类似去防抖)
    • batch.bound:与batch类似,唯一区别是batch.bound可以为第一个参数回调绑定执行上下文,比batch多一个参数context
    • batch.scope:与batch类似,唯一就是不处理去防抖,如果batch.scope回调触发了代理对象属性的set劫持会立即执行reaction依赖函数,源码中有所体现:
export const batchEnd = () => {
  BatchCount.value--
  // 类似去防抖,最后一次执行
  if (BatchCount.value === 0) {
    const prevUntrackCount = UntrackCount.value
    UntrackCount.value = 0
    executePendingReactions()
    executeBatchEndpoints()
    UntrackCount.value = prevUntrackCount
  }
}

export const batchScopeEnd = () => {
  const prevUntrackCount = UntrackCount.value
  BatchScope.value = false
  UntrackCount.value = 0
  // 立即执行
  PendingScopeReactions.batchDelete((reaction) => {
    if (isFn(reaction._scheduler)) {
      reaction._scheduler(reaction)
    } else {
      reaction()
    }
  })
  UntrackCount.value = prevUntrackCount
}

备注:batch内部不生成reaction依赖函数,但是batch/batch.scope回调函数可以触发代理对象属性的get劫持,收集当前依赖reaction

  • action:与batch基本相同,action,action.bound,action.scope只不过他们的回调在执行过程中触发代理属性的get劫持时,源码内部isUntracking()为true,不会收集依赖,一般是作为领域模型设计的action方法

  • Tracker(class类):原型track方法本身就是一个依赖函数reaction,类构造器参数为track方法的调度器scheduler,内部调度器执行之前会先dispose,然后执行scheduler,当下次代理对象属性set劫持后,由于已解绑,不会再次执行track方法(reaction依赖)了;否则我们需要手动在实例化Tracker类时的参数scheduler函数中执行track方法;如官方示例:

import { observable, Tracker } from '@formily/reactive'

const obs = observable({
  aa: 11,
})

// 视图渲染 or 更新
const view = () => {
  console.log(obs.aa)
}

const tracker = new Tracker(() => {
  tracker.track(view)
})

tracker.track(view)

obs.aa = 22

tracker.dispose()
  • define:手动定义领域模型,实际就是使用 observable(deep,shallow,ref,box,computed)声明一个对象的部分属性为一个Proxy代理对象,action,batch声明 对象某些属性为方法...,触发reaction依赖执行,看官方示例

  • model:与define类似,只不过一个是显式/手动定义,model是隐式定义,看官方示例

3、@formily/reactive-vue

当代理对象(@formily/reactive observable...)属性值更新时,会触发视图的强制更新,同时不影响vue内部源码代码逻辑;用官方的话说就是将组件渲染方法变成 Reaction,每次视图重新渲染就会收集依赖,依赖更新会自动重渲染。

2.jpg

4、与主流框架api对比(似曾相识)

4.1、响应性基础api
@formily/reactivevue3react16.x 及以上版本
observable.deepreactive
observable.shallowshallowReactiveuseState
observable.refrefuseRef
observable.boxcustomRef 或者 computed
observable.computedcomputeduseMemo
markRawmarkRaw
rawtoRaw
isObservableisReactive
4.2、副作用函数api
@formily/reactivevue3react16.x 及以上版本
autorunwatchEffectuseEffect
reactionwatch
watchPostEffectuseLayoutEffect