使用 Performance 了解浏览器的渲染过程

1,431 阅读8分钟

开启掘金成长之旅!这是我参与「掘金日新计划 · 2 月更文挑战」的第 28 天,点击查看活动详情

前言

Chrome 浏览器的 Performance 面板提供了检测页面性能的能力,但其提供的远不止一些性能数据。本文将从工作原理的视角,结合实际工程的录制结果,探一探性能面板透露的其他信息。

性能面板

因为尚未决出最终的标准架构,各大浏览器的实现细节各有不同。这里以 Chrome 的架构为例,对照其架构与性能面板的关系。

由下图可以看到性能面板呈现的几个主要线程。性能面板并不包含架构中全部的线程,主要还是与页面渲染过程相关的部分。
640.webp

Network

Network 代表浏览器进程中的网络线程,可以看到时间轴上包含了所有的网络请求和文件下载的调用信息,并以不同颜色标识不同类型的资源。

Main

Main 代表渲染进程中的主线程,渲染相关的事情基本都是它来做,脚本执行、样式计算、布局计算、绘制等等。

Compositor & Raster

Compositor 代表渲染进程中的合成线程,Raster 代表渲染进程中的栅格线程。如今浏览器绘制一个页面,可以分为以下几步:

  • 主线程将页面分成若干图层(后文中会提及 Update Layer Tree)
  • 栅格线程分别对每一个层进行栅格化处理
  • 合成线程将栅格化的图块合并成一个页面


可以看到,在性能面板中主线程在最后调用了栅格线程做实际的渲染。

GPU

显然,这部分就是 GPU Process 中的 GPU 线程。

浏览器的工作报告

接下来将大致从时间维度,看看浏览器录制下来的「工作报告」。

文档的下载解析

从点击 Chrome Performance Panel 的 Reload 按钮(形如刷新)开始。当前页面首先进行卸载,伴随着几个日志上报,浏览器开始了 index.html 的下载工作。
640.png
HTML 文档下载完成后,浏览器开始按照 HTML 标准对 index.html 进行解析,在主线程中将接收到的文本字符串解析为 DOM 。可以注意到,HTML 的解析过程并不是一气呵成,这是因为 HTML 通常还包括了其他外部资源,如图片、CSS、JS 等。这些文件需要通过网络请求或缓存来获取。其中,当 HTML 解析器解析到 <script> 标签时,HTML 文档的解析过程就会中止,转而去加载、解析和执行脚本。因此,从主线程的时间轴可以看出,Parse HTML 的过程是断断续续的。
640.png

不同资源的处理

以下处理策略都可以在主线程中看到,但是不同资源的处理条长短差距较大,截图困难,这里不做呈现。

那么浏览器对不同资源的处理策略是怎样的呢?

  • 浏览器下载 HTML 并解析,如果遇到外部 CSS 等资源,就会由 Browser 进程中的 network 线程下载
  • 当 CSS 下载时,HTML 的解析过程可以继续
  • 当解析遇到了外部 Script 标签(不包含 async、defer 属性)时,解析停止,直到脚本下载并执行完成

总的来说,浏览器对 HTML 的解析过程不会被 CSS、IMG 等资源的下载阻塞,但脚本的加载和执行会终止 HTML 的解析。这主要是因为 JS 可能会改变 DOM 的结构,或者是 JS 动态加载其他 JS 再改变 DOM 等潜在问题。
显然,尽管浏览器可以并发几个 network 线程下载资源,但如果仅像上述策略这样处理,当解析到 <script> 时,如果文件较大或者延迟较高,可能会发生「脚本独占线程而没有其他资源在下载」的空窗期(idle network)。因此,pre-loader (或者 preload scanner 等叫法)将会在主线程之外,扫描余下的标签,充分利用 network 线程下载其他资源。这种机制可以优化 19% 的加载时长。

脚本的解析执行

对于重业务逻辑的复杂中后台应用而言,脚本带来的性能开销,往往是占主要地位的。从下图的例子就可以看出,去除 beforeunload 之前的卸载,脚本本身的时间开销占比已过半。解析 HTML 在其次,至于其他样式计算、微任务、垃圾回收等等,倒不是最痛的地方。当然,该例子工程本身重业务逻辑,JavaScript 代码量决定着其高成本。

有时可以考虑使用 async 或者 defer 属性来提高页面性能,二者的差异不再赘述。需要专门说明的是动态添加脚本的情况。如下面示例代码所示,脚本被 append 到文档中后就会开始下载,并且默认和 async 具有一样的行为,即「先加载完的先执行」。

let script = document.createElement('script');
script.src = "/xxx/a.js";
document.body.append(script);

如果专门设置了 async 属性,则会按照 defer 的行为来,即「先加载到的先执行」。

function loadScript(src) {
  let script = document.createElement('script');
  script.src = src;
  script.async = false;
  document.body.append(script);
}
// 因为 async = false,所以按顺序先执行 big;否则(一般会先)执行 small
loadScript("/xxx/big.js");
loadScript("/xxx/small.js");

从下图中可以看到,调用栈中执行的 appendChild 方法动态添加了 script 脚本,之后很快开始了下载动作。动态加载的脚本完成下载后,又第一时间开始了脚本执行。

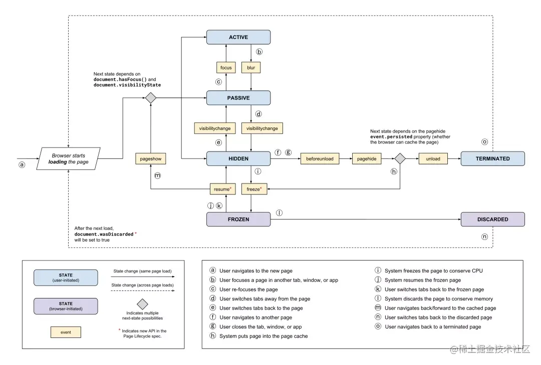
lifecycle 和 paint timing

下图展示的是文章中提及的页面生命周期流程图。结合 Performance,对照该图进行观察。

beforeunload

因为 Performance 的录制是在已有页面上进行 reload,所以记录的生命周期从页面的卸载开始。如下图 Main 所示,beforeunload 事件首先被浏览器触发。可以注意到,黄色条 Event: beforeunload 是浏览器自身触发的活动,称之为根活动(Root activities)。

pagehide

从下图中可以注意到,为什么事件的触发顺序和上面的生命周期流程图不一致,是 pagehide -> visibilitychange -> unload 呢?事实上,在浏览器之前的设计中,如果页面在卸载阶段可视,visibilitychange 就会在 pagehide 之后触发,正如下图截图中一样。这就使得页面的卸载在不同可视情况下,有着不一致的生命周期与事件顺序,给开发者带来复杂性。

在未来新版本浏览器中,卸载阶段的事件顺序会进行统一。也正因为这部分的调整,unload 已经不建议在代码实现中使用了。

first paint

首先区分下以下两个时间点:

  • first paint:指的是首个像素开始绘制到屏幕上的时机,例如一个页面的背景色
  • first contentful paint:指的是开始绘制内容的时机,如文字或图片


从 Performance 中,可以看出首次绘制的一系列动作:

  1. CSS 加载完成
  2. Parse Stylesheet:解析样式表,构建出 CSSOM
  3. Recalculate Style:重新计算样式,确定样式规则
  4. Layout:根据计算结果进行布局,确定元素的大小和位置
  5. Update Layer Tree:更新渲染层树
  6. Paint:根据 Layer Tree 绘制页面(位置、大小、颜色、边框、阴影等)
  7. Composite Layers:组合层,浏览器将图层合并后输出到屏幕


Layout 之后的过程很快,这里放大些倍数来查看:

DOMContentLoaded

DOMContentLoaded 表示 HTML 已经完全被加载和解析,当然样式表、图片等资源还不一定已经完成加载。从下图中可以看到,经过多段 HTML 解析后,DCL 之后就没有其他的 Parse HTML 了。

pageshow/load

因导航而使得浏览器在窗口内呈现文档时,浏览器会在 window 上触发 pageshow 事件,具体的时机可参考这里。不仅如此,当页面是初次加载时,pageshow 事件会在 load 事件后触发。
那么回到 Performance 的时间轴,从下图可以看到,在红色虚线(标志着 load)之后,浏览器触发了 pageshow 事件,也就是上文提及的根活动。

任务与性能问题

比较可惜的是,Performance 还无法清晰的看出 Event Loop。下图中灰色的 Task 并不是指宏任务,其代表的是「当前主线程忙碌,无法响应用户交互」;Run Microtasks 则确实是在一次任务的末尾执行的微任务。当点开调用栈观察时,可以看到源码中的回调函数以及对应的源码位置。

通过 Task 可以定位性能出现问题的地方。RAIL 模型告诉开发者需要重点关注占用 CPU 超出 50ms 的复杂任务,以提供连贯的交互体验。当然,这里更多的是对交互阶段的响应的要求,而不一定是对初始加载阶段的要求。