小抖音架构设计 | 青训营笔记

334 阅读6分钟

这是我参与「第五届青训营 」伴学笔记创作活动的第 15 天

小抖音架构设计

场景一

分析:

在首页信息流中随机刷到某部电影解说的一集,通常这种解说都是3集起,一集看完觉得很有意思,进入作者主页急不可待地寻找下一集。这时你就会遇到一个问题,抖音是根据算法推荐内容,不是按照发布时间推荐,可能有一些时间加权,但是依然需要你从作者花花绿绿的列表封面里做判断,到底哪个是自己刚才看过的那个?

相信抖音的作者们也意识到了这个问题,他们会选择将3集内容的封面进行加工,加上剧集名称和集数标识,甚至看起来像一个海报,便于用户识别,吸引点击。

问题:

  1. 第一:如果你对刚才看到的视频内容不够熟悉,而作者列表里的封面信息又不能很好地体现原视频信息,那你依然无法快速找出哪个是刚才看到的视频;
  2. 第二:若刚才看的内容是该作者发布很久的视频,恰巧这又是个高产作者,那你可能需要在作者个人主页列表里滑动很久,才能找得到,甚至你稍不留神就会错过。这时你反复寻找不到,就只能气急败坏的退回到首页,带着遗憾,划到下一个视频。

目前抖音的解决方式是:就是从首页信息流视频进入作者主页后,会在刚才播放那个视频封面,打上“刚刚播放”的字样,这样就可以一眼锁定哪个是刚才看的那个视频。

痛点:但是这样子如果作者的视频很多 还要翻半天找到 自己刚刚播放的视频

而我个人觉得最好的解决方案是,不仅添加“刚刚播放”的文字,而且从首页进入作者主页时,位置应该直接落焦在这个刚刚播放的视频。

其实,这个痛点场景,不仅仅是电影、剧集解说存在,其他带有时间线的内容类型或多或少都存在。

场景二:

分析:

相信大家刷抖音时,消耗时间最多的就是首页信息流,抖音的产品经理也知道,所以首页主屏里塞下了越来越多的东西。

从账号id、头像、点赞、评论、分享、视频标题、配乐信息,到地理坐标、商品推荐、相关热点、热点排行等等,这些按钮、文案、链接信息,除了给用户带来一些便利,提升了某些产品指标,同时也带来了一些不便。

比如:一些创作者会把很多内容信息以字幕形式随着视频播放,而此时固定的标题文字,会遮挡住字幕信息。

再比如:足篮球视频本来就不合适竖屏播放,很多精彩的看点,就在画面边缘,此时那一个个圆形、心形、椭圆和箭头,就成了看球的“马赛克”,令人望眼欲穿。

解决方案:就是再增加一个按钮。是的,你没看错,是再增加一个。

但是,它的功能是:点击之后收起当前视频里其他所有按钮符号和文案,让画面内容最完整的呈现出来,且这种无干扰的画面仅在当前视频呈现。

如果播放下一个视频时,会恢复常规设置,这样就既能满足用户在特定视频里,关注细节的需求,又不严重影响其他功能露出。

场景三

分析:

如果你常刷抖音,一定也有这样经历,因为回忆使然或者误刷新,想回看之前的某个视频,若是一般的长视频应用,此时你只需要打开“历史记录”的页面,就可以得偿所愿。

但可惜的是,抖音并没有提供这种回查回溯功能。这固然是因为用户整体上对长视频和短视频的回看、追看需求程度不同。

想到的解决方案是:

  1. 首先:可以不同于长视频应用的历史视频逐条展示,抖音的历史视频可以选择按日期查询,仅在查询操作行为后给当天相应记录,避免负载无需求的数据;
  2. 其次:“历史记录”功能可以放在APP里比较深的入口,只用来满足那些确实有强烈需求的用户。

场景四

分析:

当某个粉丝量很大的博主上传视频时,如果按照单一节点来上传文件到oss中,会出现oss节点负担大的问题,因为会伴随大量粉丝观看视频。

想到的解决方案:

我们通过架设多个oss节点,在大v上传视频时,我们可以通过一致性hash算法,选出负载均衡的节点,这样可以保证,每个oss节点都承担了差不多的压力

目录结构分析:

cmd 目录:包含启动应用程序的代码,以及与数据访问层(dal)和路由层(router)相关的代码。

config 目录:包含应用程序的配置文件。

data 目录:包含应用程序使用的数据文件,例如日志文件等。

docs 目录:包含应用程序的文档和说明文件。

internal 目录:包含应用程序的核心代码,包括错误处理(errmsg)、请求处理(handler)、中间件(middleware)、模型(model)、数据访问层(repository)、响应处理(response)和服务层(service)等。

k8s 目录:包含 Kubernetes 集群相关的配置文件。

pkg 目录:包含应用程序的公共代码和依赖项。

scripts 目录:包含应用程序的脚本文件,例如部署脚本等。

test 目录:包含应用程序的测试代码和测试数据。

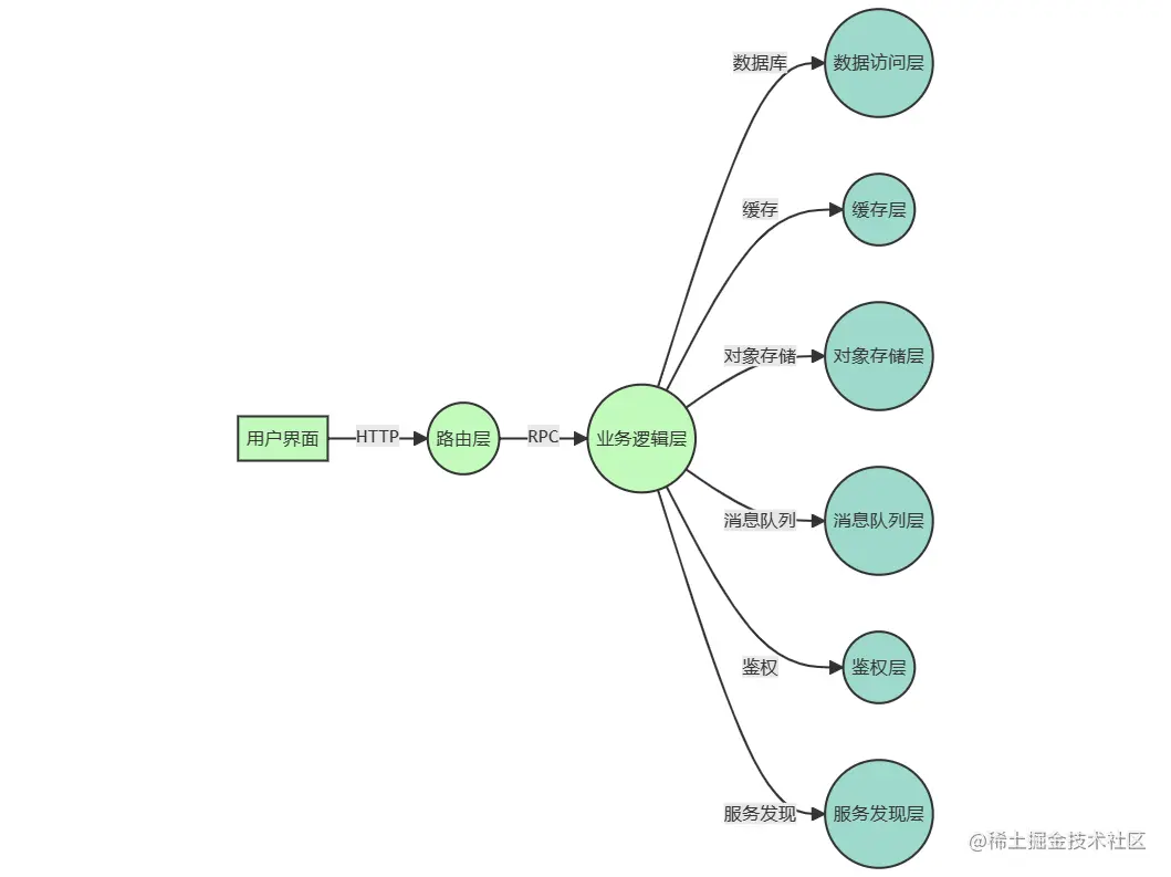
当前架构解决方案:

根据场景分析,我们采用高并发、高可用性、可伸缩性的架构方案,以满足大量用户同时访问和上传视频的需求。

目录结构中,应用程序的核心代码放置在 internal 目录下,可以根据不同的功能划分为不同的子目录。例如视频相关的服务层代码可以放置在 internal/service/videoservice 目录下,同时可以使用 GORM ORM 框架来进行数据库操作,使用 RabbitMQ 消息队列来进行异步消息传递,使用七牛云 OSS 来存储视频文件等。

另外,需要保证应用程序的可测试性和可维护性,可以在 test 目录下编写相应的测试代码,并在 scripts 目录下编写相应的部署脚本,以方便进行测试和部署。同时,及时更新和维护相关的开发文档,以方便团队成员进行协作和迭代开发。

  • 用户界面与路由层之间通过 HTTP 进行通信。
  • 路由层通过 RPC 协议与业务逻辑层通信。
  • 业务逻辑层通过数据库、缓存、对象存储、消息队列等技术访问数据,实现相关业务逻辑。
  • 鉴权层实现用户身份验证、授权等功能。
  • 服务发现层实现服务注册与发现功能,保证分布式系统中各个服务之间的协作与通信。
  • 目录结构中的各个模块可以对应到上述不同的层次。