【RockerMQ】002-RockerMQ 基本概念、系统架构

139 阅读15分钟

【RockerMQ】002-RockerMQ 基本概念、系统架构

[toc]

一、基本概念

1、消息(Message)

消息是指,消息系统所传输信息的物理载体,生产和消费数据的最小单位,每条消息必须属于一个主题

2、主题(Topic)

image-20230225164444070

Topic 表示一类消息的集合,每个主题包含若干条消息,每条消息只能属于一个主题,是 RocketMQ 进行消息订阅的基本单位。

一个生产者可以同时发送多种 Topic 的消息;而一个消费者只对某种特定的 Topic 感兴趣,即只可以订阅和消费一种 Topic 的消息。

消息的生产者相当于是发布命令的主体,一个主题的需求是多种多样的,满足需求的服务通常是专项的。比如一个人想要吃饭,那么一般就是外卖服务;想要到一个很远的地方,那么一般就需要交通服务……一个消息可以说是一个需求、命令、事件,负责完成它的是专项的服务。

生产出一个主题的消息,需要能消费这个主题消息的消费者消费掉!

3、标签(Tag)

为消息设置的标签,用于同一主题下区分不同类型的消息。来自同一业务单元的消息,可以根据不同业务目的在同一主题下设置不同标签。标签能够有效地保持代码的清晰度和连贯性,并优化 RocketMQ 提供的查询系统。消费者可以根据 Tag 实现对不同子主题的不同消费逻辑,实现更好的扩展性。

标签是作用是什么?增强识别度!比如一个人会给其他人、其他不熟悉的地区贴上标签,贴标签的作用就是简化认知!

Topic是消息的一级分类,Tag是消息的二级分类。

  • Topic:货物
    • tag=上海
    • tag=江苏
    • tag=浙江

消费者:

  • topic=货物 tag = 上海
  • topic=货物 tag = 上海|浙江
  • topic=货物 tag = *

4、队列(Queue)

存储消息的物理实体。一个 Topic 中可以包含多个 Queue ,每个 Queue 中存放的就是该 Topic 的消息。一个 Topic 的 Queue 也被称为一个 Topic 中消息的分区(Partition)。

一个 Topic 的 Queue 中的消息只能被一个消费者组中的一个消费者消费。一个 Queue 中的消息不允许同一个消费者组中的多个消费者同时消费。

image-20230225165527208

在学习参考其它相关资料时,还会看到一个概念:分片(Sharding)。**分片不同于分区。**在 RocketMQ 中,分片指的是存放相应 Topic 的 Broker。每个分片中会创建出相应数量的分区,即 Queue,每个 Queue 的大小都是相同的。

img

5、消息标识(MessageId/Key)

RocketMQ 中每个消息拥有唯一的 MessageId ,且可以携带具有业务标识的 Key ,以方便对消息的查询。不过需要注意的是,MessageId 有两个:在生产者 send() 消息时会自动生成一个 MessageId(msgId),当消息到达 Broker 后,Broker 也会自动生成一个MessageId(offsetMsgId)。msgId、offsetMsgId 与 key 都称为消息标识

  • msgId:由 producer 端生成,其生成规则为:producerIp + 进程 pid + MessageClientIDSetter 类的 ClassLoader 的 hashCode + 当前时间 + AutomicInteger 自增计数器;
  • offsetMsgId:由 broker 端生成,其生成规则为:brokerIp + 物理分区的 offset(Queue中的偏移量);
  • key:由用户指定的业务相关的唯一标识。

二、系统架构

1、架构图

不错文章:blog.csdn.net/wuyuxiu123/…

img

2、Producer(生产者)

消息生产者,负责生产消息。Producer 通过 MQ 的负载均衡模块选择相应的 Broker 集群队列进行消息投递,投递的过程支持快速失败并且低延迟

例如,业务系统产生的日志写入到 MQ 的过程,就是消息生产的过程

再如,电商平台中用户提交的秒杀请求写入到MQ的过程,就是消息生产的过程

RocketMQ 中的消息生产者都是以生产者组(Producer Group)的形式出现的。生产者组是同一类生产者的集合,这类 Producer 发送相同 Topic 类型的消息。一个生产者组可以同时发送多个主题的消息。

消息的生产者,通过 NameServer 集群获得 Topic 的路由信息,包括 Topic 下面有哪些 Queue,这些 Queue 分布在哪些 Broker 上等。Producer 只会将消息发送到 Master 节点上,因此只需要与 Master 节点建立连接。

3、Consumer(消费者)

**消息消费者,负责消费消息。**一个消息消费者会从 Broker 服务器中获取到消息,并对消息进行相关业务处理。

例如,QoS 系统从 MQ 中读取日志,并对日志进行解析处理的过程就是消息消费的过程。

再如,电商平台的业务系统从 MQ 中读取到秒杀请求,并对请求进行处理的过程就是消息消费的过程。

RocketMQ 中的消息消费者都是以消费者组(Consumer Group)的形式出现的。消费者组是同一类消费者的集合,这类 Consumer 消费的是同一个 Topic 类型的消息。消费者组使得在消息消费方面,实现负载均衡(将一个 Topic 中的不同的 Queue 平均分配给同一个Consumer Group 的不同的 Consumer,注意,并不是将消息负载均衡)和容错(一个 Consmer 挂了,该 Consumer Group 中的其它Consumer 可以接着消费原 Consumer 消费的 Queue )的目标变得非常容易。

自:这个负载均衡是一种表面的负载均衡,因为无法确定每一个 Queue 里面的消息量是相同的。

img

一个消费者可以消费多个 queue,一个 queue 只能被一个消费者消费

消费者组中 Consumer 的数量应该小于等于订阅 Topic 的 Queue 数量。如果超出 Queue 数量,则多出的 Consumer 将不能消费消息。

img

不过,一个 Topic 类型的消息可以被多个消费者组同时消费。

注意,

  • 1 )消费者组只能消费一个 Topic 的消息,不能同时消费多个 Topic 消息;
  • 2 )一个消费者组中的消费者必须订阅完全相同的 Topic 。

消息的消费者,通过 NameServer 集群获得 Topic 的路由信息,连接到对应的 Broker 上消费消息。注意,由于 Master 和 Slave 都可以读取消息,因此 Consumer 会与 Master 和 Slave 都建立连接。

4、Name Server(注册中心)

功能介绍

NameServer 是一个 Broker 与 Topic 路由的注册中心,支持 Broker 的动态注册与发现

RocketMQ 的思想来自于 Kafka,而 Kafka 是依赖了 Zookeeper 的。所以,在 RocketMQ 的早期版本,即在 MetaQ v1.0 与 v2.0 版本中,也是依赖于 Zookeeper 的。从 MetaQ v3.0,即 RocketMQ 开始去掉了 Zookeeper 依赖,使用了自己的 NameServer。

Name Server 是专为 RocketMQ设计的轻量级名称服务,具有简单、可集群横吐扩展、无状态,节点之间互不通信等特点。

主要包括两个功能

  • Broker管理:接受 Broker 集群的注册信息并且保存下来作为路由信息的基本数据;提供心跳检测机制,检查 Broker 是否还存活。
  • 路由信息管理:每个 NameServer 中都保存着 Broker 集群的整个路由信息和用于客户端查询的队列信息。Producer 和 Conumser 通过 NameServer 可以获取整个 Broker 集群的路由信息,从而进行消息的投递和消费

路由注册

NameServer 通常也是以集群的方式部署,不过,NameServer 是无状态的,即 NameServer 集群中的各个节点间是无差异的,各节点间相互不进行信息通讯。那各节点中的数据是如何进行数据同步的呢?在 Broker 节点启动时,轮询 NameServer 列表,与每个NameServer 节点建立长连接,发起注册请求。在 NameServer 内部维护着一个 Broker 列表,用来动态存储 Broker 的信息。

注意,这是与其它像zk、Eureka、Nacos等注册中心不同的地方。

这种 NameServer 的无状态方式,有什么优缺点:

优点:NameServer 集群搭建简单,扩容简单。

缺点:对于 Broker,必须明确指出所有 NameServer 地址。否则未指出的将不会去注册。也正因为如此,NameServer 并不能随便扩容。因为,若 Broker 不重新配置,新增的 NameServer 对于 Broker 来说是不可见的,其不会向这个 NameServer 进行注册。

Broker 节点为了证明自己是活着的,为了维护与 NameServer 间的长连接,会将最新的信息以心跳包的方式上报给 NameServer,每 30 秒发送一次心跳。心跳包中包含 BrokerId、Broker地址(IP+Port)、Broker 名称、Broker 所属集群名称等等。NameServer 在接收到心跳包后,会更新心跳时间戳,记录这个 Broker 的最新存活时间。

路由剔除

由于 Broker 关机、宕机或网络抖动等原因,NameServer 没有收到 Broker 的心跳,NameServer 可能会将其从 Broker 列表中剔除。

NameServer 中有一个定时任务每隔 10 秒就会扫描一次 Broker 表,查看每一个 Broker 的最新心跳时间戳距离当前时间是否超过 120 秒,如果超过,则会判定 Broker 失效,然后将其从 Broker 列表中剔除。

扩展:对于 RocketMQ 日常运维工作,例如 Broker 升级,需要停掉 Broker 的工作。OP 需要怎么做? OP 需要将 Broker 的读写权限禁掉。一旦 client(Consumer或Producer) 向 broker 发送请求,都会收到 broker 的 NO_PERMISSION 响应,然后 client 会进行对其它 Broker 的重试。 当 OP 观察到这个 Broker 没有流量后,再关闭它,实现 Broker 从 NameServer 的移除。 OP:运维工程师 SRE:Site Reliability Engineer,现场可靠性工程师

路由发现

RocketMQ 的路由发现采用的是 Pull 模型。当 Topic 路由信息出现变化时,NameServer 不会主动推送给客户端,而是客户端定时拉取主题最新的路由。默认客户端每 30 秒会拉取一次最新的路由。

扩展: 1 )Push 模型:推送模型。其实时性较好,是一个“发布-订阅”模型,需要维护一个长连接。而长连接的维护是需要资源成本的。该模型适合于的场景: * 实时性要求较高 * Client数量不多,Server数据变化较频繁 2 )Pull 模型:拉取模型。存在的问题是,实时性较差。 3 )Long Polling 模型:长轮询模型。其是对Push与Pull模型的整合,充分利用了这两种模型的优势,屏蔽了它们的劣势。

客户端 NameServer 选择策略

这里的客户端指的是 Producer 与 Consumer

客户端在配置时必须要写上 NameServer 集群的地址,那么客户端到底连接的是哪个 NameServer 节点呢?客户端首先会生产一个随机数,然后再与 NameServer 节点数量取模,此时得到的就是所要连接的节点索引,然后就会进行连接。如果连接失败,则会采用 round-robin 策略,逐个尝试着去连接其它节点。

首先采用的是随机策略进行的选择,失败后采用的是轮询策略

随机 + 轮询!

扩展:Zookeeper Client 是如何选择 Zookeeper Server 的? 简单来说就是,经过两次 Shuffle,然后选择第一台 Zookeeper Server。 详细说就是,将配置文件中的 zk server 地址进行第一次 Shuffle,然后随机选择一个。这个选择出的一般都是一个 hostname。然后获取到该 hostname 对应的所有 ip,再对这些 ip 进行第二次 Shuffle,从 Shuffle过的结果中取第一个 server 地址进行连接。Shuffle:打散、搅乱。

5、Broker

功能介绍

Broker 充当着消息中转角色,负责存储消息、转发消息。Broker 在 RocketMQ 系统中负责接收并存储从生产者发送来的消息,同时为消费者的拉取请求作准备。Broker 同时也存储着消息相关的元数据,包括消费者组消费进度偏移 offset、主题、队列等。

Broker是 RocketMQ 的核心,大部分‘重量级”工作都是由 Broker完成的。包括接收 Producer 发过来的消息、处理 Consumer 的消费消息请求、消息的持久化存储、消息的 HA 机制以及服务端过滤功能等 。

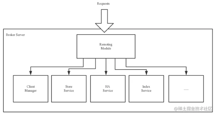
模块构成

image-20230226193513867

Remoting Module:整个 Broker 的实体,负责处理来自 clients 端的请求。而这个 Broker 实体则由以下模块构成。

  • Client Manager:客户端管理器。负责接收、解析客户端(Producer/Consumer)请求,**管理客户端。**例如,维护Consumer的Topic订阅信息
  • Store Service:存储服务。提供方便简单的 API 接口,处理消息存储到物理硬盘和消息查询功能。
  • HA Service:高可用服务,提供 Master Broker 和 Slave Broker 之间的数据同步功能
  • Index Service:索引服务。根据特定的 Message key,对投递到 Broker 的消息进行索引服务,同时也提供根据 Message Key 对消息进行快速查询的功能。

集群部署

为了增强 Broker 性能与吞吐量Broker 一般都是以集群形式出现的。各集群节点中可能存放着相同 Topic 的不同 Queue。不过,这里有个问题,如果某 Broker 节点宕机,如何保证数据不丢失呢?其解决方案是,将每个 Broker 集群节点进行横向扩展,即将 Broker节点 再建为一个 HA 集群,解决单点问题。

Broker 节点集群是一个主备集群,即集群中具有 Master 与 Slave 两种角色。Master 负责处理读写操作请求,Slave 负责对 Master 中的数据进行备份(平常操作都是操作 Master )。当 Master 挂掉了,Slave 则会自动切换为 Master 去工作。所以这个 Broker 集群是主备集群。一个 Master 可以包含多个 Slave,但一个 Slave 只能隶属于一个 Master。Master 与 Slave 的对应关系是通过指定相同的BrokerName、不同的 BrokerId 来确定的。BrokerId 为 0 表示 Master,非 0 表示 Slave。每个 Broker 与 NameServer 集群中的所有节点建立长连接,定时注册 Topic 信息到所有 NameServer。 img

6、工作流程

具体流程

  • 1 )启动 NameServer,NameServer 启动后开始监听端口,等待 Broker、Producer、Consumer 连接。
  • 2 )启动 Broker 时,Broker 会与所有的 NameServer 建立并保持长连接,然后每 30 秒向 NameServer 定时发送心跳包。
  • 3 )发送消息前,可以先创建 Topic,创建 Topic 时需要指定该 Topic 要存储在哪些 Broker 上,当然,在创建 Topic 时也会将 Topic 与 Broker 的关系写入到 NameServer 中。不过,这步是可选的,也可以在发送消息时自动创建 Topic。
  • 4 )Producer 发送消息,启动时先跟 NameServer 集群中的其中一台建立长连接,并从 NameServer 中获取路由信息,即当前发送的 Topic 消息的 Queue 与 Broker 的地址(IP+Port)的映射关系。然后根据算法策略从队选择一个 Queue ,与队列所在的 Broker建立长连接从而向 Broker 发消息。当然,在获取到路由信息后,Producer 会首先将路由信息缓存到本地,再每 30 秒从NameServer 更新一次路由信息。
  • 5 )Consumer 跟 Producer 类似,跟其中一台 NameServer 建立长连接,获取其所订阅 Topic 的路由信息,然后根据算法策略从路由信息中获取到其所要消费的 Queue,然后直接跟 Broker 建立长连接,开始消费其中的消息。Consumer 在获取到路由信息后,同样也会每 30 秒从 NameServer 更新一次路由信息。不过不同于 Producer 的是,Consumer 还会向 Broker 发送心跳,以确保 Broker 的存活状态

Topic的创建模式

手动创建 Topic 时,有两种模式:

集群模式: 该模式下创建的 Topic 在该集群中,所有 Broker 中的 Queue 数量是相同的。(全局定义)

Broker模式: 该模式下创建的Topic在该集群中,每个Broker中的Queue数量可以不同。

自动创建 Topic 时,默认采用的是 Broker 模式,会为每个 Broker 默认创建 4 个 Queue

读/写队列

从物理上来讲,读/写队列是同一个队列。 所以,不存在读/写队列数据同步问题。读/写队列是逻辑上进行区分的概念。一般情况下,读/写队列数量是相同的。

例如,创建 Topic 时设置的写队列数量为 8 ,读队列数量为 4 ,此时系统会创建 8 个 Queue,分别是 0 1 2 3 4 5 6 7。Producer 会将消息写入到这 8 个队列,但 Consumer 只会消费0 1 2 3 这 4 个队列中的消息,4 5 6 7 中的消息是不会被消费到的。

再如,创建 Topic 时设置的写队列数量为 4 ,读队列数量为 8 ,此时系统会创建 8 个 Queue,分别是 0 1 2 3 4 5 6 7。Producer 会将消息写入到 0 1 2 3 这 4 个队列,但 Consumer 会消费0 1 2 3 4 5 6 7 这 8 个队列中的消息,但是 4 5 6 7 中是没有消息的。此时假设Consumer Group 中包含两个 Consumer,Consumer1 消费 0 1 2 3,而 Consumer2 消费 4 5 6 7。但实际情况是,Consumer2 是没有消息可消费的。

也就是说,**当读/写队列数量设置不同时,总是有问题的。**那么,为什么要这样设计呢?

其这样设计的目的是为了,方便 Topic 的 Queue 的缩容

例如,原来创建的 Topic 中包含 16 个 Queue,如何能够使其 Queue 缩容为 8 个,还不会丢失消息?可以动态修改写队列数量为 8 ,读队列数量不变。此时新的消息只能写入到前 8 个队列,而消费都消费的却是 16 个队列中的数据。当发现后 8 个 Queue 中的消息消费完毕后,就可以再将读队列数量动态设置为 8 。整个缩容过程,没有丢失任何消息。

perm 用于设置对当前创建 Topic 的操作权限: 2 表示只写, 4 表示只读, 6 表示读写。