我肝了!这份《JAVA核心架构手册》

49 阅读2分钟

生活工作渐渐步入正轨,但今年求职者,却没有往年顺利。

昨天跟一位高级架构师的前辈聊天时,聊到今年的面试。有两个感受:一个是今年面邀的次数比往年要低不少;再一个就是很多面试者准备明显不足。

要么, “知其然不知其所以然”。

要么 ,知识碎片化,不成系统

其实,就技术层面讲,无非就这几块内容:源码阅读、JVM、高并发,分布式、集群、中间件,微服务架构。

大家都不陌生,也是近些年来进大厂所必需的硬技能,但真正搞明白的真的不多,市面上系统教授这方面的课程非常少见。

所以特意为还在找工作的小伙伴们特别整理了这一份《JAVA架构核心》面试笔记,其中包含了JVM、网络、并发、分布式、Spring原理、微服务、Zookeeper、数据库、kafka等大量的知识点。

下面展示部分文档内容:

一:JVM

(核心:JVM类加载机制,JVM内存模型,垃圾收集机制,类字节码实现机制,JVM调优案例,GC日志详解等)

二:多线程&并发篇

(核心:并发集合,线程池,阻塞队列,CAS与原子操作,无锁并发框架Disruptor等)

三:Spring

(核心:spring IOC,spring AOP原理,spring 5,springMVC,事务管理,循环依赖,spring设计模式等)

四:MyBatis

(核心:分页,分页插件,批量插入,select,insert,updae|delete等)

五:SpringBoot

(核心:核心注解,运行方式, Starters,监视器,Starters,加载顺序,热部署,核心配置文件,ActiveMQ)

六:MySQL

(核心:SQL执行原理,索引底层机制,SQL执行计划分析,Mysql锁机制,Mysql事务隔离,SQL优化实践等)

七:Dubbo

(包含:Dubbo基础,架构设计,集群,配置,通信协议,SPI等)

八:Nginx

(核心:HTTP请求,特性,Apache,Master和Worker进程,正向代理和反向代理,无锁并发框架Disruptor等)

九:MQ

(核心:消息丢失,消息重复消费,消息乱序,消息积压,延时队列,消息回溯消费,消息刷盘机制,MQ中间件集群架构原理等)

十:Zookeeper

(核心:ZooKeeper选举机制,ZooKeeper数据模型,ZooKeeper应用场景)

十一:Redis

(核心:Memcache,单线程模型效率,线程模型, pipeline,HashMap ,持久化方式,bigkey,集群模式)

十二:分布式

(核心:分布式架构原理,集群架构原理,分布式锁,分布式事务,分布式协议,分布式配置,海量数据分库分表,分布式调度等)

十三:设计模式

(核心:单例模式,工厂模式,抽象工厂模式,建造者模式,原型模式,适配器模式,装饰器模式,代理模式等23种设计模式...)

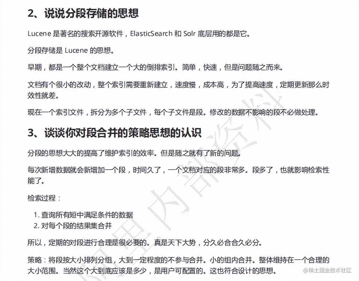
十四:ElasticSearch

(核心:ElasticSearch数据模型、ElasticSearch分布式架构、ElasticSearch数据读写原理和段合并等)

需要的小伙伴 点击此处!