Spring Boot启动流程源码解析(带流程图)

167 阅读4分钟

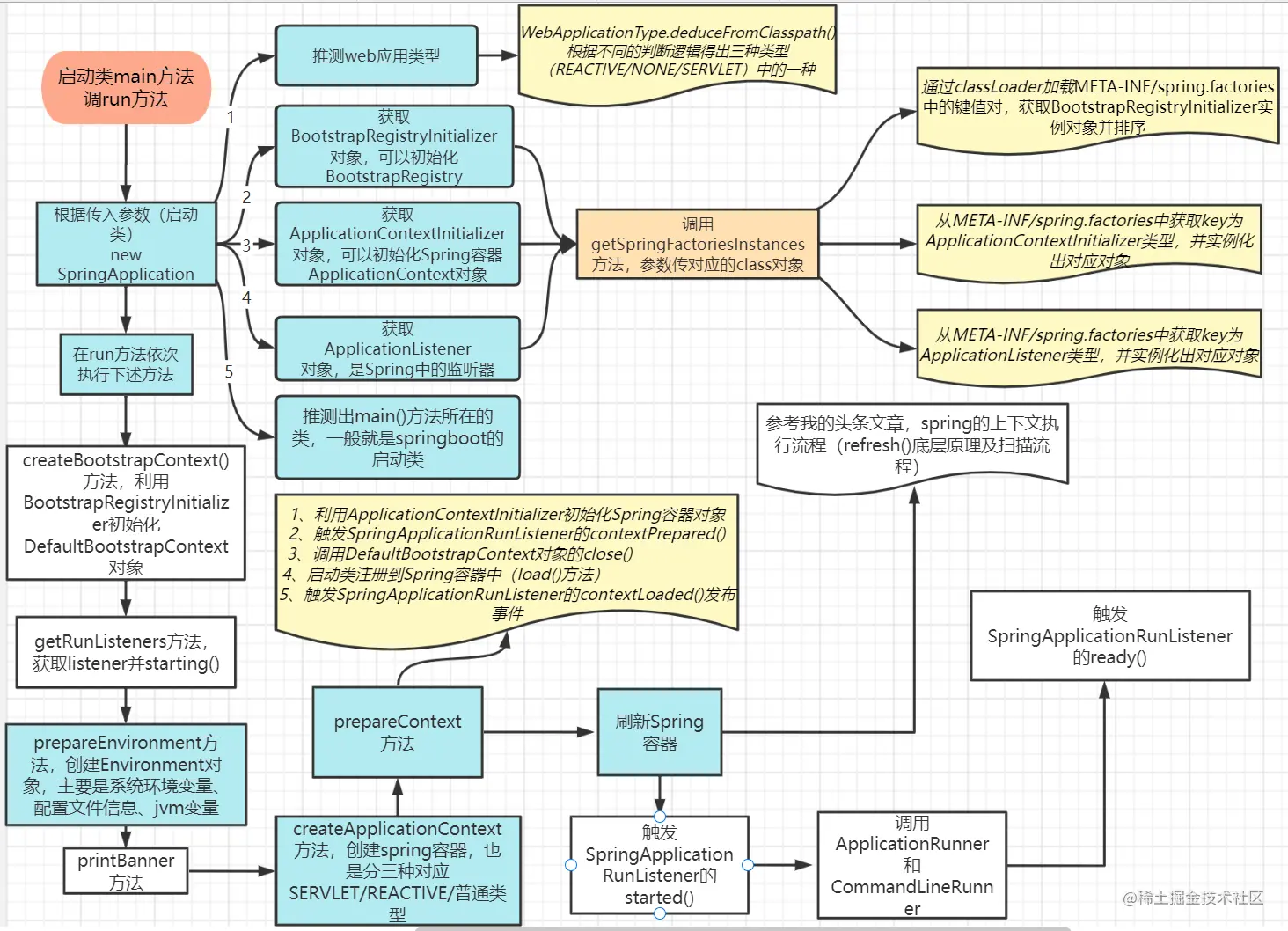
大致流程如下:

1. 初始化SpringApplication,从META-INF下的spring.factories读取
ApplicationListener/ApplicationContextInitializer

2.运行SpringApplication的run方法

3.读取项目中环境变量、jvm配置信息、配置文件信息等

4.创建Spring容器对象(ApplicationContext)

5. 利用
ApplicationContextInitializer初始化Spring容器对象,读取启动类

6.调用spring的refresh加载IOC容器、自动配置类,并创建bean、servlet容器等信息

7.springboot会调用很多监听器

8.如果启动时发生异常,则发送ApplicationFailedEvent事件

下面对上述流程进行源码细化分析,首先调用SpringApplication.run启动springboot应用:

@SpringBootApplication(exclude = DruidDataSourceAutoConfigure.class)
@EnableTransactionManagement(proxyTargetClass = true)
@Import(MyDynamicDataSourceConfig.class)
public class MySpringBootApplication {
    public static void main(String[] args) {
        SpringApplication.run(MySpringBootApplication.class, args);
    }
}

进入run方法后,会进行SpringApplication进行启动,分两大步,第一步初始化SpringApplication,第二步调用run方法:

public static ConfigurableApplicationContext run(Class<?>[] primarySources, String[] args) {
   return new SpringApplication(primarySources).run(args);
}

第一步初始化SpringApplication,new SpringApplication(primarySources)的流程如下(具体方法含义参考注释):

public SpringApplication(ResourceLoader resourceLoader, Class<?>... primarySources) {
   this.resourceLoader = resourceLoader;
   Assert.notNull(primarySources, "PrimarySources must not be null");
   this.primarySources = new LinkedHashSet<>(Arrays.asList(primarySources));
  // 根据classpath下的类,推算当前web应用类型(REACTIVE/SERVLET/NONE)
   this.webApplicationType = WebApplicationType.deduceFromClasspath();
  // 获取BootstrapRegistryInitializer对象,从META-INF/spring.factories中读取key为BootstrapRegistryInitializer,并实例化出对象
 // BootstrapRegistryInitializer的作用是可以初始化BootstrapRegistry
  this.bootstrapRegistryInitializers = new ArrayList<>(
         getSpringFactoriesInstances(BootstrapRegistryInitializer.class));
  //去spring.factories中去获取所有key:org.springframework.context.ApplicationContextInitializer为了初始化Spring容器ApplicationContext对象(可以利用
 //ApplicationContextInitializer向Spring容器中添加ApplicationListener)
  setInitializers((Collection) getSpringFactoriesInstances(ApplicationContextInitializer.class));
  //去spring.factories中去获取所有key: org.springframework.context.ApplicationListener,ApplicationListener是Spring中的监听器
   setListeners((Collection) getSpringFactoriesInstances(ApplicationListener.class));
  //推测main()方法所在的类
   this.mainApplicationClass = deduceMainApplicationClass();
}

第二步调用run方法,初始化完SpringApplication开始运行run方法,源码如下:

public ConfigurableApplicationContext run(String... args) {
   long startTime = System.nanoTime();//记录时间
   //创建DefaultBootstrapContext对象,利用BootstrapRegistryInitializer初始化DefaultBootstrapContext对象
   DefaultBootstrapContext bootstrapContext = createBootstrapContext();
   ConfigurableApplicationContext context = null;
  // 开启了Headless模式:
   configureHeadlessProperty();
  //获取SpringApplicationRunListeners, //SpringBoot提供了一个EventPublishingRunListener,它实现了SpringApplicationRunListener接口
  //spring会利用这个类,发布一个ApplicationContextInitializedEvent事件,可以通过定义ApplicationListener来消费这个事件
   SpringApplicationRunListeners listeners = getRunListeners(args);
  // 发布ApplicationStartingEvent事件,在运行开始时发送
   listeners.starting(bootstrapContext, this.mainApplicationClass);
   try {
     // 根据命令行参数 实例化一个ApplicationArguments
      ApplicationArguments applicationArguments = new DefaultApplicationArguments(args);
     // 预初始化环境(见下面的源码分析): 读取环境变量(操作系统的环境变量/JVM的环境变量),读取配置文件信息(基于监听器,会利用EventPublishingRunListener发布一个ApplicationEnvironmentPreparedEvent事件,
		//默认会有一个EnvironmentPostProcessorApplicationListener来处理这个事件,当然也可以通过自定义ApplicationListener来处理这个事件,当ApplicationListener接收到这个事件之后,就会解析application.properties、application.yml文件,
   //并添加到Environment中)
      ConfigurableEnvironment environment = prepareEnvironment(listeners, bootstrapContext, applicationArguments);
      configureIgnoreBeanInfo(environment);
      Banner printedBanner = printBanner(environment);// 打印Banner
     //据webApplicationType创建不同的Spring上下文容器(有三种)
      context = createApplicationContext();
      context.setApplicationStartup(this.applicationStartup);
     //预初始化spring上下文,见下面的源码分析
      prepareContext(bootstrapContext, context, environment, listeners, applicationArguments, printedBanner);
     //刷新Spring容器,这一步中创建并初始化bean,创建并启动tomacat等(以tomcat为例,调到ServletWebServerApplicationContext的createWebServer()方法
     //最后执行TomcatServletWebServerFactory的getWebServer方法)
     refreshContext(context);
      afterRefresh(context, applicationArguments);
      Duration timeTakenToStartup = Duration.ofNanos(System.nanoTime() - startTime);
      if (this.logStartupInfo) {
         new StartupInfoLogger(this.mainApplicationClass).logStarted(getApplicationLog(), timeTakenToStartup);
      }
     //发布ApplicationStartedEvent事件和AvailabilityChangeEvent事件
      listeners.started(context, timeTakenToStartup);
     // 获取Spring容器中的ApplicationRunner/CommandLineRunner类型的Bean,并执行run方法
      callRunners(context, applicationArguments);
   }
   catch (Throwable ex) {
      handleRunFailure(context, ex, listeners);//发布ApplicationFailedEvent事件
      throw new IllegalStateException(ex);
   }
   try {
      Duration timeTakenToReady = Duration.ofNanos(System.nanoTime() - startTime);
     //发布ApplicationReadyEvent事件和AvailabilityChangeEvent事件
      listeners.ready(context, timeTakenToReady);
   }
   catch (Throwable ex) {
      handleRunFailure(context, ex, null);//发布ApplicationFailedEvent事件
      throw new IllegalStateException(ex);
   }
   return context;
}

预初始化环境,创建Environment对象源码解析:

private ConfigurableEnvironment prepareEnvironment(SpringApplicationRunListeners listeners,
      DefaultBootstrapContext bootstrapContext, ApplicationArguments applicationArguments) {
   // 根据webApplicationType 创建Environment 创建就会读取: java环境变量和系统环境变量
   ConfigurableEnvironment environment = getOrCreateEnvironment();
  // 将命令行参数读取环境变量中
   configureEnvironment(environment, applicationArguments.getSourceArgs());
  // 将@PropertieSource的配置信息 放在第一位,它的优先级是最低的
   ConfigurationPropertySources.attach(environment);
  // 发布了ApplicationEnvironmentPreparedEvent 的监听器 读取了全局配置文件
   listeners.environmentPrepared(bootstrapContext, environment);
  // 将所有spring.main 开头的配置信息绑定到SpringApplication中
   DefaultPropertiesPropertySource.moveToEnd(environment);
   Assert.state(!environment.containsProperty("spring.main.environment-prefix"),
         "Environment prefix cannot be set via properties.");
   bindToSpringApplication(environment);
   if (!this.isCustomEnvironment) {
      EnvironmentConverter environmentConverter = new EnvironmentConverter(getClassLoader());
      environment = environmentConverter.convertEnvironmentIfNecessary(environment, deduceEnvironmentClass());
   }
   ConfigurationPropertySources.attach(environment);//更新PropertySources
   return environment;
}

预初始化spring上下文源码解析:

private void prepareContext(DefaultBootstrapContext bootstrapContext, ConfigurableApplicationContext context,
      ConfigurableEnvironment environment, SpringApplicationRunListeners listeners,
      ApplicationArguments applicationArguments, Banner printedBanner) {
   context.setEnvironment(environment);
   postProcessApplicationContext(context);
   applyInitializers(context);// 拿到之前读取到所有ApplicationContextInitializer的组件, 循环调用initialize方法
   listeners.contextPrepared(context);// 发布了ApplicationContextInitializedEvent
   bootstrapContext.close(context);
   if (this.logStartupInfo) {
      logStartupInfo(context.getParent() == null);
      logStartupProfileInfo(context);
   }
  // 获取当前spring上下文beanFactory (负责创建bean)
   ConfigurableListableBeanFactory beanFactory = context.getBeanFactory();
   beanFactory.registerSingleton("springApplicationArguments", applicationArguments);
   if (printedBanner != null) {
      beanFactory.registerSingleton("springBootBanner", printedBanner);
   }
   if (beanFactory instanceof AbstractAutowireCapableBeanFactory) {
      ((AbstractAutowireCapableBeanFactory) beanFactory).setAllowCircularReferences(this.allowCircularReferences);
      if (beanFactory instanceof DefaultListableBeanFactory) {
        //在SpringBoot 在这里设置了不允许覆盖, 当出现2个重名的bean 会抛出异常
         ((DefaultListableBeanFactory) beanFactory)
               .setAllowBeanDefinitionOverriding(this.allowBeanDefinitionOverriding);
      }
   }
  // 设置当前spring容器是不是要将所有的bean设置为懒加载
   if (this.lazyInitialization) {
      context.addBeanFactoryPostProcessor(new LazyInitializationBeanFactoryPostProcessor());
   }
   context.addBeanFactoryPostProcessor(new PropertySourceOrderingBeanFactoryPostProcessor(context));
   // Load the sources
   Set<Object> sources = getAllSources();
   Assert.notEmpty(sources, "Sources must not be empty");
  // 读取主启动类 (因为后续要根据配置类解析配置的所有bean),将启动类作为配置类注册到Spring容器中
   load(context, sources.toArray(new Object[0]));
   listeners.contextLoaded(context);//读取完配置类后发送ApplicationPreparedEvent,默认利用EventPublishingRunListener发布一个ApplicationPreparedEvent事件
}

springboot启动流程图