day49 计算机考研408真题2015年41题(Java)

197 阅读2分钟

题目来源: 计算机考研408真题2015年41题

题目描述:

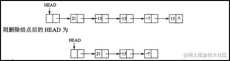
  • 描述: 41.(15分)用单链表保存m个整数,结点的结构为[data][link],且|data|≤n(n为正整数)。现 要求设计一个时间复杂度尽可能高效的算法,对于链表中data的绝对值相等的结点,仅保留第一次出现的结点而删除其余绝对值相等的结点,例如,若给定的单链表HEAD如下:

image.png

要求:
1)给出算法的基本设计思想。
2)根据设计思想,采用C、C++或Java语言描述算法,关键之处给出注释.
3)说明你所设计算法的时间复杂度和空间复杂度。

思路:先序递归遍历

  • 使用辅助数组记录链表中已经出现的数值
    • 将数组所有元素初始化为0
    • 将数值看作辅助数组的下标,数值出现一次,将数组中对应下标中存储的元素的大小+1
    • 因为|data|≤n(n为正整数),所以数组的大小为n+1
  • 遍历单链表每一个值的同时,对数组对应下标中存储的元素的大小进行检查,如果不是0,说明已经出现过,那么删除链表对应的结点
  • image.png

具体实现:

class My_Node{
    int data;
    My_Node link;


    My_Node(int data,My_Node node){
        this.data = data;
        this.link = node;
    }

    void check(My_Node head,int n){   //方法
        int[] arr = new int[n+1];
        My_Node q,p = head;
        while (p.link!=null){  //因为是带有头结点的链表
            int number = Math.abs(p.link.data); //取绝对值
            if(arr[number] == 0){     //检查该节点的值是否出现过
                arr[number] = 1;          //首次出现,则将数组对应下标的值赋为1
                p = p.link;               //将指针后移一位
            }else{                 //已经出现过,则删除该节点
                q = p.link;
                p.link = q.link;
            }
        }
    }

    void print(My_Node head){
        while(head.link != null){
            System.out.print(head.link.data+" ");
            head = head.link;
        }
    }
}

public class day408_15 {
    public static void main(String[] args) {
        
        //创建一个单链表15->-7->15->15->21
        My_Node head = new My_Node(Integer.MAX_VALUE,null);
        int[] sample = {15,-7,15,15,21};
        for(int i = 0;i < 5;i ++){
            My_Node node = new My_Node(sample[i], null);
            if(head.link!=null){
                node.link = head.link;
                head.link = node;
            }else{
                head.link = node;
            }
        }
        
        //进行测试
        head.print(head);  //15->-7->15->15->21
        head.check(head,21);
        System.out.print("\n"+"进行删除操作后:");
        head.print(head);  //15->-7->21

    }
}

开启掘金成长之旅!这是我参与「掘金日新计划 · 2 月更文挑战」的第 23 天,点击查看活动详情