一文详解LinkedList

157 阅读8分钟

链表概念

  • 链表是一种线性存储结构,物理存储上非连续,数据元素的逻辑顺序通过链表中的指针链接实现。

特征

有序性、可以存储不同类型元素、查询效率低、插入删除效率高。 image.png image.png (1)链表两大区域 元素区域:存储数据元素 指针区域:存储链表下一个节点地址,(双向链表还需要多一个指针存储上一个节点地址) (2)有序性 链表元素的顺序通过链表指针链接实现的 re:双向链表,通过当前节点的next获取下一个节点的,通过prev获取上一个节点。 (3)非连续存储 链表使用非连续性内存空间存储的,通过链表指针指向下一个节点地址方式实现线性。 (4)查询效率低 查询通过首节点开始,根据节点的指针地址寻找到下一个节点,直到获取到对应的节点(时间复杂度为O(N))。 注意:(双向链表的首、尾节点查询速度非常快。时间复杂度为O(1))。 (5)插入删除效率高 插入删除效率高,应为链表通过节点指针链接次序的,做插入删除时候无需对其他元素存储内存空间进行重新编排。(数组的尾部新增元素、或者元素很少数组的删除、新增、修改效率很高的) image.png

java LinkedList

LinkedList 是jdk基于链表数据结构封装的一个类,LinkedList同时实现了List接口和Deque接口,也就是说它既可以看作一个顺序容器,又可以看作一个队列(Queue),同时又可以看作一个栈(Stack)。

类图

image.png LinkedList 实现接口 java.util.List java.util.Deque java.io.Serializable java.lang.Cloneable List:jdk抽象数组具备特征通用行为,定义了jdk中数组的基本操作。 主要操作:查找、新增、移除、替代、迭代遍历等 Deque:提供双端队列的功能,LinkedList 支持快速的在头尾添加元素和读取元素,所以很容易实现该特性。 Serializable:空接口,作为支持序列化的标志;在这里表示LinkedList支持序列化。 详细说明:www.jianshu.com/p/e554c787c… Cloneable:空接口,作为支持克隆的标志(Object.clone()),在这里表示LinkedList支持克隆。 详细说明:www.zhihu.com/question/52…

LinkedList继承抽象类 java.util.AbstractSequentialList AbstractSequentialList 提供了 List 接口的通用方法实现,大幅度的减少了实现迭代遍历相关操作的代码。例如说 iterator()、indexOf(Object o) 、get(int index)、add(int index)等方法。

属性

/**
 * 链表节点数
 */
transient int size = 0;
/**
 * 头节点
 */
transient Node<E> first;

/**
 * 尾节点
 */
transient Node<E> last;


/**
 * 节点
 *
 * @param <E> 元素泛型
 */
private static class Node<E> {

    /**
     * 元素
     */
    E item;
    /**
     * 后一个节点
     */
    Node<E> next;
    /**
     * 前一个节点
     */
    Node<E> prev;

    Node(Node<E> prev, E element, Node<E> next) {
        this.item = element;
        this.next = next;
        this.prev = prev;
    }

}

(1)transient int size ; 链表的节点数量。通过它进行计数,避免每次需要 linkedList 大小时,需要从头到尾的遍历。 (2)transient Node first; transient Node last; 初始化时,first、last指向null,链表没有节点;新增一个节点node1时,first和last同时指向node1; 链表已经新增多个节点,则fist指向首个节点,last则指向最后一个节点。 (3)Node ; E item; Node next; Node prev; Node 内部静态类,抽象了链表节点信息;item存放元素信息,prev指向前一个节点,next指向后一个节点。 image.png

方法

主要解析双端链表常用方法。

构造方法

LinkedList(); LinkedList(Collection<? extends E> c);

 /**
     * Constructs an empty list.
     * 构建一个空的list
     */
    public LinkedList() {
    }

    /**
     * 构建一个指定元素集合的LinkedList
     * 入参集合不可以为空
     * 
     */
    public LinkedList(Collection<? extends E> c) {
        this();
        addAll(c);
    }

新增方法

add(E e); add(int index, E element); addAll(int index, Collection<? extends E> c);

    /**
     * 链表新增元素
     *
     **/
    public boolean add(E e) {
        //添加末尾
        linkLast(e);
        return true;
    }

    /**
     * 链表末尾新增元素
     **/
    void linkLast(E e) {
        //记录原 last 节点
        final Node<E> l = last;
        //新建节点 l前节点、e新增元素、null后节点
        final Node<E> newNode = new Node<>(l, e, null);
        //last 指向新建节点
        last = newNode;
        //如果前节点l为null,则first指向新建节点,否则前节点l的next指向新建节点;
        if (l == null)
            first = newNode;
        else
            l.next = newNode;
        //增加链表大小
        size++;
        //增加数组修改次数
        modCount++;
    }

 /**
     * 插入单个元素到指定位置
     **/
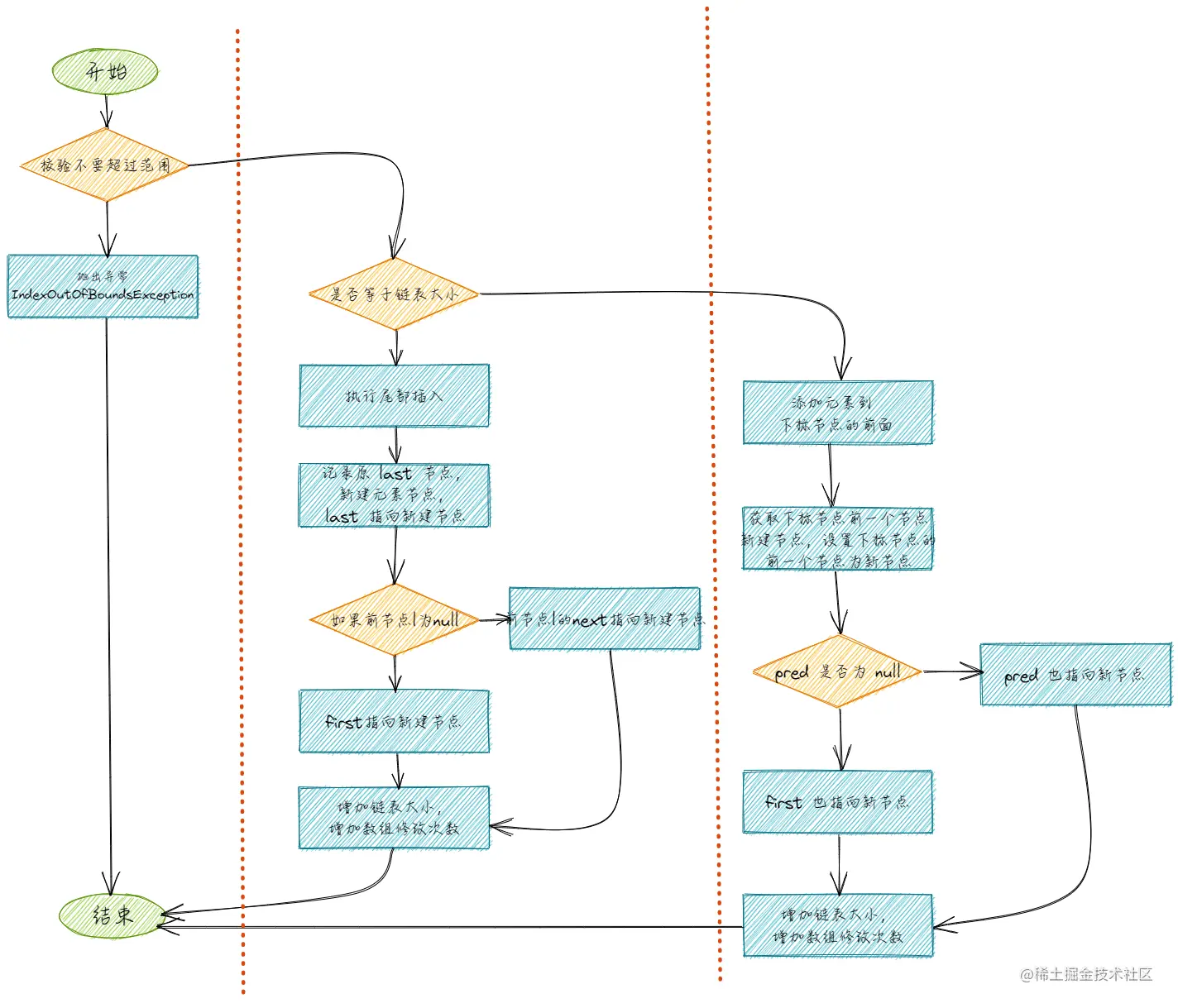
    public void add(int index, E element) {
        // 校验不要超过范围
        checkPositionIndex(index);

        //如果刚好等于链表大小,直接添加到尾部即可
        if (index == size)
            linkLast(element);
        else
            //添加到第 index 的节点的前面
            linkBefore(element, node(index));
    }

/**
     * 链表指定下标新增元素集合
     *
     **/
    public boolean addAll(int index, Collection<? extends E> c) {

        // 校验不要超过范围
        checkPositionIndex(index);

        //集合转换为数组(入参集合不能为null)
        Object[] a = c.toArray();
        int numNew = a.length;
        //元素集合为空,无添加元素,直接返回 false 链表未变更
        if (numNew == 0)
            return false;

        //获得第 index 位置的节点 succ ,和其前一个节点 pred
        Node<E> pred, succ;
        //如果下标属于链表尾部,那说明插入队尾,所以 succ 为 null ,pred 为 last
        if (index == size) {
            succ = null;
            pred = last;
        } else {
            //如果 index 小于链表大小,则 succ 是第 index 个节点,prev 是 succ 的前一个二节点
            succ = node(index);
            pred = succ.prev;
        }

        //遍历 a 数组,添加到 pred 的后面
        for (Object o : a) {
            @SuppressWarnings("unchecked") E e = (E) o;
            Node<E> newNode = new Node<>(pred, e, null);
            // 如果 pred 为 null ,说明 first 也为 null ,则直接将 first 指向新节点
            if (pred == null)
                first = newNode;
            // pred 下一个指向新节点
            else
                pred.next = newNode;
            // 修改 pred 指向新节点
            pred = newNode;
        }

        //修改 succ 和 pred 的指向
        if (succ == null) {
            // 如果 succ 为 null ,说明插入队尾,则直接修改 last 指向最后一个 pred
            last = pred;
        } else {
            //如果 succ 非 null ,说明插入到 succ 的前面
            // prev 下一个指向 succ
            // succes 前一个指向 pred
            pred.next = succ;
            succ.prev = pred;
        }

        //增加链表大小
        size += numNew;
        //增加数组修改次数
        modCount++;
        return true;
    }

/**
     * 添加元素 e 到 succ 节点的前面
     **/
    void linkBefore(E e, LinkedList.Node<E> succ) {
        // assert succ != null;
        //获取succ前一个节点
        final LinkedList.Node<E> pred = succ.prev;
        //新建e元素节点
        final LinkedList.Node<E> newNode = new LinkedList.Node<>(pred, e, succ);
        //设置 succ 的前一个节点为新节点
        succ.prev = newNode;
        // 如果 pred 为 null ,说明 first 也为空,则 first 也指向新节点
        if (pred == null)
            first = newNode;
        else
            // 如果 pred 非 null ,说明 first 也为空,则 pred 也指向新节点
            pred.next = newNode;
        // 增加链表大小
        size++;
        // 增加数组修改次数
        modCount++;
    }


    Node<E> node(int index) {
        // assert isElementIndex(index);

        // 如果 index 小于 size 的一半,就正序遍历,获得第 index 个节点
        if (index < (size >> 1)) {
            Node<E> x = first;
            for (int i = 0; i < index; i++)
                x = x.next;
            return x;
            // 如果 index 大于 size 的一半,就倒序遍历,获得第 index 个节点
        } else {
            Node<E> x = last;
            for (int i = size - 1; i > index; i--)
                x = x.prev;
            return x;
        }
    }

add(int index, E element) 流程 image.png

删除方法

remove(int index); remove(Object o);

    /**
     * 移除首个为 o 的元素
     **/
    public boolean remove(Object o) {
        // o 为 null 的情况
        if (o == null) {
            // 顺序遍历,找到 null 的元素后,进行移除
            for (LinkedList.Node<E> x = first; x != null; x = x.next) {
                if (x.item == null) {
                    unlink(x);
                    return true;
                }
            }
        } else {
            // 顺序遍历,找到等于 o 的元素后,进行移除
            for (LinkedList.Node<E> x = first; x != null; x = x.next) {
                if (o.equals(x.item)) {
                    unlink(x);
                    return true;
                }
            }
        }
        return false;
    }

    /**
     * 移除指定位置的元素
     **/
    public E remove(int index) {
        ////检查元素索引
        checkElementIndex(index);
        // 获得第 index 的 Node 节点,然后进行移除。
        return unlink(node(index));
    }

    E unlink(LinkedList.Node<E> x) {
        // assert x != null;
        //获取节点元素
        final E element = x.item;
        //获取节点后一个节点
        final LinkedList.Node<E> next = x.next;
        //获取节点前一个节点
        final LinkedList.Node<E> prev = x.prev;

        //如果前一个节点等于null,则表明删除的节点为首节点,first指向节点后一个节点
        if (prev == null) {
            first = next;
        } else {
            //如果前一个节点不等于null,则表明删除的节点不是首节点,节点的前一个节点的next指向节点的后一个节点
            prev.next = next;
            //节点prev指向null
            x.prev = null;
        }

        //如果后一个节点等于null,则表明删除的节点是尾节点,last指向节点前一个节点
        if (next == null) {
            last = prev;
        } else {
            //如果后一个节点不等于null,则表明删除的节点不是尾节点,节点的后一个节点的prev指向节点前一个节点
            next.prev = prev;
            //节点next指向null
            x.next = null;
        }

        //节点元素==null
        x.item = null;
        //减小链表大小
        size--;
        //增加数组修改次数
        modCount++;
        return element;
    }

获得指定位置的元素

E get(int index);

    /**
     * 获取指定位置元素
     **/
    public E get(int index) {
        //验证节点是否存在
        checkElementIndex(index);
        //node(index) 获取节点
        return node(index).item;
    }

Node<E> node(int index) {
        // assert isElementIndex(index);

        // 如果 index 小于 size 的一半,就正序遍历,获得第 index 个节点
        if (index < (size >> 1)) {
            Node<E> x = first;
            for (int i = 0; i < index; i++)
                x = x.next;
            return x;
            // 如果 index 大于 size 的一半,就倒序遍历,获得第 index 个节点
        } else {
            Node<E> x = last;
            for (int i = size - 1; i > index; i--)
                x = x.prev;
            return x;
        }
    }

LinkedList实现Deque常用方法

public E peek() {
        final LinkedList.Node<E> f = first;
        return (f == null) ? null : f.item;
    }

    public E poll() {
        final LinkedList.Node<E> f = first;
        return (f == null) ? null : unlinkFirst(f);
    }

    public void push(E e) {
        addFirst(e);
    }

    public E pop() {
        return removeFirst();
    }

常见面试题

1、ArrayList、LinkedList、Vector的区别是什么?

考察点分析:

ArrayList、LinkedList、Vector 3个类都继承了List接口,主要考察对基础知识的了解程度,方便在合适的场景使用不同的容器。

答案:
ArrayListLinkedListVector
底层结构数组双向链表数组
是否线程安全
是否可以存null
特点随机访问、查询快;在尾部添加效率高,其他地方插入慢插入、删除快;随机访问查询慢;用synchronized关键字,只能单线程进行查询等

2、LinkedList线程安全吗?

考察点分析:

考察对LinkedList源码理解

答案:

LinkedList线程不安全的。 re:LinkedList的添加元素展开进行分析 1.线程A找到last结点。 2.线程B找到last结点。(此时A、B找到的last结点是一样的) 3.线程A:新结点elementA的pre设为last结点,之前的last结点的next设为新结点elementA,last指向elementA。size+1=4 4.线程B:新结点elementB的pre设为last结点,之前的last结点的next设为新结点elementB,last指向elementB。size+1=5 image.png

3、简单实现双向链表

考察点分析:

考察对LinkedList源码理解,链表结构理解。

答案:

双向链表属性: 头指针、尾指针、容量 节点属性:前一个节点、节点元素、后一个节点 链表基本行为:新增、查找、删除

public class MyLinkedList<T> {

    private MyNode<T> first;
    private MyNode<T> last;
    private Integer size;

    public MyLinkedList() {
        size = 0;
    }

    public void add(T t){
        MyNode<T> tMyNode = new MyNode<>(t, last, null);
        if (this.last == null){
            first = tMyNode;
            last = tMyNode;
            return;
        }
        last.next = tMyNode;
        last = tMyNode;
        size++;
    }

    public void remove(Integer index){
        MyNode<T> myNode = Index(index);
        if (myNode.prev == null){
            first = myNode.next;
        }
        if (myNode.next == null){
            last = myNode.prev;
        }
        size--;
    }

    private MyNode<T> Index(Integer index){
        if (index<0 || index>=size){
            new Exception("");
        }
        MyNode<T> node = null;
        if (index < (size >> 1)){
            node =first;
            for(int i = size;index < i;i--){
                node = node.next;
            }
            return node;
        }
        node = last;
        for(int i = size-1;index > i;i--){
            node = node.prev;
        }

        return node;
    }

    public T get(Integer index){
        MyNode<T> myNode = Index(index);
        return myNode.element;
    }

    public static class MyNode<T> {
         T element;
         MyNode<T> prev;
         MyNode<T> next;
        public MyNode(T element, MyNode<T> prev, MyNode<T> next) {
            this.element = element;
            this.prev = prev;
            this.next = next;
        }
    }

    public Integer getSize() {
        return size;
    }

    public void setSize(Integer size) {
        this.size = size;
    }
}

4、你知道集合中的Fail-fast机制吗?为什么要有这样的机制?

考察点分析:

考察你对集合中的一些核心设计理念的了解。

答案:

fail-fast概念:快速失败系统,通常设计用于停止有缺陷的过程,这是一种理念,在进行系统设计时优先考虑异常情况,一旦发生异常,直接停止并上报。 我们通常说的Java中的fail-fast机制,默认指的是Java集合中的一种错误检测机制。