R语言淮河流域水库水质数据相关性分析、地理可视化、广义相加模型GAM调查报告|附代码数据

175 阅读6分钟

全文下载:tecdat.cn/?p=29461

最近我们被客户要求撰写关于水质数据的研究报告,包括一些图形和统计输出。

采样地点:淮河流域一带,昭平台水库、白龟山水库、燕山水库、石漫滩水库、板桥水库、宿鸭湖水库、博山水库、南湾水库、石山口水库、五岳水库、泼河水库、鲶鱼山水库 。

调查时间和地点

图片

调查内容

本次调查在淮河流域的十二个水库进行,分别在水库的上、中、下游进行监测,测量的指标有:各点位的经、纬度,水温、气温、PH、溶解氧、CODmn、总磷、总氮、透明度等水质指标,以及在水深0.5m、1.0m、3.0m和5.0m处的叶绿素含量。


点击标题查阅往期内容

图片

R语言广义加性模型GAMs分析温度、臭氧环境数据绘制偏回归图与偏残差图

图片

左右滑动查看更多

图片

01

图片

02

图片

03

图片

04

图片

调查结果

3.1调查指标结果

调查的出的各指标数据用R软件进行处理,各水库之间用大小图对比显示,分为上、中、下游,上、中、下游之间用箱图进行对比显示。

map("china",col = "black",lwd=2,ylim = c(31.5,35),xlim=c(112.5,115.5),panel.first = grid())

axis(1, lwd = 0); axis(2, lwd = 0); axis(3, lwd = 0); axis(4, lwd = 0)



#china<-readOGR(".","China")

river.r12<-readOGR(".","R12")

river.r5<-readOGR(".","R5")

river.r4<-readOGR(".","R4")

3.1.1上游各水库指标

points(A$Lon,A$Lat,pch=1,cex=A$WT/15)



points(A$Lon,A$Lat,pch=1,cex=A$PH/5)

图片

图片 

图片

3.1.2中游各水库指标

图片 

图片 

图片

3.1.3下游各水库指标 

图片

图片 

图片

3.1.4上中下游各指标对比

boxplot(A$PH1,A$PH2,A$PH3,col="lightblue",

图片 

图片

图片图片 

图片图片图片图片图片图片

3.2各指标相关性分析结果

用R软件对所有的指标之间进行了相关性分析,下面列出所有具有显著相关性的指标分析结果。

3.2.1上游各指标相关性

图片

3.2.2中游各指标相关性分析

图片

gam模型分析

SITE1

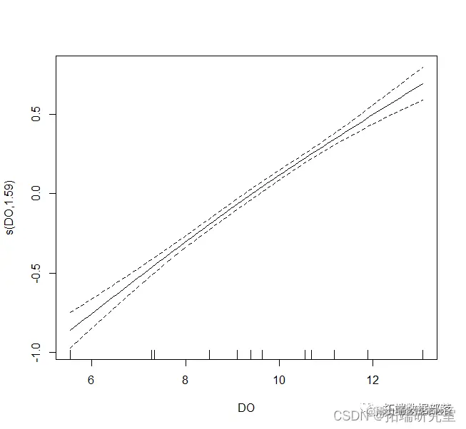
PH~DO

图片

图片

PH~CODmn

图片 图片

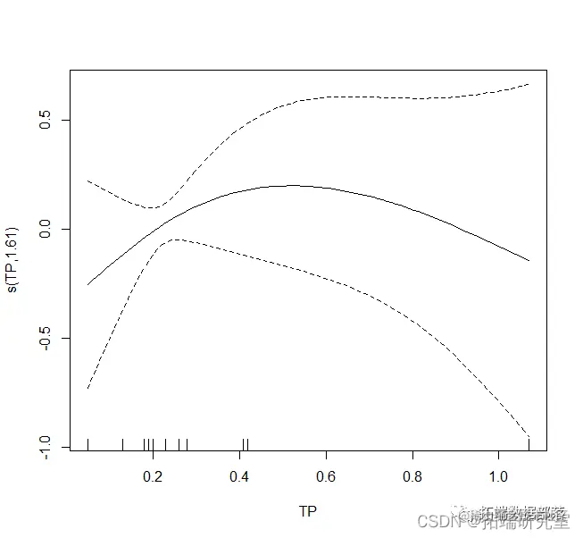
PH~TP

图片 图片

4.2调查结果指标相关性分析

从3.2中上中下游各指标相关性分析的表可以看出:

(1)PH和DO密切相关,P值远小于0.0001,相关系数均大于0.95,偏差解释度都在96%以上。由于光合作用消耗二氧化碳产生氧气,使DO和PH值均升高,二者成正相关。

(2)TP和透明度的相关性大,而且在上中下游均体现出来,相关系数都在0.65以上,偏差解释度都在96%以上。    TP的增高,会使得水体营养更足,进而浮游植物生长更加旺盛,水体被净化得更干净,从而透明度也就更大,即二者程正相关。

(3)DO、藻密度和叶绿素三者之间相关,这是因为浮游植物含有大量的叶绿素,通过光合作用能产生氧气,所以藻密度大其余两个指标也会相应增加。

调查结果分析

4.1调查结果指标分析

  

从大小图中可以大致看出:

  

(1DO浓度是在石漫滩水库要稍大于其余水库的;

  

(2)CODmn、TP和TN浓度是在宿鸭湖水库明显大于其余水库;

  

(3)透明度则在板桥水库和鲶鱼山水库高于其他水库;

  

(4)叶绿素则整体在石漫滩和博山水库浓度含量较高;

  

(5)藻密度则是在石漫滩水库最高。

  

从箱图可以看出:

  

上中下游之间水库的平均值中,

  
  • TP和TN的值相差无几;

  • PH、DO、透明度、最上层以及最下层叶绿素、藻密度是中游处最高;

  • CODmn和中间部分的叶绿素是下游部分最高。但总体来说,各指标的均值差距都不大。


图片

点击文末 “阅读原文”

获取全文完整代码数据资料。

本文选自《R语言淮河流域水库水质数据相关性分析、地理可视化、广义相加模型GAM调查报告》。

点击标题查阅往期内容

R语言广义加性模型GAMs分析温度、臭氧环境数据绘制偏回归图与偏残差图
【视频】什么是非线性模型与R语言多项式回归、局部平滑样条、 广义相加GAM分析工资数据|数据分享
MATLAB最小二乘法:线性最小二乘、加权线性最小二乘、稳健最小二乘、非线性最小二乘与剔除异常值效果比较
数据分享|R语言广义线性模型GLM:线性最小二乘、对数变换、泊松、二项式逻辑回归分析冰淇淋销售时间序列数据和模拟
生态学模拟对广义线性混合模型GLMM进行功率(功效、效能、效力)分析power analysis环境监测数据
广义线性模型glm泊松回归的lasso、弹性网络分类预测学生考试成绩数据和交叉验证
有限混合模型聚类FMM、广义线性回归模型GLM混合应用分析威士忌市场和研究专利申请数据
R语言贝叶斯广义线性混合(多层次/水平/嵌套)模型GLMM、逻辑回归分析教育留级影响因素数据
R语言贝叶斯MCMC:GLM逻辑回归、Rstan线性回归、Metropolis Hastings与Gibbs采样算法实例
R语言用lme4多层次(混合效应)广义线性模型(GLM),逻辑回归分析教育留级调查数据
R语言广义线性模型GLM、多项式回归和广义可加模型GAM预测泰坦尼克号幸存者
R语言用Rshiny探索lme4广义线性混合模型(GLMM)和线性混合模型(LMM)
R语言使用bootstrap和增量法计算广义线性模型(GLM)预测置信区间
R语言广义线性模型(GLMs)算法和零膨胀模型分析
R语言中广义线性模型(GLM)中的分布和连接函数分析
R语言中GLM(广义线性模型),非线性和异方差可视化分析
R语言中的广义线性模型(GLM)和广义相加模型(GAM):多元(平滑)回归分析保险资金投资组合信用风险敞口
用广义加性模型GAM进行时间序列分析
R和Python机器学习:广义线性回归glm,样条glm,梯度增强,随机森林和深度学习模型分析
在r语言中使用GAM(广义相加模型)进行电力负荷时间序列分析
用广义加性模型GAM进行时间序列分析
R和Python机器学习:广义线性回归glm,样条glm,梯度增强,随机森林和深度学习模型分析
在r语言中使用GAM(广义相加模型)进行电力负荷时间序列分析