云小课|MRS基础原理之Hue组件介绍

285 阅读4分钟

本文分享自华为云社区《云小课|MRS数据分析-通过Spark Streaming作业消费Kafka数据》,作者:阅识风云 。

阅识风云是华为云信息大咖,擅长将复杂信息多元化呈现,其出品的一张图(云图说)、深入浅出的博文(云小课)或短视频(云视厅)总有一款能让您快速上手华为云。更多精彩内容请单击此处

Hue 是一组 WEB 应用,用于和 MRS 大数据组件进行交互,能够帮助用户浏览 HDFS,进行 Hive 查询,启动 MapReduce 任务等。它承载了与所有 MRS 大数据组件交互的应用。

Hue 主要包括了文件浏览器和查询编辑器的功能:

  • 文件浏览器能够允许用户直接通过界面浏览以及操作 HDFS 的不同目录。

  • 查询编辑器能够编写简单的 SQL,查询存储在 Hadoop 之上的数据。例如 HDFS,HBase,Hive。 用户可以方便地创建、管理、执行 SQL,并且能够以 Excel 的形式下载执行的结果。

通过 Hue 可以在界面针对组件进行以下操作:

  • HDFS:

查看、创建、管理、重命名、移动、删除文件/目录。

上传、下载文件。

搜索文件、目录、文件所有人、所属用户组;修改文件以及目录的属主和权限。

手动配置 HDFS 目录存储策略,配置动态存储策略等操作。

  • Hive:

编辑、执行 SQL/HQL 语句;保存、复制、编辑 SQL/HQL 模板;解释 SQL/HQL 语句;保存 SQL/HQL 语句并进行查询。

数据库展示,数据表展示。

支持多种 Hadoop 存储。

通过 metastore 对数据库及表和视图进行增删改查等操作。

如果使用 IE 浏览器访问 Hue 界面来执行 HiveSQL,由于浏览器存在的功能问题,将导致执行失败。建议使用兼容的浏览器,例如 Google Chrome 浏览器。

  • MapReduce:查看集群中正在执行和已经完成的 MR 任务,包括它们的状态、起始结束时间、运行日志等。

  • Oozie:提供了 Oozie 作业管理器功能,使用户可以通过界面图形化的方式使用 Oozie。

  • ZooKeeper:提供了 ZooKeeper 浏览器功能,使用户可以通过界面图形化的方式查看 ZooKeeper。

Hue 结构

Hue 是建立在 Django Python(开放源代码的 Web 应用框架)的 Web 框架上的 Web 应用程序,采用了 MTV(模型 M-模板 T-视图 V)的软件设计模式。

Hue 由“Supervisor Process”和“WebServer”构成,“Supervisor Process”是 Hue 的核心进程,负责应用进程管理。“Supervisor Process”和“WebServer”通过“THRIFT/REST”接口与 WebServer 上的应用进行交互,如图 1 所示。

图 1 Hue 架构示意图

图 1 中各部分的功能说明如下表所示。

如何使用 Hue

本示例中,我们在已开启 Kerberos 认证的 MRS 3.x 版本的 Hue WebUI 编辑并执行 HiveQL 语句。

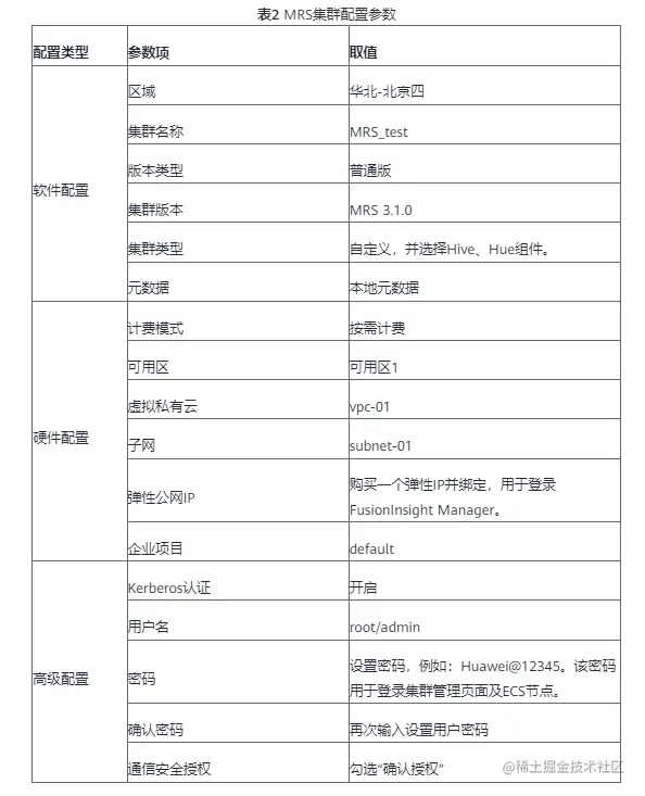
登录华为云控制台,在服务列表选择“大数据 > MapReduce 服务”,单击“购买集群”,选择“自定义购买”,填写相关配置参数(以下为示例,可根据实际情况修改,未提及参数保持默认即可)。

  • 单击“立即购买”,等待 MRS 集群创建成功。

  • 集群购买成功后,登录 FusionInsight Manager 界面。

  • 由于 FusionInsight Manager 默认的 admin 用户不具有组件的最高管理权限,我们首先登录 FusionInsight Manager,创建一个人机用户,并分配该用户使用 Hive 的权限。

  • 例如创建一个“人机”用户“hueuser”,并加入“hive”、“hadoop”组和“Manager_administrator”角色,主组为“hive”。

  • 登录 FusionInsight Manager,选择“集群 > 服务 > Hue”。

  • 在“Hue WebUI”右侧,单击链接,打开 Hue 的 WebUI。

在左侧导航栏单击编辑器

然后选择“Hive”。

在“Database”右侧下拉列表选择一个 Hive 中的数据库,默认数据库为“default”。

系统将自动显示数据库中的所有表。可以输入表名关键字,系统会自动搜索包含此关键字的全部表。

在 HiveQL 语句编辑区输入 HiveQL 语句。

create table hue_table(id int,name string,company string) row format delimited fields terminated by ',' stored as textfile;

单击 ▶开始执行 HiveQL 语句。

在命令输入框内输入 show tables;,单击▶按钮,查看创建的表 hue_table。

点击关注,第一时间了解华为云新鲜技术~