滴滴前端二面高频面试题合集

70 阅读46分钟

说一下购物车的逻辑?

//vue中购物车逻辑的实现
1. 购物车信息用一个数组来存储,数组中保存对象,对象中有id和count属性

2. 在vuex中state中添加一个数据 cartList 用来保存这个数组

3. 由于商品详情页需要用到加入购物车功能,所以我们需要提供一个mutation, 用来将购物车信息加入 cartList中

4. 加入购物车信息的时候,遵照如下规则: 如果购物车中已经有了该商品信息,则数量累加,如果没有该商品信息,则新增一个对象

5. 在商品详情页,点击加入购物车按钮的时候,调用vuex提供的addToCart这个mutation将当前的商品信息 (id count)传给addTocart  this.$store.commit("addToCart", {id:  , count:})

// js中购物车逻辑的实现
1.商品页点击“加入购物车”按钮,触发事件

2.事件调用购物车“增加商品”的Js程序(函数、对象方法)

3.Js程序传递传递“商品id”、“商品数量”等数据

4.存储“商品id”、“商品数量”到浏览器的localStorage中

**展示购物车中的商品******

1.打开购物车页面

2.localStorage中取出“商品Id”、“商品数量”等信息。

3.调用服务器端“获得商品详情”的接口得到购物车中的商品信息(参数为商品Id4.将获得的商品信息显示在购物车页面。

**完成购物车中商品的购买******

1.用户对购物车中的商品完成购买流程,产生购物订单

2.清除localStorage中存储的已经购买的商品信息

备注1:购物车中商品存储的数据除了“商品id”、“商品数量”之外,根据产品要求还可以有其他的信息,例如完整的商品详情(这样就不用掉服务器接口获得详情了)、购物车商品的过期时间,超过时间的购物车商品在下次打开网站或者购物车页面时被清除。

备注2:购物车商品除了存储在localStorage中,根据产品的需求不同,也可以存储在sessionStorage、cookie、session中,或者直接向服务器接口发起请求存储在服务器上。何种情况使用哪种方式存储、有啥区别请自己分析。

HTTPS通信(握手)过程

HTTPS的通信过程如下:

  1. 客户端向服务器发起请求,请求中包含使用的协议版本号、生成的一个随机数、以及客户端支持的加密方法。
  2. 服务器端接收到请求后,确认双方使用的加密方法、并给出服务器的证书、以及一个服务器生成的随机数。
  3. 客户端确认服务器证书有效后,生成一个新的随机数,并使用数字证书中的公钥,加密这个随机数,然后发给服 务器。并且还会提供一个前面所有内容的 hash 的值,用来供服务器检验。
  4. 服务器使用自己的私钥,来解密客户端发送过来的随机数。并提供前面所有内容的 hash 值来供客户端检验。
  5. 客户端和服务器端根据约定的加密方法使用前面的三个随机数,生成对话秘钥,以后的对话过程都使用这个秘钥来加密信息。

作用域

  • 作用域: 作用域是定义变量的区域,它有一套访问变量的规则,这套规则来管理浏览器引擎如何在当前作用域以及嵌套的作用域中根据变量(标识符)进行变量查找
  • 作用域链: 作用域链的作用是保证对执行环境有权访问的所有变量和函数的有序访问,通过作用域链,我们可以访问到外层环境的变量和 函数。

作用域链的本质上是一个指向变量对象的指针列表。变量对象是一个包含了执行环境中所有变量和函数的对象。作用域链的前 端始终都是当前执行上下文的变量对象。全局执行上下文的变量对象(也就是全局对象)始终是作用域链的最后一个对象。

  • 当我们查找一个变量时,如果当前执行环境中没有找到,我们可以沿着作用域链向后查找
  • 作用域链的创建过程跟执行上下文的建立有关....

作用域可以理解为变量的可访问性,总共分为三种类型,分别为:

  • 全局作用域
  • 函数作用域
  • 块级作用域,ES6 中的 letconst 就可以产生该作用域

其实看完前面的闭包、this 这部分内部的话,应该基本能了解作用域的一些应用。

一旦我们将这些作用域嵌套起来,就变成了另外一个重要的知识点「作用域链」,也就是 JS 到底是如何访问需要的变量或者函数的。

  • 首先作用域链是在定义时就被确定下来的,和箭头函数里的 this 一样,后续不会改变,JS 会一层层往上寻找需要的内容。
  • 其实作用域链这个东西我们在闭包小结中已经看到过它的实体了:[[Scopes]]

图中的 [[Scopes]] 是个数组,作用域的一层层往上寻找就等同于遍历 [[Scopes]]

1. 全局作用域

全局变量是挂载在 window 对象下的变量,所以在网页中的任何位置你都可以使用并且访问到这个全局变量

var globalName = 'global';
function getName() { 
  console.log(globalName) // global
  var name = 'inner'
  console.log(name) // inner
} 
getName();
console.log(name); // 
console.log(globalName); //global
function setName(){ 
  vName = 'setName';
}
setName();
console.log(vName); // setName
  • 从这段代码中我们可以看到,globalName 这个变量无论在什么地方都是可以被访问到的,所以它就是全局变量。而在 getName 函数中作为局部变量的 name 变量是不具备这种能力的
  • 当然全局作用域有相应的缺点,我们定义很多全局变量的时候,会容易引起变量命名的冲突,所以在定义变量的时候应该注意作用域的问题。

2. 函数作用域

函数中定义的变量叫作函数变量,这个时候只能在函数内部才能访问到它,所以它的作用域也就是函数的内部,称为函数作用域

function getName () {
  var name = 'inner';
  console.log(name); //inner
}
getName();
console.log(name);

除了这个函数内部,其他地方都是不能访问到它的。同时,当这个函数被执行完之后,这个局部变量也相应会被销毁。所以你会看到在 getName 函数外面的 name 是访问不到的

3. 块级作用域

ES6 中新增了块级作用域,最直接的表现就是新增的 let 关键词,使用 let 关键词定义的变量只能在块级作用域中被访问,有“暂时性死区”的特点,也就是说这个变量在定义之前是不能被使用的。

在 JS 编码过程中 if 语句for 语句后面 {...} 这里面所包括的,就是块级作用域

console.log(a) //a is not defined
if(true){
  let a = '123'console.log(a); // 123
}
console.log(a) //a is not defined

从这段代码可以看出,变量 a 是在 if 语句{...} 中由 let 关键词进行定义的变量,所以它的作用域是 if 语句括号中的那部分,而在外面进行访问 a 变量是会报错的,因为这里不是它的作用域。所以在 if 代码块的前后输出 a 这个变量的结果,控制台会显示 a 并没有定义

Iterator迭代器

Iterator(迭代器)是一种接口,也可以说是一种规范。为各种不同的数据结构提供统一的访问机制。任何数据结构只要部署Iterator接口,就可以完成遍历操作(即依次处理该数据结构的所有成员)。

Iterator语法:

const obj = {
    [Symbol.iterator]:function(){}
}

[Symbol.iterator] 属性名是固定的写法,只要拥有了该属性的对象,就能够用迭代器的方式进行遍历。

  • 迭代器的遍历方法是首先获得一个迭代器的指针,初始时该指针指向第一条数据之前,接着通过调用 next 方法,改变指针的指向,让其指向下一条数据
  • 每一次的 next 都会返回一个对象,该对象有两个属性
    • value 代表想要获取的数据
    • done 布尔值,false表示当前指针指向的数据有值,true表示遍历已经结束

Iterator 的作用有三个:

  • 创建一个指针对象,指向当前数据结构的起始位置。也就是说,遍历器对象本质上,就是一个指针对象。
  • 第一次调用指针对象的next方法,可以将指针指向数据结构的第一个成员。
  • 第二次调用指针对象的next方法,指针就指向数据结构的第二个成员。
  • 不断调用指针对象的next方法,直到它指向数据结构的结束位置。

每一次调用next方法,都会返回数据结构的当前成员的信息。具体来说,就是返回一个包含value和done两个属性的对象。其中,value属性是当前成员的值,done属性是一个布尔值,表示遍历是否结束。

let arr = [{num:1},2,3]
let it = arr[Symbol.iterator]() // 获取数组中的迭代器
console.log(it.next())  // { value: Object { num: 1 }, done: false }
console.log(it.next())  // { value: 2, done: false }
console.log(it.next())  // { value: 3, done: false }
console.log(it.next())  // { value: undefined, done: true }

对象没有布局Iterator接口,无法使用for of 遍历。下面使得对象具备Iterator接口

  • 一个数据结构只要有Symbol.iterator属性,就可以认为是“可遍历的”
  • 原型部署了Iterator接口的数据结构有三种,具体包含四种,分别是数组,类似数组的对象,Set和Map结构

为什么对象(Object)没有部署Iterator接口呢?

  • 一是因为对象的哪个属性先遍历,哪个属性后遍历是不确定的,需要开发者手动指定。然而遍历遍历器是一种线性处理,对于非线性的数据结构,部署遍历器接口,就等于要部署一种线性转换
  • 对对象部署Iterator接口并不是很必要,因为Map弥补了它的缺陷,又正好有Iteraotr接口
let obj = {
    id: '123',
    name: '张三',
    age: 18,
    gender: '男',
    hobbie: '睡觉'
}

obj[Symbol.iterator] = function () {
    let keyArr = Object.keys(obj)
    let index = 0
    return {
        next() {
            return index < keyArr.length ? {
                value: {
                    key: keyArr[index],
                    val: obj[keyArr[index++]]
                }
            } : {
                done: true
            }
        }
    }
}

for (let key of obj) {
  console.log(key)
}

闭包

闭包其实就是一个可以访问其他函数内部变量的函数。创建闭包的最常见的方式就是在一个函数内创建另一个函数,创建的函数可以 访问到当前函数的局部变量。

因为通常情况下,函数内部变量是无法在外部访问的(即全局变量和局部变量的区别),因此使用闭包的作用,就具备实现了能在外部访问某个函数内部变量的功能,让这些内部变量的值始终可以保存在内存中。下面我们通过代码先来看一个简单的例子

function fun1() {
    var a = 1;
    return function(){
        console.log(a);
    };
}
fun1();
var result = fun1();
result();  // 1

// 结合闭包的概念,我们把这段代码放到控制台执行一下,就可以发现最后输出的结果是 1(即 a 变量的值)。那么可以很清楚地发现,a 变量作为一个 fun1 函数的内部变量,正常情况下作为函数内的局部变量,是无法被外部访问到的。但是通过闭包,我们最后还是可以拿到 a 变量的值

闭包有两个常用的用途

  • 闭包的第一个用途是使我们在函数外部能够访问到函数内部的变量。通过使用闭包,我们可以通过在外部调用闭包函数,从而在外部访问到函数内部的变量,可以使用这种方法来创建私有变量。
  • 函数的另一个用途是使已经运行结束的函数上下文中的变量对象继续留在内存中,因为闭包函数保留了这个变量对象的引用,所以这个变量对象不会被回收。

其实闭包的本质就是作用域链的一个特殊的应用,只要了解了作用域链的创建过程,就能够理解闭包的实现原理。

let a = 1
// fn 是闭包
function fn() {
  console.log(a);
}

function fn1() {
  let a = 1
  // 这里也是闭包
  return () => {
    console.log(a);
  }
}
const fn2 = fn1()
fn2()
  • 大家都知道闭包其中一个作用是访问私有变量,就比如上述代码中的 fn2 访问到了 fn1 函数中的变量 a。但是此时 fn1 早已销毁,我们是如何访问到变量 a 的呢?不是都说原始类型是存放在栈上的么,为什么此时却没有被销毁掉?
  • 接下来笔者会根据浏览器的表现来重新理解关于原始类型存放位置的说法。
  • 先来说下数据存放的正确规则是:局部、占用空间确定的数据,一般会存放在栈中,否则就在堆中(也有例外)。 那么接下来我们可以通过 Chrome 来帮助我们验证这个说法说法。

上图中画红框的位置我们能看到一个内部的对象 [[Scopes]],其中存放着变量 a,该对象是被存放在堆上的,其中包含了闭包、全局对象等等内容,因此我们能通过闭包访问到本该销毁的变量。

另外最开始我们对于闭包的定位是:假如一个函数能访问外部的变量,那么这个函数它就是一个闭包,因此接下来我们看看在全局下的表现是怎么样的。

let a = 1
var b = 2
// fn 是闭包
function fn() {
  console.log(a, b);
}

从上图我们能发现全局下声明的变量,如果是 var 的话就直接被挂到 globe 上,如果是其他关键字声明的话就被挂到 Script 上。虽然这些内容同样还是存在 [[Scopes]],但是全局变量应该是存放在静态区域的,因为全局变量无需进行垃圾回收,等需要回收的时候整个应用都没了。

只有在下图的场景中,原始类型才可能是被存储在栈上。

这里为什么要说可能,是因为 JS 是门动态类型语言,一个变量声明时可以是原始类型,马上又可以赋值为对象类型,然后又回到原始类型。这样频繁的在堆栈上切换存储位置,内部引擎是不是也会有什么优化手段,或者干脆全部都丢堆上?只有 const 声明的原始类型才一定存在栈上?当然这只是笔者的一个推测,暂时没有深究,读者可以忽略这段瞎想

因此笔者对于原始类型存储位置的理解为:局部变量才是被存储在栈上,全局变量存在静态区域上,其它都存储在堆上。

当然这个理解是建立的 Chrome 的表现之上的,在不同的浏览器上因为引擎的不同,可能存储的方式还是有所变化的。

闭包产生的原因

我们在前面介绍了作用域的概念,那么你还需要明白作用域链的基本概念。其实很简单,当访问一个变量时,代码解释器会首先在当前的作用域查找,如果没找到,就去父级作用域去查找,直到找到该变量或者不存在父级作用域中,这样的链路就是作用域链

需要注意的是,每一个子函数都会拷贝上级的作用域,形成一个作用域的链条。那么我们还是通过下面的代码来详细说明一下作用域链

var a = 1;
function fun1() {
  var a = 2
  function fun2() {
    var a = 3;
    console.log(a);//3
  }
}
  • 从中可以看出,fun1 函数的作用域指向全局作用域(window)和它自己本身;fun2 函数的作用域指向全局作用域 (window)、fun1 和它本身;而作用域是从最底层向上找,直到找到全局作用域 window 为止,如果全局还没有的话就会报错。
  • 那么这就很形象地说明了什么是作用域链,即当前函数一般都会存在上层函数的作用域的引用,那么他们就形成了一条作用域链。
  • 由此可见,闭包产生的本质就是:当前环境中存在指向父级作用域的引用。那么还是拿上的代码举例。
function fun1() {
  var a = 2
  function fun2() {
    console.log(a);  //2
  }
  return fun2;
}
var result = fun1();
result();
  • 从上面这段代码可以看出,这里 result 会拿到父级作用域中的变量,输出 2。因为在当前环境中,含有对 fun2 函数的引用,fun2 函数恰恰引用了 window、fun1 和 fun2 的作用域。因此 fun2 函数是可以访问到 fun1 函数的作用域的变量。
  • 那是不是只有返回函数才算是产生了闭包呢?其实也不是,回到闭包的本质,我们只需要让父级作用域的引用存在即可,因此还可以这么改代码,如下所示
var fun3;
function fun1() {
  var a = 2
  fun3 = function() {
    console.log(a);
  }
}
fun1();
fun3();

可以看出,其中实现的结果和前一段代码的效果其实是一样的,就是在给 fun3 函数赋值后,fun3 函数就拥有了 window、fun1 和 fun3 本身这几个作用域的访问权限;然后还是从下往上查找,直到找到 fun1 的作用域中存在 a 这个变量;因此输出的结果还是 2,最后产生了闭包,形式变了,本质没有改变。

因此最后返回的不管是不是函数,也都不能说明没有产生闭包

闭包的表现形式

  1. 返回一个函数
  2. 在定时器、事件监听、Ajax 请求、Web Workers 或者任何异步中,只要使用了回调函数,实际上就是在使用闭包。请看下面这段代码,这些都是平常开发中用到的形式
// 定时器
setTimeout(function handler(){
  console.log('1');
},1000);
// 事件监听
$('#app').click(function(){
  console.log('Event Listener');
});
  1. 作为函数参数传递的形式,比如下面的例子。
var a = 1;
function foo(){
  var a = 2;
  function baz(){
    console.log(a);
  }
  bar(baz);
}
function bar(fn){
  // 这就是闭包
  fn();
}
foo();  // 输出2,而不是1
  1. IIFE(立即执行函数),创建了闭包,保存了全局作用域(window)和当前函数的作用域,因此可以输出全局的变量,如下所示
var a = 2;
(function IIFE(){
  console.log(a);  // 输出2
})();

IIFE 这个函数会稍微有些特殊,算是一种自执行匿名函数,这个匿名函数拥有独立的作用域。这不仅可以避免了外界访问此 IIFE 中的变量,而且又不会污染全局作用域,我们经常能在高级的 JavaScript 编程中看见此类函数。

如何解决循环输出问题?

在互联网大厂的面试中,解决循环输出问题是比较高频的面试题,一般都会给一段这样的代码让你来解释

for(var i = 1; i <= 5; i ++){
  setTimeout(function() {
    console.log(i)
  }, 0)
}

上面这段代码执行之后,从控制台执行的结果可以看出来,结果输出的是 5 个 6,那么一般面试官都会先问为什么都是 6?我想让你实现输出 1、2、3、4、5 的话怎么办呢?

因此结合本讲所学的知识我们来思考一下,应该怎么给面试官一个满意的解释。你可以围绕这两点来回答。

  • setTimeout 为宏任务,由于 JS 中单线程 eventLoop 机制,在主线程同步任务执行完后才去执行宏任务,因此循环结束后 setTimeout 中的回调才依次执行
  • 因为 setTimeout 函数也是一种闭包,往上找它的父级作用域链就是 window变量 i 为 window 上的全局变量,开始执行 setTimeout 之前变量 i 已经就是 6 了,因此最后输出的连续就都是 6。

那么我们再来看看如何按顺序依次输出 1、2、3、4、5 呢?

  1. 利用 IIFE

可以利用 IIFE(立即执行函数),当每次 for 循环时,把此时的变量 i 传递到定时器中,然后执行,改造之后的代码如下。

for(var i = 1;i <= 5;i++){
  (function(j){
    setTimeout(function timer(){
      console.log(j)
    }, 0)
  })(i)
}
  1. 使用 ES6 中的 let

ES6 中新增的 let 定义变量的方式,使得 ES6 之后 JS 发生革命性的变化,让 JS 有了块级作用域,代码的作用域以块级为单位进行执行。通过改造后的代码,可以实现上面想要的结果。

for(let i = 1; i <= 5; i++){
  setTimeout(function() {
    console.log(i);
  },0)
}
  1. 定时器传入第三个参数

setTimeout 作为经常使用的定时器,它是存在第三个参数的,日常工作中我们经常使用的一般是前两个,一个是回调函数,另外一个是时间,而第三个参数用得比较少。那么结合第三个参数,调整完之后的代码如下。

for(var i=1;i<=5;i++){
  setTimeout(function(j) {
    console.log(j)
  }, 0, i)
}

从中可以看到,第三个参数的传递,可以改变 setTimeout 的执行逻辑,从而实现我们想要的结果,这也是一种解决循环输出问题的途径

常见考点

  • 闭包能考的很多,概念和笔试题都会考。
  • 概念题就是考考闭包是什么了。
  • 笔试题的话基本都会结合上异步,比如最常见的:
for (var i = 0; i < 6; i++) {
  setTimeout(() => {
    console.log(i)
  })
}

这道题会问输出什么,有哪几种方式可以得到想要的答案?

DNS 协议是什么

概念: DNS 是域名系统 (Domain Name System) 的缩写,提供的是一种主机名到 IP 地址的转换服务,就是我们常说的域名系统。它是一个由分层的 DNS 服务器组成的分布式数据库,是定义了主机如何查询这个分布式数据库的方式的应用层协议。能够使人更方便的访问互联网,而不用去记住能够被机器直接读取的IP数串。

作用: 将域名解析为IP地址,客户端向DNS服务器(DNS服务器有自己的IP地址)发送域名查询请求,DNS服务器告知客户机Web服务器的 IP 地址。

参考 前端进阶面试题详细解答

Generator

GeneratorES6中新增的语法,和 Promise 一样,都可以用来异步编程。Generator函数可以说是Iterator接口的具体实现方式。Generator 最大的特点就是可以控制函数的执行。

  • function* 用来声明一个函数是生成器函数,它比普通的函数声明多了一个*,*的位置比较随意可以挨着 function 关键字,也可以挨着函数名
  • yield 产出的意思,这个关键字只能出现在生成器函数体内,但是生成器中也可以没有yield 关键字,函数遇到 yield 的时候会暂停,并把 yield 后面的表达式结果抛出去
  • next作用是将代码的控制权交还给生成器函数
function *foo(x) {
  let y = 2 * (yield (x + 1))
  let z = yield (y / 3)
  return (x + y + z)
}
let it = foo(5)
console.log(it.next())   // => {value: 6, done: false}
console.log(it.next(12)) // => {value: 8, done: false}
console.log(it.next(13)) // => {value: 42, done: true}

上面这个示例就是一个Generator函数,我们来分析其执行过程:

  • 首先 Generator 函数调用时它会返回一个迭代器
  • 当执行第一次 next 时,传参会被忽略,并且函数暂停在 yield (x + 1) 处,所以返回 5 + 1 = 6
  • 当执行第二次 next 时,传入的参数等于上一个 yield 的返回值,如果你不传参,yield 永远返回 undefined。此时 let y = 2 * 12,所以第二个 yield 等于 2 * 12 / 3 = 8
  • 当执行第三次 next 时,传入的参数会传递给 z,所以 z = 13, x = 5, y = 24,相加等于 42

yield实际就是暂缓执行的标示,每执行一次next(),相当于指针移动到下一个yield位置

总结一下Generator函数是ES6提供的一种异步编程解决方案。通过yield标识位和next()方法调用,实现函数的分段执行

遍历器对象生成函数,最大的特点是可以交出函数的执行权

  • function 关键字与函数名之间有一个星号;
  • 函数体内部使用 yield表达式,定义不同的内部状态;
  • next指针移向下一个状态

这里你可以说说 Generator的异步编程,以及它的语法糖 asyncawiat,传统的异步编程。ES6 之前,异步编程大致如下

  • 回调函数
  • 事件监听
  • 发布/订阅

传统异步编程方案之一:协程,多个线程互相协作,完成异步任务。

// 使用 * 表示这是一个 Generator 函数
// 内部可以通过 yield 暂停代码
// 通过调用 next 恢复执行
function* test() {
  let a = 1 + 2;
  yield 2;
  yield 3;
}
let b = test();
console.log(b.next()); // >  { value: 2, done: false }
console.log(b.next()); // >  { value: 3, done: false }
console.log(b.next()); // >  { value: undefined, done: true }

从以上代码可以发现,加上 *的函数执行后拥有了 next 函数,也就是说函数执行后返回了一个对象。每次调用 next 函数可以继续执行被暂停的代码。以下是 Generator 函数的简单实现

// cb 也就是编译过的 test 函数
function generator(cb) {
  return (function() {
    var object = {
      next: 0,
      stop: function() {}
    };

    return {
      next: function() {
        var ret = cb(object);
        if (ret === undefined) return { value: undefined, done: true };
        return {
          value: ret,
          done: false
        };
      }
    };
  })();
}
// 如果你使用 babel 编译后可以发现 test 函数变成了这样
function test() {
  var a;
  return generator(function(_context) {
    while (1) {
      switch ((_context.prev = _context.next)) {
        // 可以发现通过 yield 将代码分割成几块
        // 每次执行 next 函数就执行一块代码
        // 并且表明下次需要执行哪块代码
        case 0:
          a = 1 + 2;
          _context.next = 4;
          return 2;
        case 4:
          _context.next = 6;
          return 3;
        // 执行完毕
        case 6:
        case "end":
          return _context.stop();
      }
    }
  });
}

DNS 记录和报文

DNS 服务器中以资源记录的形式存储信息,每一个 DNS 响应报文一般包含多条资源记录。一条资源记录的具体的格式为

(Name,Value,Type,TTL)

其中 TTL 是资源记录的生存时间,它定义了资源记录能够被其他的 DNS 服务器缓存多长时间。

常用的一共有四种 Type 的值,分别是 A、NS、CNAME 和 MX ,不同 Type 的值,对应资源记录代表的意义不同:

  • 如果 Type = A,则 Name 是主机名,Value 是主机名对应的 IP 地址。因此一条记录为 A 的资源记录,提供了标 准的主机名到 IP 地址的映射。
  • 如果 Type = NS,则 Name 是个域名,Value 是负责该域名的 DNS 服务器的主机名。这个记录主要用于 DNS 链式 查询时,返回下一级需要查询的 DNS 服务器的信息。
  • 如果 Type = CNAME,则 Name 为别名,Value 为该主机的规范主机名。该条记录用于向查询的主机返回一个主机名 对应的规范主机名,从而告诉查询主机去查询这个主机名的 IP 地址。主机别名主要是为了通过给一些复杂的主机名提供 一个便于记忆的简单的别名。
  • 如果 Type = MX,则 Name 为一个邮件服务器的别名,Value 为邮件服务器的规范主机名。它的作用和 CNAME 是一 样的,都是为了解决规范主机名不利于记忆的缺点。

apply/call/bind 原理

call、applybind 是挂在 Function 对象上的三个方法,调用这三个方法的必须是一个函数。

func.call(thisArg, param1, param2, ...)
func.apply(thisArg, [param1,param2,...])
func.bind(thisArg, param1, param2, ...)
  • 在浏览器里,在全局范围内this 指向window对象;
  • 在函数中,this永远指向最后调用他的那个对象;
  • 构造函数中,this指向new出来的那个新的对象;
  • call、apply、bind中的this被强绑定在指定的那个对象上;
  • 箭头函数中this比较特殊,箭头函数this为父作用域的this,不是调用时的this.要知道前四种方式,都是调用时确定,也就是动态的,而箭头函数的this指向是静态的,声明的时候就确定了下来;
  • apply、call、bind都是js给函数内置的一些API,调用他们可以为函数指定this的执行,同时也可以传参。

let a = {
    value: 1
}
function getValue(name, age) {
    console.log(name)
    console.log(age)
    console.log(this.value)
}
getValue.call(a, 'poe', '24')
getValue.apply(a, ['poe', '24'])

bind 和其他两个方法作用也是一致的,只是该方法会返回一个函数。并且我们可以通过 bind 实现柯里化

方法的应用场景

下面几种应用场景,你多加体会就可以发现它们的理念都是“借用”方法的思路。我们来看看都有哪些。

  1. 判断数据类型

Object.prototype.toString 来判断类型是最合适的,借用它我们几乎可以判断所有类型的数据

function getType(obj){
  let type  = typeof obj;
  if (type !== "object") {
    return type;
  }
  return Object.prototype.toString.call(obj).replace(/^$/, '$1');
}
  1. 类数组借用方法

类数组因为不是真正的数组,所有没有数组类型上自带的种种方法,所以我们就可以利用一些方法去借用数组的方法,比如借用数组的 push 方法,看下面的一段代码。

var arrayLike = { 
  0: 'java',
  1: 'script',
  length: 2
} 
Array.prototype.push.call(arrayLike, 'jack', 'lily'); 
console.log(typeof arrayLike); // 'object'
console.log(arrayLike);
// {0: "java", 1: "script", 2: "jack", 3: "lily", length: 4}

call 的方法来借用 Array 原型链上的 push 方法,可以实现一个类数组的 push 方法,给 arrayLike 添加新的元素

  1. 获取数组的最大 / 最小值

我们可以用 apply 来实现数组中判断最大 / 最小值,apply 直接传递数组作为调用方法的参数,也可以减少一步展开数组,可以直接使用 Math.max、Math.min 来获取数组的最大值 / 最小值,请看下面这段代码。

let arr = [13, 6, 10, 11, 16];
const max = Math.max.apply(Math, arr); 
const min = Math.min.apply(Math, arr);

console.log(max);  // 16
console.log(min);  // 6

实现一个 bind 函数

对于实现以下几个函数,可以从几个方面思考

  • 不传入第一个参数,那么默认为 window
  • 改变了 this 指向,让新的对象可以执行该函数。那么思路是否可以变成给新的对象添加一个函数,然后在执行完以后删除?
Function.prototype.myBind = function (context) {
  if (typeof this !== 'function') {
    throw new TypeError('Error')
  }
  var _this = this
  var args = [...arguments].slice(1)
  // 返回一个函数
  return function F() {
    // 因为返回了一个函数,我们可以 new F(),所以需要判断
    if (this instanceof F) {
      return new _this(...args, ...arguments)
    }
    return _this.apply(context, args.concat(...arguments))
  }
}

实现一个 call 函数

Function.prototype.myCall = function (context) {
  var context = context || window
  // 给 context 添加一个属性
  // getValue.call(a, 'pp', '24') => a.fn = getValue
  context.fn = this
  // 将 context 后面的参数取出来
  var args = [...arguments].slice(1)
  // getValue.call(a, 'pp', '24') => a.fn('pp', '24')
  var result = context.fn(...args)
  // 删除 fn
  delete context.fn
  return result
}

实现一个 apply 函数

Function.prototype.myApply = function(context = window, ...args) {
  // this-->func  context--> obj  args--> 传递过来的参数

  // 在context上加一个唯一值不影响context上的属性
  let key = Symbol('key')
  context[key] = this; // context为调用的上下文,this此处为函数,将这个函数作为context的方法
  // let args = [...arguments].slice(1)   //第一个参数为obj所以删除,伪数组转为数组

  let result = context[key](...args); 
  delete context[key]; // 不删除会导致context属性越来越多
  return result;
}
// 使用
function f(a,b){
 console.log(a,b)
 console.log(this.name)
}
let obj={
 name:'张三'
}
f.myApply(obj,[1,2])  //arguments[1]

Promise

这里你谈 promise的时候,除了将他解决的痛点以及常用的 API 之外,最好进行拓展把 eventloop 带进来好好讲一下,microtask(微任务)、macrotask(任务) 的执行顺序,如果看过 promise 源码,最好可以谈一谈 原生 Promise 是如何实现的。Promise 的关键点在于callback 的两个参数,一个是 resovle,一个是 reject。还有就是 Promise 的链式调用(Promise.then(),每一个 then 都是一个责任人)

  • PromiseES6 新增的语法,解决了回调地狱的问题。
  • 可以把 Promise看成一个状态机。初始是 pending 状态,可以通过函数 resolvereject,将状态转变为 resolved 或者 rejected 状态,状态一旦改变就不能再次变化。
  • then 函数会返回一个 Promise 实例,并且该返回值是一个新的实例而不是之前的实例。因为 Promise 规范规定除了 pending 状态,其他状态是不可以改变的,如果返回的是一个相同实例的话,多个 then 调用就失去意义了。 对于 then 来说,本质上可以把它看成是 flatMap

1. Promise 的基本情况

简单来说它就是一个容器,里面保存着某个未来才会结束的事件(通常是异步操作)的结果。从语法上说,Promise 是一个对象,从它可以获取异步操作的消息

一般 Promise 在执行过程中,必然会处于以下几种状态之一。

  • 待定(pending):初始状态,既没有被完成,也没有被拒绝。
  • 已完成(fulfilled):操作成功完成。
  • 已拒绝(rejected):操作失败。

待定状态的 Promise 对象执行的话,最后要么会通过一个值完成,要么会通过一个原因被拒绝。当其中一种情况发生时,我们用 Promisethen 方法排列起来的相关处理程序就会被调用。因为最后 Promise.prototype.thenPromise.prototype.catch 方法返回的是一个 Promise, 所以它们可以继续被链式调用

关于 Promise 的状态流转情况,有一点值得注意的是,内部状态改变之后不可逆,你需要在编程过程中加以注意。文字描述比较晦涩,我们直接通过一张图就能很清晰地看出 Promise 内部状态流转的情况

从上图可以看出,我们最开始创建一个新的 Promise 返回给 p1 ,然后开始执行,状态是 pending,当执行 resolve之后状态就切换为 fulfilled,执行 reject 之后就变为 rejected 的状态

2. Promise 的静态方法

  • all 方法
    • 语法: Promise.all(iterable)
    • 参数: 一个可迭代对象,如 Array
    • 描述: 此方法对于汇总多个 promise 的结果很有用,在 ES6 中可以将多个 Promise.all 异步请求并行操作,返回结果一般有下面两种情况。
      • 当所有结果成功返回时按照请求顺序返回成功结果。
      • 当其中有一个失败方法时,则进入失败方法
  • 我们来看下业务的场景,对于下面这个业务场景页面的加载,将多个请求合并到一起,用 all 来实现可能效果会更好,请看代码片段
// 在一个页面中需要加载获取轮播列表、获取店铺列表、获取分类列表这三个操作,页面需要同时发出请求进行页面渲染,这样用 `Promise.all` 来实现,看起来更清晰、一目了然。


//1.获取轮播数据列表
function getBannerList(){
  return new Promise((resolve,reject)=>{
      setTimeout(function(){
        resolve('轮播数据')
      },300) 
  })
}
//2.获取店铺列表
function getStoreList(){
  return new Promise((resolve,reject)=>{
    setTimeout(function(){
      resolve('店铺数据')
    },500)
  })
}
//3.获取分类列表
function getCategoryList(){
  return new Promise((resolve,reject)=>{
    setTimeout(function(){
      resolve('分类数据')
    },700)
  })
}
function initLoad(){ 
  Promise.all([getBannerList(),getStoreList(),getCategoryList()])
  .then(res=>{
    console.log(res) 
  }).catch(err=>{
    console.log(err)
  })
} 
initLoad()
  • allSettled 方法
    • Promise.allSettled 的语法及参数跟 Promise.all 类似,其参数接受一个 Promise 的数组,返回一个新的 Promise唯一的不同在于,执行完之后不会失败,也就是说当 Promise.allSettled 全部处理完成后,我们可以拿到每个 Promise 的状态,而不管其是否处理成功
  • 我们来看一下用 allSettled 实现的一段代码
const resolved = Promise.resolve(2);
const rejected = Promise.reject(-1);
const allSettledPromise = Promise.allSettled([resolved, rejected]);
allSettledPromise.then(function (results) {
  console.log(results);
});
// 返回结果:
// [
//    { status: 'fulfilled', value: 2 },
//    { status: 'rejected', reason: -1 }
// ]

从上面代码中可以看到,Promise.allSettled 最后返回的是一个数组,记录传进来的参数中每个 Promise 的返回值,这就是和 all 方法不太一样的地方。

  • any 方法
    • 语法: Promise.any(iterable)
    • 参数: iterable 可迭代的对象,例如 Array
    • 描述: any 方法返回一个 Promise,只要参数 Promise 实例有一个变成 fulfilled状态,最后 any返回的实例就会变成 fulfilled 状态;如果所有参数 Promise 实例都变成 rejected 状态,包装实例就会变成 rejected 状态。
const resolved = Promise.resolve(2);
const rejected = Promise.reject(-1);
const anyPromise = Promise.any([resolved, rejected]);
anyPromise.then(function (results) {
  console.log(results);
});
// 返回结果:
// 2

从改造后的代码中可以看出,只要其中一个 Promise 变成 fulfilled状态,那么 any 最后就返回这个p romise。由于上面 resolved 这个 Promise 已经是 resolve 的了,故最后返回结果为 2

  • race 方法
    • 语法: Promise.race(iterable)
    • 参数: iterable 可迭代的对象,例如 Array
    • 描述: race方法返回一个 Promise,只要参数的 Promise 之中有一个实例率先改变状态,则 race 方法的返回状态就跟着改变。那个率先改变的 Promise 实例的返回值,就传递给 race 方法的回调函数
  • 我们来看一下这个业务场景,对于图片的加载,特别适合用 race 方法来解决,将图片请求和超时判断放到一起,用 race 来实现图片的超时判断。请看代码片段。
//请求某个图片资源
function requestImg(){
  var p = new Promise(function(resolve, reject){
    var img = new Image();
    img.onload = function(){ resolve(img); }
    img.src = 'http://www.baidu.com/img/flexible/logo/pc/result.png';
  });
  return p;
}
//延时函数,用于给请求计时
function timeout(){
  var p = new Promise(function(resolve, reject){
    setTimeout(function(){ reject('图片请求超时'); }, 5000);
  });
  return p;
}
Promise.race([requestImg(), timeout()])
.then(function(results){
  console.log(results);
})
.catch(function(reason){
  console.log(reason);
});


// 从上面的代码中可以看出,采用 Promise 的方式来判断图片是否加载成功,也是针对 Promise.race 方法的一个比较好的业务场景

promise手写实现,面试够用版:

function myPromise(constructor){
    let self=this;
    self.status="pending" //定义状态改变前的初始状态
    self.value=undefined;//定义状态为resolved的时候的状态
    self.reason=undefined;//定义状态为rejected的时候的状态
    function resolve(value){
        //两个==="pending",保证了状态的改变是不可逆的
       if(self.status==="pending"){
          self.value=value;
          self.status="resolved";
       }
    }
    function reject(reason){
        //两个==="pending",保证了状态的改变是不可逆的
       if(self.status==="pending"){
          self.reason=reason;
          self.status="rejected";
       }
    }
    //捕获构造异常
    try{
       constructor(resolve,reject);
    }catch(e){
       reject(e);
    }
}
// 定义链式调用的then方法
myPromise.prototype.then=function(onFullfilled,onRejected){
   let self=this;
   switch(self.status){
      case "resolved":
        onFullfilled(self.value);
        break;
      case "rejected":
        onRejected(self.reason);
        break;
      default:       
   }
}

面向对象

编程思想

  • 基本思想是使用对象,类,继承,封装等基本概念来进行程序设计
  • 优点
    • 易维护
      • 采用面向对象思想设计的结构,可读性高,由于继承的存在,即使改变需求,那么维护也只是在局部模块,所以维护起来是非常方便和较低成本的
    • 易扩展
    • 开发工作的重用性、继承性高,降低重复工作量。
    • 缩短了开发周期

一般面向对象包含:继承,封装,多态,抽象

1. 对象形式的继承

浅拷贝

var Person = {
    name: 'poetry',
    age: 18,
    address: {
        home: 'home',
        office: 'office',
    }
    sclools: ['x','z'],
};

var programer = {
    language: 'js',
};

function extend(p, c){
    var c = c || {};
    for( var prop in p){
        c[prop] = p[prop];
    }
}
extend(Person, programer);
programer.name;  // poetry
programer.address.home;  // home
programer.address.home = 'house';  //house
Person.address.home;  // house

从上面的结果看出,浅拷贝的缺陷在于修改了子对象中引用类型的值,会影响到父对象中的值,因为在浅拷贝中对引用类型的拷贝只是拷贝了地址,指向了内存中同一个副本

深拷贝

function extendDeeply(p, c){
    var c = c || {};
    for (var prop in p){
        if(typeof p[prop] === "object"){
            c[prop] = (p[prop].constructor === Array)?[]:{};
            extendDeeply(p[prop], c[prop]);
        }else{
            c[prop] = p[prop];
        }
    }
}

利用递归进行深拷贝,这样子对象的修改就不会影响到父对象

extendDeeply(Person, programer);
programer.address.home = 'poetry';
Person.address.home; // home

利用call和apply继承

function Parent(){
    this.name = "abc";
    this.address = {home: "home"};
}
function Child(){
    Parent.call(this);
    this.language = "js"; 
}

ES5中的Object.create()

var p = { name : 'poetry'};
var obj = Object.create(p);
obj.name; // poetry

Object.create()作为new操作符的替代方案是ES5之后才出来的。我们也可以自己模拟该方法:

//模拟Object.create()方法
function myCreate(o){
    function F(){};
    F.prototype = o;
    o = new F();
    return o;
}
var p = { name : 'poetry'};
var obj = myCreate(p);
obj.name; // poetry

目前,各大浏览器的最新版本(包括IE9)都部署了这个方法。如果遇到老式浏览器,可以用下面的代码自行部署

if (!Object.create) {
    Object.create = function (o) {
       function F() {}
      F.prototype = o;
      return new F();
    };
  }

2. 类的继承

Object.create()

function Person(name, age){}
Person.prototype.headCount = 1;
Person.prototype.eat = function(){
    console.log('eating...');
}
function Programmer(name, age, title){}

Programmer.prototype = Object.create(Person.prototype); //建立继承关系
Programmer.prototype.constructor = Programmer;  // 修改constructor的指向

调用父类方法

function Person(name, age){
    this.name = name;
    this.age = age;
}
Person.prototype.headCount = 1;
Person.prototype.eat = function(){
    console.log('eating...');
}

function Programmer(name, age, title){
    Person.apply(this, arguments); // 调用父类的构造器
}


Programmer.prototype = Object.create(Person.prototype);
Programmer.prototype.constructor = Programmer;

Programmer.prototype.language = "js";
Programmer.prototype.work = function(){
    console.log('i am working code in '+ this.language);
    Person.prototype.eat.apply(this, arguments); // 调用父类上的方法
}

3. 封装

  • 命名空间
    • js是没有命名空间的,因此可以用对象模拟
var app = {};  // 命名空间app
//模块1
app.module1 = {
    name: 'poetry',
    f: function(){
        console.log('hi robot');
    }
};
app.module1.name; // "poetry"
app.module1.f();  // hi robot

对象的属性外界是可读可写 如何来达到封装的额目的?答:可通过闭包+局部变量来完成

  • 在构造函数内部声明局部变量 和普通方法
  • 因为作用域的关系 只有构造函数内的方法
  • 才能访问局部变量 而方法对于外界是开放的
  • 因此可以通过方法来访问 原本外界访问不到的局部变量 达到函数封装的目的
function Girl(name,age){
    var love = '小明';//love 是局部变量 准确说不属于对象 属于这个函数的额激活对象 函数调用时必将产生一个激活对象 love在激活对象身上   激活对象有作用域的关系 有办法访问  加一个函数提供外界访问
    this.name = name;
    this.age = age;
    this.say = function () {
        return love;
    };

    this.movelove = function (){
        love = '小轩'; //35
    }

} 

var g = new Girl('yinghong',22);

console.log(g);
console.log(g.say());//小明
console.log(g.movelove());//undefined  因为35行没有返回
console.log(g.say());//小轩



function fn(){
    function t(){
        //var age = 22;//声明age变量 在t的激活对象上
        age = 22;//赋值操作 t的激活对象上找age属性 ,找不到 找fn的激活对象....再找到 最终找到window.age = 22;
                //不加var就是操作window全局属性

    }
    t();
}
console.log(fn());//undefined

4. 静态成员

面向对象中的静态方法-静态属性:没有new对象 也能引用静态方法属性

function Person(name){
    var age = 100;
    this.name = name;
}
//静态成员
Person.walk = function(){
    console.log('static');
};
Person.walk();  // static

5. 私有与公有

function Person(id){
    // 私有属性与方法
    var name = 'poetry';
    var work = function(){
        console.log(this.id);
    };
    //公有属性与方法
    this.id = id;
    this.say = function(){
        console.log('say hello');
        work.call(this);
    };
};
var p1 = new Person(123);
p1.name; // undefined
p1.id;  // 123
p1.say();  // say hello 123

6. 模块化

var moduleA;
moduleA = function() {
    var prop = 1;

    function func() {}

    return {
        func: func,
        prop: prop
    };
}(); // 立即执行匿名函数

7. 多态

多态:同一个父类继承出来的子类各有各的形态

function Cat(){
    this.eat = '肉';
}

function Tiger(){
    this.color = '黑黄相间';
}

function Cheetah(){
    this.color = '报文';
}

function Lion(){
    this.color = '土黄色';
}

Tiger.prototype =  Cheetah.prototype = Lion.prototype = new Cat();//共享一个祖先 Cat

var T = new Tiger();
var C = new Cheetah();
var L = new Lion();

console.log(T.color);
console.log(C.color);
console.log(L.color);


console.log(T.eat);
console.log(C.eat);
console.log(L.eat);

8. 抽象类

在构造器中 throw new Error(''); 抛异常。这样防止这个类被直接调用

function DetectorBase() {
    throw new Error('Abstract class can not be invoked directly!');
}

DetectorBase.prototype.detect = function() {
    console.log('Detection starting...');
};
DetectorBase.prototype.stop = function() {
    console.log('Detection stopped.');
};
DetectorBase.prototype.init = function() {
    throw new Error('Error');
};

// var d = new DetectorBase();
// Uncaught Error: Abstract class can not be invoked directly!

function LinkDetector() {}
LinkDetector.prototype = Object.create(DetectorBase.prototype);
LinkDetector.prototype.constructor = LinkDetector;

var l = new LinkDetector();
console.log(l); //LinkDetector {}__proto__: LinkDetector
l.detect(); //Detection starting...
l.init(); //Uncaught Error: Error

connect组件原理分析

1. connect用法

作用:连接React组件与 Redux store

connect([mapStateToProps], [mapDispatchToProps], [mergeProps],[options])
// 这个函数允许我们将 store 中的数据作为 props 绑定到组件上
const mapStateToProps = (state) => {
  return {
    count: state.count
  }
}
  • 这个函数的第一个参数就是 Reduxstore,我们从中摘取了 count 属性。你不必将 state 中的数据原封不动地传入组件,可以根据 state 中的数据,动态地输出组件需要的(最小)属性
  • 函数的第二个参数 ownProps,是组件自己的 props

state 变化,或者 ownProps 变化的时候,mapStateToProps 都会被调用,计算出一个新的 stateProps,(在与 ownProps merge 后)更新给组件

mapDispatchToProps(dispatch, ownProps): dispatchProps

connect 的第二个参数是 mapDispatchToProps,它的功能是,将 action 作为 props绑定到组件上,也会成为 MyComp 的 `props

2. 原理解析

首先connect之所以会成功,是因为Provider组件

  • 在原应用组件上包裹一层,使原来整个应用成为Provider的子组件
  • 接收Reduxstore作为props,通过context对象传递给子孙组件上的connect

connect做了些什么

它真正连接 ReduxReact,它包在我们的容器组件的外一层,它接收上面 Provider提供的 store 里面的 statedispatch,传给一个构造函数,返回一个对象,以属性形式传给我们的容器组件

3. 源码

connect是一个高阶函数,首先传入mapStateToPropsmapDispatchToProps,然后返回一个生产Component的函数(wrapWithConnect),然后再将真正的Component作为参数传入wrapWithConnect,这样就生产出一个经过包裹的Connect组件,该组件具有如下特点

  • 通过props.store获取祖先Componentstore props包括statePropsdispatchPropsparentProps,合并在一起得到nextState,作为props传给真正的Component
  • componentDidMount时,添加事件this.store.subscribe(this.handleChange),实现页面交互
  • shouldComponentUpdate时判断是否有避免进行渲染,提升页面性能,并得到nextState
  • componentWillUnmount时移除注册的事件this.handleChange
// 主要逻辑

export default function connect(mapStateToProps, mapDispatchToProps, mergeProps, options = {}) {
  return function wrapWithConnect(WrappedComponent) {
    class Connect extends Component {
      constructor(props, context) {
        // 从祖先Component处获得store
        this.store = props.store || context.store
        this.stateProps = computeStateProps(this.store, props)
        this.dispatchProps = computeDispatchProps(this.store, props)
        this.state = { storeState: null }
        // 对stateProps、dispatchProps、parentProps进行合并
        this.updateState()
      }
      shouldComponentUpdate(nextProps, nextState) {
        // 进行判断,当数据发生改变时,Component重新渲染
        if (propsChanged || mapStateProducedChange || dispatchPropsChanged) {
          this.updateState(nextProps)
            return true
          }
        }
        componentDidMount() {
          // 改变Component的state
          this.store.subscribe(() = {
            this.setState({
              storeState: this.store.getState()
            })
          })
        }
        render() {
          // 生成包裹组件Connect
          return (
            <WrappedComponent {...this.nextState} />
          )
        }
      }
      Connect.contextTypes = {
        store: storeShape
      }
      return Connect;
    }
}

继承

涉及面试题:原型如何实现继承?Class 如何实现继承?Class 本质是什么?

首先先来讲下 class,其实在 JS中并不存在类,class 只是语法糖,本质还是函数

class Person {}
Person instanceof Function // true

组合继承

组合继承是最常用的继承方式

function Parent(value) {
  this.val = value
}
Parent.prototype.getValue = function() {
  console.log(this.val)
}
function Child(value) {
  Parent.call(this, value)
}
Child.prototype = new Parent()

const child = new Child(1)

child.getValue() // 1
child instanceof Parent // true
  • 以上继承的方式核心是在子类的构造函数中通过 Parent.call(this) 继承父类的属性,然后改变子类的原型为 new Parent() 来继承父类的函数。
  • 这种继承方式优点在于构造函数可以传参,不会与父类引用属性共享,可以复用父类的函数,但是也存在一个缺点就是在继承父类函数的时候调用了父类构造函数,导致子类的原型上多了不需要的父类属性,存在内存上的浪费

寄生组合继承

这种继承方式对组合继承进行了优化,组合继承缺点在于继承父类函数时调用了构造函数,我们只需要优化掉这点就行了

function Parent(value) {
  this.val = value
}
Parent.prototype.getValue = function() {
  console.log(this.val)
}

function Child(value) {
  Parent.call(this, value)
}
Child.prototype = Object.create(Parent.prototype, {
  constructor: {
    value: Child,
    enumerable: false,
    writable: true,
    configurable: true
  }
})

const child = new Child(1)

child.getValue() // 1
child instanceof Parent // true

以上继承实现的核心就是将父类的原型赋值给了子类,并且将构造函数设置为子类,这样既解决了无用的父类属性问题,还能正确的找到子类的构造函数。

Class 继承

以上两种继承方式都是通过原型去解决的,在 ES6 中,我们可以使用 class 去实现继承,并且实现起来很简单

class Parent {
  constructor(value) {
    this.val = value
  }
  getValue() {
    console.log(this.val)
  }
}
class Child extends Parent {
  constructor(value) {
    super(value)
    this.val = value
  }
}
let child = new Child(1)
child.getValue() // 1
child instanceof Parent // true

class 实现继承的核心在于使用 extends 表明继承自哪个父类,并且在子类构造函数中必须调用 super,因为这段代码可以看成 Parent.call(this, value)

ES5 和 ES6 继承的区别:

  • ES6 继承的子类需要调用 super() 才能拿到子类,ES5 的话是通过 apply 这种绑定的方式
  • 类声明不会提升,和 let 这些一致
function Super() {}
Super.prototype.getNumber = function() {
  return 1
}

function Sub() {}
Sub.prototype = Object.create(Super.prototype, {
  constructor: {
    value: Sub,
    enumerable: false,
    writable: true,
    configurable: true
  }
})
let s = new Sub()
s.getNumber()

以下详细讲解几种常见的继承方式

1. 方式1: 借助call

function Parent1(){
    this.name = 'parent1';
  }
  function Child1(){
    Parent1.call(this);
    this.type = 'child1'
  }
  console.log(new Child1);

这样写的时候子类虽然能够拿到父类的属性值,但是问题是父类原型对象中一旦存在方法那么子类无法继承。那么引出下面的方法。

2. 方式2: 借助原型链

function Parent2() {
    this.name = 'parent2';
    this.play = [1, 2, 3]
  }
  function Child2() {
    this.type = 'child2';
  }
  Child2.prototype = new Parent2();

  console.log(new Child2());

看似没有问题,父类的方法和属性都能够访问,但实际上有一个潜在的不足。举个例子:

var s1 = new Child2();
var s2 = new Child2();
s1.play.push(4);
console.log(s1.play, s2.play);

可以看到控制台:

明明我只改变了s1的play属性,为什么s2也跟着变了呢?很简单,因为两个实例使用的是同一个原型对象。

那么还有更好的方式么?

3. 方式3:将前两种组合

function Parent3 () {
    this.name = 'parent3';
    this.play = [1, 2, 3];
  }
  function Child3() {
    Parent3.call(this);
    this.type = 'child3';
  }
  Child3.prototype = new Parent3();
  var s3 = new Child3();
  var s4 = new Child3();
  s3.play.push(4);
  console.log(s3.play, s4.play);

可以看到控制台:

之前的问题都得以解决。但是这里又徒增了一个新问题,那就是Parent3的构造函数会多执行了一次(Child3.prototype = new Parent3();)。这是我们不愿看到的。那么如何解决这个问题?

4. 方式4: 组合继承的优化1

function Parent4 () {
    this.name = 'parent4';
    this.play = [1, 2, 3];
  }
  function Child4() {
    Parent4.call(this);
    this.type = 'child4';
  }
  Child4.prototype = Parent4.prototype;

这里让将父类原型对象直接给到子类,父类构造函数只执行一次,而且父类属性和方法均能访问,但是我们来测试一下:

var s3 = new Child4();
var s4 = new Child4();
console.log(s3)

子类实例的构造函数是Parent4,显然这是不对的,应该是Child4。

5. 方式5(最推荐使用): 组合继承的优化2

function Parent5 () {
    this.name = 'parent5';
    this.play = [1, 2, 3];
  }
  function Child5() {
    Parent5.call(this);
    this.type = 'child5';
  }
  Child5.prototype = Object.create(Parent5.prototype);
  Child5.prototype.constructor = Child5;

这是最推荐的一种方式,接近完美的继承,它的名字也叫做寄生组合继承。

6. ES6的extends被编译后的JavaScript代码

ES6的代码最后都是要在浏览器上能够跑起来的,这中间就利用了babel这个编译工具,将ES6的代码编译成ES5让一些不支持新语法的浏览器也能运行。

那最后编译成了什么样子呢?

function _possibleConstructorReturn(self, call) {
    // ...
    return call && (typeof call === 'object' || typeof call === 'function') ? call : self;
}

function _inherits(subClass, superClass) {
    // ...
    //看到没有
    subClass.prototype = Object.create(superClass && superClass.prototype, {
        constructor: {
            value: subClass,
            enumerable: false,
            writable: true,
            configurable: true
        }
    });
    if (superClass) Object.setPrototypeOf ? Object.setPrototypeOf(subClass, superClass) : subClass.__proto__ = superClass;
}


var Parent = function Parent() {
    // 验证是否是 Parent 构造出来的 this
    _classCallCheck(this, Parent);
};

var Child = (function (_Parent) {
    _inherits(Child, _Parent);

    function Child() {
        _classCallCheck(this, Child);

        return _possibleConstructorReturn(this, (Child.__proto__ || Object.getPrototypeOf(Child)).apply(this, arguments));
    }

    return Child;
}(Parent));

核心是_inherits函数,可以看到它采用的依然也是第五种方式————寄生组合继承方式,同时证明了这种方式的成功。不过这里加了一个Object.setPrototypeOf(subClass, superClass),这是用来干啥的呢?

答案是用来继承父类的静态方法。这也是原来的继承方式疏忽掉的地方。

追问: 面向对象的设计一定是好的设计吗?

不一定。从继承的角度说,这一设计是存在巨大隐患的。

工程化

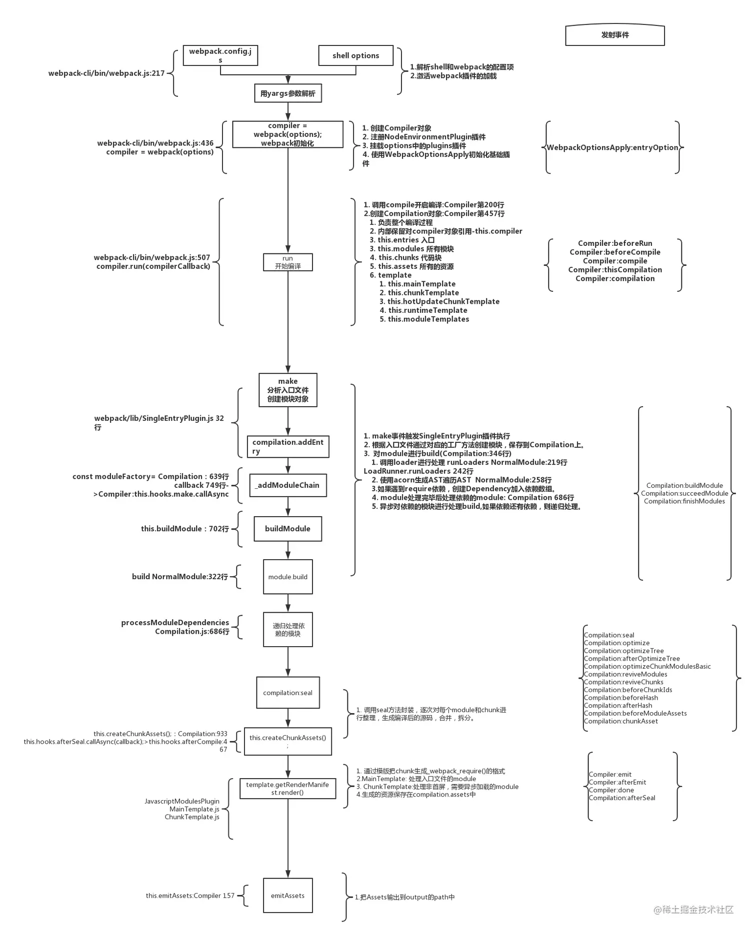
介绍一下 webpack 的构建流程

核心概念

  • entry:入口。webpack是基于模块的,使用webpack首先需要指定模块解析入口(entry),webpack从入口开始根据模块间依赖关系递归解析和处理所有资源文件。
  • output:输出。源代码经过webpack处理之后的最终产物。
  • loader:模块转换器。本质就是一个函数,在该函数中对接收到的内容进行转换,返回转换后的结果。因为 Webpack 只认识 JavaScript,所以 Loader 就成了翻译官,对其他类型的资源进行转译的预处理工作。
  • plugin:扩展插件。基于事件流框架 Tapable,插件可以扩展 Webpack 的功能,在 Webpack 运行的生命周期中会广播出许多事件,Plugin 可以监听这些事件,在合适的时机通过 Webpack 提供的 API 改变输出结果。
  • module:模块。除了js范畴内的es module、commonJs、AMD等,css @import、url(...)、图片、字体等在webpack中都被视为模块。

解释几个 webpack 中的术语

  • module:指在模块化编程中我们把应用程序分割成的独立功能的代码模块
  • chunk:指模块间按照引用关系组合成的代码块,一个 chunk 中可以包含多个 module
  • chunk group:指通过配置入口点(entry point)区分的块组,一个 chunk group 中可包含一到多个 chunk
  • bundling:webpack 打包的过程
  • asset/bundle:打包产物

webpack 的打包思想可以简化为 3 点:

  • 一切源代码文件均可通过各种 Loader 转换为 JS 模块 (module),模块之间可以互相引用。
  • webpack 通过入口点(entry point)递归处理各模块引用关系,最后输出为一个或多个产物包 js(bundle) 文件。
  • 每一个入口点都是一个块组(chunk group),在不考虑分包的情况下,一个 chunk group 中只有一个 chunk,该 chunk 包含递归分析后的所有模块。每一个 chunk 都有对应的一个打包后的输出文件(asset/bundle

打包流程

  1. 初始化参数:从配置文件和 Shell 语句中读取并合并参数,得出最终的配置参数。
  2. 开始编译:从上一步得到的参数初始化 Compiler 对象,加载所有配置的插件,执行对象的 run 方法开始执行编译。
  3. 确定入口:根据配置中的 entry 找出所有的入口文件。
  4. 编译模块:从入口文件出发,调用所有配置的 loader 对模块进行翻译,再找出该模块依赖的模块,这个步骤是递归执行的,直至所有入口依赖的模块文件都经过本步骤的处理。
  5. 完成模块编译:经过第 4 步使用 loader 翻译完所有模块后,得到了每个模块被翻译后的最终内容以及它们之间的依赖关系。
  6. 输出资源:根据入口和模块之间的依赖关系,组装成一个个包含多个模块的 chunk,再把每个 chunk 转换成一个单独的文件加入到输出列表,这一步是可以修改输出内容的最后机会。
  7. 输出完成:在确定好输出内容后,根据配置确定输出的路径和文件名,把文件内容写入到文件系统。

简版

  • Webpack CLI 启动打包流程;
  • 载入 Webpack 核心模块,创建 Compiler 对象;
  • 使用 Compiler 对象开始编译整个项目;
  • 从入口文件开始,解析模块依赖,形成依赖关系树;
  • 递归依赖树,将每个模块交给对应的 Loader 处理;
  • 合并 Loader 处理完的结果,将打包结果输出到 dist 目录。

在以上过程中,Webpack 会在特定的时间点广播出特定的事件,插件在监听到相关事件后会执行特定的逻辑,并且插件可以调用 Webpack 提供的 API 改变 Webpack 的运行结果

构建流程核心概念:

  • Tapable:一个基于发布订阅的事件流工具类,CompilerCompilation 对象都继承于 Tapable
  • Compiler:compiler对象是一个全局单例,他负责把控整个webpack打包的构建流程。在编译初始化阶段被创建的全局单例,包含完整配置信息、loaders、plugins以及各种工具方法
  • Compilation:代表一次 webpack 构建和生成编译资源的的过程,在watch模式下每一次文件变更触发的重新编译都会生成新的 Compilation 对象,包含了当前编译的模块 module, 编译生成的资源,变化的文件, 依赖的状态等
  • 而每个模块间的依赖关系,则依赖于AST语法树。每个模块文件在通过Loader解析完成之后,会通过acorn库生成模块代码的AST语法树,通过语法树就可以分析这个模块是否还有依赖的模块,进而继续循环执行下一个模块的编译解析。

最终Webpack打包出来的bundle文件是一个IIFE的执行函数。

// webpack 5 打包的bundle文件内容

(() => { // webpackBootstrap
    var __webpack_modules__ = ({
        'file-A-path': ((modules) => { // ... })
        'index-file-path': ((__unused_webpack_module, __unused_webpack_exports, __webpack_require__) => { // ... })
    })

    // The module cache
    var __webpack_module_cache__ = {};

    // The require function
    function __webpack_require__(moduleId) {
        // Check if module is in cache
        var cachedModule = __webpack_module_cache__[moduleId];
        if (cachedModule !== undefined) {
                return cachedModule.exports;
        }
        // Create a new module (and put it into the cache)
        var module = __webpack_module_cache__[moduleId] = {
                // no module.id needed
                // no module.loaded needed
                exports: {}
        };

        // Execute the module function
        __webpack_modules__[moduleId](module, module.exports, __webpack_require__);

        // Return the exports of the module
        return module.exports;
    }

    // startup
    // Load entry module and return exports
    // This entry module can't be inlined because the eval devtool is used.
    var __webpack_exports__ = __webpack_require__("./src/index.js");
})

webpack详细工作流程

template预编译是什么

对于 Vue 组件来说,模板编译只会在组件实例化的时候编译一次,生成渲染函数之后在也不会进行编译。因此,编译对组件的 runtime 是一种性能损耗。

而模板编译的目的仅仅是将template转化为render function,这个过程,正好可以在项目构建的过程中完成,这样可以让实际组件在 runtime 时直接跳过模板渲染,进而提升性能,这个在项目构建的编译template的过程,就是预编译。

React组件和渲染更新过程

渲染和更新过程

  • jsx如何渲染为页面
  • setState之后如何更新页面
  • 面试考察全流程

JSX本质和vdom

  • JSX即createElement函数
  • 执行生成vnode
  • patch(elem,vnode)patch(vnode,newNode)

组件渲染过程

  • props state
  • render()生成vnode
  • patch(elem, vnode)

组件更新过程

  • setState-->dirtyComponents(可能有子组件)
  • render生成newVnode
  • patch(vnode, newVnode)

如何解决 1px 问题?

1px 问题指的是:在一些 Retina屏幕 的机型上,移动端页面的 1px 会变得很粗,呈现出不止 1px 的效果。原因很简单——CSS 中的 1px 并不能和移动设备上的 1px 划等号。它们之间的比例关系有一个专门的属性来描述:

window.devicePixelRatio = 设备的物理像素 / CSS像素。

打开 Chrome 浏览器,启动移动端调试模式,在控制台去输出这个 devicePixelRatio 的值。这里选中 iPhone6/7/8 这系列的机型,输出的结果就是2: 这就意味着设置的 1px CSS 像素,在这个设备上实际会用 2 个物理像素单元来进行渲染,所以实际看到的一定会比 1px 粗一些。 解决1px 问题的三种思路:

思路一:直接写 0.5px

如果之前 1px 的样式这样写:

border:1px solid #333

可以先在 JS 中拿到 window.devicePixelRatio 的值,然后把这个值通过 JSX 或者模板语法给到 CSS 的 data 里,达到这样的效果(这里用 JSX 语法做示范):

<div id="container" data-device={{window.devicePixelRatio}}></div>

然后就可以在 CSS 中用属性选择器来命中 devicePixelRatio 为某一值的情况,比如说这里尝试命中 devicePixelRatio 为2的情况:

#container[data-device="2"] {
  border:0.5px solid #333
}

直接把 1px 改成 1/devicePixelRatio 后的值,这是目前为止最简单的一种方法。这种方法的缺陷在于兼容性不行,IOS 系统需要8及以上的版本,安卓系统则直接不兼容。

思路二:伪元素先放大后缩小

这个方法的可行性会更高,兼容性也更好。唯一的缺点是代码会变多。

思路是先放大、后缩小:在目标元素的后面追加一个 ::after 伪元素,让这个元素布局为 absolute 之后、整个伸展开铺在目标元素上,然后把它的宽和高都设置为目标元素的两倍,border值设为 1px。接着借助 CSS 动画特效中的放缩能力,把整个伪元素缩小为原来的 50%。此时,伪元素的宽高刚好可以和原有的目标元素对齐,而 border 也缩小为了 1px 的二分之一,间接地实现了 0.5px 的效果。

代码如下:

#container[data-device="2"] {
    position: relative;
}
#container[data-device="2"]::after{
      position:absolute;
      top: 0;
      left: 0;
      width: 200%;
      height: 200%;
      content:"";
      transform: scale(0.5);
      transform-origin: left top;
      box-sizing: border-box;
      border: 1px solid #333;
    }
}

思路三:viewport 缩放来解决

这个思路就是对 meta 标签里几个关键属性下手:

<meta name="viewport" content="initial-scale=0.5, maximum-scale=0.5, minimum-scale=0.5, user-scalable=no">

这里针对像素比为2的页面,把整个页面缩放为了原来的1/2大小。这样,本来占用2个物理像素的 1px 样式,现在占用的就是标准的一个物理像素。根据像素比的不同,这个缩放比例可以被计算为不同的值,用 js 代码实现如下:

const scale = 1 / window.devicePixelRatio;
// 这里 metaEl 指的是 meta 标签对应的 Dom
metaEl.setAttribute('content', `width=device-width,user-scalable=no,initial-scale=${scale},maximum-scale=${scale},minimum-scale=${scale}`);

这样解决了,但这样做的副作用也很大,整个页面被缩放了。这时 1px 已经被处理成物理像素大小,这样的大小在手机上显示边框很合适。但是,一些原本不需要被缩小的内容,比如文字、图片等,也被无差别缩小掉了。

对象继承的方式有哪些?

(1)第一种是以原型链的方式来实现继承,但是这种实现方式存在的缺点是,在包含有引用类型的数据时,会被所有的实例对象所共享,容易造成修改的混乱。还有就是在创建子类型的时候不能向超类型传递参数。

(2)第二种方式是使用借用构造函数的方式,这种方式是通过在子类型的函数中调用超类型的构造函数来实现的,这一种方法解决了不能向超类型传递参数的缺点,但是它存在的一个问题就是无法实现函数方法的复用,并且超类型原型定义的方法子类型也没有办法访问到。

(3)第三种方式是组合继承,组合继承是将原型链和借用构造函数组合起来使用的一种方式。通过借用构造函数的方式来实现类型的属性的继承,通过将子类型的原型设置为超类型的实例来实现方法的继承。这种方式解决了上面的两种模式单独使用时的问题,但是由于我们是以超类型的实例来作为子类型的原型,所以调用了两次超类的构造函数,造成了子类型的原型中多了很多不必要的属性。

(4)第四种方式是原型式继承,原型式继承的主要思路就是基于已有的对象来创建新的对象,实现的原理是,向函数中传入一个对象,然后返回一个以这个对象为原型的对象。这种继承的思路主要不是为了实现创造一种新的类型,只是对某个对象实现一种简单继承,ES5 中定义的 Object.create() 方法就是原型式继承的实现。缺点与原型链方式相同。

(5)第五种方式是寄生式继承,寄生式继承的思路是创建一个用于封装继承过程的函数,通过传入一个对象,然后复制一个对象的副本,然后对象进行扩展,最后返回这个对象。这个扩展的过程就可以理解是一种继承。这种继承的优点就是对一个简单对象实现继承,如果这个对象不是自定义类型时。缺点是没有办法实现函数的复用。

(6)第六种方式是寄生式组合继承,组合继承的缺点就是使用超类型的实例做为子类型的原型,导致添加了不必要的原型属性。寄生式组合继承的方式是使用超类型的原型的副本来作为子类型的原型,这样就避免了创建不必要的属性。

左右居中方案

  • 行内元素: text-align: center
  • 定宽块状元素: 左右 margin 值为 auto
  • 不定宽块状元素: table布局,position + transform
/* 方案1 */
.wrap {
  text-align: center
}
.center {
  display: inline;
  /* or */
  /* display: inline-block; */
}
/* 方案2 */
.center {
  width: 100px;
  margin: 0 auto;
}
/* 方案2 */
.wrap {
  position: relative;
}
.center {
  position: absulote;
  left: 50%;
  transform: translateX(-50%);
}

JavaScript为什么要进行变量提升,它导致了什么问题?

变量提升的表现是,无论在函数中何处位置声明的变量,好像都被提升到了函数的首部,可以在变量声明前访问到而不会报错。

造成变量声明提升的本质原因是 js 引擎在代码执行前有一个解析的过程,创建了执行上下文,初始化了一些代码执行时需要用到的对象。当访问一个变量时,会到当前执行上下文中的作用域链中去查找,而作用域链的首端指向的是当前执行上下文的变量对象,这个变量对象是执行上下文的一个属性,它包含了函数的形参、所有的函数和变量声明,这个对象的是在代码解析的时候创建的。

首先要知道,JS在拿到一个变量或者一个函数的时候,会有两步操作,即解析和执行。

  • 在解析阶段,JS会检查语法,并对函数进行预编译。解析的时候会先创建一个全局执行上下文环境,先把代码中即将执行的变量、函数声明都拿出来,变量先赋值为undefined,函数先声明好可使用。在一个函数执行之前,也会创建一个函数执行上下文环境,跟全局执行上下文类似,不过函数执行上下文会多出this、arguments和函数的参数。
    • 全局上下文:变量定义,函数声明
    • 函数上下文:变量定义,函数声明,this,arguments
  • 在执行阶段,就是按照代码的顺序依次执行。

那为什么会进行变量提升呢?主要有以下两个原因:

  • 提高性能
  • 容错性更好

(1)提高性能 在JS代码执行之前,会进行语法检查和预编译,并且这一操作只进行一次。这么做就是为了提高性能,如果没有这一步,那么每次执行代码前都必须重新解析一遍该变量(函数),而这是没有必要的,因为变量(函数)的代码并不会改变,解析一遍就够了。

在解析的过程中,还会为函数生成预编译代码。在预编译时,会统计声明了哪些变量、创建了哪些函数,并对函数的代码进行压缩,去除注释、不必要的空白等。这样做的好处就是每次执行函数时都可以直接为该函数分配栈空间(不需要再解析一遍去获取代码中声明了哪些变量,创建了哪些函数),并且因为代码压缩的原因,代码执行也更快了。

(2)容错性更好

变量提升可以在一定程度上提高JS的容错性,看下面的代码:

a = 1;var a;console.log(a);

如果没有变量提升,这两行代码就会报错,但是因为有了变量提升,这段代码就可以正常执行。

虽然,在可以开发过程中,可以完全避免这样写,但是有时代码很复杂的时候。可能因为疏忽而先使用后定义了,这样也不会影响正常使用。由于变量提升的存在,而会正常运行。

总结:

  • 解析和预编译过程中的声明提升可以提高性能,让函数可以在执行时预先为变量分配栈空间
  • 声明提升还可以提高JS代码的容错性,使一些不规范的代码也可以正常执行

变量提升虽然有一些优点,但是他也会造成一定的问题,在ES6中提出了let、const来定义变量,它们就没有变量提升的机制。下面看一下变量提升可能会导致的问题:

var tmp = new Date();

function fn(){
    console.log(tmp);
    if(false){
        var tmp = 'hello world';
    }
}

fn();  // undefined

在这个函数中,原本是要打印出外层的tmp变量,但是因为变量提升的问题,内层定义的tmp被提到函数内部的最顶部,相当于覆盖了外层的tmp,所以打印结果为undefined。

var tmp = 'hello world';

for (var i = 0; i < tmp.length; i++) {
    console.log(tmp[i]);
}

console.log(i); // 11

由于遍历时定义的i会变量提升成为一个全局变量,在函数结束之后不会被销毁,所以打印出来11。

懒加载与预加载的区别

这两种方式都是提高网页性能的方式,两者主要区别是一个是提前加载,一个是迟缓甚至不加载。懒加载对服务器前端有一定的缓解压力作用,预加载则会增加服务器前端压力。

  • 懒加载也叫延迟加载,指的是在长网页中延迟加载图片的时机,当用户需要访问时,再去加载,这样可以提高网站的首屏加载速度,提升用户的体验,并且可以减少服务器的压力。它适用于图片很多,页面很长的电商网站的场景。懒加载的实现原理是,将页面上的图片的 src 属性设置为空字符串,将图片的真实路径保存在一个自定义属性中,当页面滚动的时候,进行判断,如果图片进入页面可视区域内,则从自定义属性中取出真实路径赋值给图片的 src 属性,以此来实现图片的延迟加载。
  • 预加载指的是将所需的资源提前请求加载到本地,这样后面在需要用到时就直接从缓存取资源。 通过预加载能够减少用户的等待时间,提高用户的体验。我了解的预加载的最常用的方式是使用 js 中的 image 对象,通过为 image 对象来设置 scr 属性,来实现图片的预加载。

Number() 的存储空间是多大?如果后台发送了一个超过最大自己的数字怎么办

Math.pow(2, 53) ,53 为有效数字,会发生截断,等于 JS 能支持的最大数字。

说一下数组如何去重,你有几种方法?

let arr = [1,1,"1","1",true,true,"true",{},{},"{}",null,null,undefined,undefined]

// 方法1
let uniqueOne = Array.from(new Set(arr)) console.log(uniqueOne)

// 方法2
let uniqueTwo = arr => {
    let map = new Map(); //或者用空对象 let obj = {} 利用对象属性不能重复得特性
    let brr = []
    arr.forEach( item => {
        if(!map.has(item)) { //如果是对象得话就判断 !obj[item]
            map.set(item,true) //如果是对象得话就obj[item] =true 其他一样
            brr.push(item)
        }
    })
    return brr
}
console.log(uniqueTwo(arr))

//方法3
let uniqueThree = arr => {
    let brr = []
    arr.forEach(item => {
        // 使用indexOf 返回数组是否包含某个值 没有就返回-1 有就返回下标
        if(brr.indexOf(item) === -1) brr.push(item)
        // 或者使用includes 返回数组是否包含某个值 没有就返回false 有就返回true
        if(!brr.includes(item)) brr.push(item)
    })
    return brr
}
console.log(uniqueThree(arr))

//方法4
let uniqueFour = arr => {                                         
     // 使用 filter 返回符合条件的集合
    let brr = arr.filter((item,index) => {
        return arr.indexOf(item) === index
    })
    return brr
}
console.log(uniqueFour(arr))

实现有并行限制的 Promise 调度器

题目描述:JS 实现一个带并发限制的异步调度器 Scheduler,保证同时运行的任务最多有两个

 addTask(1000,"1");
 addTask(500,"2");
 addTask(300,"3");
 addTask(400,"4");
 的输出顺序是:2 3 1 4

 整个的完整执行流程:

一开始12两个任务开始执行
500ms时,2任务执行完毕,输出2,任务3开始执行
800ms时,3任务执行完毕,输出3,任务4开始执行
1000ms时,1任务执行完毕,输出1,此时只剩下4任务在执行
1200ms时,4任务执行完毕,输出4


实现代码如下:

class Scheduler {
  constructor(limit) {
    this.queue = [];
    this.maxCount = limit;
    this.runCounts = 0;
  }
  add(time, order) {
    const promiseCreator = () => {
      return new Promise((resolve, reject) => {
        setTimeout(() => {
          console.log(order);
          resolve();
        }, time);
      });
    };
    this.queue.push(promiseCreator);
  }
  taskStart() {
    for (let i = 0; i < this.maxCount; i++) {
      this.request();
    }
  }
  request() {
    if (!this.queue || !this.queue.length || this.runCounts >= this.maxCount) {
      return;
    }
    this.runCounts++;
    this.queue
      .shift()()
      .then(() => {
        this.runCounts--;
        this.request();
      });
  }
}
const scheduler = new Scheduler(2);
const addTask = (time, order) => {
  scheduler.add(time, order);
};
addTask(1000, "1");
addTask(500, "2");
addTask(300, "3");
addTask(400, "4");
scheduler.taskStart();

如何解释 React 的渲染流程

  • React 的渲染过程大致一致,但协调并不相同,以 React 16 为分界线,分为 Stack ReconcilerFiber Reconciler。这里的协调从狭义上来讲,特指 React 的 diff 算法,广义上来讲,有时候也指 React 的 reconciler 模块,它通常包含了 diff 算法和一些公共逻辑。
  • 回到 Stack Reconciler 中,Stack Reconciler核心调度方式是递归调度的基本处理单位是事务,它的事务基类是 Transaction,这里的事务是 React 团队从后端开发中加入的概念。在 React 16 以前,挂载主要通过 ReactMount 模块完成,更新通过 ReactUpdate 模块完成,模块之间相互分离,落脚执行点也是事务。
  • React 16 及以后,协调改为了 Fiber Reconciler。它的调度方式主要有两个特点,第一个是协作式多任务模式,在这个模式下,线程会定时放弃自己的运行权利,交还给主线程,通过requestIdleCallback 实现。第二个特点是策略优先级,调度任务通过标记 tag 的方式分优先级执行,比如动画,或者标记为 high 的任务可以优先执行。Fiber Reconciler的基本单位是 FiberFiber 基于过去的 React Element 提供了二次封装,提供了指向父、子、兄弟节点的引用,为 diff 工作的双链表实现提供了基础。
  • 在新的架构下,整个生命周期被划分为 Render 和 Commit 两个阶段Render 阶段的执行特点是可中断、可停止、无副作用,主要是通过构造 workInProgress 树计算出 diff。以 current 树为基础,将每个 Fiber作为一个基本单位,自下而上逐个节点检查并构造 workInProgress 树。这个过程不再是递归,而是基于循环来完成
  • 在执行上通过 requestIdleCallback 来调度执行每组任务,每组中的每个计算任务被称为 work,每个 work 完成后确认是否有优先级更高的 work 需要插入,如果有就让位,没有就继续。优先级通常是标记为动画或者 high 的会先处理。每完成一组后,将调度权交回主线程,直到下一次 requestIdleCallback 调用,再继续构建 workInProgress
  • commit 阶段需要处理 effect 列表,这里的 effect 列表包含了根据 diff 更新 DOM 树回调生命周期响应 ref 等。
  • 但一定要注意,这个阶段是同步执行的,不可中断暂停,所以不要在 componentDidMountcomponentDidUpdatecomponentWiilUnmount中去执行重度消耗算力的任务
  • 如果只是一般的应用场景,比如管理后台、H5 展示页等,两者性能差距并不大,但在动画、画布及手势等场景下,Stack Reconciler 的设计会占用占主线程,造成卡顿,而 fiber reconciler 的设计则能带来高性能的表现

箭头函数和普通函数有啥区别?箭头函数能当构造函数吗?

  • 普通函数通过 function 关键字定义, this 无法结合词法作用域使用,在运行时绑定,只取决于函数的调用方式,在哪里被调用,调用位置。(取决于调用者,和是否独立运行)
  • 箭头函数使用被称为 “胖箭头” 的操作 => 定义,箭头函数不应用普通函数 this 绑定的四种规则,而是根据外层(函数或全局)的作用域来决定 this,且箭头函数的绑定无法被修改(new 也不行)。
    • 箭头函数常用于回调函数中,包括事件处理器或定时器
    • 箭头函数和 var self = this,都试图取代传统的 this 运行机制,将 this 的绑定拉回到词法作用域
    • 没有原型、没有 this、没有 super,没有 arguments,没有 new.target
    • 不能通过 new 关键字调用
      • 一个函数内部有两个方法:[[Call]] 和 [[Construct]],在通过 new 进行函数调用时,会执行 [[construct]] 方法,创建一个实例对象,然后再执行这个函数体,将函数的 this 绑定在这个实例对象上
      • 当直接调用时,执行 [[Call]] 方法,直接执行函数体
      • 箭头函数没有 [[Construct]] 方法,不能被用作构造函数调用,当使用 new 进行函数调用时会报错。
function foo() {
  return (a) => {
    console.log(this.a);
  }
}

var obj1 = {
  a: 2
}

var obj2 = {
  a: 3 
}

var bar = foo.call(obj1);
bar.call(obj2);

代码输出结果

// a
function Foo () {
 getName = function () {
   console.log(1);
 }
 return this;
}
// b
Foo.getName = function () {
 console.log(2);
}
// c
Foo.prototype.getName = function () {
 console.log(3);
}
// d
var getName = function () {
 console.log(4);
}
// e
function getName () {
 console.log(5);
}

Foo.getName();           // 2
getName();               // 4
Foo().getName();         // 1
getName();               // 1 
new Foo.getName();       // 2
new Foo().getName();     // 3
new new Foo().getName(); // 3

输出结果:2 4 1 1 2 3 3

解析:

  1. Foo.getName(), Foo为一个函数对象,对象都可以有属性,b 处定义Foo的getName属性为函数,输出2;
  2. getName(), 这里看d、e处,d为函数表达式,e为函数声明,两者区别在于变量提升,函数声明的 5 会被后边函数表达式的 4 覆盖;
  3. ** Foo().getName(),** 这里要看a处,在Foo内部将全局的getName重新赋值为 console.log(1) 的函数,执行Foo()返回 this,这个this指向window,Foo().getName() 即为window.getName(),输出 1;
  4. getName(), 上面3中,全局的getName已经被重新赋值,所以这里依然输出 1;
  5. new Foo.getName(), 这里等价于 new (Foo.getName()),先执行 Foo.getName(),输出 2,然后new一个实例;
  6. new Foo().getName(), 这 里等价于 (new Foo()).getName(), 先new一个Foo的实例,再执行这个实例的getName方法,但是这个实例本身没有这个方法,所以去原型链__protot__上边找,实例.protot === Foo.prototype,所以输出 3;
  7. new new Foo().getName(), 这里等价于new (new Foo().getName()),如上述6,先输出 3,然后new 一个 new Foo().getName() 的实例。

CDN的作用

CDN一般会用来托管Web资源(包括文本、图片和脚本等),可供下载的资源(媒体文件、软件、文档等),应用程序(门户网站等)。使用CDN来加速这些资源的访问。

(1)在性能方面,引入CDN的作用在于:

  • 用户收到的内容来自最近的数据中心,延迟更低,内容加载更快
  • 部分资源请求分配给了CDN,减少了服务器的负载

(2)在安全方面,CDN有助于防御DDoS、MITM等网络攻击:

  • 针对DDoS:通过监控分析异常流量,限制其请求频率
  • 针对MITM:从源服务器到 CDN 节点到 ISP(Internet Service Provider),全链路 HTTPS 通信

除此之外,CDN作为一种基础的云服务,同样具有资源托管、按需扩展(能够应对流量高峰)等方面的优势。

如何解决跨越问题

(1)CORS

下面是MDN对于CORS的定义:

跨域资源共享(CORS) 是一种机制,它使用额外的 HTTP 头来告诉浏览器 让运行在一个 origin (domain)上的Web应用被准许访问来自不同源服务器上的指定的资源。当一个资源从与该资源本身所在的服务器不同的域、协议或端口请求一个资源时,资源会发起一个跨域HTTP 请求。

CORS需要浏览器和服务器同时支持,整个CORS过程都是浏览器完成的,无需用户参与。因此实现CORS的关键就是服务器,只要服务器实现了CORS请求,就可以跨源通信了。

浏览器将CORS分为简单请求非简单请求

简单请求不会触发CORS预检请求。若该请求满足以下两个条件,就可以看作是简单请求:

1)请求方法是以下三种方法之一:

  • HEAD
  • GET
  • POST

2)HTTP的头信息不超出以下几种字段:

  • Accept
  • Accept-Language
  • Content-Language
  • Last-Event-ID
  • Content-Type:只限于三个值application/x-www-form-urlencoded、multipart/form-data、text/plain

若不满足以上条件,就属于非简单请求了。

(1)简单请求过程:

对于简单请求,浏览器会直接发出CORS请求,它会在请求的头信息中增加一个Orign字段,该字段用来说明本次请求来自哪个源(协议+端口+域名),服务器会根据这个值来决定是否同意这次请求。如果Orign指定的域名在许可范围之内,服务器返回的响应就会多出以下信息头:

Access-Control-Allow-Origin: http://api.bob.com  // 和Orign一直
Access-Control-Allow-Credentials: true   // 表示是否允许发送Cookie
Access-Control-Expose-Headers: FooBar   // 指定返回其他字段的值
Content-Type: text/html; charset=utf-8   // 表示文档类型

如果Orign指定的域名不在许可范围之内,服务器会返回一个正常的HTTP回应,浏览器发现没有上面的Access-Control-Allow-Origin头部信息,就知道出错了。这个错误无法通过状态码识别,因为返回的状态码可能是200。

在简单请求中,在服务器内,至少需要设置字段:Access-Control-Allow-Origin

(2)非简单请求过程

非简单请求是对服务器有特殊要求的请求,比如请求方法为DELETE或者PUT等。非简单请求的CORS请求会在正式通信之前进行一次HTTP查询请求,称为预检请求

浏览器会询问服务器,当前所在的网页是否在服务器允许访问的范围内,以及可以使用哪些HTTP请求方式和头信息字段,只有得到肯定的回复,才会进行正式的HTTP请求,否则就会报错。

预检请求使用的请求方法是OPTIONS,表示这个请求是来询问的。他的头信息中的关键字段是Orign,表示请求来自哪个源。除此之外,头信息中还包括两个字段:

  • Access-Control-Request-Method:该字段是必须的,用来列出浏览器的CORS请求会用到哪些HTTP方法。
  • Access-Control-Request-Headers: 该字段是一个逗号分隔的字符串,指定浏览器CORS请求会额外发送的头信息字段。

服务器在收到浏览器的预检请求之后,会根据头信息的三个字段来进行判断,如果返回的头信息在中有Access-Control-Allow-Origin这个字段就是允许跨域请求,如果没有,就是不同意这个预检请求,就会报错。

服务器回应的CORS的字段如下:

Access-Control-Allow-Origin: http://api.bob.com  // 允许跨域的源地址
Access-Control-Allow-Methods: GET, POST, PUT // 服务器支持的所有跨域请求的方法
Access-Control-Allow-Headers: X-Custom-Header  // 服务器支持的所有头信息字段
Access-Control-Allow-Credentials: true   // 表示是否允许发送Cookie
Access-Control-Max-Age: 1728000  // 用来指定本次预检请求的有效期,单位为秒

只要服务器通过了预检请求,在以后每次的CORS请求都会自带一个Origin头信息字段。服务器的回应,也都会有一个Access-Control-Allow-Origin头信息字段。

在非简单请求中,至少需要设置以下字段:

'Access-Control-Allow-Origin'  
'Access-Control-Allow-Methods'
'Access-Control-Allow-Headers'

减少OPTIONS请求次数:

OPTIONS请求次数过多就会损耗页面加载的性能,降低用户体验度。所以尽量要减少OPTIONS请求次数,可以后端在请求的返回头部添加:Access-Control-Max-Age:number。它表示预检请求的返回结果可以被缓存多久,单位是秒。该字段只对完全一样的URL的缓存设置生效,所以设置了缓存时间,在这个时间范围内,再次发送请求就不需要进行预检请求了。

CORS中Cookie相关问题:

在CORS请求中,如果想要传递Cookie,就要满足以下三个条件:

  • 在请求中设置 withCredentials

默认情况下在跨域请求,浏览器是不带 cookie 的。但是我们可以通过设置 withCredentials 来进行传递 cookie.

// 原生 xml 的设置方式
var xhr = new XMLHttpRequest();
xhr.withCredentials = true;
// axios 设置方式
axios.defaults.withCredentials = true;

  • Access-Control-Allow-Credentials 设置为 true
  • Access-Control-Allow-Origin 设置为非 *

(2)JSONP

jsonp的原理就是利用<script>标签没有跨域限制,通过<script>标签src属性,发送带有callback参数的GET请求,服务端将接口返回数据拼凑到callback函数中,返回给浏览器,浏览器解析执行,从而前端拿到callback函数返回的数据。 1)原生JS实现:

<script>
    var script = document.createElement('script');
    script.type = 'text/javascript';
    // 传参一个回调函数名给后端,方便后端返回时执行这个在前端定义的回调函数
    script.src = 'http://www.domain2.com:8080/login?user=admin&callback=handleCallback';
    document.head.appendChild(script);
    // 回调执行函数
    function handleCallback(res) {
        alert(JSON.stringify(res));
    }
 </script>

服务端返回如下(返回时即执行全局函数):

handleCallback({"success": true, "user": "admin"})

2)Vue axios实现:

this.$http = axios;
this.$http.jsonp('http://www.domain2.com:8080/login', {
    params: {},
    jsonp: 'handleCallback'
}).then((res) => {
    console.log(res); 
})

后端node.js代码:

var querystring = require('querystring');
var http = require('http');
var server = http.createServer();
server.on('request', function(req, res) {
    var params = querystring.parse(req.url.split('?')[1]);
    var fn = params.callback;
    // jsonp返回设置
    res.writeHead(200, { 'Content-Type': 'text/javascript' });
    res.write(fn + '(' + JSON.stringify(params) + ')');
    res.end();
});
server.listen('8080');
console.log('Server is running at port 8080...');

JSONP的缺点:

  • 具有局限性, 仅支持get方法
  • 不安全,可能会遭受XSS攻击

(3)postMessage 跨域

postMessage是HTML5 XMLHttpRequest Level 2中的API,且是为数不多可以跨域操作的window属性之一,它可用于解决以下方面的问题:

  • 页面和其打开的新窗口的数据传递
  • 多窗口之间消息传递
  • 页面与嵌套的iframe消息传递
  • 上面三个场景的跨域数据传递

用法:postMessage(data,origin)方法接受两个参数:

  • data: html5规范支持任意基本类型或可复制的对象,但部分浏览器只支持字符串,所以传参时最好用JSON.stringify()序列化。
  • origin: 协议+主机+端口号,也可以设置为"*",表示可以传递给任意窗口,如果要指定和当前窗口同源的话设置为"/"。

1)a.html:(domain1.com/a.html)

<iframe id="iframe" src="http://www.domain2.com/b.html" style="display:none;"></iframe>
<script>           var iframe = document.getElementById('iframe');    iframe.onload = function() {        var data = {            name: 'aym'
        };        // 向domain2传送跨域数据
        iframe.contentWindow.postMessage(JSON.stringify(data), 'http://www.domain2.com');    };    // 接受domain2返回数据
    window.addEventListener('message', function(e) {        alert('data from domain2 ---> ' + e.data);    }, false);
</script>

2)b.html:(domain2.com/b.html)

<script>
    // 接收domain1的数据
    window.addEventListener('message', function(e) {
        alert('data from domain1 ---> ' + e.data);
        var data = JSON.parse(e.data);
        if (data) {
            data.number = 16;
            // 处理后再发回domain1
            window.parent.postMessage(JSON.stringify(data), 'http://www.domain1.com');
        }
    }, false);
</script>

(4)nginx代理跨域

nginx代理跨域,实质和CORS跨域原理一样,通过配置文件设置请求响应头Access-Control-Allow-Origin…等字段。

1)nginx配置解决iconfont跨域 浏览器跨域访问js、css、img等常规静态资源被同源策略许可,但iconfont字体文件(eot|otf|ttf|woff|svg)例外,此时可在nginx的静态资源服务器中加入以下配置。

location / {
  add_header Access-Control-Allow-Origin *;
}

2)nginx反向代理接口跨域 跨域问题:同源策略仅是针对浏览器的安全策略。服务器端调用HTTP接口只是使用HTTP协议,不需要同源策略,也就不存在跨域问题。 实现思路:通过Nginx配置一个代理服务器域名与domain1相同,端口不同)做跳板机,反向代理访问domain2接口,并且可以顺便修改cookie中domain信息,方便当前域cookie写入,实现跨域访问。

nginx具体配置:

#proxy服务器
server {
    listen       81;
    server_name  www.domain1.com;
    location / {
        proxy_pass   http://www.domain2.com:8080;  #反向代理
        proxy_cookie_domain www.domain2.com www.domain1.com; #修改cookie里域名
        index  index.html index.htm;
        # 当用webpack-dev-server等中间件代理接口访问nignx时,此时无浏览器参与,故没有同源限制,下面的跨域配置可不启用
        add_header Access-Control-Allow-Origin http://www.domain1.com;  #当前端只跨域不带cookie时,可为*
        add_header Access-Control-Allow-Credentials true;
    }
}

(5)nodejs 中间件代理跨域

node中间件实现跨域代理,原理大致与nginx相同,都是通过启一个代理服务器,实现数据的转发,也可以通过设置cookieDomainRewrite参数修改响应头中cookie中域名,实现当前域的cookie写入,方便接口登录认证。

1)非vue框架的跨域 使用node + express + http-proxy-middleware搭建一个proxy服务器。

  • 前端代码:
var xhr = new XMLHttpRequest();
// 前端开关:浏览器是否读写cookie
xhr.withCredentials = true;
// 访问http-proxy-middleware代理服务器
xhr.open('get', 'http://www.domain1.com:3000/login?user=admin', true);
xhr.send();

  • 中间件服务器代码:
var express = require('express');
var proxy = require('http-proxy-middleware');
var app = express();
app.use('/', proxy({
    // 代理跨域目标接口
    target: 'http://www.domain2.com:8080',
    changeOrigin: true,
    // 修改响应头信息,实现跨域并允许带cookie
    onProxyRes: function(proxyRes, req, res) {
        res.header('Access-Control-Allow-Origin', 'http://www.domain1.com');
        res.header('Access-Control-Allow-Credentials', 'true');
    },
    // 修改响应信息中的cookie域名
    cookieDomainRewrite: 'www.domain1.com'  // 可以为false,表示不修改
}));
app.listen(3000);
console.log('Proxy server is listen at port 3000...');

2)vue框架的跨域

node + vue + webpack + webpack-dev-server搭建的项目,跨域请求接口,直接修改webpack.config.js配置。开发环境下,vue渲染服务和接口代理服务都是webpack-dev-server同一个,所以页面与代理接口之间不再跨域。

webpack.config.js部分配置:

module.exports = {
    entry: {},
    module: {},
    ...
    devServer: {
        historyApiFallback: true,
        proxy: [{
            context: '/login',
            target: 'http://www.domain2.com:8080',  // 代理跨域目标接口
            changeOrigin: true,
            secure: false,  // 当代理某些https服务报错时用
            cookieDomainRewrite: 'www.domain1.com'  // 可以为false,表示不修改
        }],
        noInfo: true
    }
}

(6)document.domain + iframe跨域

此方案仅限主域相同,子域不同的跨域应用场景。实现原理:两个页面都通过js强制设置document.domain为基础主域,就实现了同域。 1)父窗口:(domain.com/a.html)

<iframe id="iframe" src="http://child.domain.com/b.html"></iframe>
<script>
    document.domain = 'domain.com';    var user = 'admin';
</script>

1)子窗口:(child.domain.com/a.html)

<script>
    document.domain = 'domain.com';
    // 获取父窗口中变量
    console.log('get js data from parent ---> ' + window.parent.user);
</script>

(7)location.hash + iframe跨域

实现原理:a欲与b跨域相互通信,通过中间页c来实现。 三个页面,不同域之间利用iframe的location.hash传值,相同域之间直接js访问来通信。

具体实现:A域:a.html -> B域:b.html -> A域:c.html,a与b不同域只能通过hash值单向通信,b与c也不同域也只能单向通信,但c与a同域,所以c可通过parent.parent访问a页面所有对象。

1)a.html:(domain1.com/a.html)

<iframe id="iframe" src="http://www.domain2.com/b.html" style="display:none;"></iframe>
<script>
    var iframe = document.getElementById('iframe');    // 向b.html传hash值
    setTimeout(function() {        iframe.src = iframe.src + '#user=admin';    }, 1000);        // 开放给同域c.html的回调方法
    function onCallback(res) {        alert('data from c.html ---> ' + res);    }
</script>

2)b.html:(.domain2.com/b.html)

<iframe id="iframe" src="http://www.domain1.com/c.html" style="display:none;"></iframe>
<script>
    var iframe = document.getElementById('iframe');
    // 监听a.html传来的hash值,再传给c.html
    window.onhashchange = function () {
        iframe.src = iframe.src + location.hash;
    };
</script>

<script>
    // 监听b.html传来的hash值
    window.onhashchange = function () {
        // 再通过操作同域a.html的js回调,将结果传回
        window.parent.parent.onCallback('hello: ' + location.hash.replace('#user=', ''));
    };
</script>

(8)window.name + iframe跨域

window.name属性的独特之处:name值在不同的页面(甚至不同域名)加载后依旧存在,并且可以支持非常长的 name 值(2MB)。

1)a.html:(domain1.com/a.html)

var proxy = function(url, callback) {
    var state = 0;
    var iframe = document.createElement('iframe');
    // 加载跨域页面
    iframe.src = url;
    // onload事件会触发2次,第1次加载跨域页,并留存数据于window.name
    iframe.onload = function() {
        if (state === 1) {
            // 第2次onload(同域proxy页)成功后,读取同域window.name中数据
            callback(iframe.contentWindow.name);
            destoryFrame();
        } else if (state === 0) {
            // 第1次onload(跨域页)成功后,切换到同域代理页面
            iframe.contentWindow.location = 'http://www.domain1.com/proxy.html';
            state = 1;
        }
    };
    document.body.appendChild(iframe);
    // 获取数据以后销毁这个iframe,释放内存;这也保证了安全(不被其他域frame js访问)
    function destoryFrame() {
        iframe.contentWindow.document.write('');
        iframe.contentWindow.close();
        document.body.removeChild(iframe);
    }
};
// 请求跨域b页面数据
proxy('http://www.domain2.com/b.html', function(data){
    alert(data);
});

2)proxy.html:(domain1.com/proxy.html)

中间代理页,与a.html同域,内容为空即可。 3)b.html:(domain2.com/b.html)

<script>    
    window.name = 'This is domain2 data!';
</script>

通过iframe的src属性由外域转向本地域,跨域数据即由iframe的window.name从外域传递到本地域。这个就巧妙地绕过了浏览器的跨域访问限制,但同时它又是安全操作。

(9)WebSocket协议跨域

WebSocket protocol是HTML5一种新的协议。它实现了浏览器与服务器全双工通信,同时允许跨域通讯,是server push技术的一种很好的实现。

原生WebSocket API使用起来不太方便,我们使用Socket.io,它很好地封装了webSocket接口,提供了更简单、灵活的接口,也对不支持webSocket的浏览器提供了向下兼容。

1)前端代码:

<div>user input:<input type="text"></div>
<script src="https://cdn.bootcss.com/socket.io/2.2.0/socket.io.js"></script>
<script>
var socket = io('http://www.domain2.com:8080');
// 连接成功处理
socket.on('connect', function() {    // 监听服务端消息
    socket.on('message', function(msg) {        console.log('data from server: ---> ' + msg);     });    // 监听服务端关闭
    socket.on('disconnect', function() {         console.log('Server socket has closed.');     });});
document.getElementsByTagName('input')[0].onblur = function() {    socket.send(this.value);};
</script>

2)Nodejs socket后台:

var http = require('http');
var socket = require('socket.io');
// 启http服务
var server = http.createServer(function(req, res) {
    res.writeHead(200, {
        'Content-type': 'text/html'
    });
    res.end();
});
server.listen('8080');
console.log('Server is running at port 8080...');
// 监听socket连接
socket.listen(server).on('connection', function(client) {
    // 接收信息
    client.on('message', function(msg) {
        client.send('hello:' + msg);
        console.log('data from client: ---> ' + msg);
    });
    // 断开处理
    client.on('disconnect', function() {
        console.log('Client socket has closed.'); 
    });
});

事件循环机制 (Event Loop)

事件循环机制从整体上告诉了我们 JavaScript 代码的执行顺序 Event Loop即事件循环,是指浏览器或Node的一种解决javaScript单线程运行时不会阻塞的一种机制,也就是我们经常使用异步的原理。

先执行 Script 脚本,然后清空微任务队列,然后开始下一轮事件循环,继续先执行宏任务,再清空微任务队列,如此往复。

  • 宏任务:Script/setTimeout/setInterval/setImmediate/ I/O / UI Rendering
  • 微任务:process.nextTick()/Promise

上诉的 setTimeout 和 setInterval 等都是任务源,真正进入任务队列的是他们分发的任务。

优先级

  • setTimeout = setInterval 一个队列
  • setTimeout > setImmediate
  • process.nextTick > Promise
for (const macroTask of macroTaskQueue) {  
  handleMacroTask();    
  for (const microTask of microTaskQueue) {    
      handleMicroTask(microTask);  
  }
}

代码输出结果

f = function() {return true;};   
g = function() {return false;};   
(function() {   
   if (g() && [] == ![]) {   
      f = function f() {return false;};   
      function g() {return true;}   
   }   
})();   
console.log(f());

输出结果: false

这里首先定义了两个变量f和g,我们知道变量是可以重新赋值的。后面是一个匿名自执行函数,在 if 条件中调用了函数 g(),由于在匿名函数中,又重新定义了函数g,就覆盖了外部定义的变量g,所以,这里调用的是内部函数 g 方法,返回为 true。第一个条件通过,进入第二个条件。

第二个条件是[] == ![],先看 ![] ,在 JavaScript 中,当用于布尔运算时,比如在这里,对象的非空引用被视为 true,空引用 null 则被视为 false。由于这里不是一个 null, 而是一个没有元素的数组,所以 [] 被视为 true, 而 ![] 的结果就是 false 了。当一个布尔值参与到条件运算的时候,true 会被看作 1, 而 false 会被看作 0。现在条件变成了 [] == 0 的问题了,当一个对象参与条件比较的时候,它会被求值,求值的结果是数组成为一个字符串,[] 的结果就是 '' ,而 '' 会被当作 0 ,所以,条件成立。

两个条件都成立,所以会执行条件中的代码, f 在定义是没有使用var,所以他是一个全局变量。因此,这里会通过闭包访问到外部的变量 f, 重新赋值,现在执行 f 函数返回值已经成为 false 了。而 g 则不会有这个问题,这里是一个函数内定义的 g,不会影响到外部的 g 函数。所以最后的结果就是 false。

变量提升

函数在运行的时候,会首先创建执行上下文,然后将执行上下文入栈,然后当此执行上下文处于栈顶时,开始运行执行上下文。

在创建执行上下文的过程中会做三件事:创建变量对象,创建作用域链,确定 this 指向,其中创建变量对象的过程中,首先会为 arguments 创建一个属性,值为 arguments,然后会扫码 function 函数声明,创建一个同名属性,值为函数的引用,接着会扫码 var 变量声明,创建一个同名属性,值为 undefined,这就是变量提升。

代码输出结果

const first = () => (new Promise((resolve, reject) => {
    console.log(3);
    let p = new Promise((resolve, reject) => {
        console.log(7);
        setTimeout(() => {
            console.log(5);
            resolve(6);
            console.log(p)
        }, 0)
        resolve(1);
    });
    resolve(2);
    p.then((arg) => {
        console.log(arg);
    });
}));
first().then((arg) => {
    console.log(arg);
});
console.log(4);

输出结果如下:

3
7
4
1
2
5
Promise{<resolved>: 1}

代码的执行过程如下:

  1. 首先会进入Promise,打印出3,之后进入下面的Promise,打印出7;
  2. 遇到了定时器,将其加入宏任务队列;
  3. 执行Promise p中的resolve,状态变为resolved,返回值为1;
  4. 执行Promise first中的resolve,状态变为resolved,返回值为2;
  5. 遇到p.then,将其加入微任务队列,遇到first().then,将其加入任务队列;
  6. 执行外面的代码,打印出4;
  7. 这样第一轮宏任务就执行完了,开始执行微任务队列中的任务,先后打印出1和2;
  8. 这样微任务就执行完了,开始执行下一轮宏任务,宏任务队列中有一个定时器,执行它,打印出5,由于执行已经变为resolved状态,所以resolve(6)不会再执行;
  9. 最后console.log(p)打印出Promise{<resolved>: 1}

如何判断一个对象是不是空对象?

Object.keys(obj).length === 0

手写题:在线编程,getUrlParams(url,key); 就是很简单的获取url的某个参数的问题,但要考虑边界情况,多个返回值等等

代码输出结果

var a, b
(function () {
   console.log(a);
   console.log(b);
   var a = (b = 3);
   console.log(a);
   console.log(b);   
})()
console.log(a);
console.log(b);

输出结果:

undefined 
undefined 
3 
3 
undefined 
3

这个题目和上面题目考察的知识点类似,b赋值为3,b此时是一个全局变量,而将3赋值给a,a是一个局部变量,所以最后打印的时候,a仍旧是undefined。

字符串模板

function render(template, data) {
    const reg = /\{\{(\w+)\}\}/; // 模板字符串正则
    if (reg.test(template)) { // 判断模板里是否有模板字符串
        const name = reg.exec(template)[1]; // 查找当前模板里第一个模板字符串的字段
        template = template.replace(reg, data[name]); // 将第一个模板字符串渲染
        return render(template, data); // 递归的渲染并返回渲染后的结构
    }
    return template; // 如果模板没有模板字符串直接返回
}

测试:

let template = '我是{{name}},年龄{{age}},性别{{sex}}';
let person = {
    name: '布兰',
    age: 12
}
render(template, person); // 我是布兰,年龄12,性别undefined

数组扁平化

题目描述:实现一个方法使多维数组变成一维数组

最常见的递归版本如下:

function flatter(arr) {
  if (!arr.length) return;
  return arr.reduce(
    (pre, cur) =>
      Array.isArray(cur) ? [...pre, ...flatter(cur)] : [...pre, cur],
    []
  );
}
// console.log(flatter([1, 2, [1, [2, 3, [4, 5, [6]]]]]));

扩展思考:能用迭代的思路去实现吗?

实现代码如下:

function flatter(arr) {
  if (!arr.length) return;
  while (arr.some((item) => Array.isArray(item))) {
    arr = [].concat(...arr);
  }
  return arr;
}
// console.log(flatter([1, 2, [1, [2, 3, [4, 5, [6]]]]]));

代码输出结果

function runAsync (x) {
    const p = new Promise(r => setTimeout(() => r(x, console.log(x)), 1000))
    return p
}

Promise.all([runAsync(1), runAsync(2), runAsync(3)]).then(res => console.log(res))

输出结果如下:

1
2
3
[1, 2, 3]

首先,定义了一个Promise,来异步执行函数runAsync,该函数传入一个值x,然后间隔一秒后打印出这个x。

之后再使用Promise.all来执行这个函数,执行的时候,看到一秒之后输出了1,2,3,同时输出了数组[1, 2, 3],三个函数是同步执行的,并且在一个回调函数中返回了所有的结果。并且结果和函数的执行顺序是一致的。

let 闭包

let 会产生临时性死区,在当前的执行上下文中,会进行变量提升,但是未被初始化,所以在执行上下文执行阶段,执行代码如果还没有执行到变量赋值,就引用此变量就会报错,此变量未初始化。

手写题:数组扁平化

function flatten(arr) {
  let result = [];

  for (let i = 0; i < arr.length; i++) {
    if (Array.isArray(arr[i])) {
      result = result.concat(flatten(arr[i]));
    } else {
      result = result.concat(arr[i]);
    }
  }

  return result;
}

const a = [1, [2, [3, 4]]];
console.log(flatten(a));