前端常见面试题总结

184 阅读17分钟

原函数形参不定长(此时 fn.length 为0)

function curry(fn) {
    // 保存参数,除去第一个函数参数
    let args = [].slice.call(arguments, 1);
    // 返回一个新函数
    let curried = function () {
        // 新函数调用时会继续传参
        let allArgs = [...args, ...arguments];
        return curry(fn, ...allArgs);
    };
    // 利用toString隐式转换的特性,当最后执行函数时,会隐式转换
    curried.toString = function () {
        return fn(...args);
    };
    return curried;
}

// 测试
function add(...args) {
  return args.reduce((pre, cur) => pre + cur, 0);
}
console.log(add(1, 2, 3, 4));
let addCurry = curry(add);
console.log(addCurry(1)(2)(3) == 6); // true
console.log(addCurry(1, 2, 3)(4) == 10); // true
console.log(addCurry(2, 6)(1).toString()); // 9
console.log(addCurry(2, 6)(1, 8)); // 打印 curried 函数

手写题:数组扁平化

function flatten(arr) {
  let result = [];

  for (let i = 0; i < arr.length; i++) {
    if (Array.isArray(arr[i])) {
      result = result.concat(flatten(arr[i]));
    } else {
      result = result.concat(arr[i]);
    }
  }

  return result;
}

const a = [1, [2, [3, 4]]];
console.log(flatten(a));


基于 Localstorage 设计一个 1M 的缓存系统,需要实现缓存淘汰机制

设计思路如下:

  • 存储的每个对象需要添加两个属性:分别是过期时间和存储时间。
  • 利用一个属性保存系统中目前所占空间大小,每次存储都增加该属性。当该属性值大于 1M 时,需要按照时间排序系统中的数据,删除一定量的数据保证能够存储下目前需要存储的数据。
  • 每次取数据时,需要判断该缓存数据是否过期,如果过期就删除。

以下是代码实现,实现了思路,但是可能会存在 Bug,但是这种设计题一般是给出设计思路和部分代码,不会需要写出一个无问题的代码

class Store {
  constructor() {
    let store = localStorage.getItem('cache')
    if (!store) {
      store = {
        maxSize: 1024 * 1024,
        size: 0
      }
      this.store = store
    } else {
      this.store = JSON.parse(store)
    }
  }
  set(key, value, expire) {
    this.store[key] = {
      date: Date.now(),
      expire,
      value
    }
    let size = this.sizeOf(JSON.stringify(this.store[key]))
    if (this.store.maxSize < size + this.store.size) {
      console.log('超了-----------');
      var keys = Object.keys(this.store);
      // 时间排序
      keys = keys.sort((a, b) => {
        let item1 = this.store[a], item2 = this.store[b];
        return item2.date - item1.date;
      });
      while (size + this.store.size > this.store.maxSize) {
        let index = keys[keys.length - 1]
        this.store.size -= this.sizeOf(JSON.stringify(this.store[index]))
        delete this.store[index]
      }
    }
    this.store.size += size

    localStorage.setItem('cache', JSON.stringify(this.store))
  }
  get(key) {
    let d = this.store[key]
    if (!d) {
      console.log('找不到该属性');
      return
    }
    if (d.expire > Date.now) {
      console.log('过期删除');
      delete this.store[key]
      localStorage.setItem('cache', JSON.stringify(this.store))
    } else {
      return d.value
    }
  }
  sizeOf(str, charset) {
    var total = 0,
      charCode,
      i,
      len;
    charset = charset ? charset.toLowerCase() : '';
    if (charset === 'utf-16' || charset === 'utf16') {
      for (i = 0, len = str.length; i < len; i++) {
        charCode = str.charCodeAt(i);
        if (charCode <= 0xffff) {
          total += 2;
        } else {
          total += 4;
        }
      }
    } else {
      for (i = 0, len = str.length; i < len; i++) {
        charCode = str.charCodeAt(i);
        if (charCode <= 0x007f) {
          total += 1;
        } else if (charCode <= 0x07ff) {
          total += 2;
        } else if (charCode <= 0xffff) {
          total += 3;
        } else {
          total += 4;
        }
      }
    }
    return total;
  }
}

ES6中模板语法与字符串处理

ES6 提出了“模板语法”的概念。在 ES6 以前,拼接字符串是很麻烦的事情:

var name = 'css'   
var career = 'coder' 
var hobby = ['coding', 'writing']
var finalString = 'my name is ' + name + ', I work as a ' + career + ', I love ' + hobby[0] + ' and ' + hobby[1]

仅仅几个变量,写了这么多加号,还要时刻小心里面的空格和标点符号有没有跟错地方。但是有了模板字符串,拼接难度直线下降:

var name = 'css'   
var career = 'coder' 
var hobby = ['coding', 'writing']
var finalString = `my name is ${name}, I work as a ${career} I love ${hobby[0]} and ${hobby[1]}`

字符串不仅更容易拼了,也更易读了,代码整体的质量都变高了。这就是模板字符串的第一个优势——允许用${}的方式嵌入变量。但这还不是问题的关键,模板字符串的关键优势有两个:

  • 在模板字符串中,空格、缩进、换行都会被保留
  • 模板字符串完全支持“运算”式的表达式,可以在${}里完成一些计算

基于第一点,可以在模板字符串里无障碍地直接写 html 代码:

let list = `    <ul>        <li>列表项1</li>        <li>列表项2</li>    </ul>`;
console.log(message); // 正确输出,不存在报错

基于第二点,可以把一些简单的计算和调用丢进 ${} 来做:

function add(a, b) {
  const finalString = `${a} + ${b} = ${a+b}`
  console.log(finalString)
}
add(1, 2) // 输出 '1 + 2 = 3'

除了模板语法外, ES6中还新增了一系列的字符串方法用于提升开发效率:

(1)存在性判定:在过去,当判断一个字符/字符串是否在某字符串中时,只能用 indexOf > -1 来做。现在 ES6 提供了三个方法:includes、startsWith、endsWith,它们都会返回一个布尔值来告诉你是否存在。

  • includes:判断字符串与子串的包含关系:
const son = 'haha' 
const father = 'xixi haha hehe'
father.includes(son) // true

  • startsWith:判断字符串是否以某个/某串字符开头:
const father = 'xixi haha hehe'
father.startsWith('haha') // false
father.startsWith('xixi') // true

  • endsWith:判断字符串是否以某个/某串字符结尾:
const father = 'xixi haha hehe'
  father.endsWith('hehe') // true

(2)自动重复:可以使用 repeat 方法来使同一个字符串输出多次(被连续复制多次):

const sourceCode = 'repeat for 3 times;'
const repeated = sourceCode.repeat(3) 
console.log(repeated) // repeat for 3 times;repeat for 3 times;repeat for 3 times;

箭头函数和普通函数有啥区别?箭头函数能当构造函数吗?

  • 普通函数通过 function 关键字定义, this 无法结合词法作用域使用,在运行时绑定,只取决于函数的调用方式,在哪里被调用,调用位置。(取决于调用者,和是否独立运行)
  • 箭头函数使用被称为 “胖箭头” 的操作 => 定义,箭头函数不应用普通函数 this 绑定的四种规则,而是根据外层(函数或全局)的作用域来决定 this,且箭头函数的绑定无法被修改(new 也不行)。
    • 箭头函数常用于回调函数中,包括事件处理器或定时器
    • 箭头函数和 var self = this,都试图取代传统的 this 运行机制,将 this 的绑定拉回到词法作用域
    • 没有原型、没有 this、没有 super,没有 arguments,没有 new.target
    • 不能通过 new 关键字调用
      • 一个函数内部有两个方法:[[Call]] 和 [[Construct]],在通过 new 进行函数调用时,会执行 [[construct]] 方法,创建一个实例对象,然后再执行这个函数体,将函数的 this 绑定在这个实例对象上
      • 当直接调用时,执行 [[Call]] 方法,直接执行函数体
      • 箭头函数没有 [[Construct]] 方法,不能被用作构造函数调用,当使用 new 进行函数调用时会报错。
function foo() {
  return (a) => {
    console.log(this.a);
  }
}

var obj1 = {
  a: 2
}

var obj2 = {
  a: 3 
}

var bar = foo.call(obj1);
bar.call(obj2);

字符串模板

function render(template, data) {
    const reg = /\{\{(\w+)\}\}/; // 模板字符串正则
    if (reg.test(template)) { // 判断模板里是否有模板字符串
        const name = reg.exec(template)[1]; // 查找当前模板里第一个模板字符串的字段
        template = template.replace(reg, data[name]); // 将第一个模板字符串渲染
        return render(template, data); // 递归的渲染并返回渲染后的结构
    }
    return template; // 如果模板没有模板字符串直接返回
}

测试:

let template = '我是{{name}},年龄{{age}},性别{{sex}}';
let person = {
    name: '布兰',
    age: 12
}
render(template, person); // 我是布兰,年龄12,性别undefined

参考 前端进阶面试题详细解答

事件循环机制 (Event Loop)

事件循环机制从整体上告诉了我们 JavaScript 代码的执行顺序 Event Loop即事件循环,是指浏览器或Node的一种解决javaScript单线程运行时不会阻塞的一种机制,也就是我们经常使用异步的原理。

先执行 Script 脚本,然后清空微任务队列,然后开始下一轮事件循环,继续先执行宏任务,再清空微任务队列,如此往复。

  • 宏任务:Script/setTimeout/setInterval/setImmediate/ I/O / UI Rendering
  • 微任务:process.nextTick()/Promise

上诉的 setTimeout 和 setInterval 等都是任务源,真正进入任务队列的是他们分发的任务。

优先级

  • setTimeout = setInterval 一个队列
  • setTimeout > setImmediate
  • process.nextTick > Promise
for (const macroTask of macroTaskQueue) {  
  handleMacroTask();    
  for (const microTask of microTaskQueue) {    
      handleMicroTask(microTask);  
  }
}

说一下前端登录的流程?

初次登录的时候,前端调后调的登录接口,发送用户名和密码,后端收到请求,验证用户名和密码,验证成功,就给前端返回一个token,和一个用户信息的值,前端拿到token,将token储存到Vuex中,然后从Vuex中把token的值存入浏览器Cookies中。把用户信息存到Vuex然后再存储到LocalStroage中,然后跳转到下一个页面,根据后端接口的要求,只要不登录就不能访问的页面需要在前端每次跳转页面师判断Cookies中是否有token,没有就跳转到登录页,有就跳转到相应的页面,我们应该再每次发送post/get请求的时候应该加入token,常用方法再项目utils/service.js中添加全局拦截器,将token的值放入请求头中 后端判断请求头中有无token,有token,就拿到token并验证token是否过期,在这里过期会返回无效的token然后有个跳回登录页面重新登录并且清除本地用户的信息

异步任务调度器

描述:实现一个带并发限制的异步调度器 Scheduler,保证同时运行的任务最多有 limit 个。

实现

class Scheduler {
    queue = [];  // 用队列保存正在执行的任务
    runCount = 0;  // 计数正在执行的任务个数
    constructor(limit) {
        this.maxCount = limit;  // 允许并发的最大个数
    }
    add(time, data){
        const promiseCreator = () => {
            return new Promise((resolve, reject) => {
                setTimeout(() => {
                    console.log(data);
                    resolve();
                }, time);
            });
        }
        this.queue.push(promiseCreator);
        // 每次添加的时候都会尝试去执行任务
        this.request();
    }
    request() {
        // 队列中还有任务才会被执行
        if(this.queue.length && this.runCount < this.maxCount) {
            this.runCount++;
            // 执行先加入队列的函数
            this.queue.shift()().then(() => {
                this.runCount--;
                // 尝试进行下一次任务
                this.request();
            });
        }
    }
}

// 测试
const scheduler = new Scheduler(2);
const addTask = (time, data) => {
    scheduler.add(time, data);
}

addTask(1000, '1');
addTask(500, '2');
addTask(300, '3');
addTask(400, '4');
// 输出结果 2 3 1 4

10 个 Ajax 同时发起请求,全部返回展示结果,并且至多允许三次失败,说出设计思路

这个问题相信很多人会第一时间想到 Promise.all ,但是这个函数有一个局限在于如果失败一次就返回了,直接这样实现会有点问题,需要变通下。以下是两种实现思路

// 以下是不完整代码,着重于思路 非 Promise 写法
let successCount = 0
let errorCount = 0
let datas = []
ajax(url, (res) => {
     if (success) {
         success++
         if (success + errorCount === 10) {
             console.log(datas)
         } else {
             datas.push(res.data)
         }
     } else {
         errorCount++
         if (errorCount > 3) {
            // 失败次数大于3次就应该报错了
             throw Error('失败三次')
         }
     }
})
// Promise 写法
let errorCount = 0
let p = new Promise((resolve, reject) => {
    if (success) {
         resolve(res.data)
     } else {
         errorCount++
         if (errorCount > 3) {
            // 失败次数大于3次就应该报错了
            reject(error)
         } else {
             resolve(error)
         }
     }
})
Promise.all([p]).then(v => {
  console.log(v);
});

插入排序--时间复杂度 n^2

题目描述:实现一个插入排序

实现代码如下:

function insertSort(arr) {
  for (let i = 1; i < arr.length; i++) {
    let j = i;
    let target = arr[j];
    while (j > 0 && arr[j - 1] > target) {
      arr[j] = arr[j - 1];
      j--;
    }
    arr[j] = target;
  }
  return arr;
}
// console.log(insertSort([3, 6, 2, 4, 1]));

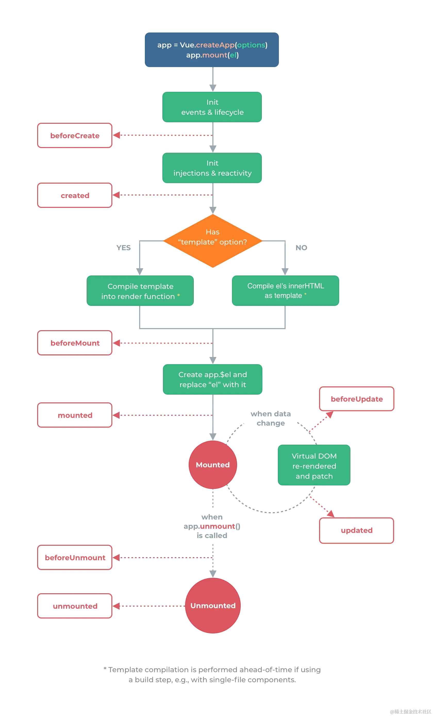
生命周期

init

  • initLifecycle/Event,往vm上挂载各种属性
  • callHook: beforeCreated: 实例刚创建
  • initInjection/initState: 初始化注入和 data 响应性
  • created: 创建完成,属性已经绑定, 但还未生成真实dom`
  • 进行元素的挂载: $el / vm.$mount()
  • 是否有template: 解析成 render function
    • *.vue文件: vue-loader会将<template>编译成render function
  • beforeMount: 模板编译/挂载之前
  • 执行render function,生成真实的dom,并替换到dom tree
  • mounted: 组件已挂载

update

  • 执行diff算法,比对改变是否需要触发UI更新
  • flushScheduleQueue
  • watcher.before: 触发beforeUpdate钩子 - watcher.run(): 执行watcher中的 notify,通知所有依赖项更新UI
  • 触发updated钩子: 组件已更新
  • actived / deactivated(keep-alive): 不销毁,缓存,组件激活与失活
  • destroy
    • beforeDestroy: 销毁开始
    • 销毁自身且递归销毁子组件以及事件监听
      • remove(): 删除节点
      • watcher.teardown(): 清空依赖
      • vm.$off(): 解绑监听
    • destroyed: 完成后触发钩子
Vue2Vue3
beforeCreatesetup(替代)
createdsetup(替代)
beforeMountonBeforeMount
mountedonMounted
beforeUpdateonBeforeUpdate
updatednUpdated
beforeDestroyonBeforeUnmount
destroyedonUnmounted
errorCapturedonErrorCaptured
-🎉onRenderTracked
-🎉onRenderTriggered

上面是vue的声明周期的简单梳理,接下来我们直接以代码的形式来完成vue的初始化

new Vue({})

// 初始化Vue实例
function _init() {
     // 挂载属性
    initLifeCycle(vm) 
    // 初始化事件系统,钩子函数等
    initEvent(vm) 
    // 编译slot、vnode
    initRender(vm) 
    // 触发钩子
    callHook(vm, 'beforeCreate')
    // 添加inject功能
    initInjection(vm)
    // 完成数据响应性 props/data/watch/computed/methods
    initState(vm)
    // 添加 provide 功能
    initProvide(vm)
    // 触发钩子
    callHook(vm, 'created')

     // 挂载节点
    if (vm.$options.el) {
        vm.$mount(vm.$options.el)
    }
}

// 挂载节点实现
function mountComponent(vm) {
     // 获取 render function
    if (!this.options.render) {
        // template to render
        // Vue.compile = compileToFunctions
        let { render } = compileToFunctions() 
        this.options.render = render
    }
    // 触发钩子
    callHook('beforeMounte')
    // 初始化观察者
    // render 渲染 vdom, 
    vdom = vm.render()
    // update: 根据 diff 出的 patchs 挂载成真实的 dom 
    vm._update(vdom)
    // 触发钩子  
    callHook(vm, 'mounted')
}

// 更新节点实现
funtion queueWatcher(watcher) {
    nextTick(flushScheduleQueue)
}

// 清空队列
function flushScheduleQueue() {
     // 遍历队列中所有修改
    for(){
        // beforeUpdate
        watcher.before()

        // 依赖局部更新节点
        watcher.update() 
        callHook('updated')
    }
}

// 销毁实例实现
Vue.prototype.$destory = function() {
     // 触发钩子
    callHook(vm, 'beforeDestory')
    // 自身及子节点
    remove() 
    // 删除依赖
    watcher.teardown() 
    // 删除监听
    vm.$off() 
    // 触发钩子
    callHook(vm, 'destoryed')
}

对JSON的理解

JSON 是一种基于文本的轻量级的数据交换格式。它可以被任何的编程语言读取和作为数据格式来传递。

在项目开发中,使用 JSON 作为前后端数据交换的方式。在前端通过将一个符合 JSON 格式的数据结构序列化为 JSON 字符串,然后将它传递到后端,后端通过 JSON 格式的字符串解析后生成对应的数据结构,以此来实现前后端数据的一个传递。

因为 JSON 的语法是基于 js 的,因此很容易将 JSON 和 js 中的对象弄混,但是应该注意的是 JSON 和 js 中的对象不是一回事,JSON 中对象格式更加严格,比如说在 JSON 中属性值不能为函数,不能出现 NaN 这样的属性值等,因此大多数的 js 对象是不符合 JSON 对象的格式的。

在 js 中提供了两个函数来实现 js 数据结构和 JSON 格式的转换处理,

  • JSON.stringify 函数,通过传入一个符合 JSON 格式的数据结构,将其转换为一个 JSON 字符串。如果传入的数据结构不符合 JSON 格式,那么在序列化的时候会对这些值进行对应的特殊处理,使其符合规范。在前端向后端发送数据时,可以调用这个函数将数据对象转化为 JSON 格式的字符串。
  • JSON.parse() 函数,这个函数用来将 JSON 格式的字符串转换为一个 js 数据结构,如果传入的字符串不是标准的 JSON 格式的字符串的话,将会抛出错误。当从后端接收到 JSON 格式的字符串时,可以通过这个方法来将其解析为一个 js 数据结构,以此来进行数据的访问。

Vue路由守卫有哪些,怎么设置,使用场景等

常用的两个路由守卫:router.beforeEach 和 router.afterEach

每个守卫方法接收三个参数:

to: Route: 即将要进入的目标 路由对象

from: Route: 当前导航正要离开的路由

next: Function: 一定要调用该方法来 resolve 这个钩子。

在项目中,一般在beforeEach这个钩子函数中进行路由跳转的一些信息判断。
判断是否登录,是否拿到对应的路由权限等等。


如何获得对象非原型链上的属性?

使用后hasOwnProperty()方法来判断属性是否属于原型链的属性:

function iterate(obj){
   var res=[];
   for(var key in obj){
        if(obj.hasOwnProperty(key))
           res.push(key+': '+obj[key]);
   }
   return res;
} 

什么是尾调用,使用尾调用有什么好处?

尾调用指的是函数的最后一步调用另一个函数。代码执行是基于执行栈的,所以当在一个函数里调用另一个函数时,会保留当前的执行上下文,然后再新建另外一个执行上下文加入栈中。使用尾调用的话,因为已经是函数的最后一步,所以这时可以不必再保留当前的执行上下文,从而节省了内存,这就是尾调用优化。但是 ES6 的尾调用优化只在严格模式下开启,正常模式是无效的。

实现函数原型方法

call

使用一个指定的 this 值和一个或多个参数来调用一个函数。

实现要点:

  • this 可能传入 null;
  • 传入不固定个数的参数;
  • 函数可能有返回值;
Function.prototype.call2 = function (context) {
    var context = context || window;
    context.fn = this;

    var args = [];
    for(var i = 1, len = arguments.length; i < len; i++) {
        args.push('arguments[' + i + ']');
    }

    var result = eval('context.fn(' + args +')');

    delete context.fn
    return result;
}

apply

apply 和 call 一样,唯一的区别就是 call 是传入不固定个数的参数,而 apply 是传入一个数组。

实现要点:

  • this 可能传入 null;
  • 传入一个数组;
  • 函数可能有返回值;
Function.prototype.apply2 = function (context, arr) {
    var context = context || window;
    context.fn = this;

    var result;
    if (!arr) {
        result = context.fn();
    } else {
        var args = [];
        for (var i = 0, len = arr.length; i < len; i++) {
            args.push('arr[' + i + ']');
        }
        result = eval('context.fn(' + args + ')')
    }

    delete context.fn
    return result;
}

bind

bind 方法会创建一个新的函数,在 bind() 被调用时,这个新函数的 this 被指定为 bind() 的第一个参数,而其余参数将作为新函数的参数,供调用时使用。

实现要点:

  • bind() 除了 this 外,还可传入多个参数;
  • bing 创建的新函数可能传入多个参数;
  • 新函数可能被当做构造函数调用;
  • 函数可能有返回值;
Function.prototype.bind2 = function (context) {
    var self = this;
    var args = Array.prototype.slice.call(arguments, 1);

    var fNOP = function () {};

    var fBound = function () {
        var bindArgs = Array.prototype.slice.call(arguments);
        return self.apply(this instanceof fNOP ? this : context, args.concat(bindArgs));
    }

    fNOP.prototype = this.prototype;
    fBound.prototype = new fNOP();
    return fBound;
}

实现 new 关键字

new 运算符用来创建用户自定义的对象类型的实例或者具有构造函数的内置对象的实例。

实现要点:

  • new 会产生一个新对象;
  • 新对象需要能够访问到构造函数的属性,所以需要重新指定它的原型;
  • 构造函数可能会显示返回;
function objectFactory() {
    var obj = new Object()
    Constructor = [].shift.call(arguments);
    obj.__proto__ = Constructor.prototype;
    var ret = Constructor.apply(obj, arguments);

    // ret || obj 这里这么写考虑了构造函数显示返回 null 的情况
    return typeof ret === 'object' ? ret || obj : obj;
};

使用:

function person(name, age) {
    this.name = name
    this.age = age
}
let p = objectFactory(person, '布兰', 12)
console.log(p)  // { name: '布兰', age: 12 }

实现 instanceof 关键字

instanceof 就是判断构造函数的 prototype 属性是否出现在实例的原型链上。

function instanceOf(left, right) {
    let proto = left.__proto__
    while (true) {
        if (proto === null) return false
        if (proto === right.prototype) {
            return true
        }
        proto = proto.__proto__
    }
}

上面的 left.proto 这种写法可以换成 Object.getPrototypeOf(left)。

实现 Object.create

Object.create()方法创建一个新对象,使用现有的对象来提供新创建的对象的__proto__。

Object.create2 = function(proto, propertyObject = undefined) {
    if (typeof proto !== 'object' && typeof proto !== 'function') {
        throw new TypeError('Object prototype may only be an Object or null.')
    if (propertyObject == null) {
        new TypeError('Cannot convert undefined or null to object')
    }
    function F() {}
    F.prototype = proto
    const obj = new F()
    if (propertyObject != undefined) {
        Object.defineProperties(obj, propertyObject)
    }
    if (proto === null) {
        // 创建一个没有原型对象的对象,Object.create(null)
        obj.__proto__ = null
    }
    return obj
}

实现 Object.assign

Object.assign2 = function(target, ...source) {
    if (target == null) {
        throw new TypeError('Cannot convert undefined or null to object')
    }
    let ret = Object(target) 
    source.forEach(function(obj) {
        if (obj != null) {
            for (let key in obj) {
                if (obj.hasOwnProperty(key)) {
                    ret[key] = obj[key]
                }
            }
        }
    })
    return ret
}

实现 JSON.stringify

JSON.stringify([, replacer [, space]) 方法是将一个 JavaScript 值(对象或者数组)转换为一个 JSON 字符串。此处模拟实现,不考虑可选的第二个参数 replacer 和第三个参数 space

  1. 基本数据类型:
    • undefined 转换之后仍是 undefined(类型也是 undefined)
    • boolean 值转换之后是字符串 "false"/"true"
    • number 类型(除了 NaN 和 Infinity)转换之后是字符串类型的数值
    • symbol 转换之后是 undefined
    • null 转换之后是字符串 "null"
    • string 转换之后仍是string
    • NaN 和 Infinity 转换之后是字符串 "null"
  2. 函数类型:转换之后是 undefined
  3. 如果是对象类型(非函数)
    • 如果是一个数组:如果属性值中出现了 undefined、任意的函数以及 symbol,转换成字符串 "null" ;
    • 如果是 RegExp 对象:返回 {} (类型是 string);
    • 如果是 Date 对象,返回 Date 的 toJSON 字符串值;
    • 如果是普通对象;
      • 如果有 toJSON() 方法,那么序列化 toJSON() 的返回值。
      • 如果属性值中出现了 undefined、任意的函数以及 symbol 值,忽略。
      • 所有以 symbol 为属性键的属性都会被完全忽略掉。
  4. 对包含循环引用的对象(对象之间相互引用,形成无限循环)执行此方法,会抛出错误。
function jsonStringify(data) {
    let dataType = typeof data;

    if (dataType !== 'object') {
        let result = data;
        //data 可能是 string/number/null/undefined/boolean
        if (Number.isNaN(data) || data === Infinity) {
            //NaN 和 Infinity 序列化返回 "null"
            result = "null";
        } else if (dataType === 'function' || dataType === 'undefined' || dataType === 'symbol') {
            //function 、undefined 、symbol 序列化返回 undefined
            return undefined;
        } else if (dataType === 'string') {
            result = '"' + data + '"';
        }
        //boolean 返回 String()
        return String(result);
    } else if (dataType === 'object') {
        if (data === null) {
            return "null"
        } else if (data.toJSON && typeof data.toJSON === 'function') {
            return jsonStringify(data.toJSON());
        } else if (data instanceof Array) {
            let result = [];
            //如果是数组
            //toJSON 方法可以存在于原型链中
            data.forEach((item, index) => {
                if (typeof item === 'undefined' || typeof item === 'function' || typeof item === 'symbol') {
                    result[index] = "null";
                } else {
                    result[index] = jsonStringify(item);
                }
            });
            result = "[" + result + "]";
            return result.replace(/'/g, '"');

        } else {
            //普通对象
            /**             * 循环引用抛错(暂未检测,循环引用时,堆栈溢出)             * symbol key 忽略             * undefined、函数、symbol 为属性值,被忽略             */
            let result = [];
            Object.keys(data).forEach((item, index) => {
                if (typeof item !== 'symbol') {
                    //key 如果是symbol对象,忽略
                    if (data[item] !== undefined && typeof data[item] !== 'function'
                        && typeof data[item] !== 'symbol') {
                        //键值如果是 undefined、函数、symbol 为属性值,忽略
                        result.push('"' + item + '"' + ":" + jsonStringify(data[item]));
                    }
                }
            });
            return ("{" + result + "}").replace(/'/g, '"');
        }
    }
}

实现 JSON.parse

介绍 2 种方法实现:

  • eval 实现;
  • new Function 实现;

eval 实现

第一种方式最简单,也最直观,就是直接调用 eval,代码如下:

var json = '{"a":"1", "b":2}';
var obj = eval("(" + json + ")");  // obj 就是 json 反序列化之后得到的对象

但是直接调用 eval 会存在安全问题,如果数据中可能不是 json 数据,而是可执行的 JavaScript 代码,那很可能会造成 XSS 攻击。因此,在调用 eval 之前,需要对数据进行校验。

var rx_one = /^[\],:{}\s]*$/;
var rx_two = /\\(?:["\\\/bfnrt]|u[0-9a-fA-F]{4})/g;
var rx_three = /"[^"\\\n\r]*"|true|false|null|-?\d+(?:\.\d*)?(?:[eE][+\-]?\d+)?/g;
var rx_four = /(?:^|:|,)(?:\s*\[)+/g;

if (
    rx_one.test(
        json.replace(rx_two, "@")
            .replace(rx_three, "]")
            .replace(rx_four, "")
    )
) {
    var obj = eval("(" +json + ")");
}

new Function 实现

Function 与 eval 有相同的字符串参数特性。

var json = '{"name":"小姐姐", "age":20}';
var obj = (new Function('return ' + json))();

实现 Promise

实现 Promise 需要完全读懂 Promise A+ 规范,不过从总体的实现上看,有如下几个点需要考虑到:

  • then 需要支持链式调用,所以得返回一个新的 Promise;
  • 处理异步问题,所以得先用 onResolvedCallbacks 和 onRejectedCallbacks 分别把成功和失败的回调存起来;
  • 为了让链式调用正常进行下去,需要判断 onFulfilled 和 onRejected 的类型;
  • onFulfilled 和 onRejected 需要被异步调用,这里用 setTimeout 模拟异步;
  • 处理 Promise 的 resolve;
const PENDING = 'pending';
const FULFILLED = 'fulfilled';
const REJECTED = 'rejected';

class Promise {
    constructor(executor) {
        this.status = PENDING;
        this.value = undefined;
        this.reason = undefined;
        this.onResolvedCallbacks = [];
        this.onRejectedCallbacks = [];

        let resolve = (value) = > {
            if (this.status === PENDING) {
                this.status = FULFILLED;
                this.value = value;
                this.onResolvedCallbacks.forEach((fn) = > fn());
            }
        };

        let reject = (reason) = > {
            if (this.status === PENDING) {
                this.status = REJECTED;
                this.reason = reason;
                this.onRejectedCallbacks.forEach((fn) = > fn());
            }
        };

        try {
            executor(resolve, reject);
        } catch (error) {
            reject(error);
        }
    }

    then(onFulfilled, onRejected) {
        // 解决 onFufilled,onRejected 没有传值的问题
        onFulfilled = typeof onFulfilled === "function" ? onFulfilled : (v) = > v;
        // 因为错误的值要让后面访问到,所以这里也要抛出错误,不然会在之后 then 的 resolve 中捕获
        onRejected = typeof onRejected === "function" ? onRejected : (err) = > {
            throw err;
        };
        // 每次调用 then 都返回一个新的 promise
        let promise2 = new Promise((resolve, reject) = > {
            if (this.status === FULFILLED) {
                //Promise/A+ 2.2.4 --- setTimeout
                setTimeout(() = > {
                    try {
                        let x = onFulfilled(this.value);
                        // x可能是一个proimise
                        resolvePromise(promise2, x, resolve, reject);
                    } catch (e) {
                        reject(e);
                    }
                }, 0);
            }

            if (this.status === REJECTED) {
                //Promise/A+ 2.2.3
                setTimeout(() = > {
                    try {
                        let x = onRejected(this.reason);
                        resolvePromise(promise2, x, resolve, reject);
                    } catch (e) {
                        reject(e);
                    }
                }, 0);
            }

            if (this.status === PENDING) {
                this.onResolvedCallbacks.push(() = > {
                    setTimeout(() = > {
                        try {
                            let x = onFulfilled(this.value);
                            resolvePromise(promise2, x, resolve, reject);
                        } catch (e) {
                            reject(e);
                        }
                    }, 0);
                });

                this.onRejectedCallbacks.push(() = > {
                    setTimeout(() = > {
                        try {
                            let x = onRejected(this.reason);
                            resolvePromise(promise2, x, resolve, reject);
                        } catch (e) {
                            reject(e);
                        }
                    }, 0);
                });
            }
        });

        return promise2;
    }
}
const resolvePromise = (promise2, x, resolve, reject) = > {
    // 自己等待自己完成是错误的实现,用一个类型错误,结束掉 promise  Promise/A+ 2.3.1
    if (promise2 === x) {
        return reject(
            new TypeError("Chaining cycle detected for promise #<Promise>"));
    }
    // Promise/A+ 2.3.3.3.3 只能调用一次
    let called;
    // 后续的条件要严格判断 保证代码能和别的库一起使用
    if ((typeof x === "object" && x != null) || typeof x === "function") {
        try {
            // 为了判断 resolve 过的就不用再 reject 了(比如 reject 和 resolve 同时调用的时候)  Promise/A+ 2.3.3.1
            let then = x.then;
            if (typeof then === "function") {
            // 不要写成 x.then,直接 then.call 就可以了 因为 x.then 会再次取值,Object.defineProperty  Promise/A+ 2.3.3.3
                then.call(
                    x, (y) = > {
                        // 根据 promise 的状态决定是成功还是失败
                        if (called) return;
                        called = true;
                        // 递归解析的过程(因为可能 promise 中还有 promise) Promise/A+ 2.3.3.3.1
                        resolvePromise(promise2, y, resolve, reject);
                    }, (r) = > {
                        // 只要失败就失败 Promise/A+ 2.3.3.3.2
                        if (called) return;
                        called = true;
                        reject(r);
                    });
            } else {
                // 如果 x.then 是个普通值就直接返回 resolve 作为结果  Promise/A+ 2.3.3.4
                resolve(x);
            }
        } catch (e) {
            // Promise/A+ 2.3.3.2
            if (called) return;
            called = true;
            reject(e);
        }
    } else {
        // 如果 x 是个普通值就直接返回 resolve 作为结果  Promise/A+ 2.3.4
        resolve(x);
    }
};

Promise 写完之后可以通过 promises-aplus-tests 这个包对我们写的代码进行测试,看是否符合 A+ 规范。不过测试前还得加一段代码:

// promise.js
// 这里是上面写的 Promise 全部代码
Promise.defer = Promise.deferred = function () {
    let dfd = {}
    dfd.promise = new Promise((resolve,reject)=>{
        dfd.resolve = resolve;
        dfd.reject = reject;
    });
    return dfd;
}
module.exports = Promise;


全局安装:

npm i promises-aplus-tests -g

终端下执行验证命令:

promises-aplus-tests promise.js

上面写的代码可以顺利通过全部 872 个测试用例。

Promise.resolve

Promsie.resolve(value) 可以将任何值转成值为 value 状态是 fulfilled 的 Promise,但如果传入的值本身是 Promise 则会原样返回它。

Promise.resolve = function(value) {
    // 如果是 Promsie,则直接输出它
    if(value instanceof Promise){
        return value
    }
    return new Promise(resolve => resolve(value))
}

Promise.reject

和 Promise.resolve() 类似,Promise.reject() 会实例化一个 rejected 状态的 Promise。但与 Promise.resolve() 不同的是,如果给 Promise.reject() 传递一个 Promise 对象,则这个对象会成为新 Promise 的值。

Promise.reject = function(reason) {
    return new Promise((resolve, reject) => reject(reason))
}

Promise.all

Promise.all 的规则是这样的:

  • 传入的所有 Promsie 都是 fulfilled,则返回由他们的值组成的,状态为 fulfilled 的新 Promise;
  • 只要有一个 Promise 是 rejected,则返回 rejected 状态的新 Promsie,且它的值是第一个 rejected 的 Promise 的值;
  • 只要有一个 Promise 是 pending,则返回一个 pending 状态的新 Promise;
Promise.all = function(promiseArr) {
    let index = 0, result = []
    return new Promise((resolve, reject) => {
        promiseArr.forEach((p, i) => {
            Promise.resolve(p).then(val => {
                index++
                result[i] = val
                if (index === promiseArr.length) {
                    resolve(result)
                }
            }, err => {
                reject(err)
            })
        })
    })
}

Promise.race

Promise.race 会返回一个由所有可迭代实例中第一个 fulfilled 或 rejected 的实例包装后的新实例。

Promise.race = function(promiseArr) {
    return new Promise((resolve, reject) => {
        promiseArr.forEach(p => {
            Promise.resolve(p).then(val => {
                resolve(val)
            }, err => {
                rejecte(err)
            })
        })
    })
}

Promise.allSettled

Promise.allSettled 的规则是这样:

  • 所有 Promise 的状态都变化了,那么新返回一个状态是 fulfilled 的 Promise,且它的值是一个数组,数组的每项由所有 Promise 的值和状态组成的对象;
  • 如果有一个是 pending 的 Promise,则返回一个状态是 pending 的新实例;
Promise.allSettled = function(promiseArr) {
    let result = []

    return new Promise((resolve, reject) => {
        promiseArr.forEach((p, i) => {
            Promise.resolve(p).then(val => {
                result.push({
                    status: 'fulfilled',
                    value: val
                })
                if (result.length === promiseArr.length) {
                    resolve(result) 
                }
            }, err => {
                result.push({
                    status: 'rejected',
                    reason: err
                })
                if (result.length === promiseArr.length) {
                    resolve(result) 
                }
            })
        })  
    })   
}

Promise.any

Promise.any 的规则是这样:

  • 空数组或者所有 Promise 都是 rejected,则返回状态是 rejected 的新 Promsie,且值为 AggregateError 的错误;
  • 只要有一个是 fulfilled 状态的,则返回第一个是 fulfilled 的新实例;
  • 其他情况都会返回一个 pending 的新实例;
Promise.any = function(promiseArr) {
    let index = 0
    return new Promise((resolve, reject) => {
        if (promiseArr.length === 0) return 
        promiseArr.forEach((p, i) => {
            Promise.resolve(p).then(val => {
                resolve(val)

            }, err => {
                index++
                if (index === promiseArr.length) {
                  reject(new AggregateError('All promises were rejected'))
                }
            })
        })
    })
}

label 的作用是什么?如何使用?

label标签来定义表单控件的关系:当用户选择label标签时,浏览器会自动将焦点转到和label标签相关的表单控件上。

  • 使用方法1:
<label for="mobile">Number:</label>
<input type="text" id="mobile"/>

  • 使用方法2:
<label>Date:<input type="text"/></label>

Promise.all

描述:所有 promise 的状态都变成 fulfilled,就会返回一个状态为 fulfilled 的数组(所有promisevalue)。只要有一个失败,就返回第一个状态为 rejectedpromise 实例的 reason

实现

Promise.all = function(promises) {
    return new Promise((resolve, reject) => {
        if(Array.isArray(promises)) {
            if(promises.length === 0) return resolve(promises);
            let result = [];
            let count = 0;
            promises.forEach((item, index) => {
                Promise.resolve(item).then(
                    value => {
                        count++;
                        result[index] = value;
                        if(count === promises.length) resolve(result);
                    }, 
                    reason => reject(reason)
                );
            })
        }
        else return reject(new TypeError("Argument is not iterable"));
    });
}

页面有多张图片,HTTP是怎样的加载表现?

  • HTTP 1下,浏览器对一个域名下最大TCP连接数为6,所以会请求多次。可以用多域名部署解决。这样可以提高同时请求的数目,加快页面图片的获取速度。
  • HTTP 2下,可以一瞬间加载出来很多资源,因为,HTTP2支持多路复用,可以在一个TCP连接中发送多个HTTP请求。