Blender如何设置模型中心点

607 阅读1分钟

推荐:将 NSDT场景编辑器 加入你的3D开发工具链。

在使用Blender建模的时候,有时候会导入一些从别的地方**过来的模型,这时候就会遇到一个问题,模型放到场景中时与鼠标放置的位置有一定的偏差,原因就是是模型的原点和游标位置不一致,这样就会导致在使用的时候会出现模型坐标位置有偏差。现在给演示一种非常简单使用的方法:

就以一个方形实体为例:

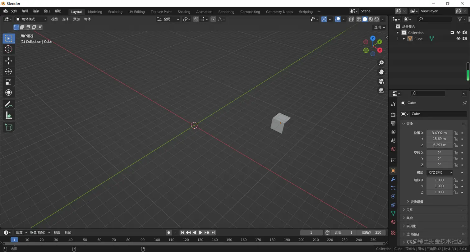
初始状态下,实体的位置和坐标原点的位置偏差较大

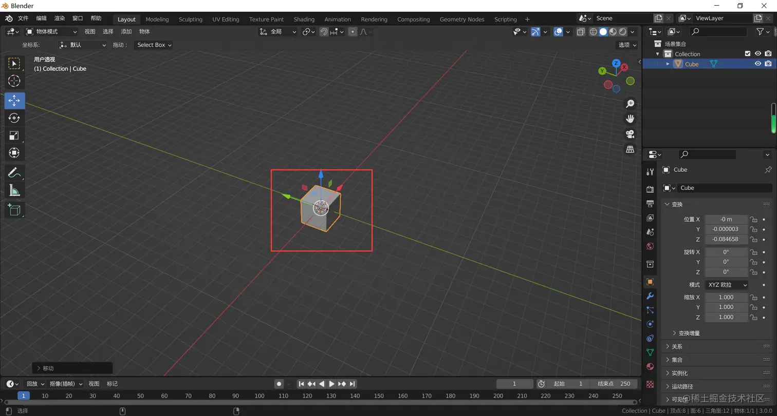
第一步:选择右上角的坐标系

第二步:选择鼠标移动

框选整个物体,物体上出现了移动光标

第三步:拖动光标将物体的中心拖动到游标位置

将物体按照同样的方法把X/Y/Z三个方向都调整一遍,效果如下:

再把物体加载到场景中,这时候模型位置就与鼠标放置的位置保持一致了。

原文链接:Blender如何设置模型中心点