组件解构笔记|青训营笔记

59 阅读4分钟

这是我参与「第五届青训营 」伴学笔记创作活动的第 12 天

内部状态

  • Normal状态、
  • Hover状态、
  • Active状态、
  • Disable状态

DOM与UI

DOM 树不是 JS 内部的一个变量, DOM 本身其实是浏览器内部维护的一个东西,我们只能通过调用 Java script 的 DOM 的 API 去修改DOM,而不是 DOM 本身是 Java 的一个变量,我可以随便随意去修改它,这是不一样的。 其实 DOM 和 UI 和实际看到 UI 是存在着一一对应的关系的。

组件化-组件划分准则

  1. 组件,它是组件的组合或者原子组件。e.g,root == 内容组件 + 底层组件
  2. 组件内部它拥有自己的状态,外部不可见。
    1. ——他肯定自己要有一个维护一个变量,他不可能什么什么状态都不维护,这样这个组件是不可能具有任何的记忆的。
  3. 父组件可以将状态传入组件的内部,从而控制子组件。
    1. ——接口化:一个组件我如果给他提供了复用的能力,我必须会去要开放一些接口出来,外部能够把这些变量传进来,内部再去消费这些变量并进行显示
    2. 灵活的复用的父组件->将自己的状态传入子组件->控制子组件的运转
    3. 只有父组件可以控制子组件,从上往下传导。向上找一个最近的祖宗节点,如果是root节点则很危险。两个组件需要共享状态,如果状态都上移到root节点,则失去组件复用初衷——所有状态都在root节点里面,引出[[react状态管理库]]。

状态的局部性

一个组件和其他组件

状态可能只是在组件内部去维护,其他的地方,不需要读变量。

这个时候其实状态就可以很好地放在组件中,e.g颜色,我可以很好地放在卡片里面。我我我,如果写代码的时候,这里面有 4 个卡片,我就可以遍历一下,生成 4 个卡片,我每个给每个卡片分别传入一个颜色,这时候颜色信息不需要去被什么顶栏去共享。 这时候这个状态就具备一个良好的局部的性质

CPU 访问内存,它本身也具备一个空间的局部性。我不可能随机地去各种各样访我,可能我在某一段时间内,我会对某一个内存的区间,我会频繁去访。这其实也是一种局部性。

如果是局部性的,我就尽量地把状态放在一起,这样最后我们的代码的聚合性就会很高。

状态上升

——如果你想让两个组件的状态共享,这个状态就应该归属于两个节点。向上寻找到最近的祖宗节点上

函数在js中是一等公民

当前价格怎么改变?因为当前价格属于 root 节点。但是触发当前价格改变的事件却不是源于 root 节点,而是源于型号选择面板和颜色选择面板

root节点写一个改变当前价格的函数,这个函数是一个变量.父组件可以往给组件,给给子组件传变量。我可以 root 往下传到内容,传到配置面板,再传到想要原则,再传到 iPhone 13 Pro 上。每当 iPhone 13 Pro on click 的时候,它就执行从 root 组件传下来的 change current value 的函数.这样 root 节点的 current value 就得到改变了。

  1. react 设计思想 单向数据流 父组件传给子组件状态,父组件传函数给子组件,子组件执行
  2. 怎么去解决状态的不合理上升的问题 [[状态管理库]]
  3. 组件的状态改变之后,我们怎么去更新DOM

组件本身声明了状态和UI的映射关系

f(状态) => UI

组件state状态 : 内部私有状态 组件props状态:外部传入状态

组件可以由其他组件拼装而成

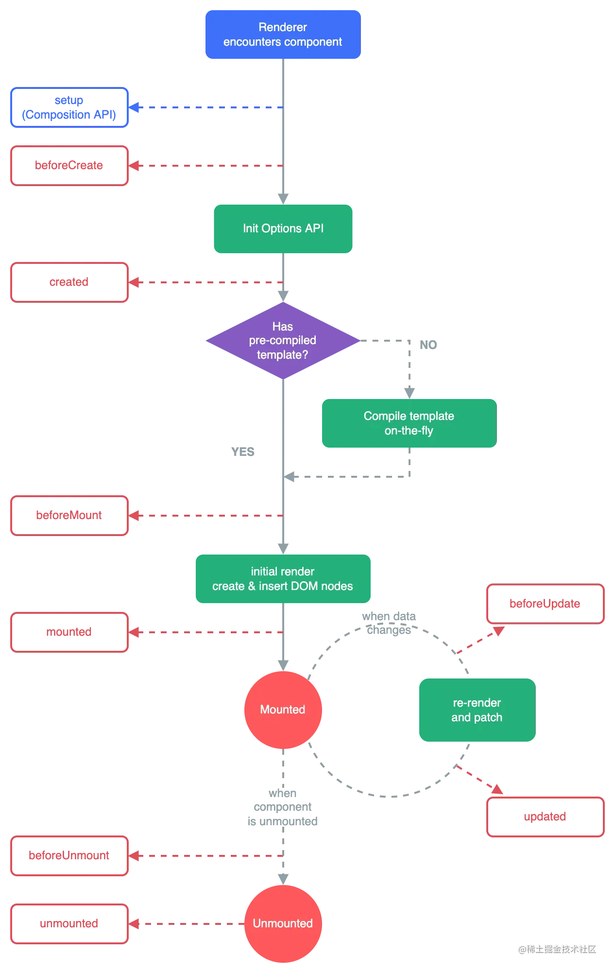
组件的生命周期

mounting :一个组件,它要显示到 UI 上,我们可以认为它需要挂载到实际的 DOM 上。这个挂载本身其实它也是一个事件,就是我们 mounting 的过程,它挂载到实际 DOM 上,它需要执行constructor

  • 挂载的时间点
  • 卸载的时间点
  • 状态改变的时间点

vue3生命周期.png

trade off (折衷,权衡):我们要让他的 DOM 的更新次数足够少,也就是 diff 足够少

前端的组件涉及到更多的是展示和交互方面的逻辑