2023最全Java面试八股(涵盖所有Java核心面试知识点),立刻收藏

583 阅读5分钟

2022已成为过去式,不论这一年好与坏,我们都需要抓住新一年的机会,跳槽涨薪,还是学习提升!先给自己定一个小目标,然后再朝着目标去努力就完事儿了!
为了帮大家节约时间,给大家搞来了2022年大厂Java面试题合集,内容非常的全面,真的可以好好补一补,希望大家在金三银四都能拿到理想的薪资和offer!

一般技术面试官都会通过自己的方式去考察程序员的技术功底与基础理论知识。

比如果这样的问题:

  • 项目框架,Spring、Mybatis 等框架实现原理是否熟悉?
  • 消息中间件,负载均衡、RPC 框架等技术是否有接触过?MySQL 分库分表是否做过?
  • 分布式架构设计,Redis 分布式锁是否有涉及?
  • ......(此处省略 1W 字)

很多时候,面试官问的问题会和自己准备的“题库”中的问题不太一样,即使做了复盘,下次面试还是不知道该从何处下手。

为此我专门整理了一份《Java进阶学习+面试宝典》分享给大家,内容涵盖:计算机基础、Java、JVM、spring、算法、微服务、分布式、大厂面经、技术脑图等等...共1700+页 质量非常高!!!

需要这份 《最全 Java八股文面试核心架构笔记》 的小伙伴 ——【点这,快速入手通道】

不管最近要不要去面试,建议大家都保存一份!!学完之后不论是 厂内晋升 还是 跳槽涨薪 都不在话下!

内容如下:

  • 大厂面试题真题解析(38页)
  • JVM(183页)
  • 多线程(221页)
  • Mysql(216页)
  • Spring(338页)
  • Spring Boot(41页)
  • 经典面试题(35页)
  • Spring Cloud(50页)
  • Dubbo(55页)
  • Mybtis+Redis(27页)
  • Linux+网络(66页)
  • MQ+Kafka+Zookeeper(40页)
  • Netty(21页)
  • 大数据+hadoop(31页)
  • 算法(38页)
  • 设计模式+项目+高并发(41页)

注:篇幅有限,资料已整理成文档。

一、算法(大厂必备)2023版

(含:红黑树,B+树,贪心算法,哈希分治法,七大查找算法,动态规划,一致性算法,数据结构等...)

二、设计模式(工欲善其事必先利其器)2023版

(含:单例模式,工厂模式,抽象工厂模式,建造者模式,原型模式,适配器模式,装饰器模式,代理模式等23种设计模式...)

三、Netty + MQ + kafka(底层原理+面试题)2023版

(含:Netty常用场景,高性能设计,架构设计,经典面试题等...)

四、zookeeper +  Dubbo(技术干货+面试题)2023版

(含:zookeeper集群,应用场景,分布式锁,Dubbo核心功能,集群配置,负载均衡,常见面试题等...)

五、Mybtis + Redis  (底层原理+面试题)2023版

(含:mybtis缓存,运用原理,分页,Redis事务,主从架构,缓存,穿透,穿击,降级面试题等...)

六、Http协议 + Linux  (底层原理+面试题)2023版

(含:TCP/IP协议详细笔记,网络层架构,三四次握手,Linux概述,磁盘,目录,文件,安全,经典面试题等...)

注:篇幅有限,资料已整理成文档,如有需要的朋友只需转发后私信回复【面试】即可来获取免费领取方式了!

七、Mysql  (底层原理 + 面试题)2023版

(含:数据库基础,数据类型,引擎,索引,事务,锁,视图,sql语句,优化,mysql锁,面试题等...)

八、Spring +SpringMVC +SpringBoot(底层原理 + 技术干货)

(含:spring原理,周期,ioc原理,MVC事务,AOP原理,Boot配置,安全,监视器,面试题等...)

九、经典面试题 + SpringCloud(大厂常见面试题)2023版

(含:面试必考21问,SpringCloud熔断,cap原理,设计目标优缺点,版本关系等...)

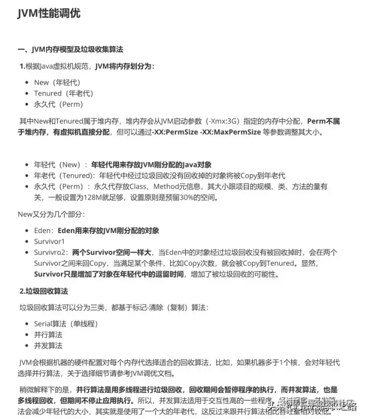
十、Java基础 + JVM(技术干货+底层原理)2023版

(含:Java基础,异常,NIO,HashMap,Tomcat,JVM堆栈,内存模型,调优,GC,老年代,新生代,垃圾回收,面试题等...)

十一、多线程  (底层原理 + 技术干货)2023版

(含:多线程基本概念,线程安全,线程出,volatile,ThreadLocal,使用场景,并发量,阻塞列队,面试题等...)

十二、实战项目(Github爆火)2023版

该项目是一款标准且已上线的“网约车”应用。符合我国交通部对网约车监管的技术要求。通过了交通部对网约车线上和线下能力认定。项目原型曾在杭州上线运行。

项目中核心功能包括:账户系统,订单系统,支付系统,地图引擎,派单引擎,消息系统等 网约车核心解决方案。

项目中完全采用微服务架构设计,应用了成熟的接口安全设计方案,采用分布式锁保证了分布式环境中的数据同步,用分布式事务解决了分布式环境中的数据一致性等。

前置技能:Git,Maven,Spring Boot,Spring Cloud,Redis,MySql ,RabbitMQ,ActiveMQ等。

项目架构图:

写在最后

过多内容就展示了,“退休程序猿”会持续更新,咱们下期再见~~