什么是原型

什么是原型链

首先要声明类,再实例化
class Person {
constructor(name, age) {
this.name = name;
this.age = age;
}
sayHello() {
console.log(`您好${this.name}`);
}
}
let zhangsan = new Person("zhangsan", 18);
console.log(zhangsan.name);
console.log(zhangsan.age);
zhangsan.sayHello();
关于子类的继承
<script>
class Person {
constructor(name, age) {
this.name = name;
this.age = age;
}
sayHello() {
console.log(`您好${this.name}`);
}
}
class Student extends Person {
constructor(name, age, sex) {
super(name, age);
this.sex = sex;
}
learn() {
console.log(
`我是${this.name},今年${this.age},是${this.sex}的,在学习英语`
);
}
}
const zhangsan = new Student('张三', 18, '男');
zhangsan.sayHello();
zhangsan.learn();
</script>
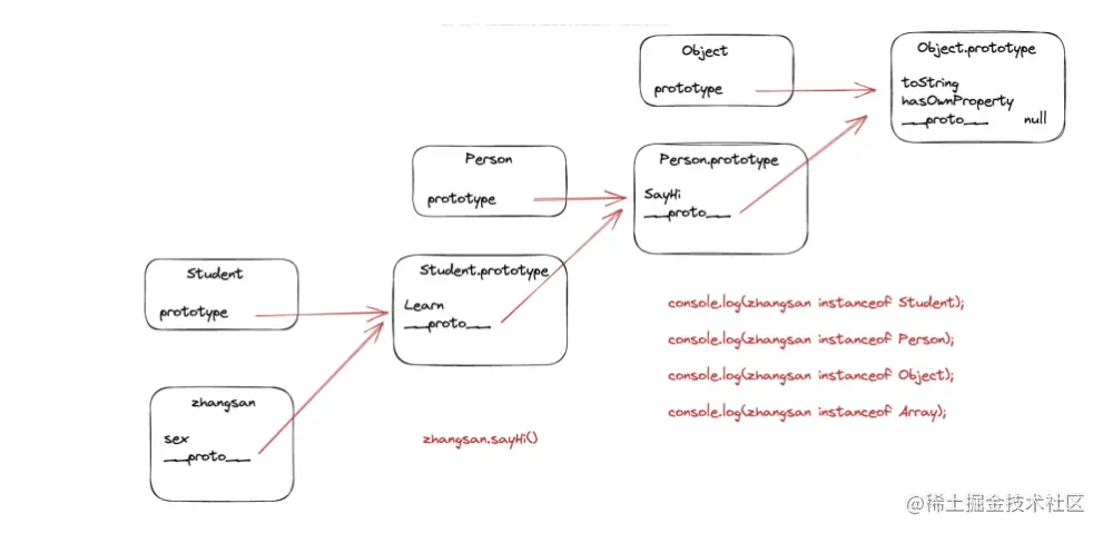
显式原型和隐式原型
console.log(zhangsan.__proto__);
console.log(Student.prototype);
console.log(zhangsan.__proto__ === Student.prototype);