【基础算法】哈希表(拉链法)

198 阅读9分钟

开启掘金成长之旅!这是我参与「掘金日新计划 · 2 月更文挑战」的第 12 天,点击查看活动详情

🌹作者:云小逸
📝个人主页:云小逸的主页
📝Github:云小逸的Github
🤟motto:要敢于一个人默默的面对自己,==强大自己才是核心==。不要等到什么都没有了,才下定决心去做。种一颗树,最好的时间是十年前,其次就是现在!学会自己和解,与过去和解,努力爱自己。==希望春天来之前,我们一起面朝大海,春暖花开!==🤟
👏专栏:C++👏 👏专栏:Java语言👏👏专栏:Linux学习👏
👏专栏:C语言初阶👏👏专栏:数据结构👏👏专栏:备战蓝桥杯👏

@TOC


前言

今天我们来学习一下新知识【哈希表】,这个是算法中比较重要的知识点,希望下面我的讲解你可以喜欢。如果有错误,请私信告知,望见谅。 ——————————————————————————————————————————

首先先写上几句话:献给坚持创作的我和点开这篇文章希望进步的你:

1.很喜欢《稻盛和夫对年轻人的忠告》里这段话:“大部分人对吃苦的含义了解得太浅了。吃苦不是穷,而是一个人长时间为了某个目标而聚焦的能力。在这个过程中,放弃娱乐生活,放弃无效社交,放弃无意义的消费以及在此过程中不被理解的孤独。”它本质是一种自控力,自制力,坚持和深度思考的能力。

2.以前我被误解的时候,我总会想去解释,你误会我了,我不是这样的人,我会想尽一切办法去证明自己。而现在,对于别人的误解,我不在乎也不想去辩解,我信任的人误会我,我会觉得挺好的,原来我在你心里是这样的人。 鱼那么相信水,水却煮了鱼;叶子那么信任风,风却吹落了叶;在自己的世界里独善其身,取悦自己,在别人的世界里顺其自然。

3.看到过这样一段话:“我希望你努力,不是为了要跟别人比成绩,而是因为,我希望你将来拥有选择的权利,选择有意义的生活,而不是被迫谋生。 当我们努力之后,我们才有机会不拘泥于方寸之地,不用只过着毫无新意、一眼望到头、没任何期待的日子。拥有选择权,我们才有底气和实力去选择我们想要的生活。

哈希表:

哈希表的含义:

在这里插入图片描述 上面是百度百科的说法;

散列表(Hash table,也叫哈希表),是根据键(Key)而直接访问在内存储存位置的数据结构。也就是说,它通过计算出一个==键值的函数==,将所需查询的数据==映射==到表中一个位置来让人访问,这加快了查找速度。这个映射函数称做==散列函数==,存放记录的数组称做散列表。

这是维基百科的解释,

一个通俗的例子是,为了查找电话簿中某人的号码,可以创建一个按照人名首字母顺序排列的表〈和建立人名z到首字母F(赏)的一个函数关系),在首字母为W的表中查找“王”姓的电话号码,显然比宜直接查找就要快得多。这里使用人名作为关键字,“==取首字母”是这个例子中散列函数的函数法则F()==,存放首字母的表对应荀列表。关键字和函数法则理论上可以任意确定.

两者在对于哈希表的解释都不约而同的说了两点:==码值和映射==。

在这里插入图片描述 下面借助百度百科的这张图便于你的理解: 先建立一个哈希函数(设定一个范围),再将不同的数分别映射到哈希函数上。

哈希表的作用:

把一个复杂的数据结构(值域,数据)映射到[0,n]; n一般是10的五次方或者10的六次方 如将[0,10^9^]映射到[0,10^5^]

哈希表的思想:

1.映射

将一段较大的数组映射到一段相对较小的数组,当要查找一个元素的时候,可以根据这个元素所映射对应的位置进行直接查找,而不是遍历查找,这样就可以更加高效的完成查找功能。 注:哈希一般常用的是增加和查找功能,如果想要删除一个数据,也不是真正意义上的删除,而是设定一个布尔数值,布尔值为false时代表删除这个数据。

2.冲突:

我们可以从这个图上的得知:多个数据可能会映射到同一个数值的情况。 在这里插入图片描述 针对这个情况,处理冲突有多重方法,如:

1.拉链法: 2.开放寻址法 3.再散列法 4.建立一个公共溢出区

这里详细介绍一下:拉链法和开放寻址法

例题:

题目:

维护一个集合,支持如下几种操作: I x,插入一个数 x; Q x,询问数 x 是否在集合中出现过; 现在要进行 N 次操作,对于每个询问操作输出对应的结果。

输入格式

第一行包含整数 N,表示操作数量。接下来 N 行,每行包含一个操作指令,操作指令为 I x,Q x 中的一种。

输出格式

对于每个询问指令 Q x,输出一个询问结果,如果 x 在集合中出现过,则输出 Yes,否则输出 No。 每个结果占一行。

数据范围

1≤N≤105 −109≤x≤109

输入样例:

5 I 1 I 2 I 3 Q 2 Q 5

输出样例:

Yes No

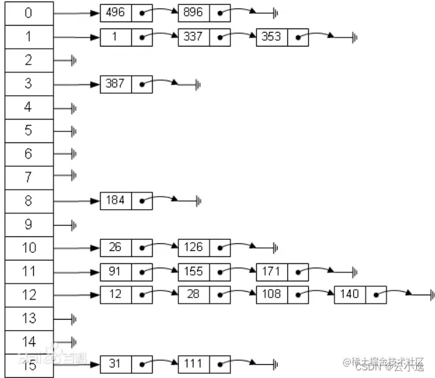
拉链法:

1.先将原数组值域映射到哈希函数:

如果值域为[-10^9^,10^9^],将其映射到[0,10^5^] 则 x mod10^5^ (mod是取模)这样就可以使其范围在[0,10^5^], 上面的数值都是假设便于你的理解。 真正的代码应该是这样的:

int k = (x % N + N) % N;

这个代码的意思是将x取余将x映射到[0,N]范围内。 因为在C++中如果负数取模后仍然是负数,因此需要==先取模后加上N再对N取模==其结果一定是一个正数。

2.建立一个槽,将映射的结果链接到槽上

在这里插入图片描述 如上图所示,假设11的映射为3,23的映射也是3,将11链接槽上的3,将23链接在11后面,这个使用的是链表的结构存储拉链。

3.取模的N要为质数,且尽可能地离2的整数次幂尽可能的远。

在这里插入图片描述 这样的取N冲突的概率是最小的。

代码:

#include <cstring>
#include <iostream>

using namespace std;

const int N = 100003;//这里可以自己写一个求大于100000第一个质数的代码求出即可

int h[N];//这是上面说的开一个槽
int e[N], ne[N], idx;//与槽链接的拉链,用链表存储,
                    //e[N]用来存值,ne[N]下一个的位置,idx表示当前移动到哪一个位置

void insert(int x)
{
    int k = (x % N + N) % N;//k是哈希值
    e[idx] = x;
    ne[idx] = h[k];
    h[k] = idx ++ ;//插入操作,类似于头插
}

bool find(int x)
{
    int k = (x % N + N) % N;
    for (int i = h[k]; i != -1; i = ne[i])
        if (e[i] == x)
            return true;

    return false;
}

int main()
{
    int n;
    scanf("%d", &n);

    memset(h, -1, sizeof h);//将槽清空,空指针一般用-1来表示

    while (n -- )
    {
        char op[2];
        int x;
        scanf("%s%d", op, &x);

        if (*op == 'I') insert(x);
        else
        {
            if (find(x)) puts("Yes");
            else puts("No");
        }
    }

    return 0;
}

代码解析:

const int N = 100003;//这里可以自己写一个求大于100000第一个质数的代码求出即可

int h[N];//这是上面说的开一个槽
int e[N], ne[N], idx;//与槽链接的拉链,用链表存储,
                    //e[N]用来存值,ne[N]下一个的位置,idx表示当前移动到哪一个位置

在这里插入图片描述

这里存一个字符用的是字符数组,读入字符串,而不是直接的一个字符进行存储,因为将其以一个字符串进行读入,这样scanf可以自动忽略掉空格和回车,这样可以降低出错概率。

void insert(int x)
{
    int k = (x % N + N) % N;//k是哈希值
    e[idx] = x;
    ne[idx] = h[k];
    h[k] = idx ++ ;//插入操作,类似于头插
}

这个是插入操作,类似于链表的头插。 下面做一个动图,便于你的理解: 在这里插入图片描述

最后

十分感谢你可以耐着性子把它读完和我可以坚持写到这里,送几句话,对你,也对我:

1.这些年来一直在提醒自己一件事,千万不要感动自己,大部分人看似努力,不过是愚蠢导致的。什么熬夜看书到天亮,连续几天只睡几个小时,多久没放假了。如果这些东西也值得炫耀,那么富士康流水线上任何一个人都比你努力多了。 人难免天生有自怜情绪,唯有时刻保持清醒,才看得清真正的价值在哪里。

2.这一生中有许多的人朝我走来,然后又匆匆忙忙的消失在人山人海中,那些人与我短暂交错,尾声潮落。从开始的不舍到最后的习以为常,便明白这是人生常态。真心待人,开始不再执着任何一段关系,即使是阶段性的陪伴,在相处的过程中我们开心就好,就活在当下。

海阔凭鱼跃,天高任鸟飞,路要朝前走,人要往前看。山林不向四季起誓,枯荣随缘,海洋不需对沙岸许诺,遇合尽兴。

3.见了太多糟糕的事情,反倒觉得一切都会好起来。心情不好就听歌,饿了就找吃的,怕黑就开灯,喜欢的东西就赚钱买。 有人紧握你的手就可能会松开,有人给你承诺也会有失言的时候,长大后才发现真正想要的东西总归要自己争取,只有自己才不会辜负自己。 顺其自然真的是我对当下的生活态度了,人就应该活在当下,把今天过得很积极明天一定不会太差。别想太多,好好生活,也许日子过着过着就有答案了。

最后如果觉得我写的还不错,请不要忘记==点赞==✌,==收藏==✌,加==关注==✌哦(。・ω・。)

愿我们一起加油,奔向更美好的未来,愿我们从懵懵懂懂的一枚==菜鸟==逐渐成为==大佬==。加油,为自己点赞!