上线半天下载量破100W!美团大佬的Java性能调优实战手册,超详细

84 阅读5分钟

随着互联网的发展,高可靠、高并发以及降本增效,已成为各大公司面临的现实挑战,性能优化需求愈发迫切,大到分布式系统,小到代码块的算法优化, 都已经成为你日常工作中必须要面对的事情。对于开发者而言,性能优化也从加分项变为一个热门技能,缺乏相关知识将很难在面试或工作中脱颖而出。

性能优化有哪些困扰

但是作为过来人,我发现很多学习者和实践者都在 Java 性能优化上面临着很多的困扰,比如:

  • 工作场景中遇到“性能优化”难题,往往只能靠盲猜和感觉,用临时性的补救措施去掩盖,看似解决了问题,但下次同样的问题又会发作,原因则是缺乏方法论、思路的指引,以及工具支持;
  • 能力修炼中,由于常年接触 CRUD,缺乏高并发这一实践环境,对“性能优化”只能通过理论知识进行想象,无法认识其在工作实战中的真实面目和实操过程;
  • 职场晋升中,只管功能开发,不了解组件设计原理,缺少深入地思考与总结,无法完成高并发、高性能系统设计这类高阶工作,难以在工作中大展拳脚,而有挑战的工作往往留给有准备的人。

总之,一旦遇到“性能优化”问题,很少人能够由点及面逆向分析,最终找到瓶颈点和优化方法,而性能优化是软件工程的深水区,也是衡量一个程序员能力高低的标准。 俗话说:“授人以鱼不如授人以渔”。在这分享这份性能调优实战手册及配套视频给有需要的小伙伴,希望对大家的学习进阶会有较大的帮助!**由于篇幅原因,本文只展示了目录和内容截图,有需要学习性能调优的小伙伴只需 点击此处

性能调优实战手册:概念篇

针对平常对性能优化的盲猜问题,首先会讲解大量的衡量指标, 然后以此为依据,盘点一下常用的优化方法,包括业务优化、复用优化、计算优化、结果集优化、资源冲突优化、算法优化、高效实现等方面。 学完后,你将会了解如何描述性能,并对性能优化有个整体的印象。

性能调优实战:设计模式篇

设计模式是软件开发人员在软件开发过程中面临的一般问题的解决方案。这些解决方案是众多软件开发人员经过相当长的一段时间的试验和错误总结出来的。如果你要想在 Java 界做得风生水起,游刃有余,设计模式必不可少,更不可少的更是设计模式的优化技巧。这个模块将结合一些复杂的应用场景,解析设计优化案例。

性能调优实战:Java编程篇

Java 编码过程中如何通过一些常见的优化代码提高程序的可靠性和安全性,利用代码实例进行说明不同方式的编码会有哪些弊端与优势!

性能调优实战:多线程篇

如何优化多线程上下文切换?如何用协程来优化多线程业务?这些问题都会在这个模块重点讲解。

性能调优实战:JVM性能监测及调优篇

该模块对系统的性能提升是巨大的。本部分主要介绍垃圾回收的一些基本知识,看一下 JIT 在性能提升上所做的文章;最后列举了一些常见的优化参数,以及对编码方面的要求。

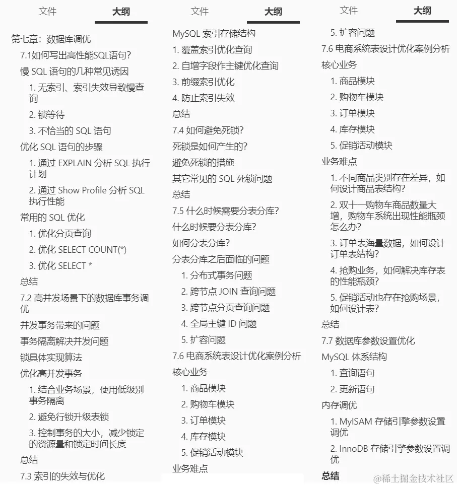
性能调优实战:数据库性能调优篇

以实际工作案例分享慢查询、工作中经典问题的 SQL 优化,常用工具以辅助验证与定位,了解索引的应用(暂不深入分析索引的实现),可以提高性能的缓冲应用。这个模块会重点解析一些数据库的常用调优方法。

性能调优实战手册内容展示

概念篇

设计模式调优篇

Java编程调优篇

多线程性能调优篇

JVM性能监测及调优篇

数据库性能调优篇

总结

俗话说,知己知彼百战百胜,想要克服“性能优化”这一难题,先要了解性能优化的特点, 并抓住其关键和本质。

作为面试必考内容,很多应聘者反映说面试官的一些问题会让其陷入模棱两可的境地,不知如何作答,比如很多人就搞不懂缓冲与缓存的区别。 这种问题的答案,只能靠体系化的整理,依靠零零散散的知识是行不通的。 你需要具备触类旁通的能力,才能对面试的散点知识既有深度又有广度地做进一步升华,才会让面试官眼前一亮。

性能优化是个系统性工程,对工程师的技术广度和深度都有要求。 它不仅需要你精通编程语言,还需要深刻理解操作系统、JVM 以及框架原理的相互作用关系,需要你多维度、全方面地去分析排查。

此外,很多人能够遇到问题解决问题,但救火式治理只能临时补救表面问题,无法真正找出病灶,这次的解决只是为下次发作埋下了伏笔。事实上,很多性能问题往往隐藏得很深。 在过去你面临以上情况时,可能会仅凭感觉入手,或者先动手才思考,无法发现抓住本质,但在这份性能优化手册里,会向你讲解正确的思路,让你进行性能优化时有理可依。如果你有需要的话只需点击此处! 即可