程序员到底应该学习哪种编程语言,一张图告诉你答案!

169 阅读1分钟

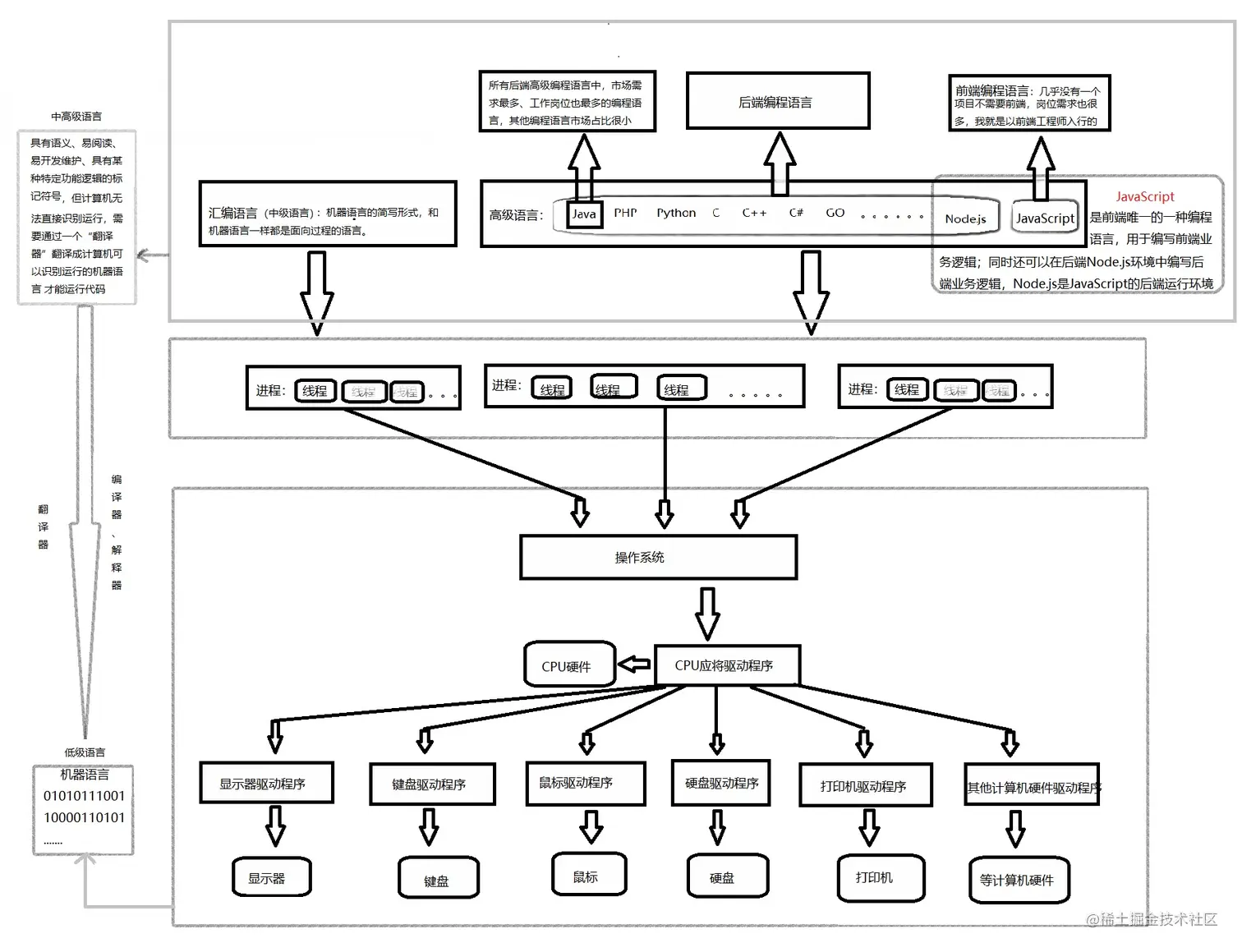
编程语言11.png

各种类编程语言的特征:

机器语言:编写麻烦、无可读性、不易维护、开发效率很低;除了一些计算机生产厂商,在生产计算机时需要使用机器语言,几乎没有别的岗位需求;

汇编语言:虽然相对机器语言来说,可读性、开发效率较高一点,但是因其是和机器语言一样也是直接面向硬件偏底层的编程语言,开发效率依然很低,现在市场岗位需求也是几乎没有;

高级语言:这类语言偏应用层、可读性高、易编写维护、开发效率很高,市场需求岗位大多是这类编程语言;各种高级编程语言是对机器语言的封装其本质区别是编程范式的区别(函数式编程、面向对象编程等编程范式),不是语法规则、应用场景等方面的区别

至于你应该学习哪种语言要根据自己具体的实际情况。

如果只是为了好找工作,首先考虑Java、JavaScript,其次是其他的高级编程语言;汇编语言和机器语言不要学习,你找不到工作;

如果你想自己创业开发一些中小型项目,可以考虑JavaScript,前后端、小程序端、app等多端开发都可以写,上手快、开发成本低、项目落地迅速;

如果你想做游戏、3D、大数据等方面的开发工作,你可以选择相应适合的语言!

本文参照:juejin.cn/post/702858… ,强烈推荐有编程语言选择困惑的程序员阅读这篇大佬的文章,会帮到你的!