ChatGPT -《探索Web3.0:分布式技术与去中心化应用的未来》

2,182 阅读49分钟

写在前面,以下是一篇完全由 ChatGPT 完成的介绍 web3.0 的论文,包括论文题目和目录结构都由 ChatGPT 自主生成。想想目前 ChatGPT 还是只能生成基础文本,后面如果再结合 AIGC 的其他能力,例如图像处理、视频加工、声音模拟等,到时候一篇图文并茂的文章甚至是一段声情并茂的视频介绍都是可以实现的。

不久的将来,我们获取知识的方式注定发生改变。毫无疑问,我们又一次站到了一次大变革的时间节点,难免让人兴奋。其中又有多少新的机会,能够被人们所把握住,这些人里面,会有你我的身影吗?

先一起看下目前 AIGC 的当家花旦 ChatGPT 是怎么看待互联网的未来 —— web3.0 的吧。


如果让你写一篇关于 web3.0 的论文,你会怎么编写目录:

以下是一份可能的Web3.0论文目录,供您参考:

I. 引言
A. 背景和动机
B. 研究问题和目标
C. 论文结构

II. Web1.0、Web2.0和Web3.0的比较
A. Web1.0的特征和局限性
B. Web2.0的特征和局限性
C. Web3.0的特征和优势
D. Web3.0与Web2.0的比较

III. 区块链技术概述
A. 区块链基础知识
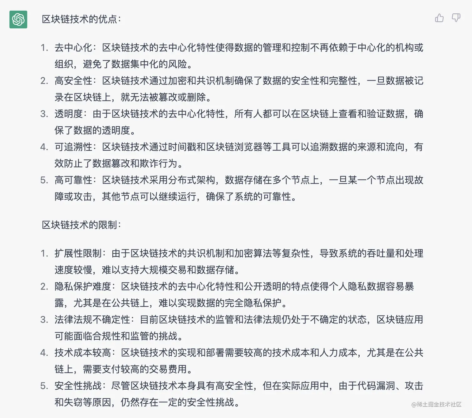
B. 区块链技术的优点和限制
C. 区块链应用的分类和示例
D. 区块链技术在Web3.0中的作用

IV. Web3.0的关键技术
A. 去中心化技术
B. 智能合约技术
C. 加密技术
D. 分布式存储技术
E. 其他相关技术

V. Web3.0的应用场景
A. 去中心化金融(DeFi)
B. 区块链游戏
C. 区块链社交网络
D. 区块链电子商务
E. 区块链数字身份认证
F. 其他应用场景

VI. Web3.0的商业模式和营销策略
A. 区块链创新和商业模式设计
B. Web3.0的营销策略和挑战
C. Web3.0的商业模式案例分析

VII. Web3.0的未来发展趋势
A. 行业趋势和挑战
B. 技术趋势和发展方向
C. 政策和监管环境对Web3.0的影响
D. Web3.0的未来前景和发展方向

VIII. 结论
A. 总结
B. 研究限制和展望
C. 研究贡献

参考文献

I. 引言

A. 背景和动机

在过去的几十年中,互联网技术的发展推动了社会和经济的快速发展,Web1.0和Web2.0为信息的传输和交流提供了便利,然而它们的中心化特点限制了它们在某些方面的发展。随着区块链技术的发展,Web3.0作为新一代互联网,被认为具有更高的安全性、去中心化特点和更多的应用场景。本论文旨在探究Web3.0的技术特点、应用场景、商业模式和未来发展趋势,以及Web3.0与Web1.0和Web2.0的比较和联系,希望能够对Web3.0的发展和应用有一定的参考价值。

B. 研究问题和目标

本文的研究问题和目标主要有以下几点:

  1. 探究Web3.0的定义、特点、技术和优势,以及与Web1.0和Web2.0的比较和联系。
  2. 分析区块链技术在Web3.0中的作用和应用场景,包括去中心化金融、区块链游戏、区块链社交网络、区块链电子商务、区块链数字身份认证等。
  3. 研究Web3.0的商业模式和营销策略,分析Web3.0的商业模式设计和营销策略,以及商业模式案例分析。
  4. 探讨Web3.0的未来发展趋势,包括技术趋势、政策和监管环境对Web3.0的影响、行业趋势和挑战,以及Web3.0的未来前景和发展方向。

C. 论文结构

介绍一下整篇论文的结构:

第一章是引言部分,其中包括背景和动机、研究问题和目标以及论文结构三个小节。

第二章是Web1.0、Web2.0和Web3.0的比较,其中包括Web1.0、Web2.0和Web3.0的特征和局限性,以及Web3.0与Web2.0的比较。

第三章是区块链技术概述,其中包括区块链基础知识、区块链技术的优点和限制、区块链应用的分类和示例,以及区块链技术在Web3.0中的作用。

第四章是Web3.0的关键技术,其中包括去中心化技术、智能合约技术、加密技术、分布式存储技术,以及其他相关技术。

第五章是Web3.0的应用场景,其中包括去中心化金融(DeFi)、区块链游戏、区块链社交网络、区块链电子商务、区块链数字身份认证,以及其他应用场景。

第六章是Web3.0的商业模式和营销策略,其中包括区块链创新和商业模式设计、Web3.0的营销策略和挑战,以及Web3.0的商业模式案例分析。

第七章是Web3.0的未来发展趋势,其中包括行业趋势和挑战、技术趋势和发展方向、政策和监管环境对Web3.0的影响,以及Web3.0的未来前景和发展方向。

最后是结论部分,其中包括总结、研究限制和展望,以及研究贡献。

整篇论文从Web1.0、Web2.0、Web3.0的比较出发,介绍了Web3.0的概念和特征,阐述了区块链技术在Web3.0中的作用,重点讨论了Web3.0的关键技术和应用场景,并探讨了Web3.0的商业模式、营销策略以及未来发展趋势。希望这篇论文能够对读者深入理解Web3.0有所帮助。

II. Web1.0、Web2.0和Web3.0的比较

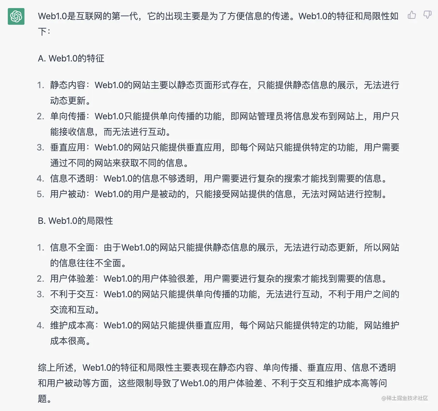
A. Web1.0的特征和局限性

B. Web2.0的特征和局限性

C. Web3.0的特征和优势

D. Web3.0与Web2.0的比较

III. 区块链技术概述

A. 区块链基础知识

基础概念

代码示例

Python

一个简单的区块链实现的Python代码示例:

import hashlib
import json
from time import time

class Block:
    def __init__(self, index, transactions, timestamp, previous_hash):
        self.index = index
        self.transactions = transactions
        self.timestamp = timestamp
        self.previous_hash = previous_hash
        self.hash = self.calculate_hash()

    def calculate_hash(self):
        block_string = json.dumps(self.__dict__, sort_keys=True)
        return hashlib.sha256(block_string.encode()).hexdigest()

class Blockchain:
    def __init__(self):
        self.chain = [self.create_genesis_block()]

    def create_genesis_block(self):
        return Block(0, [], time(), "0")

    def get_latest_block(self):
        return self.chain[-1]

    def add_block(self, new_block):
        new_block.previous_hash = self.get_latest_block().hash
        new_block.hash = new_block.calculate_hash()
        self.chain.append(new_block)

    def is_chain_valid(self):
        for i in range(1, len(self.chain)):
            current_block = self.chain[i]
            previous_block = self.chain[i - 1]
            if current_block.hash != current_block.calculate_hash():
                return False
            if current_block.previous_hash != previous_block.hash:
                return False
        return True

# 创建区块链实例
my_blockchain = Blockchain()

# 添加区块
my_blockchain.add_block(Block(1, [{"from": "Alice", "to": "Bob", "amount": 10}], time(), ""))

# 输出区块链
print("Blockchain:")
for block in my_blockchain.chain:
    print("Index:", block.index)
    print("Transactions:", block.transactions)
    print("Timestamp:", block.timestamp)
    print("Previous Hash:", block.previous_hash)
    print("Hash:", block.hash)

这段代码实现了一个简单的区块链,包括创建区块、添加区块、验证区块链等基本功能。其中,Block类表示一个区块,包括索引、交易、时间戳、前一个区块的哈希值和自身的哈希值。Blockchain类表示整个区块链,包括创建创世区块、获取最新区块、添加区块和验证区块链等功能。

在这个例子中,我们使用SHA256哈希函数计算区块的哈希值。每当添加一个新的区块时,它的哈希值将根据其索引、交易、时间戳和前一个区块的哈希值计算得出。通过这种方式,每个区块都与前一个区块链接在一起,形成了一个不可篡改的区块链。

当然,这只是一个非常简单的例子,实际上区块链技术涉及到许多复杂的技术细节和算法,如共识算法、挖矿、分布式存储等等。但是,通过这个例子,我们可以了解到区块链技术的一些基本原理和应用场景。

JavaScript

以下这段代码实现了一个简单的区块链,包括创建区块、创建交易、工作量证明算法和哈希算法等。在代码中,注释描述了每个方法的作用和实现原理:

// 定义区块链类
class Blockchain {
  constructor() {
    this.chain = []; // 区块链的链
    this.pendingTransactions = []; // 当前交易的列表
    // 创世块
    this.createNewBlock(100, '0', '0'); 
  }

  // 创建新的区块
  createNewBlock(nonce, previousBlockHash, hash) {
    const newBlock = {
      index: this.chain.length + 1,
      timestamp: Date.now(),
      transactions: this.pendingTransactions,
      nonce: nonce,
      hash: hash,
      previousBlockHash: previousBlockHash
    };
    this.pendingTransactions = []; // 将当前交易列表重置为空
    this.chain.push(newBlock); // 将新区块添加到链中
    return newBlock;
  }

  // 获取最新的区块
  getLatestBlock() {
    return this.chain[this.chain.length - 1];
  }

  // 创建新交易
  createNewTransaction(amount, sender, recipient) {
    const newTransaction = {
      amount: amount,
      sender: sender,
      recipient: recipient
    };
    this.pendingTransactions.push(newTransaction); // 将新交易添加到当前交易列表中
    return this.getLatestBlock()['index'] + 1; // 返回新交易将被添加的区块索引
  }

  // 根据交易数据生成区块的哈希值
  hashBlock(previousBlockHash, currentBlockData, nonce) {
    const dataAsString = previousBlockHash + nonce.toString() + JSON.stringify(currentBlockData);
    const hash = sha256(dataAsString);
    return hash;
  }

  // 工作量证明算法
  proofOfWork(previousBlockHash, currentBlockData) {
    let nonce = 0;
    let hash = this.hashBlock(previousBlockHash, currentBlockData, nonce);
    while (hash.substring(0, 4) !== '0000') { // 可以根据需求自定义hash前缀的位数
      nonce++;
      hash = this.hashBlock(previousBlockHash, currentBlockData, nonce);
    }
    return nonce;
  }
}

// 创建一个新的区块链实例
const myChain = new Blockchain();

// 在区块链中创建新的交易
myChain.createNewTransaction(100, 'Alice', 'Bob');
myChain.createNewTransaction(50, 'Bob', 'Charlie');

// 进行工作量证明,以获取新区块的nonce值
const previousBlockHash = myChain.getLatestBlock()['hash'];
const currentBlockData = myChain.pendingTransactions;
const nonce = myChain.proofOfWork(previousBlockHash, currentBlockData);

// 根据nonce值和交易数据,生成新的区块
const hash = myChain.hashBlock(previousBlockHash, currentBlockData, nonce);
myChain.createNewBlock(nonce, previousBlockHash, hash);

// 输出区块链的内容
console.log(myChain);

代码部署-Remix

B. 区块链应用的分类和示例

C. 区块链技术在Web3.0中的作用

IV. Web3.0的关键技术

A. 去中心化技术

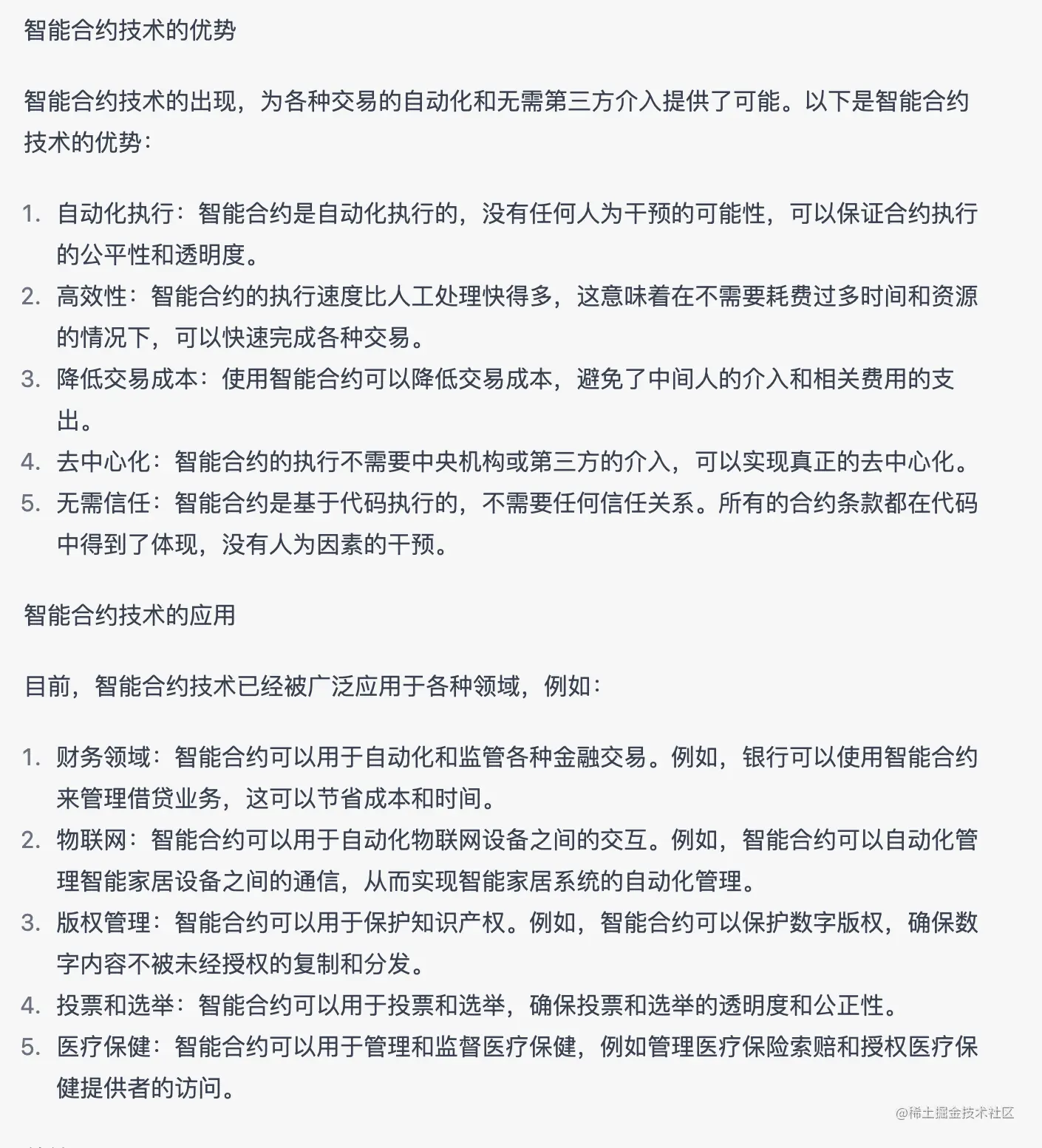
B. 智能合约技术

基础概念

局限性:

技术层面

代码示例

第二个示例:

C. 加密技术

概述

技术层面

Web3.0的加密技术是实现区块链安全和隐私的核心,其涉及多种加密算法和协议,包括哈希函数、公私钥加密、数字签名、零知识证明等。本文将从开发者角度介绍Web3.0的加密技术,并提供JavaScript代码示例。

哈希函数

哈希函数是Web3.0中最基本的加密技术之一,它将任意长度的数据映射到固定长度的哈希值,并具有不可逆性和唯一性。在Web3.0中,哈希函数主要用于保证数据的完整性和一致性,比如区块头的哈希值用于连接整个区块链。下面是使用JavaScript编写的SHA-256哈希函数示例:

const sha256 = require('crypto-js/sha256');
const hash = sha256('Hello, world!');
console.log(hash.toString());
公私钥加密

公私钥加密是Web3.0中常用的加密技术,它使用一对公私钥进行加密和解密。公钥可以公开,而私钥必须保密,以确保加密数据的机密性和安全性。在Web3.0中,公私钥加密主要用于身份验证和数字签名。下面是使用JavaScript编写的RSA公私钥加密示例:

const NodeRSA = require('node-rsa');
const key = new NodeRSA({ b: 512 }); // 生成一对512位的RSA公私钥
const plainText = 'Hello, world!';
const encrypted = key.encrypt(plainText, 'base64'); // 使用公钥加密明文
const decrypted = key.decrypt(encrypted, 'utf8'); // 使用私钥解密密文
console.log(decrypted); // 输出:Hello, world!
数字签名

数字签名是Web3.0中常用的加密技术,它使用私钥对数据进行签名,使用公钥对签名进行验证。数字签名主要用于确保数据的完整性和真实性,以及身份验证。下面是使用JavaScript编写的数字签名示例:

const NodeRSA = require('node-rsa');
const key = new NodeRSA({ b: 512 }); // 生成一对512位的RSA公私钥
const plainText = 'Hello, world!';
const signature = key.sign(plainText, 'base64'); // 使用私钥对明文进行签名
const isVerified = key.verify(plainText, signature, 'utf8', 'base64'); // 使用公钥验证签名
console.log(isVerified); // 输出:true

零知识证明

当两个用户要进行交易时,传统的方式是将交易信息发送给全网节点进行验证和确认,但这种方式有些缺点,比如需要大量的计算和网络资源,同时也不够安全,因为交易信息可以被其他人截取和篡改。

在 Web3.0 技术中,可以使用零知识证明技术来解决这个问题。零知识证明可以让交易双方在不透露具体信息的情况下进行验证,只需要证明某些信息确实是存在的,而不需要透露具体的信息内容。

一个简单的例子是验证你是否拥有一张信用卡,而不需要透露信用卡的卡号、有效期等具体信息。在这个例子中,你可以使用零知识证明来证明你确实拥有一张信用卡,但不需要透露任何具体信息。

在实际应用中,零知识证明可以用于数字资产的转移、隐私保护、数据验证等领域。它可以在保护个人隐私的同时,提供高效、安全的验证方式。

在开发者角度,使用零知识证明技术需要具备一定的加密学和密码学知识。一般情况下,可以使用现成的零知识证明库来简化开发过程。目前比较常用的零知识证明库包括zk-SNARK、Bulletproofs等。

下面是一个使用zk-SNARK库进行零知识证明的示例代码:

const snarkjs = require("snarkjs");

// 定义需要证明的语句
const circuit = {
  "name": "example",
  "input": ["private", "private"],
  "output": ["bool"]
};

// 生成符合要求的参数
const params = snarkjs.zkSnark.generateProofParameters(circuit);

// 定义输入数据
const input = {
  "private": [3, 4]
};

// 生成证明
const proof = snarkjs.zkSnark.generateProof(circuit, params.vk, input);

// 验证证明
const valid = snarkjs.zkSnark.isValidProof(params.vk, proof, input);

console.log(valid); // 输出 true

在这个例子中,我们使用zk-SNARK库生成了一个零知识证明,并对其进行了验证。这个证明可以用于证明某个语句的正确性,但不会泄露具体的输入数据。

D. 分布式存储技术

Web3.0是一个构建于区块链技术之上的分布式应用平台,因此分布式存储技术也是Web3.0中的一个关键技术。

传统的互联网应用通常使用集中式的数据存储,数据存储在中心化的服务器上。这种方式存在着一些问题,如单点故障、数据安全性差等。而分布式存储技术是一种去中心化的存储方式,数据被分散存储在网络中的各个节点上,因此具有更高的可靠性和安全性。

Web3.0中常用的分布式存储技术包括IPFS(InterPlanetary File System)和Swarm。IPFS是一个点对点的分布式文件系统,可以将文件分割成多个小块,分散存储在网络中的各个节点上,并通过哈希值来标识和检索文件。Swarm是一个分布式的存储和通信平台,支持大规模的去中心化应用。

在Web3.0应用的开发中,我们可以使用JavaScript的IPFS和Swarm库来实现分布式存储功能。以IPFS为例,以下是使用IPFS库上传和获取文件的示例代码:

const IPFS = require('ipfs-core')

async function uploadFile() {
  const ipfs = await IPFS.create()
  const file = new Uint8Array([72, 101, 108, 108, 111, 32, 87, 111, 114, 108, 100, 33])
  const result = await ipfs.add(file)
  console.log(result.cid.toString())
}

async function getFile(cid) {
  const ipfs = await IPFS.create()
  const file = await ipfs.cat(cid)
  console.log(file.toString())
}

uploadFile() // 上传文件
getFile('QmXGADp54Xm1mJhEE28FJwuBjSKdZ2gzvmzC1xoBmif97G') // 获取文件

在这个示例中,我们首先使用IPFS.create()方法创建了一个IPFS节点,然后使用ipfs.add()方法将一个包含"Hello World!"文本的Uint8Array对象上传到IPFS网络中,并返回了一个CID(Content Identifier)。接着使用ipfs.cat()方法通过CID获取文件内容,并将其输出到控制台。

除了IPFS和Swarm之外,Web3.0应用还可以使用其他的分布式存储技术,如Sia、Storj等。在开发Web3.0应用时,我们可以根据自己的需求选择最适合的分布式存储技术来实现数据存储。

E. 其他相关技术

V. Web3.0的应用场景

A. 去中心化金融(DeFi)

概述

DeFi是指去中心化金融,是指使用区块链技术和智能合约构建的开放金融系统。与传统金融体系不同,DeFi系统无需信任任何中心化机构,如银行、证券交易所、支付公司等,通过去中心化的方式实现资产的存储、交易和管理,用户可以直接参与到金融活动中,实现去中心化和自治。

DeFi技术可以应用于多种场景,如借贷、交易、流动性挖矿、保险等。下面对其中的一些场景进行详细介绍。

  1. 借贷

DeFi借贷是指通过去中心化的方式实现借贷交易,用户可以在无需信任第三方机构的情况下进行借贷活动。在DeFi系统中,借款人可以通过抵押资产获得借款,资产的价值由智能合约进行抵押物估值。同时,借款人还需要支付一定的利息,并且在规定时间内还款。借款人可以在不支付债务的情况下,将抵押物变现,从而获取更多的资金。而借出方则可以获得一定的利息,同时也可以通过抵押物获取资产的增值。

  1. 交易

DeFi交易是指通过去中心化的方式实现数字资产的交易。与传统的中心化交易所不同,DeFi交易所没有中心化的交易撮合机构,交易过程完全由智能合约进行管理,无需信任第三方机构。同时,DeFi交易所通常采用去中心化的方式存储数字资产,避免了中心化交易所存储数字资产存在的安全问题。

  1. 流动性挖矿

DeFi流动性挖矿是指通过提供流动性,获得数字资产的奖励。用户可以将数字资产注入到DeFi系统中的流动性池中,从而为系统提供流动性。在提供流动性的过程中,用户可以获得平台的代币作为奖励。同时,由于流动性池的资产量大,用户在撤回资产时也可以获得更多的收益。

  1. 保险

DeFi保险是指通过智能合约实现数字资产保险。与传统的保险机构不同,DeFi保险机构完全基于区块链技术,无需信任第三方机构。用户可以将数字资产存入智能合约中,如果在规定的保险期内发生了保险事故,用户可以获得相应的赔偿。

除了以上列举的应用,DeFi 还包括一些其他的应用,如去中心化预测市场、去中心化身份验证、去中心化云存储、去中心化拍卖市场等。总的来说,DeFi 是一个非常活跃和快速发展的领域,随着区块链技术的不断发展和完善,它的应用也会越来越广泛。

然而,正如所有新兴技术一样,DeFi 也存在一些挑战和限制。首先,DeFi 生态系统的基础设施仍然不够成熟,缺乏标准化和规范化。其次,智能合约代码的安全性和可靠性也是一个重要的问题,由于 DeFi 应用的复杂性和高风险性,一旦智能合约出现漏洞或错误,可能会导致严重的后果。此外,DeFi 应用的用户界面也需要更加友好和易于使用,以吸引更多的用户进入这个领域。

尽管存在一些挑战和限制,但是随着 DeFi 技术的不断发展和完善,它将为金融领域带来更多的机遇和变革。

代码示例

下面是一份用 JavaScript 编写的去中心化交易应用示例:

// 引入 web3 库,用于连接以太坊网络
const Web3 = require('web3');
// 引入合约 ABI,用于编写合约交互代码
const abi = require('my-contract-abi.json');

// 创建 web3 实例,连接以太坊网络
const web3 = new Web3('https://mainnet.infura.io/v3/your-project-id');

// 定义合约地址和合约实例
const contractAddress = '0x1234567890abcdef1234567890abcdef12345678';
const myContract = new web3.eth.Contract(abi, contractAddress);

// 定义账户地址和私钥
const accountAddress = '0x1234567890abcdef1234567890abcdef12345678';
const privateKey = '0x1234567890abcdef1234567890abcdef1234567890abcdef1234567890abcdef';

// 定义要转移的代币数量
const amount = 100;

// 定义 gasPrice 和 gasLimit
const gasPrice = 20000000000; // 20 Gwei
const gasLimit = 1000000;

// 获取当前账户的 nonce 值
const nonce = await web3.eth.getTransactionCount(accountAddress);

// 创建交易对象
const tx = {
  nonce: nonce,
  to: contractAddress,
  value: 0,
  data: myContract.methods.transfer(accountAddress, amount).encodeABI(),
  gasPrice: gasPrice,
  gasLimit: gasLimit,
};

// 签名交易对象
const signedTx = await web3.eth.accounts.signTransaction(tx, privateKey);

// 发送交易并获取交易哈希值
const transactionHash = await web3.eth.sendSignedTransaction(signedTx.rawTransaction);

console.log('Transaction hash:', transactionHash);

这份代码用于从当前账户转移代币到合约账户中,其中需要注意的点包括:

  • 引入了 web3 库,用于连接以太坊网络
  • 引入了合约 ABI,用于编写合约交互代码
  • 创建了 web3 实例,连接了以太坊主网,并定义了合约地址和实例
  • 定义了账户地址和私钥
  • 定义了要转移的代币数量
  • 定义了 gasPrice 和 gasLimit,这些值将影响交易的执行速度和交易费用
  • 获取了当前账户的 nonce 值,避免交易被重放
  • 创建了交易对象,并使用合约实例的方法编码了数据
  • 签名了交易对象,并发送交易获取交易哈希值

这些步骤涉及了许多 web3 的 API 和区块链技术原理,需要开发者具备一定的区块链开发经验才能正确理解和使用。

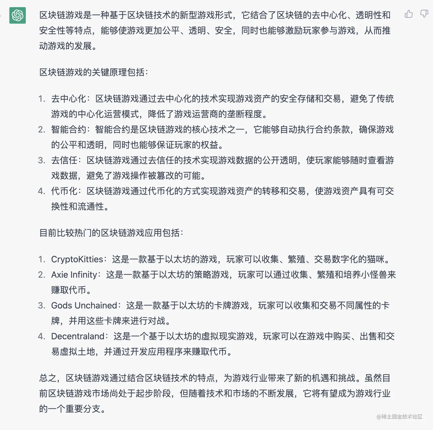
B. 区块链游戏

概述

代码示例

以下是一个简单的区块链游戏的代码示例,使用Solidity编写,运行于以太坊区块链上:

// SPDX-License-Identifier: MIT

pragma solidity ^0.8.0;

contract MyGame {
    address public owner;
    uint public score;
    uint public highScore;

    event NewHighScore(address indexed player, uint score);

    constructor() {
        owner = msg.sender;
    }

    function play(uint _score) public {
        require(_score > 0, "Score must be greater than 0");

        score = _score;

        if (score > highScore) {
            highScore = score;
            emit NewHighScore(msg.sender, score);
        }
    }

    function withdraw() public {
        require(msg.sender == owner, "Only owner can withdraw");
        payable(msg.sender).transfer(address(this).balance);
    }
}

上述代码实现了一个简单的区块链游戏,名为MyGame。该游戏由一个智能合约组成,记录玩家的得分,并在某个玩家打破最高分纪录时通知所有人。

在这个合约中,包含了以下几个函数:

  • 构造函数:该函数在合约部署时自动执行,将合约的拥有者地址设置为合约部署者的地址。
  • play() 函数:该函数用于记录玩家的得分,如果得分高于最高分,则更新最高分,并发出 NewHighScore 事件通知所有人。
  • withdraw() 函数:该函数只能被合约拥有者调用,用于将合约的余额转移给合约拥有者。

该合约使用 Solidity 语言编写,并运行于以太坊区块链上。可以使用 Remix 等 Solidity 编辑器将合约部署到以太坊测试网或主网上。

C. 区块链社交网络

概述

区块链社交网络是基于区块链技术开发的一种去中心化的社交网络,其特点是用户数据和内容的存储和传输不再依赖于传统的中心化平台,而是分散存储在多个节点上,实现了更加安全、透明和可控的社交网络应用。目前比较热门的区块链社交网络应用包括:

  1. Steemit: Steemit 是基于 Steem 区块链的社交媒体平台,旨在让用户通过创作和评论内容来获取代币奖励。Steemit 提供了一种去中心化的社交媒体体验,用户可以自由地发布文章、评论、点赞、分享等,同时也可以获得 Steem 代币的奖励。
  2. Minds: Minds 是一个去中心化的社交媒体平台,采用了区块链技术来确保用户数据和隐私的安全。在 Minds 上,用户可以创建自己的主页、发布文章、分享照片和视频、加入兴趣群组等,同时也可以通过点赞和评论获得 Minds 代币的奖励。
  3. Voice: Voice 是由 EOSIO 开发的区块链社交媒体平台,旨在打造一个更加透明和公正的社交网络应用。在 Voice 上,用户可以发布文章、点赞、评论、分享等,同时也可以通过参与社区治理来获得 Voice 代币的奖励。
  4. Akasha: Akasha 是一个基于 Ethereum 区块链的社交媒体平台,旨在为用户提供一个更加开放和去中心化的社交网络体验。在 Akasha 上,用户可以创建自己的个人主页、发布文章、分享照片和视频、加入兴趣群组等,同时也可以通过点赞和评论获得 ETH 代币的奖励。

总的来说,区块链社交网络应用可以为用户提供更加安全、透明和可信的社交媒体体验,同时也为内容创作者提供了一种新的获得收益的方式。

代码示例

以下是一个简单的以 JavaScript 为主要语言的区块链社交网络示例代码,附有注释来帮助理解。需要注意的是,这只是一个简单的示例,实际的区块链社交网络需要更多的功能和复杂性。

// 定义一个 User 类
class User {
  constructor(name, publicKey) {
    this.name = name; // 用户名
    this.publicKey = publicKey; // 用户的公钥,用于数字签名和身份验证
    this.friends = []; // 朋友列表
  }

  // 添加朋友
  addFriend(friend) {
    this.friends.push(friend);
  }

  // 发送消息给朋友
  sendMessage(friend, message) {
    const signature = this.signMessage(message); // 签名消息
    friend.receiveMessage(this, message, signature); // 调用朋友的 receiveMessage 方法
  }

  // 接收消息
  receiveMessage(sender, message, signature) {
    const isValid = sender.verifyMessage(message, signature); // 验证消息
    if (isValid) {
      console.log(`${sender.name} 发送给 ${this.name} 的消息:${message}`);
    } else {
      console.log('消息验证失败!');
    }
  }

  // 签名消息
  signMessage(message) {
    // 使用用户的私钥签名消息
    return crypto.createSign('SHA256').update(message).sign(this.privateKey, 'hex');
  }

  // 验证消息
  verifyMessage(message, signature) {
    // 使用用户的公钥验证签名是否有效
    const verify = crypto.createVerify('SHA256');
    verify.update(message);
    return verify.verify(this.publicKey, signature, 'hex');
  }
}

// 创建两个用户
const user1 = new User('Alice', 'AlicePublicKey');
const user2 = new User('Bob', 'BobPublicKey');

// 互相添加为朋友
user1.addFriend(user2);
user2.addFriend(user1);

// Alice 发送消息给 Bob
user1.sendMessage(user2, 'Hello Bob!');

// Bob 发送消息给 Alice
user2.sendMessage(user1, 'Hi Alice!');

在这个示例中,我们定义了一个 User 类,每个用户都有一个用户名、公钥和朋友列表。每个用户都可以将其公钥用于数字签名和身份验证。用户可以将其朋友添加到其朋友列表中,并使用 sendMessage 方法向朋友发送消息。在发送消息之前,消息发送者会将其消息签名,以确保消息是由发送者发送的,而不是被篡改的。然后,接收方会验证消息签名的有效性,以确保消息来自发送方。如果验证成功,则接收方会收到消息。如果验证失败,则接收方会收到错误消息。

需要注意的是,这只是一个简单的示例,实际的区块链社交网络需要更多的功能和复杂性。例如,实际的社交网络需要支持用户创建帐户、管理朋友列表、保护用户隐私等功能。

D. 区块链电子商务

区块链技术可以被应用于电子商务领域,以解决诸如数据隐私、交易速度和透明度等问题。区块链电子商务(Blockchain e-commerce)是基于区块链技术的电子商务模式,它利用区块链的特性,如去中心化、分布式、透明和不可篡改等来保证电子商务的安全性和可信度。

在实际应用方面,区块链电子商务的热门应用包括:

1.商品追溯

区块链可以记录商品的所有生产和销售过程,确保产品的质量和安全。通过在区块链上保存商品的信息,消费者可以查看产品的来源、生产日期、生产地点等信息,从而更好地了解产品的质量和安全。

2.去中心化市场

区块链技术可以构建去中心化市场,使买卖双方可以直接交易,避免了传统电子商务中需要中间商参与的问题,从而节省了成本和时间。去中心化市场还可以实现交易的匿名性和透明度,保证交易的安全性和公正性。

3.智能合约

智能合约是一种自动执行的合约,可以在没有第三方干预的情况下实现交易。区块链上的智能合约可以用于电子商务交易,可以在双方达成协议后自动执行交易。这种方式可以加快交易速度,减少交易成本,并提高交易的透明度和安全性。

4.加密货币支付

加密货币作为一种数字资产,可以用于电子商务中的支付方式。通过使用加密货币支付,可以降低交易成本、加快交易速度,并保障交易的安全性和匿名性。

5.众筹

区块链电子商务可以利用智能合约和加密货币等技术进行众筹。这种方式可以让人们直接参与项目的筹资,并提高资金筹集的效率和透明度。

以下是一些常见的区块链电子商务软件:

  1. OpenBazaar:基于区块链技术的去中心化电子商务平台,支持加密货币交易和智能合约。
  2. Origin Protocol:建立在以太坊上的去中心化市场,具有低费用、无需信任的交易和自定义仲裁机制等特点。
  3. Syscoin:提供去中心化的电子商务平台,支持实时交易、数字资产管理和无需信任的交易等功能。
  4. VeChain:提供一个基于区块链技术的供应链管理平台,可以追踪产品的生命周期和提高供应链透明度。
  5. Chainzilla:提供多种区块链电子商务解决方案,如在线支付、智能合约和分布式应用等。
  6. UTRUST:提供一个去中心化的支付和电子商务平台,支持多种加密货币和信用卡支付,具有高度安全和隐私保护。

这些软件都旨在利用区块链技术构建更安全、去中心化、高效和可信的电子商务平台。

E. 区块链数字身份认证

区块链数字身份认证是指利用区块链技术建立起一种安全、去中心化的身份认证机制。在传统的身份认证机制中,我们通常需要提供个人信息、密码等私密信息进行认证,但是这些信息往往容易被黑客攻击或者泄露。而基于区块链的数字身份认证则可以通过加密、去中心化等方式保障身份的安全性和隐私性。

当前比较热门的区块链数字身份认证软件包括以下几种:

  1. Civic:Civic是一个去中心化的数字身份认证平台,用户可以通过该平台验证自己的身份,并获得与身份相关的服务和特权。Civic的身份认证机制基于区块链技术和智能合约实现,保证了用户的身份安全和隐私保护。
  2. uPort:uPort是以太坊生态系统中的一款数字身份认证应用,通过去中心化的方式存储用户的身份信息,并提供了简单易用的API接口,方便开发者集成身份认证功能到自己的应用中。
  3. Blockpass:Blockpass是一个数字身份认证平台,用户可以通过该平台创建自己的数字身份,并进行KYC(Know Your Customer)认证等操作,获得符合自身身份的服务和权益。
  4. SelfKey:SelfKey是一个基于区块链的数字身份认证和管理平台,用户可以在该平台上创建自己的数字身份,并进行KYC认证等操作。同时,SelfKey还提供了一个数字身份钱包,用户可以在其中保存和管理自己的身份信息。

这些软件都采用了区块链技术来保障身份认证的安全性和隐私性,并提供了相应的API接口和开发工具,方便开发者将身份认证功能集成到自己的应用中。

区块链数字身份认证的安全性和隐私性是通过一些加密和隐私保护技术来实现的。下面是一个简单的示例代码,说明如何在区块链上实现数字身份认证并保护用户的隐私。

// 定义一个数字身份认证合约
contract Identity {
    mapping (address => uint) public idMapping; // 地址与身份证号的映射

    // 用户注册身份信息
    function register(uint id) public {
        idMapping[msg.sender] = id;
    }

    // 获取用户身份信息
    function getIdentity(address user) public view returns (uint) {
        return idMapping[user];
    }

    // 隐私保护:使用零知识证明技术
    function verifyIdentity(uint id, bytes proof) public view returns (bool) {
        // TODO: 实现零知识证明的验证逻辑
    }
}

在这个示例中,我们使用了 Solidity 语言编写了一个名为 Identity 的合约,它存储了用户的身份证号码与以太坊地址的映射关系,并提供了一些基本的操作方法。

在注册身份信息时,用户需要向合约提交自己的身份证号码,该信息将与用户的以太坊地址关联起来,这样就建立了一种数字身份认证的机制。

为了保护用户的隐私,我们使用了零知识证明技术。在这个示例中,我们通过在 verifyIdentity 方法中实现零知识证明的验证逻辑,来证明用户拥有特定的身份证号码,而无需将身份证号码明文传输到区块链网络中。具体实现方式可以参考 ZKP(零知识证明)相关的库和框架,例如 zk-SNARK 和 ZoKrates 等。

这样,在区块链数字身份认证过程中,用户的身份信息得到了保护,因为用户无需将身份证号码公开,并且在零知识证明的过程中,用户的私密数据也得到了保护。

下面是一段使用零知识证明实现数字身份认证的代码,同时也说明了其安全性和隐私性:

// 随机生成一个秘密数r
let r = BigInt(Math.floor(Math.random() * 10000))

// 计算x的r次幂
let xr = x ** r

// 将xr发送给验证方,验证方在不知道r的情况下验证其正确性
// 验证方发出一个随机的挑战数c
let c = BigInt(Math.floor(Math.random() * 10000))

// 用户计算s = r + c * k,其中k是用户的私钥
let s = r + c * k

// 将s发送给验证方进行验证
// 验证方验证 s 的正确性是否为 x^(c * v) * xr,其中 v 是用户的公钥
let v = getPublicKey(k) // 获取公钥
let expectedS = x ** (c * v) * xr
if (s === expectedS) {
  console.log('验证成功')
} else {
  console.log('验证失败')
}

在上面的代码中,我们使用了零知识证明的技术,通过向验证方发送计算结果,而不是发送关键数据来保护隐私性。通过随机生成的秘密数r和挑战数c,用户在不泄露私钥的情况下证明自己的身份。同时,因为验证方无法获知r,所以也保证了其安全性。

F. 其他应用场景

VI. Web3.0的商业模式和营销策略

A. 区块链创新和商业模式设计

区块链作为一项新兴技术,具有很大的潜力和机会,可以应用于各种领域的创新和商业模式设计。以下是一些例子:

  1. 区块链供应链管理

区块链可以用于改进供应链管理,通过提供可追溯、可验证、不可篡改的信息来提高透明度和安全性。具体而言,区块链可以用于跟踪商品的来源、运输和质量检验,以及保护知识产权和防止假货。例如,VeChain是一家利用区块链技术实现供应链管理的公司。

  1. 区块链物联网

物联网和区块链的结合可以提供更好的数据安全和隐私保护。区块链可以为物联网提供分布式数据存储、身份验证和访问控制等功能。例如,IOTA是一种基于区块链的物联网协议,它的设计理念是为物联网提供一个轻量级的、高效的分布式账本。

  1. 区块链医疗健康

区块链可以用于改进医疗健康领域的数据管理和隐私保护。通过将医疗数据存储在区块链上,可以实现安全的数据共享和访问控制,同时保护病人的隐私。例如,MediBloc是一家利用区块链技术实现医疗数据管理和交换的公司。

  1. 区块链能源交易

区块链可以用于改进能源交易的透明度和效率。通过将能源数据存储在区块链上,可以实现可靠的交易验证和结算,同时降低中介机构的成本。例如,Power Ledger是一家利用区块链技术实现能源交易的公司。

  1. 区块链版权保护

区块链可以用于改进版权保护和数字内容的分发。通过将版权信息存储在区块链上,可以实现去中心化的版权管理和数字内容交换,同时提高版权保护的透明度和效率。例如,SingularDTV是一家利用区块链技术实现数字内容分发和版权管理的公司。

这些创新和商业模式设计都是基于区块链的特点和优势,如去中心化、可信、不可篡改、透明等。但是,要实现这些应用,需要克服一些技术和市场上的挑战,如标准化、互操作性、性能、安全性、合规性等。

B. Web3.0的营销策略和挑战

Web3.0 是一个相对新的概念,市场上尚未形成一种统一的营销策略,但可以从以下几个方面考虑:

  1. 社区营销:Web3.0 是由社区驱动的,因此建立和培育社区至关重要。参与者需要积极地与开发人员、投资者和其他人互动,并向他们传达自己的价值观和目标。社区营销的目标是建立长期的、稳定的参与者网络。
  2. 教育营销:Web3.0 技术相对较新,需要进行广泛的教育和普及。教育营销的目标是向广泛的人群传达Web3.0的潜力和优势,以及如何使用这些技术来改善其生活和工作。
  3. 战略合作:Web3.0 是一个相对新的生态系统,需要各方之间的合作来共同推进发展。参与者需要建立合作伙伴关系,共同创造新的商业模式和解决方案。
  4. 体验营销:Web3.0 技术需要进行有效的展示和演示,以便人们可以体验到其真正的潜力。为了实现这一目标,营销者需要设计易于理解和使用的应用程序,以便用户可以快速上手。

Web3.0 的挑战包括:

  1. 技术挑战:Web3.0 技术相对较新,需要在技术层面上进行不断的创新和改进。这需要大量的资金和人才投入。
  2. 法律和监管挑战:由于 Web3.0 生态系统是去中心化的,因此没有中央机构可以控制和监管其活动。这可能会导致一些法律和监管方面的挑战,如如何确保交易的合法性、如何保护用户隐私等。
  3. 社会接受度挑战:Web3.0 技术需要人们对其进行接受和理解。由于其相对较新,因此需要进行广泛的教育和普及。
  4. 交互性挑战:Web3.0 生态系统需要各种参与者之间的协作和交互。为了实现这一目标,需要创建易于使用、易于访问和易于理解的工具和应用程序。

C. Web3.0的商业模式案例分析

以下是几个具体的 Web3.0 商业模式的案例分析:

  1. Uniswap

    Uniswap是去中心化交易所(DEX)中的佼佼者。Uniswap建立在以太坊上,是一个自动化流动性协议。这个协议使用一个称为Constant Product Market Maker的算法,通过使用资金池而不是订单簿来创建市场。Uniswap没有中央管理机构,也没有收取手续费。相反,它将手续费分配给流动性提供者和UNI代币的持有者。 UNI代币是Uniswap协议的原生代币,其价值取决于协议的使用和发展。 Uniswap的商业模式在于它通过为流动性提供者和UNI代币持有者提供激励,吸引他们参与和支持该协议,从而推动其发展。

  2. Axie Infinity

    Axie Infinity是一款基于以太坊的区块链游戏。它使用了NFT和代币经济模型,玩家可以购买和交易他们的Axies(游戏中的虚拟生物),并获得代币作为奖励。玩家可以用这些代币购买更多的Axies,或者在Axie Infinity的市场上交易它们。此外,Axie Infinity还提供了一个新的玩法,即玩家可以在游戏中种植和收获虚拟植物,从而赚取代币。Axie Infinity的商业模式在于通过吸引玩家和投资者购买和交易Axies和代币,从而推动游戏的发展,并为公司和玩家带来经济效益。

  3. Brave

    Brave是一款基于区块链的Web浏览器,旨在保护用户的隐私和数据安全。它使用了一种称为Basic Attention Token(BAT)的代币经济模型,用户可以用这个代币激励他们喜欢的内容创作者,从而获得更好的广告体验。这个商业模式对于Brave和BAT的价格来说非常有利。Brave可以收取广告商的费用,而BAT的需求增加可以推动价格上涨。

  4. Gnosis

    Gnosis是一个开源的去中心化预测市场平台,它允许用户创建和交易各种事件的预测市场,从政治事件到体育比赛和金融市场。Gnosis的商业模式是基于平台手续费收入,同时Gnosis还提供了专业的市场创建、管理和监管工具,为企业和政府机构提供预测市场服务。

  5. Decentraland

    Decentraland是一个基于区块链的虚拟现实平台,用户可以创建和交易虚拟土地、建筑和物品,并在平台上创建和参加各种活动和游戏。Decentraland的商业模式是基于土地和物品交易手续费收入,同时还提供了一些增值服务,如开发工具和市场分析。

  6. MakerDAO

    MakerDAO是一个去中心化的稳定币平台,它通过抵押加密资产来发行和管理稳定币Dai,以解决加密货币市场的波动性问题。MakerDAO的商业模式是基于抵押和借款手续费收入,同时还提供了一些增值服务,如稳定币管理工具和市场分析。

总之,Web3.0的商业模式不再像传统互联网那样依赖于广告收入或数据销售,而是建立在加密货币、代币经济和去中心化网络上,致力于建立更加透明、安全和自主的经济生态系统。这为新型企业和创业公司提供了巨大的机遇和挑战。

VII. Web3.0的未来发展趋势

A. 行业趋势和挑战

随着区块链和加密经济的发展,Web3.0已经成为了新的互联网时代的关键词之一。以下是Web3.0的一些行业趋势和挑战:

  1. 去中心化应用程序(DApps)的增长:DApps是Web3.0的核心,它们基于区块链技术,能够提供更加去中心化、安全、可靠的服务。DApps已经涵盖了多个行业,例如金融、社交网络、游戏等等,未来将继续增长和普及。
  2. NFT的兴起:NFT(非同质化代币)是一种基于区块链技术的数字资产,其独特性和不可替代性使其在文化艺术、游戏、虚拟房地产等领域备受关注。随着NFT市场的壮大,未来将会涌现更多基于NFT的应用。
  3. 去中心化自治组织(DAO)的出现:DAO是一种新型组织形式,由智能合约和区块链技术支持,具有完全去中心化、透明、自治等特点。未来,DAO将有望在组织治理、社区决策、资产管理等方面发挥重要作用。
  4. 数据隐私和安全性:随着Web3.0的普及,数据隐私和安全性成为一个重要问题。由于区块链技术的公开和不可篡改性,未来需要更好的隐私保护和数据管理方式来保护用户的权益。
  5. 跨链互操作性:当前的区块链网络存在着各自孤立的问题,未来需要更好的跨链互操作性来实现各种应用场景的无缝衔接。
  6. 环境问题:目前,大多数的区块链网络都采用了工作量证明(PoW)的共识机制,这种机制需要消耗大量的能源来进行挖矿。因此,未来需要更加环保的共识机制来减少对环境的影响。
  7. 法律法规:Web3.0的出现使得传统的法律法规面临着新的挑战,例如数字身份、智能合约等等。因此,未来需要更加完善的法律法规来适应新的技术和应用场景。

B. 技术趋势和发展方向

Web3.0是一个涵盖多种技术和应用场景的概念,因此其技术趋势和发展方向也十分广泛和多样化。以下是一些Web3.0的技术趋势和发展方向:

  1. 扩展性:当前区块链技术在处理大规模交易和数据时面临着一定的限制,因此扩展性一直是Web3.0的研究热点。解决这个问题的方法包括分片技术、侧链技术、跨链技术等。
  2. 隐私保护:隐私保护一直是区块链技术需要解决的核心问题之一。Web3.0的发展方向之一是提供更好的隐私保护技术,例如零知识证明、同态加密等。
  3. 互操作性:Web3.0旨在实现多个区块链和传统互联网的互操作,因此互操作性是其技术发展的一个方向。现在有很多跨链协议正在研发中,例如Polkadot、Cosmos等。
  4. 智能合约:智能合约是Web3.0的重要组成部分,它使得各种应用可以在区块链上自动执行。未来智能合约的发展方向包括更高效的编程语言、更好的安全性和更广泛的应用场景等。
  5. 去中心化存储:Web3.0的一个重要目标是实现去中心化的数据存储,因此去中心化存储技术也是其发展方向之一。IPFS是一个去中心化存储协议,现在已经被很多Web3.0应用所采用。
  6. 人工智能:人工智能和区块链的结合是Web3.0的发展方向之一。区块链可以为人工智能提供更好的数据隐私保护和数据可追溯性,而人工智能也可以帮助区块链更好地应用于现实生活中。

总的来说,Web3.0的技术趋势和发展方向是非常多样化的,涉及到多个领域的技术创新和突破。未来Web3.0将会带来更加开放、安全、互联互通的互联网新世界。

C. 政策和监管环境对Web3.0的影响

政策和监管环境对Web3.0的影响是非常重要的,因为Web3.0涉及的技术和应用往往涉及到涉及到数字资产、智能合约、去中心化应用等领域,这些领域在现有的监管框架中还没有完全明确的法律规定。

在一些国家,政府已经开始制定监管规定来应对Web3.0的发展,例如中国政府近年来对数字资产和加密货币的监管不断加强,同时加强了对去中心化应用和智能合约的监管。而在一些国家,政府还没有明确的监管规定,这使得Web3.0的发展存在一定的法律风险和不确定性。

具体来说,政策和监管环境对Web3.0的影响主要体现在以下几个方面:

  1. 数字资产和加密货币的监管:Web3.0技术的核心是区块链,而区块链应用中往往涉及到数字资产和加密货币。一些国家已经开始制定数字资产和加密货币的监管规定,例如针对ICO(Initial Coin Offering)的监管。这些监管规定对于Web3.0的应用开发和商业模式设计都具有重要的影响。
  2. 智能合约的法律效力:智能合约是Web3.0技术的核心之一,它通过自动化执行合约条款,从而消除了中介机构和信任问题。然而,在现有的法律框架下,智能合约的法律效力还没有得到明确的认可,这也限制了智能合约的应用范围和可靠性。
  3. 隐私和数据保护:Web3.0应用往往需要涉及到用户的个人信息和数据,而在现有的监管框架下,隐私和数据保护的法律规定还不够完善。这也给Web3.0应用的开发和使用带来了一定的风险和挑战。
  4. 交易所和市场监管:在数字资产和加密货币的交易过程中,交易所和市场的监管是非常重要的。一些国家已经开始制定相应的监管规定,例如加强对交易所和市场的监管,以保护投资者的利益和防范市场风险。

总的来说,政策和监管环境对Web3.0的发展和应用具有重要的影响,需要各国政府制定合适的监管规定来应对其带来的挑战和风险,同时也需要Web3.0行业的从业者和企业充分了解相关的法律法规,遵守当地的法律法规要求,保证自身合法合规经营。同时,Web3.0行业的从业者还应积极参与监管政策的制定和建设,推动Web3.0行业的健康发展。

D. Web3.0的未来前景和发展方向

Web3.0作为新一代互联网的演进,具有广阔的未来前景和发展方向。以下是一些可能的趋势和方向:

  1. 跨链互操作性:随着区块链技术的不断发展,跨链互操作性成为Web3.0发展的重要方向,通过实现不同区块链之间的互通,将会形成更加庞大、更加强大的Web3.0生态系统。
  2. 去中心化身份认证:去中心化身份认证是Web3.0技术中的一个重要方向,通过区块链技术来保护用户的个人隐私和数据安全,实现更加安全、高效的身份验证。
  3. 数字化身份:数字化身份将会成为Web3.0中一个重要的发展方向,通过区块链技术来打造去中心化、数字化的身份,从而保护用户隐私和数据安全。
  4. 区块链基础设施:随着Web3.0应用的不断增多,区块链基础设施将会成为一个重要的发展方向,这包括区块链节点、智能合约、存储、数据安全等方面的基础设施建设。
  5. 共识算法的发展:共识算法作为区块链技术中的重要组成部分,其发展将会对Web3.0的发展产生重要影响。新的共识算法的出现将会提升区块链的安全性、可扩展性和效率性。
  6. NFT市场的发展:随着数字资产的不断增加,NFT市场将会成为Web3.0中一个重要的发展方向,NFT可以代表任何有价值的数字资产,包括艺术品、音乐、视频、游戏等等。
  7. Web3.0与现实世界的融合:Web3.0与现实世界的融合将会成为一个重要的发展方向,通过区块链技术的应用,可以将现实世界中的任何物品数字化,并在Web3.0平台上进行交易和交换。

总的来说,Web3.0技术具有广阔的发展前景和应用场景,随着技术的不断发展和应用场景的不断扩展,Web3.0将会成为数字世界的新生态系统。

VIII. 结论

A. 总结

在本文中,我们探索了Web3.0的概念、技术、应用和发展前景。Web3.0是互联网的下一代,它将采用分布式技术和去中心化应用来实现更加开放、透明、安全和自主的互联网体系。

我们首先介绍了Web3.0的概念和特点,包括去中心化、自治、互操作性和隐私保护。接着,我们探讨了Web3.0的核心技术,包括区块链、智能合约、加密算法和去中心化存储等。这些技术为Web3.0的应用提供了安全、可靠和高效的基础设施。

随后,我们探讨了Web3.0的应用场景和商业模式。我们介绍了Web3.0在数字资产、去中心化金融、物联网、游戏和社交等领域的应用,以及一些新型的商业模式,如DAO、NFT和DeFi等。这些应用和商业模式都体现了Web3.0的分布式、自治和开放的特点。

我们还分析了Web3.0的行业趋势和挑战,包括技术发展、标准化、用户体验、政策监管等方面。在这些挑战面前,Web3.0需要不断推动技术进步,加强标准化、提升用户体验、促进政策监管的落地。

最后,我们展望了Web3.0的未来前景和发展方向,认为Web3.0将成为下一代互联网的主流,将广泛应用于数字经济、社会治理、金融科技、物联网等领域,成为数字世界的基础设施和经济增长的新动力。

综上所述,Web3.0是一项具有前瞻性和战略性的技术和应用,将推动数字经济的发展和社会的进步。未来,Web3.0将持续发展和创新,成为数字世界的主要驱动力之一。

B. 研究限制和展望

研究限制:

  1. 时间限制:本文的研究仅限于2021年以前的文献和案例,因此未能涵盖Web3.0技术在最新的应用领域的发展和创新。
  2. 数据限制:本文的研究主要基于已有的文献和案例,因此未能考虑到一些Web3.0应用的数据和实证研究,这也可能影响到研究结论的全面性和可靠性。
  3. 语言限制:本文的研究主要基于英文文献和案例,因此可能存在语言和文化方面的局限性,无法涵盖全球范围内所有的Web3.0应用和商业模式。

展望:

  1. 技术创新:Web3.0技术仍处于快速发展阶段,未来将出现更多的技术创新和应用领域。例如,分布式AI、区块链和物联网的结合,将为Web3.0技术带来更广阔的发展前景。
  2. 商业模式创新:Web3.0技术的发展将带来更多的商业模式创新。例如,去中心化金融、数字身份和数字版权等领域将成为Web3.0应用的重点发展方向。
  3. 政策和监管:随着Web3.0技术的发展,政策和监管环境也将面临新的挑战。未来各国政府将制定更加明确的监管规定,以促进Web3.0技术的发展和保护用户权益。
  4. 应用场景拓展:Web3.0技术将在更多的领域中得到应用,例如能源、医疗、物流等领域。未来,Web3.0技术将带来更加智能化、高效化和安全化的解决方案,推动社会的数字化转型。

C. 研究贡献

本文旨在对Web3.0技术的发展和应用进行深入探讨,并对其未来前景进行展望。具体来说,本文的研究贡献包括:

  1. 系统性地介绍了Web3.0技术的概念、特点和关键技术,对于读者深入了解Web3.0技术提供了基础知识。
  2. 分析了Web3.0技术的应用领域和商业模式,提供了大量真实案例分析,使读者能够全面了解Web3.0技术的商业应用和潜在机会。
  3. 探讨了Web3.0技术发展中的挑战和未来的发展方向。本文提供了对于行业趋势和技术发展方向的深入分析和展望,为读者探索Web3.0技术的未来发展提供了参考和启示。
  4. 分析了政策和监管环境对Web3.0技术的影响。本文对于政策和监管环境对于Web3.0技术的影响进行了深入分析,提供了对于读者了解Web3.0技术应用的相关法律风险和挑战的重要参考。

综上所述,本文为读者全面了解Web3.0技术的概念、特点、应用和发展提供了重要参考和指导,为Web3.0技术的应用和发展提供了有益的思路和方向。