一台不容错过的Java单元测试代码“永动机”

2,521 阅读21分钟

作者:京东零售 陈志良

作为一名京东的软件匠人,我们开发的软件支撑着数亿的用户,责任是重大的,因此我们深深地敬畏每一行代码,那如何将我们的失误降到最低呢?那就是单元测试,它会让我们树立对代码的自信心。为此我们期望能打造一台生产Java单元测试代码的“永动机”,源源不断地为开发者生产代码,辅助大家高效地做好单元测试,节省精力能投入到更多的业务创新中去。

一、开发者对代码的自信心来自哪里?

京东随着业务高速发展,我们缔造的、承载着数亿用户的、功能强大的系统,在经过十多年的打磨,也变得日益复杂。作为JD软件开发者,我们是自豪的,但我们承担的责任也是重大的。我们每一次的创新,就像打造一座下图这样的过山车。我们在为客户带来如此顶级体验的同时,更重要的是保障每一次的旅行都可以安全地着陆。所以我们深深敬畏每一行代码,努力将我们的失误降到最低,为业务保驾护航。



然而,业务的迭代速度之快,交付压力之大,作为“过山车”的缔造者,你是否有以下的经历?

1)每一次上线也像坐了一次过山车呢?

2)你亲手打造的“过山车”,自己是否亲身体验过呢?

3)你是否曾对测试同学说,“你们先上去坐坐看,遇到了问题再下来找我”?

如果你的答案是:每一次上线也像坐了一次过山车,我们自己打造的“过山车”自己不敢坐,我们的代码要靠测试同学兜底,那么就说明我们对自己的代码是缺乏信心的,我们的工作还有待提升的空间;反之则说明,作为一个开发者你已经相当优秀了。

那么如何让我们开发者建立对自己代码的信心呢,一般来说有两种方式:

1)对“过山车”的每个零件都进行充分的测试,保证每一部分在各种场景下都可以正常工作,对所有的异常也能够处理得当,这即是单元测试。

2)对“过山车”启动前做好充分“检查”,这即是代码评审,我们邀请其他大佬帮我们把关,及时发现问题。

这两部分工作在开发阶段都是必要的工作,二者缺一不可。

代码评审是借助了外力,单元测试则是内功,靠自己,靠开发者自测来增强对代码的信心

本文主要和大家一起探讨单元测试,如何把这单元测试的内功练好。

二、做好单测,慢即是快

对于单元测试的看法,业界同仁理解多有不同,尤其是在业务变化快速的互联网行业,通常的问题主要有,必须要做吗?做到多少合适?现在没做不也挺好的吗?甚至一些大佬们也是存在不同的看法。我们如下先看一组数字:

“在 STICKYMINDS 网站上的一篇名为 《 The Shift-Left Approach to Software Testing 》 的文章中提到,假如在编码阶段发现的缺陷只需要 1 分钟就能解决,那么单元测试阶段需要 4 分钟,功能测试阶段需要 10 分钟,系统测试阶段需要 40 分钟,而到了发布之后可能就需要 640 分钟来修复。”——来自知乎网站节选

对于这些数字的准确性我们暂且持保留意见。大家可以想想我们实际中遇到的线上问题大概需要消耗多少工时,除了要快速找到bug,修复bug上线,还要修复因为bug引发的数据问题,最后还要复盘,看后续如何能避免线上问题,这样下来保守估计应该不止几人日吧。所以这篇文章作者所做的调研数据可信度还是很高的,

缺陷发现越到交付流程的后端,其修复成本就越高

有人说写单测太耗费时间了,会延长交付时间,其实不然:

1)研测同学大量的往返交互比编写单测的时间要长的多,集成测试的时间被拖长。

2)没经过单测的代码bug会多,开发同学忙于修复各种bug,对代码debug跟踪调试找问题,也要消耗很多精力。

3)后期的线上问题也会需要大量的精力去弥补。

如果有了单元测试的代码,且能实现一个较高的行覆盖率,则可以将问题尽可能消灭在开发阶段。同时有了单测代码的积累,每次代码改动后可以提前发现这次改动引发的其他关联问题,上线也更加放心。单测虽然使提测变慢了一些,软件质量更加有保障,从而节省了后续同学的精力,从整体看其实效率更高。

所以做好单测,慢即是快。

我们集团技术委员会大佬们从去年开始也在倡议大家做单元测试,

做为一名开发者我们需要对自己的代码质量负责,

也更能体现我们大厂开发者的工匠精神。

三、如何编写单元测试

1、单元测试的主流框架及核心思想

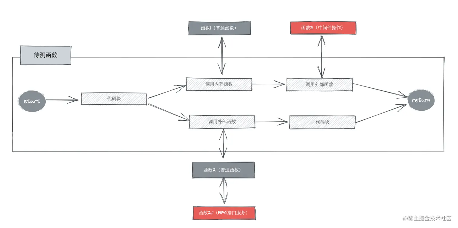
以下我们先通过一个案例介绍下主流框架的思想。下图为一个简单的函数执行逻辑,在函数体内直接调用了函数1、函数2、函数3,间接调用了函数2.1,其中1和2分别是普通函数,2.1和3涉及到外部系统调用,例如JSF、Redis、MySQL等操作,最后返回结果。

代码大致如下:

public class MyObject {
    @Autowired
    private RedisHelper redisHelper;


    public MyResult myFunction(InputParam inputParam){


        MyResult myResult = new MyResult();


//普通代码块


        if(inputParam.isFlag()) {
            //如果标记flag为true,则执行函数1
            String f1 = invokeFunction1();
            //调用函数3,函数3封装了redis中间件操作
            String f3 = redisHelper.get(f1);


            myResult.setResult(f3);


        } else {
            //调用函数2,在函数2内部又调用远程服务接口2.1
            String f2 = invokeFunction2();
            myResult.setResult(f2);
        }


        return myResult;
    }  

在当下微服务时代,系统间的交互变得更加日益复杂,以上图例只是简化的例子,实际系统中的上下游外部依赖多达十几个,甚至几十个。

在这种情况下,如果过度依赖外部服务就很难保障每次用例执行成功,会影响到单元测试的执行效果。

所以,当前主流的单元测试框架大都采用了mock技术,来屏蔽对外部服务的依赖,例如:mockito、powermock、Spock等。

图例中2.1和3即是对外部系统的调用,单元测试代码中需要将其API进行mock,在用例运行时运用mock技术模拟外部API接口的返回值,具体写法此处不作举例。

要注意的是,使用Mock技术的框架需要注意两个前提:

1)接口契约是相对稳定的(例如redis的api暂时不会发生变化),否则就需要调整测试用例代码以适应最新的接口契约,如果不调整则此单元测试用例代码是无效的。

2)接口调用是幂等的,同样的入参需要返回相同的结果,否则用例中的断言会失败或者需要对断言进行特殊的处理,例如比较时忽略某些变化的内容(如id、时间等)。

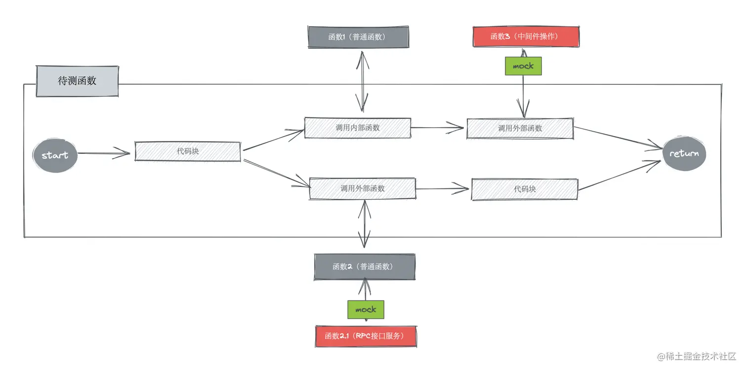
2、第1种单元测试用例的编写方案

接下来写一段基于mockito框架的测试代码,下图中的做法是,开发者编写了一个用例,对外部函数2.1和3进行了mock,然后在测试用例中调用待测函数,再对返回值进行断言。



示意代码如下:

    //创建函数2.1的mock对象
    @MockBean
    private JSFService myJSFService;


    //创建函数3的mock对象
    @MockBean
    private RedisHelper redisHelper;


    @Autowired
    MyObject myObject;


    @Test
    public void testMyFunction(InputParameter parameter)  {


        //根据入参mock返回数据
        when(myJSFService.invoke(parameter.getX())).thenReturn(X);
        when(redisHelper.get(parameter.getY())).thenReturn(Y);


        //期望结果
        MyResult expect = new Result(XXX);


        //实际调用被测试函数,返回结果
        MyResult actual = vmyObject.myFunction(parameter);


        //断言
        Assert.assertEquals(actual.toString(), expect.toString());

运行该用例后,除了待测函数,连带函数1、2一起都被测试到了,在实际中调用链路会更加复杂,那么这种写法如何呢?我们做个简要的分析:

1)优点:用例的编码量较少,实现速度快,一个用例覆盖了3个函数,整个业务执行路径也都被测试到了,另外单测覆盖率的指标不受影响,只要执行过的代码都会被统计到。

2)缺点:如果用例失败,那么去定位问题会较慢,实际项目中链路会更加复杂,因此排查问题的时间会大幅度增加,假设问题发生在函数1或2中,那么就需要通过debug跟踪逐步排查。

那么这样的做法究竟如何?到这里如果测试的同学看到肯定会有疑问,这样做的用例跟集成测试阶段的自动化用例有啥区别?是的,从效果上看是一样的,只不过将运行转移到了开发阶段。对于排查和定位问题仍然比较困难,所以从真正的效果出发,不建议只是这样做,请往下看。

3、第2种单元测试用例的编写方案

第2种方案是对每一个方法都写用例代码,每个方法是独立的功能单元,隔离该被测方法的全部依赖,将外部依赖的调用都做好mock。大致的做法类似下图:

待测函数的测试用例中会涉及到3个mock,分别是函数1、2、3;函数1、函数2也都有自己的测试用例,这样做出来的单元测试效果会更好。在Java中方法是一个最小存在的可测试单元,所以对每个方法进行独立的充分测试,那么组装后就可以充分保障代码的整体质量,同时也能快速的定位问题,实现快速交付。

目前,业界开发者大多采用第一种偏集成测试的写法,因其工作量相对较小,在交付压力较大的时候,甚至会放弃单元测试,这种情况在互联网行业尤为普遍。在单元测试不足的情况下,则需要靠增强测试人员的人力来缓解质量问题,但当前业务增长压力渐渐显现,各大公司都聚焦于内部提效,人力成本控制更加严格。打铁还需自身硬,当下我们每一位开发者都需要加强自身的内功修炼。

综合以上两种方案,小结如下:

1)为每个方法写单元测试的测试用例,本方法外部调用均为mock。

2)编写一小部分集成测试用例,对整体功能进行部分验证,集成测试主要工作还是交给测试同学。

四、单元测试应遵循的一些原则

目前行业比较流行的有FIRST原则,整理如下

1)Fast,快速

单元测试用例是执行一个特定任务的一小段代码。与集成测试不同的是,单元测试很小很轻,尽量做到没有网络通信,不执行数据库操作,不启动web容器等耗时操作,使它们能快速执行。开发者在实现应用程序功能时,或者调试bug时,需要频繁去运行单元测试验证结果是否正确。如果单元测试足够快速,就可以省去不必要浪费的时间,提高工作效率。

2)Independent/Isolated,独立/隔离

单元测试的用例需要是相互独立的。一个单元测试不要依赖其它单元测试所产生的结果,因为在大多数情况下,单元测试是以随机的顺序运行的。另外,用例代码也不应该依赖和修改外部数据或服务等共享资源,做到测试前后共享资源数据一致,可以用mock或stub的方式对依赖项进行模拟,屏蔽这些依赖项的不确定性,确保单元测试结果的准确性。

3)Repeatable,可重复

单元测试需要保持运行稳定,在不同的计算机、不同的时间点多次运行,都应该产生相同的结果,如果间歇性的失败,会导致我们不断的去查看这个测试,不可靠的测试也就失去了意义。

4)Self-Validating,自我验证

单元测试需要采用Assert相关断言函数等进行自我验证,即当单元测试执行完毕之后就可得知测试结果,全程无需人工介入,不应该在测试完成后做任何额外的人工检查。注意在单元测试中不要添加任何打印日志的语句,避免通过打印出日志才能判断单元测试是否通过。

5)Thorough/Timely,彻底/及时

在测试一个功能时,我们除了考虑主要逻辑路径以外,还要关注边界或异常场景。因此在多数时候,我们除了要创建一个具有有效入参的单元测试,还需要准备其他使用了无效入参的单元测试。例如被测方法入参有一个范围,从MIN到MAX,那么应该创建额外的单元测试来测试输入为MIN和MAX时是否能正确处理。另外就是及时性,等代码稳定运行再来补齐单元测试可能是低效的,最有效的方式是在写好功能函数接口后(实现函数功能前)进行单元测试。

五、单元测试的现状及痛点

1、我们通过对行业现状进行调研后,有以下发现:

1)从行业特点看:传统行业软件(ERP、CRM等)单测覆盖率至少达到80%以上,互联网行业软件较低,一般低于50%,大部分没有。

2)从软件特点看:用户量较大的软件(工具类、中间件等)基础软件覆盖率相对较高,至少80%以上,需求变化快的业务类软件相对较低。

3)从开发习惯看:国外开发的软件较高,更加重视软件的质量,大多数开源软件覆盖率至少都在60%以上。国内开发者多数未养成习惯。

2、单元测试这么重要的事情,为什么在企业中实际中却很难做好呢,主要有以下几个痛点:

1)开发者需要投入更多的工作量:一个应用系统的单元测试代码行数与应用功能代码行数比至少为1:1,复杂应用则更高。通常来说每提升1%的单测行覆盖率,则需要编写业务代码1%的测试代码,所以开发者需要付出更多工作量。随着单元测试覆盖率的提升,每提升1%,都需要编写大量的用例,因为后续的用例至少有80%,甚至是90%以上的代码运行路径是重叠的,最坏的情况是增加了一个用例,只多了一行的覆盖。

2)存量代码数量庞大:我们目前关注的指标还只是核心系统的覆盖率,全量代码覆盖率提升更加困难,经年积累的应用中保持代码活跃的数量依然很庞大,要做现有代码的单元测试编码需要消耗大量人力。

3)单元测试代码容易失效:单元测试的代码需要持续维护,新业务需求引发的代码变更会导致原有的单测代码失效,在业务高速迭代的情况下,没有额外精力投入,要么忽略,要么删除,在这种情况下,很难持续维持一个较高的覆盖率指标。

归根结底,单元测试最大的困难就是成本问题,做好单元测试,我们的开发者需要持续投入大量的精力,而在业务需求高速迭代的情况下,我们该如何破局?答案就是:自动化技术

六、单元测试自动化调研

其实,单测自动化技术的发展至少已有15年以上的历史,目前主流的技术是静态代码分析技术,它是指无需运行被测代码,仅通过分析或检查源程序的语法、结构、过程、接口等来检查程序的正确性,找出代码隐藏的错误和缺陷。主要的代表产品有:EvoSuite、Squaretest等。

上图是EvoSuite工具根据现有被测代码自动生成的测试代码,目前这类产品生成的单测代码的行覆盖率一般可以达到30% 左右,代码越复杂效果越差,它们可以作为简单业务场景的单测代码生成方案。

主要的优点有:纯客户端工具,安装即可使用,不需复杂配置。支持多种开发平台:支持idea、eclipse、命令行等多种工具。

主要的不足:生成代码质量不高、单测覆盖率较低:受限于代码分析技术和现实技术框架的复杂多样,生成的代码质量不高,单测覆盖率较低,只能适用于简单业务场景,且生成的代码需要人工判断有效性。例如订单sendpay这样的标记包含了丰富的业务语义,则很难通过静态分析生成有效的用例代码。

七、我们的一些想法与技术突破

1、将录制的数据转化为单元测试用例

基于静态代码分析局限性,我们需要寻找一个新的方向,那么如何能够获得更加丰富的业务数据呢,而不是通过一些策略生产数据,前年咱们零售交易研发创新了月光宝盒,完全可以将数据录制下来,于是我们就想到是否可以利用宝盒录制到的数据,反向生成测试用例呢,以此来实现快速生产单元测试的用例代码。大致的方案思路如下:



2、标杆验证的效果给了我们信心

乍一听这个想法有点疯狂,我们针对这个想法做了效果验证,虽然还没有达到奇效,但整体思路得到了检验,事实证明,这个方案虽然很难,但是是可行的,以下为Y侧做的标杆案例的尝试。通过4个标杆的试运行情况分析,接入一周内,生成代码2.3万行,单测行覆盖率提升幅度均在30%以上。



3、然而,该方案还并不完美,我们还有些建议

如果你仔细看过前面提到的单元测试原则,针对该方案一定会有疑问,没错,它违反了及时性原则,我们应该在写代码时或者提测前完成啊,测试阶段再录制生成已经晚了。的确,该方案不是完美的,为此我们给出的建议是:

1)针对存量代码,由于目前我们的存量代码数量较大,该方案将会产生较大的效果,开发者只要将录制工具集成到被测应用即可,接入成功后,如果测试同学能帮忙跑一次全量回归测试最佳,则可以快速生成大量的用例代码,如果测试同学时间不充足,则借助测试同学的日常测试逐渐积累数据,经过一两周后也能获得大量用例代码。

2)对于新开发代码,在开发者完成编码后的自测阶段,由开发者自己本地运行程序进行自测、录制,也能帮助我们生成一大批用例,然后可以基于生成的用例,再通过复制、手工调整进行快速扩充用例,从而保证单元测测的及时性。

3)特殊业务场景处理,对于边界或异常用例很难录制到,则可以通过手工复制用例,再修改用例数据,来扩充用例,这种方式比纯手工编写还是快很多,尤其是mock对象非常复杂的时候,用该方案可以在1分钟内即可基于已有用例扩展一个新用例。

4、生成的单元测试用例是什么样子

下面举一个生成单元测试用例代码的实际例子,该例子基于Mockito框架,每一个用例方法对应一个JSON文件,JSON文件中存储着用例运行时需要的出入参、全部外部调用的数据,用例代码和数据全部由工具自动生成,生成的大部分代码都是在帮助开发者将录制的数据组装Mock对象,这部分工作量在实际开发中是最大的,因此可以大幅度减小开发者自己纯手工编码工作。当需要手工扩充用例时,只需要将用例方法和数据文件复制一份,再对用例数据做出调整即可制作出新的用例。

数据文件样例:
/artt/StockStatusReOccupySplitServiceImpl1#HpCm.json

5、我们所遇到的技术挑战

我们遇到了很多技术难点,由于基于宝盒录制的数据在还原代码时信息还不足,需要增加更多的录制信息与特殊应用场景处理,主要难点有:

1)结构化数据的录制与还原,复杂泛型的还原、复杂对象的序列化和反序列化

2)基于动态代理技术实现代码的特殊处理,如mybatis、JSF

3)用例的采样控制,重复用例的识别与剔除,

4)用例结果断言的多样性,需要丰富的比对策略

期间涉及到了大量的底层技术研究,截至目前我们仍然有很多技术点需要攻克。例如,我们正在做的应用接入提升,将Spring AOP的方式用agent+ASM方式进行替换,实现代码增强在不重启服务的情况下动态挂载、卸载,也进一步降低接入成本,减少对应用的入侵。

八、单测自动化平台的架构



整体分为三部分:

1)录制端,采用月光宝盒为基座,基于Spring AOP和ASM字节码增强agent技术,开发者在应用内部进行集成,同时在应用启动中增加agent代理脚本设置。

2)平台端,采集到的数据将被发往平台端,平台端主要负责应用注册、录制用例的统一管理等,并为生成端提供用例抽取服务。

3)生成端,以idea插件、命令行脚本的形式,为用户的应用生成代码,并且按照每个用例覆盖业务代码的行号进行去重。最终生成的代码提交到代码库,bamboo集成获取代码进行单测运行与指标的采集。

九、单测平台的共建与接入

单元测试自动化技术是当今软件领域的一个难题,行业的开发者也都在积极寻求突破

我们愿意做一只啄木鸟

帮助开发者找到代码里的虫子

通过自动化技术建立单测的信心

但啄木鸟还做不到全面自动化

大家不要因为它的存在而变得懈怠

每位开发者仍然要发扬:

工匠精神,以人为本,工具为辅

在提测前轻松做好单元测试