二进制方式部署k8s集群

299 阅读10分钟

一、Kubernetes集群部署架构规划 目标任务:

1、Kubernetes集群部署架构规划

2、部署Etcd集群

3、在Node节点安装Docker

4、部署Flannel网络插件

5、在Master节点部署组件

6、在Node节点部署组件

7、查看集群状态

8、运行一个测试示例

9、部署Dashboard(Web UI)

服务器角色、IP、组件:
k8s-master1	     
192.168.37.101	kube-apiserver,kube-controller-manager,kube-scheduler,etcd
k8s-master2	     
192.168.37.201	kube-apiserver,kube-controller-manager,kube-scheduler,etcd
k8s-node1	        
192.168.37.132	kubelet,kube-proxy,docker,flannel,etcd
k8s-node2	        
192.168.37.134	kubelet,kube-proxy,docker,flannel
Master负载均衡	  
192.168.37.129	    LVS
镜像仓库	             
10.206.240.188	Harbor
机器配置要求:
2G  
主机名称 必须改  必须相互解析
[root@k8s-master1 ~]# vim /etc/hosts
192.168.37.101 k8s-master1
192.168.37.201 k8s-master2
192.168.37.132 k8s-node1
192.168.37.134 k8s-node2
192.168.37.129 lvs-server

关闭防火墙和selinux 

负载均衡器:

云环境:
可以采用slb

非云环境:
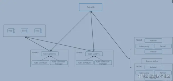
主流的软件负载均衡器,例如LVS、HAProxy、Nginx      

这里采用Nginx作为apiserver负载均衡器,架构图如下:

image.png

2.安装nginx使用stream模块作4层反向代理配置如下:
user  nginx;
worker_processes  4;

error_log  /var/log/nginx/error.log warn;
pid        /var/run/nginx.pid;

events {
   worker_connections  1024;
}

stream {

   log_format  main  '$remote_addr $upstream_addr - [$time_local] $status $upstream_bytes_sent';
   access_log  /var/log/nginx/k8s-access.log  main;

   upstream k8s-apiserver {
       server 192.168.37.101:6443;
       server 192.168.37.201:6443;
   }
   server {
       listen 6443;
       proxy_pass k8s-apiserver;
   }
}

二、准备环境

关闭防火墙和selinux
[root@k8s-master ~]# vim /etc/hosts
192.168.96.134 k8s-master
192.168.96.135 k8s-node1
192.168.96.136 k8s-node2

三、 部署Etcd集群

1、生成证书

使用cfssl来生成自签证书,任何机器都行,证书这块儿知道怎么生成、怎么用即可,暂且不用过多研究(这个证书随便在那台机器生成都可以。哪里用将证书拷贝到哪里就可以了)

下载cfssl工具:下载的这些是可执行的二进制命令直接用就可以了
[root@k8s-master1 ~]# wget https://pkg.cfssl.org/R1.2/cfssl_linux-amd64
[root@k8s-master1 ~]# wget https://pkg.cfssl.org/R1.2/cfssljson_linux-amd64
[root@k8s-master1 ~]# wget https://pkg.cfssl.org/R1.2/cfssl-certinfo_linux-amd64
[root@k8s-master1 ~]# chmod +x cfssl_linux-amd64 cfssljson_linux-amd64 cfssl-certinfo_linux-amd64
[root@k8s-master1 ~]# mv cfssl_linux-amd64 /usr/local/bin/cfssl
[root@k8s-master1 ~]# mv cfssljson_linux-amd64 /usr/local/bin/cfssljson
[root@k8s-master1 ~]# mv cfssl-certinfo_linux-amd64 /usr/bin/cfssl-certinfo

生成Etcd证书:
创建以下三个文件:
[root@k8s-master1 ~]# mkdir cert
[root@k8s-master1 ~]# cd cert/
[root@k8s-master1 cert]# vim ca-config.json  #生成ca中心的
[root@k8s-master1 cert]# cat ca-config.json
{
  "signing": {
    "default": {
      "expiry": "87600h"
    },
    "profiles": {
      "www": {
         "expiry": "87600h",
         "usages": [
            "signing",
            "key encipherment",
            "server auth",
            "client auth"
        ]
      }
    }
  }
}

[root@k8s-master1 cert]# vim ca-csr.json  #生成ca中心的证书请求文件
[root@k8s-master1 cert]# cat ca-csr.json
{
    "CN": "etcd CA",
    "key": {
        "algo": "rsa",
        "size": 2048
    },
    "names": [
        {
            "C": "CN",
            "L": "Beijing",
            "ST": "Beijing"
        }
    ]
}

[root@k8s-master1 cert]# vim server-csr.json #生成服务器的证书请求文件
[root@k8s-master1 cert]# cat server-csr.json
{
    "CN": "etcd",
    "hosts": [
    "192.168.37.101",
    "192.168.37.201",
    "192.168.37.132"
    ],
    "key": {
        "algo": "rsa",
        "size": 2048
    },
    "names": [
        {
            "C": "CN",
            "L": "BeiJing",
            "ST": "BeiJing"
        }
    ]
}

生成证书:
[root@k8s-master1 cert]# cfssl gencert -initca ca-csr.json | cfssljson -bare ca -
[root@k8s-master1 cert]# cfssl gencert -ca=ca.pem -ca-key=ca-key.pem -config=ca-config.json -profile=www server-csr.json | cfssljson -bare server
[root@k8s-master1 cert]# ls *pem
ca-key.pem  ca.pem  server-key.pem  server.pem

2、安装etcd

二进制包下载地址:github.com/coreos/etcd…

以下部署步骤在规划的三个etcd节点操作一样,唯一不同的是etcd配置文件中的服务器IP要写当前的:
解压二进制包:
以下步骤三台机器都操作:
# wget https://github.com/etcd-io/etcd/releases/download/v3.2.12/etcd-v3.2.12-linux-amd64.tar.gz
# mkdir /opt/etcd/{bin,cfg,ssl} -p
# tar zxvf etcd-v3.2.12-linux-amd64.tar.gz
# mv etcd-v3.2.12-linux-amd64/{etcd,etcdctl} /opt/etcd/bin/

创建etcd配置文件:
# cd /opt/etcd/cfg/
# vim etcd
# cat /opt/etcd/cfg/etcd   
#[Member]
ETCD_NAME="etcd01"   #节点名称,各个节点不能相同
ETCD_DATA_DIR="/var/lib/etcd/default.etcd"
ETCD_LISTEN_PEER_URLS="https://192.168.246.162:2380"   #写每个节点的ip
ETCD_LISTEN_CLIENT_URLS="https://192.168.246.162:2379" #写每个节点的ip

#[Clustering]
ETCD_INITIAL_ADVERTISE_PEER_URLS="https://192.168.246.162:2380" #写每个节点的ip
ETCD_ADVERTISE_CLIENT_URLS="https://192.168.246.162:2379"  #写每个节点的ip
ETCD_INITIAL_CLUSTER="etcd01=https://192.168.246.162:2380,etcd02=https://192.168.246.164:2380,etcd03=https://192.168.246.165:2380"

ETCD_INITIAL_CLUSTER_TOKEN="etcd-cluster"
ETCD_INITIAL_CLUSTER_STATE="new"

参数解释:
* ETCD_NAME 节点名称,每个节点名称不一样
* ETCD_DATA_DIR 存储数据目录(他是一个数据库,不是存在内存的,存在硬盘中的,所有和k8s有关的信息都会存到etcd里面的)
* ETCD_LISTEN_PEER_URLS 集群通信监听地址
* ETCD_LISTEN_CLIENT_URLS 客户端访问监听地址
* ETCD_INITIAL_ADVERTISE_PEER_URLS 集群通告地址
* ETCD_ADVERTISE_CLIENT_URLS 客户端通告地址
* ETCD_INITIAL_CLUSTER 集群节点地址
* ETCD_INITIAL_CLUSTER_TOKEN 集群Token
* ETCD_INITIAL_CLUSTER_STATE 加入集群的当前状态,new是新集群,existing表示加入已有集群

systemd管理etcd:
# vim /usr/lib/systemd/system/etcd.service
# cat /usr/lib/systemd/system/etcd.service 
[Unit]
Description=Etcd Server
After=network.target
After=network-online.target
Wants=network-online.target

[Service]
Type=notify
EnvironmentFile=/opt/etcd/cfg/etcd
ExecStart=/opt/etcd/bin/etcd \
--name=${ETCD_NAME} \
--data-dir=${ETCD_DATA_DIR} \
--listen-peer-urls=${ETCD_LISTEN_PEER_URLS} \
--listen-client-urls=${ETCD_LISTEN_CLIENT_URLS},http://127.0.0.1:2379 \
--advertise-client-urls=${ETCD_ADVERTISE_CLIENT_URLS} \
--initial-advertise-peer-urls=${ETCD_INITIAL_ADVERTISE_PEER_URLS} \
--initial-cluster=${ETCD_INITIAL_CLUSTER} \
--initial-cluster-token=${ETCD_INITIAL_CLUSTER_TOKEN} \
--initial-cluster-state=new \
--cert-file=/opt/etcd/ssl/server.pem \
--key-file=/opt/etcd/ssl/server-key.pem \
--peer-cert-file=/opt/etcd/ssl/server.pem \
--peer-key-file=/opt/etcd/ssl/server-key.pem \
--trusted-ca-file=/opt/etcd/ssl/ca.pem \
--peer-trusted-ca-file=/opt/etcd/ssl/ca.pem
Restart=on-failure
LimitNOFILE=65536

[Install]
WantedBy=multi-user.target

把刚才生成的证书拷贝到配置文件中的位置:(将master上面生成的证书scp到剩余两台机器上面)
# cd /root/cert/
# cp ca*pem server*pem /opt/etcd/ssl
直接拷贝到剩余两台etcd机器:
[root@k8s-master cert]# scp ca*pem server*pem k8s-node1:/opt/etcd/ssl
[root@k8s-master cert]# scp ca*pem server*pem k8s-node2:/opt/etcd/ssl

全部启动并设置开启启动:
# systemctl daemon-reload
# systemctl start etcd
# systemctl enable etcd

都部署完成后,三台机器都检查etcd集群状态:
# /opt/etcd/bin/etcdctl --ca-file=/opt/etcd/ssl/ca.pem --cert-file=/opt/etcd/ssl/server.pem --key-file=/opt/etcd/ssl/server-key.pem --endpoints="https://192.168.246.162:2379,https://192.168.246.164:2379,https://192.168.246.165:2379" cluster-health

member 18218cfabd4e0dea is healthy: got healthy result from https://10.206.240.111:2379
member 541c1c40994c939b is healthy: got healthy result from https://10.206.240.189:2379
member a342ea2798d20705 is healthy: got healthy result from https://10.206.240.188:2379
cluster is healthy

如果输出上面信息,就说明集群部署成功。

如果有问题第一步先看日志:/var/log/messages 或 journalctl -u etcd

报错:
Jan 15 12:06:55 k8s-master1 etcd: request cluster ID mismatch (got 99f4702593c94f98 want cdf818194e3a8c32)
解决:因为集群搭建过程,单独启动过单一etcd,做为测试验证,集群内第一次启动其他etcd服务时候,是通过发现服务引导的,所以需要删除旧的成员信息,所有节点作以下操作
[root@k8s-master1 default.etcd]# pwd
/var/lib/etcd/default.etcd
[root@k8s-master1 default.etcd]# rm -rf member/
========================================================
在Node节点安装Docker


# yum remove docker \
docker-client \
docker-client-latest \
docker-common \
docker-latest \
docker-latest-logrotate \
docker-logrotate \
docker-selinux \
docker-engine-selinux \
docker-engine

# yum install -y yum-utils device-mapper-persistent-data lvm2 git
# yum-config-manager --add-repo http://mirrors.aliyun.com/docker-ce/linux/centos/docker-ce.repo
# yum install docker-ce -y

启动设置开机自启

# curl -sSL https://get.daocloud.io/daotools/set_mirror.sh | sh -s http://bc437cce.m.daocloud.io   #配置加速器

3、部署Flannel网络

Flannel要用etcd存储自身一个子网信息,所以要保证能成功连接Etcd,写入预定义子网段:
在node节点部署,如果没有在master部署应用,那就不要在master部署flannel,他是用来给所有的容器用来通信的。

[root@k8s-master ~]# scp -r cert/ k8s-node1:/root/  #将生成的证书copy到剩下的机器上面
[root@k8s-master ~]# scp -r cert/ k8s-node2:/root/
[root@k8s-master ~]# cd cert/
/opt/etcd/bin/etcdctl \
--ca-file=ca.pem --cert-file=server.pem --key-file=server-key.pem \
--endpoints="https://192.168.246.162:2379,https://192.168.246.164:2379,https://192.168.246.165:2379" \
set /coreos.com/network/config  '{ "Network": "172.17.0.0/16", "Backend": {"Type": "vxlan"}}'

=========================================================================================
#注:以下部署步骤在规划的每个node节点都操作。
下载二进制包:
# wget https://github.com/coreos/flannel/releases/download/v0.10.0/flannel-v0.10.0-linux-amd64.tar.gz
# tar zxvf flannel-v0.10.0-linux-amd64.tar.gz
# mkdir -pv /opt/kubernetes/bin
# mv flanneld mk-docker-opts.sh /opt/kubernetes/bin

配置Flannel:
# mkdir -pv /opt/kubernetes/cfg/
# vim /opt/kubernetes/cfg/flanneld
# cat /opt/kubernetes/cfg/flanneld
FLANNEL_OPTIONS="--etcd-endpoints=https://192.168.246.162:2379,https://192.168.246.164:2379,https://192.168.246.165:2379 -etcd-cafile=/opt/etcd/ssl/ca.pem -etcd-certfile=/opt/etcd/ssl/server.pem -etcd-keyfile=/opt/etcd/ssl/server-key.pem"

systemd管理Flannel:
# vim /usr/lib/systemd/system/flanneld.service
# cat /usr/lib/systemd/system/flanneld.service
[Unit]
Description=Flanneld overlay address etcd agent
After=network-online.target network.target
Before=docker.service

[Service]
Type=notify
EnvironmentFile=/opt/kubernetes/cfg/flanneld
ExecStart=/opt/kubernetes/bin/flanneld --ip-masq $FLANNEL_OPTIONS
ExecStartPost=/opt/kubernetes/bin/mk-docker-opts.sh -k DOCKER_NETWORK_OPTIONS -d /run/flannel/subnet.env
Restart=on-failure

[Install]
WantedBy=multi-user.target

配置Docker启动指定子网段:可以将源文件直接覆盖掉
# vim /usr/lib/systemd/system/docker.service
[Unit]
Description=Docker Application Container Engine
Documentation=https://docs.docker.com
After=network-online.target firewalld.service
Wants=network-online.target

[Service]
Type=notify
EnvironmentFile=/run/flannel/subnet.env
ExecStart=/usr/bin/dockerd $DOCKER_NETWORK_OPTIONS
ExecReload=/bin/kill -s HUP $MAINPID
LimitNOFILE=infinity
LimitNPROC=infinity
LimitCORE=infinity
TimeoutStartSec=0
Delegate=yes
KillMode=process
Restart=on-failure
StartLimitBurst=3
StartLimitInterval=60s

[Install]
WantedBy=multi-user.target

从master节点拷贝证书文件到node1和node2上:因为node1和2上没有证书,但是flanel需要证书
# mkdir -pv /opt/etcd/ssl/
# scp /opt/etcd/ssl/*  k8s-node1:/opt/etcd/ssl/

重启flannel和docker:
# systemctl daemon-reload
# systemctl start flanneld
# systemctl enable flanneld
# systemctl daemon-reload
# systemctl restart docker

注意:如果flannel启动不了请检查设置ip网段是否正确

检查是否生效:
[root@k8s-node1 ~]# ps -ef | grep docker
root       3632      1  1 22:19 ?        00:00:00 /usr/bin/dockerd --bip=172.17.77.1/24 --ip-masq=false --mtu=1450
# ip addr
3: docker0: <NO-CARRIER,BROADCAST,MULTICAST,UP> mtu 1500 qdisc noqueue state DOWN 
    link/ether 02:42:cd:f6:c9:cc brd ff:ff:ff:ff:ff:ff
    inet 172.17.77.1/24 brd 172.17.77.255 scope global docker0
       valid_lft forever preferred_lft forever
4: flannel.1: <BROADCAST,MULTICAST,UP,LOWER_UP> mtu 1450 qdisc noqueue state UNKNOWN 
    link/ether ba:96:dc:cc:25:e0 brd ff:ff:ff:ff:ff:ff
    inet 172.17.77.0/32 scope global flannel.1
       valid_lft forever preferred_lft forever
    inet6 fe80::b896:dcff:fecc:25e0/64 scope link 
       valid_lft forever preferred_lft forever
       
注:
1.	确保docker0与flannel.1在同一网段。
2.	测试不同节点互通,在当前节点访问另一个Node节点docker0 IP:案例:node1机器pingnode2机器的docker0上面的ip地址
[root@k8s-node1 ~]# ping 172.17.33.1
PING 172.17.33.1 (172.17.33.1) 56(84) bytes of data.
64 bytes from 172.17.33.1: icmp_seq=1 ttl=64 time=0.520 ms
64 bytes from 172.17.33.1: icmp_seq=2 ttl=64 time=0.972 ms
64 bytes from 172.17.33.1: icmp_seq=3 ttl=64 time=0.642 ms
如果能通说明Flannel部署成功。如果不通检查下日志:journalctl -u flannel(快照吧!!!)

四、在Master节点部署组件

在部署Kubernetes之前一定要确保etcd、flannel、docker是正常工作的,否则先解决问题再继续。

1、生成证书

master节点操作--给api-server创建的证书。别的服务访问api-server的时候需要通过证书认证
创建CA证书:
[root@k8s-master1 ~]# mkdir -p /opt/crt/
[root@k8s-master1 ~]# cd /opt/crt/
# vim ca-config.json
{
  "signing": {
    "default": {
      "expiry": "87600h"
    },
    "profiles": {
      "kubernetes": {
         "expiry": "87600h",
         "usages": [
            "signing",
            "key encipherment",
            "server auth",
            "client auth"
        ]
      }
    }
  }
}

# vim ca-csr.json
{
    "CN": "kubernetes",
    "key": {
        "algo": "rsa",
        "size": 2048
    },
    "names": [
        {
            "C": "CN",
            "L": "Beijing",
            "ST": "Beijing",
            "O": "k8s",
            "OU": "System"
        }
    ]
}

[root@k8s-master1 crt]# cfssl gencert -initca ca-csr.json | cfssljson -bare ca -

生成apiserver证书:
[root@k8s-master1 crt]# vim server-csr.json
# cat server-csr.json
{
    "CN": "kubernetes",
    "hosts": [
      "10.0.0.1",         //这是后面dns要使用的虚拟网络的网关,不用改,就用这个切忌
      "127.0.0.1",
      "192.168.37.101",    // master的IP地址。
      "192.168.37.201",
      "192.168.37.132",
      "kubernetes",
      "kubernetes.default",
      "kubernetes.default.svc",
      "kubernetes.default.svc.cluster",
      "kubernetes.default.svc.cluster.local"
    ],
    "key": {
        "algo": "rsa",
        "size": 2048
    },
    "names": [
        {
            "C": "CN",
            "L": "BeiJing",
            "ST": "BeiJing",
            "O": "k8s",
            "OU": "System"
        }
    ]
}

[root@k8s-master1 crt]# cfssl gencert -ca=ca.pem -ca-key=ca-key.pem -config=ca-config.json -profile=kubernetes server-csr.json | cfssljson -bare server

生成kube-proxy证书:
[root@k8s-master1 crt]# vim kube-proxy-csr.json
# cat kube-proxy-csr.json
{
  "CN": "system:kube-proxy",
  "hosts": [],
  "key": {
    "algo": "rsa",
    "size": 2048
  },
  "names": [
    {
      "C": "CN",
      "L": "BeiJing",
      "ST": "BeiJing",
      "O": "k8s",
      "OU": "System"
    }
  ]
}

[root@k8s-master1 crt]# cfssl gencert -ca=ca.pem -ca-key=ca-key.pem -config=ca-config.json -profile=kubernetes kube-proxy-csr.json | cfssljson -bare kube-proxy

最终生成以下证书文件:
[root@k8s-master1 crt]# ls *pem
ca-key.pem  ca.pem  kube-proxy-key.pem  kube-proxy.pem  server-key.pem  server.pem

2、部署apiserver组件—在master节点进行

下载二进制包:github.com/kubernetes/… 下载这个包(kubernetes-server-linux-amd64.tar.gz)就够了,包含了所需的所有组件。

# wget https://dl.k8s.io/v1.11.10/kubernetes-server-linux-amd64.tar.gz
# mkdir /opt/kubernetes/{bin,cfg,ssl} -pv
# tar zxvf kubernetes-server-linux-amd64.tar.gz
# cd kubernetes/server/bin
# cp kube-apiserver kube-scheduler kube-controller-manager kubectl /opt/kubernetes/bin

从生成证书的机器拷贝证书到master1,master2:----由于证书在master1上面生成的,因此这一步不用scp。
# scp server.pem  server-key.pem ca.pem ca-key.pem k8s-master1:/opt/kubernetes/ssl/
# scp server.pem  server-key.pem ca.pem ca-key.pem k8s-master2:/opt/kubernetes/ssl/

如下操作:
[root@k8s-master1 bin]# cd /opt/crt/
# cp server.pem server-key.pem ca.pem ca-key.pem /opt/kubernetes/ssl/

创建token文件:
[root@k8s-master1 crt]# cd /opt/kubernetes/cfg/
# vim token.csv
# cat /opt/kubernetes/cfg/token.csv
674c457d4dcf2eefe4920d7dbb6b0ddc,kubelet-bootstrap,10001,"system:kubelet-bootstrap"
第一列:随机字符串,自己可生成
第二列:用户名
第三列:UID
第四列:用户组

创建apiserver配置文件:
[root@k8s-master1 cfg]# pwd
/opt/kubernetes/cfg
[root@k8s-master1 cfg]# vim kube-apiserver
[root@k8s-master1 cfg]# cat kube-apiserver 
KUBE_APISERVER_OPTS="--logtostderr=true \
--v=4 \
--etcd-servers=https://192.168.37.101:2379,https://192.168.37.132:2379,https://192.168.37.134:2379 \
--bind-address=192.168.37.101 \  #master的ip地址,就是安装api-server的机器地址
--secure-port=6443 \
--advertise-address=192.168.37.101 \
--allow-privileged=true \
--service-cluster-ip-range=10.0.0.0/24 \    #这里就用这个网段切记不要修改
--enable-admission-plugins=NamespaceLifecycle,LimitRanger,ServiceAccount,ResourceQuota,NodeRestriction \
--authorization-mode=RBAC,Node \
--enable-bootstrap-token-auth \
--token-auth-file=/opt/kubernetes/cfg/token.csv \
--service-node-port-range=30000-50000 \
--tls-cert-file=/opt/kubernetes/ssl/server.pem  \
--tls-private-key-file=/opt/kubernetes/ssl/server-key.pem \
--client-ca-file=/opt/kubernetes/ssl/ca.pem \
--service-account-key-file=/opt/kubernetes/ssl/ca-key.pem \
--etcd-cafile=/opt/etcd/ssl/ca.pem \
--etcd-certfile=/opt/etcd/ssl/server.pem \
--etcd-keyfile=/opt/etcd/ssl/server-key.pem"

配置好前面生成的证书,确保能连接etcd。

参数说明:
* --logtostderr 启用日志
* --v 日志等级
* --etcd-servers etcd集群地址
* --bind-address 监听地址
* --secure-port https安全端口
* --advertise-address 集群通告地址
* --allow-privileged 启用授权
* --service-cluster-ip-range Service虚拟IP地址段
* --enable-admission-plugins 准入控制模块
* --authorization-mode 认证授权,启用RBAC授权和节点自管理
* --enable-bootstrap-token-auth 启用TLS bootstrap功能,后面会讲到
* --token-auth-file token文件
* --service-node-port-range Service Node类型默认分配端口范围

systemd管理apiserver:
[root@k8s-master1 cfg]# cd /usr/lib/systemd/system
# vim kube-apiserver.service
# cat /usr/lib/systemd/system/kube-apiserver.service 
[Unit]
Description=Kubernetes API Server
Documentation=https://github.com/kubernetes/kubernetes

[Service]
EnvironmentFile=-/opt/kubernetes/cfg/kube-apiserver
ExecStart=/opt/kubernetes/bin/kube-apiserver $KUBE_APISERVER_OPTS
Restart=on-failure

[Install]
WantedBy=multi-user.target


启动:
# systemctl daemon-reload
# systemctl enable kube-apiserver
# systemctl start kube-apiserver
# systemctl status kube-apiserver

3、部署schduler组件—master节点

创建schduler配置文件:
[root@k8s-master1 cfg]# vim  /opt/kubernetes/cfg/kube-scheduler
# cat /opt/kubernetes/cfg/kube-scheduler 
KUBE_SCHEDULER_OPTS="--logtostderr=true \
--v=4 \
--master=127.0.0.1:8080 \
--leader-elect"
参数说明:
* --master 连接本地apiserver
* --leader-elect 当该组件启动多个时,自动选举(HA)

systemd管理schduler组件:
[root@k8s-master1 cfg]# cd /usr/lib/systemd/system/
# vim kube-scheduler.service
# cat /usr/lib/systemd/system/kube-scheduler.service 
[Unit]
Description=Kubernetes Scheduler
Documentation=https://github.com/kubernetes/kubernetes

[Service]
EnvironmentFile=-/opt/kubernetes/cfg/kube-scheduler
ExecStart=/opt/kubernetes/bin/kube-scheduler $KUBE_SCHEDULER_OPTS
Restart=on-failure

[Install]
WantedBy=multi-user.target

启动:
# systemctl daemon-reload
# systemctl enable kube-scheduler 
# systemctl start kube-scheduler 

4、部署controller-manager组件–控制管理组件

master节点操作:创建controller-manager配置文件:
[root@k8s-master1 ~]# cd /opt/kubernetes/cfg/
[root@k8s-master1 cfg]# vim kube-controller-manager
# cat /opt/kubernetes/cfg/kube-controller-manager 
KUBE_CONTROLLER_MANAGER_OPTS="--logtostderr=true \
--v=4 \
--master=127.0.0.1:8080 \
--leader-elect=true \
--address=127.0.0.1 \
--service-cluster-ip-range=10.0.0.0/24 \    //这是后面dns要使用的虚拟网络,不用改,就用这个  切忌
--cluster-name=kubernetes \
--cluster-signing-cert-file=/opt/kubernetes/ssl/ca.pem \
--cluster-signing-key-file=/opt/kubernetes/ssl/ca-key.pem  \
--root-ca-file=/opt/kubernetes/ssl/ca.pem \
--service-account-private-key-file=/opt/kubernetes/ssl/ca-key.pem"

systemd管理controller-manager组件:
[root@k8s-master1 cfg]# cd /usr/lib/systemd/system/
[root@k8s-master1 system]# vim kube-controller-manager.service
# cat /usr/lib/systemd/system/kube-controller-manager.service 
[Unit]
Description=Kubernetes Controller Manager
Documentation=https://github.com/kubernetes/kubernetes

[Service]
EnvironmentFile=-/opt/kubernetes/cfg/kube-controller-manager
ExecStart=/opt/kubernetes/bin/kube-controller-manager $KUBE_CONTROLLER_MANAGER_OPTS
Restart=on-failure

[Install]
WantedBy=multi-user.target

启动:
# systemctl daemon-reload
# systemctl enable kube-controller-manager
# systemctl start kube-controller-manager

所有组件都已经启动成功,通过kubectl工具查看当前集群组件状态:
[root@k8s-master1 ~]# /opt/kubernetes/bin/kubectl get cs
NAME                 STATUS    MESSAGE              ERROR
scheduler            Healthy   ok                   
controller-manager   Healthy   ok                   
etcd-2               Healthy   {"health": "true"}   
etcd-0               Healthy   {"health": "true"}   
etcd-1               Healthy   {"health": "true"}
如上输出说明组件都正常。

配置Master负载均衡
所谓的Master HA,其实就是APIServer的HA,Master的其他组件controller-manager、scheduler都是可以通过etcd做选举(--leader-elect),而APIServer设计的就是可扩展性,所以做到APIServer很容易,只要前面加一个负载均衡轮询转发请求即可。
在私有云平台添加一个内网四层LB,不对外提供服务,只做apiserver负载均衡,配置如下:

image.png 其他公有云LB配置大同小异,只要理解了数据流程就好配置了。

五、在Node节点部署组件

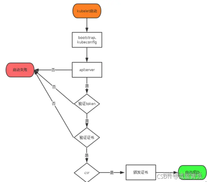
Master apiserver启用TLS认证后,Node节点kubelet组件想要加入集群,必须使用CA签发的有效证书才能与apiserver通信,当Node节点很多时,签署证书是一件很繁琐的事情,因此有了TLS Bootstrapping机制,kubelet会以一个低权限用户自动向apiserver申请证书,kubelet的证书由apiserver动态签署。 认证大致工作流程如图所示:

image.png

----------------------下面这些操作在master节点完成:---------------------------
将kubelet-bootstrap用户绑定到系统集群角色
[root@k8s-master1 ~]# /opt/kubernetes/bin/kubectl create clusterrolebinding kubelet-bootstrap \
  --clusterrole=system:node-bootstrapper \
  --user=kubelet-bootstrap
clusterrolebinding.rbac.authorization.k8s.io/kubelet-bootstrap created

创建kubeconfig文件:
在生成kubernetes证书的目录下执行以下命令生成kubeconfig文件:
[root@k8s-master1 ~]# cd /opt/crt/
指定apiserver 内网负载均衡地址
[root@k8s-master1 crt]# KUBE_APISERVER="https://192.168.246.162:6443"  #写你master的ip地址,集群中就写负载均衡的ip地址
[root@k8s-master1 crt]# BOOTSTRAP_TOKEN=674c457d4dcf2eefe4920d7dbb6b0ddc

# 设置集群参数
[root@k8s-master1 crt]# /opt/kubernetes/bin/kubectl config set-cluster kubernetes \
  --certificate-authority=ca.pem \
  --embed-certs=true \
  --server=${KUBE_APISERVER} \
  --kubeconfig=bootstrap.kubeconfig

# 设置客户端认证参数
[root@k8s-master crt]# /opt/kubernetes/bin/kubectl config set-credentials kubelet-bootstrap \
  --token=${BOOTSTRAP_TOKEN} \
  --kubeconfig=bootstrap.kubeconfig

# 设置上下文参数
[root@k8s-master crt]# /opt/kubernetes/bin/kubectl config set-context default \
  --cluster=kubernetes \
  --user=kubelet-bootstrap \
  --kubeconfig=bootstrap.kubeconfig

# 设置默认上下文
[root@k8s-master crt]# /opt/kubernetes/bin/kubectl config use-context default --kubeconfig=bootstrap.kubeconfig

#====================================================================================

# 创建kube-proxy kubeconfig文件

[root@k8s-master1 crt]# /opt/kubernetes/bin/kubectl config set-cluster kubernetes \
  --certificate-authority=ca.pem \
  --embed-certs=true \
  --server=${KUBE_APISERVER} \
  --kubeconfig=kube-proxy.kubeconfig

[root@k8s-master1 crt]# /opt/kubernetes/bin/kubectl config set-credentials kube-proxy \
  --client-certificate=kube-proxy.pem \
  --client-key=kube-proxy-key.pem \
  --embed-certs=true \
  --kubeconfig=kube-proxy.kubeconfig

[root@k8s-master1 crt]# /opt/kubernetes/bin/kubectl config set-context default \
  --cluster=kubernetes \
  --user=kube-proxy \
  --kubeconfig=kube-proxy.kubeconfig

[root@k8s-master1 crt]# /opt/kubernetes/bin/kubectl config use-context default --kubeconfig=kube-proxy.kubeconfig


[root@k8s-master1 crt]# ls
bootstrap.kubeconfig  kube-proxy.kubeconfig

#必看:将这两个文件拷贝到Node节点/opt/kubernetes/cfg目录下。
[root@k8s-master1 crt]# scp *.kubeconfig k8s-node1:/opt/kubernetes/cfg/
[root@k8s-master1 crt]# scp *.kubeconfig k8s-node2:/opt/kubernetes/cfg/

1、部署kubelet组件

----------------------下面这些操作在node节点完成:---------------------------
部署kubelet组件
#将前面下载的二进制包中的kubelet和kube-proxy拷贝到/opt/kubernetes/bin目录下。
将master上面的包拷贝过去
[root@k8s-master1 ~]# scp kubernetes-server-linux-amd64.tar.gz k8s-node1:/root/
[root@k8s-master1 ~]# scp kubernetes-server-linux-amd64.tar.gz k8s-node2:/root/
[root@k8s-node1 ~]# tar xzf kubernetes-server-linux-amd64.tar.gz
[root@k8s-node1 ~]# cd kubernetes/server/bin/
[root@k8s-node1 bin]# cp kubelet kube-proxy /opt/kubernetes/bin/
#=====================================================================================
在两个node节点创建kubelet配置文件:
[root@k8s-node1 ~]# vim /opt/kubernetes/cfg/kubelet
KUBELET_OPTS="--logtostderr=true \
--v=4 \
--hostname-override=192.168.37.129 \   #每个节点自己的ip地址
--kubeconfig=/opt/kubernetes/cfg/kubelet.kubeconfig \
--bootstrap-kubeconfig=/opt/kubernetes/cfg/bootstrap.kubeconfig \
--config=/opt/kubernetes/cfg/kubelet.config \
--cert-dir=/opt/kubernetes/ssl \
--pod-infra-container-image=registry.cn-hangzhou.aliyuncs.com/google-containers/pause-amd64:3.0"  #这个镜像需要提前下载

[root@k8s-node1 ~]# docker pull registry.cn-hangzhou.aliyuncs.com/google-containers/pause-amd64:3.0
[root@k8s-node2 ~]# docker pull registry.cn-hangzhou.aliyuncs.com/google-containers/pause-amd64:3.0
参数说明:
* --hostname-override 在集群中显示的主机名
* --kubeconfig 指定kubeconfig文件位置,会自动生成
* --bootstrap-kubeconfig 指定刚才生成的bootstrap.kubeconfig文件
* --cert-dir 颁发证书存放位置
* --pod-infra-container-image 管理Pod网络的镜像

其中/opt/kubernetes/cfg/kubelet.config配置文件如下:
[root@k8s-node1 ~]# vim /opt/kubernetes/cfg/kubelet.config
kind: KubeletConfiguration
apiVersion: kubelet.config.k8s.io/v1beta1
address: 192.168.37.132   #写你机器的ip地址
port: 10250
readOnlyPort: 10255
cgroupDriver: cgroupfs
clusterDNS: ["10.0.0.2"]      #不要改,就是这个ip地址
clusterDomain: cluster.local.
failSwapOn: false
authentication:
  anonymous:
    enabled: true
  webhook:
    enabled: false
    
systemd管理kubelet组件:
# vim /usr/lib/systemd/system/kubelet.service 
[Unit]
Description=Kubernetes Kubelet
After=docker.service
Requires=docker.service

[Service]
EnvironmentFile=/opt/kubernetes/cfg/kubelet
ExecStart=/opt/kubernetes/bin/kubelet $KUBELET_OPTS
Restart=on-failure
KillMode=process

[Install]
WantedBy=multi-user.target

启动:
# systemctl daemon-reload
# systemctl enable kubelet
# systemctl start kubelet
[root@k8s-master ~]# /opt/kubernetes/bin/kubectl get csr
NAME                                                   AGE       REQUESTOR           CONDITION
node-csr-F5AQ8SeoyloVrjPuzSbzJnFKQaUsier7EGvNFXLKTqM   17s       kubelet-bootstrap   Pending
node-csr-bjeHSWXOuUDSHganJPL_hDz_8jjYhM2FQyTkbA9pM0Q   18s       kubelet-bootstrap   Pending

在Master审批Node加入集群:
启动后还没加入到集群中,需要手动允许该节点才可以。在Master节点查看请求签名的Node:
[root@k8s-master1 ~]# /opt/kubernetes/bin/kubectl certificate approve XXXXID
注意:xxxid 指的是上面的NAME这一列
[root@k8s-master1 ~]# /opt/kubernetes/bin/kubectl get csr
NAME                                                   AGE       REQUESTOR           CONDITION
node-csr--1TVDzcozo7NoOD3WS2t9xLQqNunsVXj_i2AQ5x1mbs   1m        kubelet-bootstrap   Approved,Issued
node-csr-L0wqvr69oy8rzXwFm1u1uNx4aEMOOvd_RWPxaAERn_w   27m       kubelet-bootstrap   Approved,Issued


查看集群节点信息:
[root@k8s-master1 ~]# /opt/kubernetes/bin/kubectl get node
NAME              STATUS    ROLES     AGE       VERSION
192.168.37.132   Ready     <none>    1m        v1.11.10
192.168.37.134   Ready     <none>    17s       v1.11.10

2、部署kube-proxy组件

创建kube-proxy配置文件:还是在所有node节点
[root@k8s-node1 ~]# vim /opt/kubernetes/cfg/kube-proxy
# cat /opt/kubernetes/cfg/kube-proxy
KUBE_PROXY_OPTS="--logtostderr=true \
--v=4 \
--hostname-override=192.168.37.134 \   #写每个node节点ip
--cluster-cidr=10.0.0.0/24 \           //不要改,就是这个ip
--kubeconfig=/opt/kubernetes/cfg/kube-proxy.kubeconfig"

systemd管理kube-proxy组件:
[root@k8s-node1 ~]# cd /usr/lib/systemd/system
# cat /usr/lib/systemd/system/kube-proxy.service 
[Unit]
Description=Kubernetes Proxy
After=network.target

[Service]
EnvironmentFile=-/opt/kubernetes/cfg/kube-proxy
ExecStart=/opt/kubernetes/bin/kube-proxy $KUBE_PROXY_OPTS
Restart=on-failure

[Install]
WantedBy=multi-user.target

启动:

# systemctl daemon-reload
# systemctl enable kube-proxy
# systemctl start kube-proxy

在master查看集群状态
[root@k8s-master1 ~]# /opt/kubernetes/bin/kubectl get node
NAME              STATUS    ROLES     AGE       VERSION
192.168.37.132   Ready     <none>    19m       v1.11.10
192.168.37.134   Ready     <none>    18m       v1.11.10

查看集群状态
[root@k8s-master1 ~]# /opt/kubernetes/bin/kubectl get cs
NAME                 STATUS    MESSAGE              ERROR
scheduler            Healthy   ok                   
controller-manager   Healthy   ok                   
etcd-0               Healthy   {"health": "true"}   
etcd-1               Healthy   {"health": "true"}   
etcd-2               Healthy   {"health": "true"}
=====================================================================================

六、部署Dashboard(Web UI)

* dashboard-deployment.yaml     	#部署Pod,提供Web服务
* dashboard-rbac.yaml               #授权访问apiserver获取信息
* dashboard-service.yaml            #发布服务,提供对外访问

创建一个目录
[root@k8s-master ~]# mkdir webui
[root@k8s-master ~]# cd webui/
[root@k8s-master webui]# cat dashboard-deployment.yaml 
apiVersion: apps/v1beta2
kind: Deployment
metadata:
  name: kubernetes-dashboard
  namespace: kube-system
  labels:
    k8s-app: kubernetes-dashboard
    kubernetes.io/cluster-service: "true"
    addonmanager.kubernetes.io/mode: Reconcile
spec:
  selector:
    matchLabels:
      k8s-app: kubernetes-dashboard
  template:
    metadata:
      labels:
        k8s-app: kubernetes-dashboard
      annotations:
        scheduler.alpha.kubernetes.io/critical-pod: ''
    spec:
      serviceAccountName: kubernetes-dashboard
      containers:
      - name: kubernetes-dashboard
        image: registry.cn-hangzhou.aliyuncs.com/kube_containers/kubernetes-dashboard-amd64:v1.8.1 
        resources:
          limits:
            cpu: 100m
            memory: 300Mi
          requests:
            cpu: 100m
            memory: 100Mi
        ports:
        - containerPort: 9090
          protocol: TCP
        livenessProbe:
          httpGet:
            scheme: HTTP
            path: /
            port: 9090
          initialDelaySeconds: 30
          timeoutSeconds: 30
      tolerations:
      - key: "CriticalAddonsOnly"
        operator: "Exists"
        
[root@k8s-master webui]# cat dashboard-rbac.yaml
apiVersion: v1
kind: ServiceAccount
metadata:
  labels:
    k8s-app: kubernetes-dashboard
    addonmanager.kubernetes.io/mode: Reconcile
  name: kubernetes-dashboard
  namespace: kube-system
---

kind: ClusterRoleBinding
apiVersion: rbac.authorization.k8s.io/v1beta1
metadata:
  name: kubernetes-dashboard-minimal
  namespace: kube-system
  labels:
    k8s-app: kubernetes-dashboard
    addonmanager.kubernetes.io/mode: Reconcile
roleRef:
  apiGroup: rbac.authorization.k8s.io
  kind: ClusterRole
  name: cluster-admin
subjects:
  - kind: ServiceAccount
    name: kubernetes-dashboard
    namespace: kube-system

[root@k8s-master webui]# cat dashboard-service.yaml
apiVersion: v1
kind: Service
metadata:
  name: kubernetes-dashboard
  namespace: kube-system
  labels:
    k8s-app: kubernetes-dashboard
    kubernetes.io/cluster-service: "true"
    addonmanager.kubernetes.io/mode: Reconcile
spec:
  type: NodePort
  selector:
    k8s-app: kubernetes-dashboard
  ports:
  - port: 80
    targetPort: 9090

[root@k8s-master webui]# /opt/kubernetes/bin/kubectl create -f dashboard-rbac.yaml
[root@k8s-master webui]# /opt/kubernetes/bin/kubectl create -f dashboard-deployment.yaml
[root@k8s-master webui]# /opt/kubernetes/bin/kubectl create -f dashboard-service.yaml
等待数分钟,查看资源状态:

查看名称空间:
[root@k8s-master webui]# /opt/kubernetes/bin/kubectl get all -n kube-system
NAME                                       READY     STATUS    RESTARTS   AGE
pod/kubernetes-dashboard-d9545b947-442ft   1/1       Running   0          21m

NAME                           TYPE       CLUSTER-IP   EXTERNAL-IP   PORT(S)        AGE
service/kubernetes-dashboard   NodePort   10.0.0.143   <none>        80:47520/TCP   21m

NAME                                   DESIRED   CURRENT   UP-TO-DATE   AVAILABLE   AGE
deployment.apps/kubernetes-dashboard   1         1         1            1           21m

NAME                                             DESIRED   CURRENT   READY     AGE
replicaset.apps/kubernetes-dashboard-d9545b947   1         1         1         21m
查看访问端口:

查看指定命名空间的服务
[root@k8s-master webui]# /opt/kubernetes/bin/kubectl get svc -n kube-system
NAME                   TYPE       CLUSTER-IP   EXTERNAL-IP   PORT(S)        AGE
kubernetes-dashboard   NodePort   10.0.0.143   <none>        80:47520/TCP   22m

访问node节点的ip

==========================================================
运行一个测试示例--在master节点先安装docker服务
创建一个Nginx Web,判断集群是否正常工
# /opt/kubernetes/bin/kubectl run nginx --image=daocloud.io/nginx --replicas=3
# /opt/kubernetes/bin/kubectl expose deployment nginx --port=88 --target-port=80 --type=NodePort

# /opt/kub.../bin/kubectl delete -f  deployment  --all 

在master上面查看:
查看Pod,Service:
# /opt/kubernetes/bin/kubectl get pods  #需要等一会
NAME                                 READY     STATUS    RESTARTS   AGE
nginx-64f497f8fd-fjgt2       1/1      Running   3          28d
nginx-64f497f8fd-gmstq       1/1      Running   3          28d
nginx-64f497f8fd-q6wk9       1/1      Running   3          28d

查看pod详细信息:
# /opt/kubernetes/bin/kubectl describe pod nginx-64f497f8fd-fjgt2 

# /opt/kubernetes/bin/kubectl get svc
NAME         TYPE        CLUSTER-IP   EXTERNAL-IP   PORT(S)                        AGE
kubernetes     ClusterIP     10.0.0.1     <none>        443/TCP                        28d
nginx          NodePort     10.0.0.175   <none>        88:38696/TCP                   28d

访问nodeip加端口
打开浏览器输入:http://192.168.37.134:38696


恭喜你,集群部署成功!
============================