JavaScript技能深入记录及学习——4

103 阅读5分钟

开启掘金成长之旅!这是我参与「掘金日新计划 · 2 月更文挑战」的第 17 天,点击查看活动详情

前言

总是不能给人一些惊喜,尤其是给自己。


BEGIIN

js基本数据类型和引用类型的区别

基本数据类型:b只是保存了a复制的一个副本。所以,b的改变,对a没有影响**

引用数据类型:保存在堆内存中的对象。

区别:

声明变量时不同的内存分配:

  1)原始值:存储在栈(stack)中的简单数据段,也就是说,它们的值直接存储在变量访问的位置

    这是因为这些原始类型占据的空间是固定的,所以可将他们存储在较小的内存区域 – 栈中。这样存储便于迅速查寻变量的值。

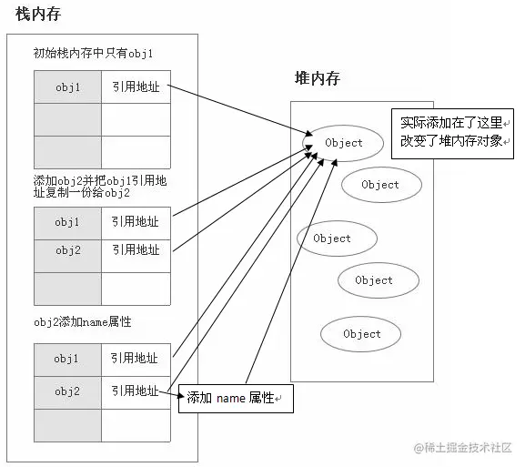
  2)引用值:存储在堆(heap)中的对象,也就是说,存储在变量处的值是一个指针(point),指向存储对象的内存地址。

     这是因为:引用值的大小会改变,所以不能把它放在栈中,否则会降低变量查寻的速度。相反,放在变量的栈空间中的值是该对象存储在堆中的地址。

     地址的大小是固定的,所以把它存储在栈中对变量性能无任何负面影响。

不同的内存分配机制也带来了不同的访问机制

  1)在javascript中是不允许直接访问保存在堆内存中的对象的,所以在访问一个对象时,

    首先得到的是这个对象在堆内存中的地址,然后再按照这个地址去获得这个对象中的值,这就是传说中的按引用访问

  2)而原始类型的则是可以直接访问到的。

复制变量时的不同

1)原始值:在将一个保存着原始值的变量复制给另一个变量时,会将原始值的副本赋值给新变量,此后这两个变量是完全独立的,他们只是拥有相同的value而已。

2)引用值:在将一个保存着对象内存地址的变量复制给另一个变量时,会把这个内存地址赋值给新变量,

也就是说这两个变量都指向了堆内存中的同一个对象,他们中任何一个作出的改变都会反映在另一个身上。

(这里要理解的一点就是,复制对象时并不会在堆内存中新生成一个一模一样的对象,只是多了一个保存指向这个对象指针的变量罢了)。多了一个指针

参数传递的不同 - 把实参复制给形参的过程

首先我们应该明确一点:ECMAScript中所有函数的参数都是按值来传递的。

但是为什么涉及到原始类型与引用类型的值时仍然有区别呢

还不就是因为内存分配时的差别。  

  1)原始值:只是把变量里的值传递给参数,之后参数和这个变量互不影响。

  2)引用值:对象变量它里面的值是这个对象在堆内存中的内存地址,这一点你要时刻铭记在心!

因此它传递的值也就是这个内存地址,这也就是为什么函数内部对这个参数的修改会体现在外部的原因了,因为它们都指向同一个对象。

json和jsonp的区别

  • JSON:是一种轻量级的数据交换格式。

    • json的核心是通过XmlHttpRequest获取非本页内容
  • JSONP:是JSON的一种“使用模式”,可用于解决主流浏览器的跨域数据访问的问题。一种非官方跨域数据交互协议。

    • jsonp的核心则是动态添加script标签来调用服务器提供的js脚本。

    • JSONP的优缺点:

      • JSONP的优点

        ①它不像XMLHttpRequest对象实现的Ajax请求那样受到同源策略的限制;

        ②它的兼容性更好,在更加古老的浏览器中都可以运行,不需要XMLHttpRequest或ActiveX的支持;并且在请求完毕后可以通过调用callback的方式回传结果。

      • JSONP的缺点

        ①它只支持GET请求而不支持POST等其它类型的HTTP请求;

        ②不安全,容易遭到xss攻击

        ③它只支持跨域HTTP请求这种情况,不能解决不同域的两个页面之间如何进行JavaScript调用的问题。

垃圾回收

js的垃圾回收机制是自动执行的且不可发现的。垃圾回收的对象分为:全局变量局部变量(函数内变量)

  • 全局变量只有在页面被关闭时才被回收
  • 局部变量在所属函数调用结束后回收。

回收方式分为两类一种是标记清除,一种是引用计数。

  1. 引用计数

    1. 有个bug(循环引用:a=b;b=a 但是并没有其他的调用,这样会导致内存泄漏)解决:设为null
  2. 标记清除

    1. 无法达到的对象

内存泄露

①全局变量: window.a = 1

解决:可以置为null[window.a = null]

②未被清除的定时器和回调

timer = setTimeout(()=>{},0)

解决:清除clearTimeout(timer)

③闭包

④dom的引用

如何减少内存泄漏

减少不必要的全局变量

使用完数据后,即使解除引用

查看是否内存泄露:

  1. 打开开发者工具,选择 performance 面板
  2. 勾选 Memory
  3. 点击左上角的录制按钮。
  4. 在页面上进行各种操作,模拟用户的使用情况。
  5. 一段时间后,点击对话框的 stop 按钮,面板上就会显示这段时间的内存占用情况
  6. 如果内存占用基本平稳,接近水平,就说明不存在内存泄漏,反之跨度大,斜坡较陡,则存在内存泄漏。

END