Redis底层数据结构详解

112 阅读8分钟

Redis底层数据结构数据结构

动态字符串SDS

Redis构建了一种新的字符串结构,成为简单冬天字符串,简称SDS。

Redis是C语言实现的,其中SDS是一个结构体,源码如下

例如,一个包含字符串“name”的sds结构如下

SDS之所以叫做冬天字符串,是因为它具有动态扩容的能力。例如一个内容为“hi”的SDS

假如我们要给SDS追加一段字符串“AMY”。这里首先会申请新内存空间

  • 如果新字符串小于1M。则新空间为扩展后字符串长度的俩倍+1;
  • 如果新字符串大于1M。则新空间为扩展后字符串长度+1M+1。称为内存预分配你。

优点:

  • 获取字符串长度的时间复杂度为O(1)
  • 支持动态扩容
  • 减少内存分配次数
  • 二进制安全

IntSet

IntSet是Redis中set集合的一种实现方式,基于整数数组来实现,并且具备长度可变、有序等特征。

结构如下:

其中的encoding包含三种模式,表示存储的整数大小不同:

为了方便查找,Redis会讲intset中所有的整数按照升序依次保存在contents数组中,结果如图

现在,数组中每个数字都在int16_t的范围内,因此采用的编码方式是INTSET_ENC_INT16,每部分占用的字节大小为:encoding:4字节length:4字节contents:2字节 * 3 = 6字节

右侧黑色公式为InSet中数组的寻址公式 起始地址+(每个元素的大小*索引)

IntSet升级

现在假设有一额intset,元素为{5,10,20}.采用的编码是INTSET_ENC_INT16,则每个整数占2字节:

我们向其中添加一个数字50000,这个数字超出了int16_t的范围,intset会自动升级编码格式到合适的大小

流程如下:

  1. 升级编码为INTSET_ENC_INT32,每个整数占4字节,并按照新的编码方式及元素个数扩容数组
  2. 倒叙依次将数组中的元素拷贝的扩容后的正确位置
  3. 将待添加的元素放入数组末尾
  4. 最后,将intset的encoding属性改为INTSET_ENT_INT32,将length属性改为4

总结:

IntSet可以看做是特殊的整数数组,具备一些特点:

  1. Redis会确保IntSet的元素唯一、有序
  2. 具备类型升级机制,可以节省内存空间
  3. 底层采用二分查找方式来查询

Dict

Redis是一个键值型的数据库,我们可以根据键实现快速的增删改查。而键与值的映射关系正是通过Dict来实现的。

Dict由三部分组成,分别是:哈希表,哈希节点,字段

当我们向Dict添加键值对时,Redis首先根据Key计算出hash值(h),然后利用h&sizemask来计算元素应该存储到哪个数组中的哪个索引位置。

具体存放格式如下

Dict的扩容

Dict中的HashTable就是数组结合单向链表的实现,当集合中元素较多时,必然导致哈希冲突,链表过程,则查询效率会大大降低。

Dict在每次新增键值对时都会检查负载因子,满足以下俩种情况时会出发哈希表扩容:

  • 哈希表的LoadFactory>=1,并且服务器没有执行BGSAVE或者BGREWRITEAOF等后台进程;
  • 哈希表的LoadFactory>5

Dict的收缩

Dict除了扩容以外,每次删除元素时,也会对负载因子做检查,当LoadFactory<01时,会做哈希表收缩。

Dict的rehash

不管是扩容还是收缩,必定会创建新的哈希表,导致哈希表的size和sizemask变化,而key的查询与sizemask有关。因此必须对哈希表中的每一个key重新计算索引,插入新的哈希表,这个过程称为rehash。

  1. 计算新hash表的realeSize,值取决于当前要做的是扩容还是收缩:
  • 如果是扩容,则新size为第一个大于等于dict.ht[0].used+1的2的n次方
  • 如果是收缩,则新zie为第一个大于等于dict.ht[0].used的2的n次方
  1. 按照新的realeSize申请内容空间,创建dictht,并赋值给dict.ht[1]
  2. 设置dict.rehashidx=0,标示喀什rehash
  3. 每次执行新增、查询、修改、删除操作时,都检查一下dict.rehashidx是否大于-1,如果是则将dict.ht[0].table[rehashidx]的entry链表rehash到dict.ht[1],并且将rehashidx++。直至dict.ht[0]的所有数据都rehash到dict.ht[1]
  4. 将dict.ht[1]赋值给dict.ht[0],给dict.ht[1]初始化为空哈希表,释放原来的dict.ht[0]的内存
  5. 将rehashidx赋值为-1,代表rehash结束
  6. 在rehash过程中,新增操作,则直接写入ht[1],查询、修改和删除则会在dict.ht[0]和dict.ht[1]依次查找并执行,这样可以确保ht[0]的数据只增不减,随着rehash最终为空

总结

  • Dict的结构
    • 类似java的hashtable,底层是数组加链表来解决hash冲突。
    • Dict包含俩个哈希表,ht[0]平常用,ht[1]用来rehash
  • Dict的伸缩
    • 当LoadFactor大于5或者LoadFactor大于1并且没有子进程任务时,Dict扩容
    • 当LoadFactor小于0.1时,Dict收缩
    • 扩容大小为第一个大于等于user+1的2的n次方
    • 收缩大小为第一个大于等于user的2的n次方
    • Dict采用渐进式rehash,每次访问Dict时执行一次rehash
    • rehash时ht[0]只增不减,新增操作只在ht[1]执行,其他操作在俩个哈希表

ZipList

ZipList时一种特殊的双端链表,由一系列特殊编码的连续内存块组成,可以在任意一端进行压入/弹出操作,并且该操作的时间复杂度为O(1)

ZipListEntry

ZipList中的Entry并不像普通链表那样记录前后节点的指针,因为记录俩个指针要占用16字节,浪费内存,而是采用了一种特殊结构

  • previous_entry_length:前一节点的长度,占一个或5个字节
    • 如果前一节点的长度小于254字节,则采用1个字节来保存这个长度值
    • 如果前一节点的长度大于254,则采用5个字节来保存这个长度值,第一个字节为0xfe,后四个字节才是真实长度数据
  • encoding:编码属性,记录content的数据类型(字符串还是整数)以及长度,占用1个、2个或者5个字节
  • contents:负责保存节点的数据,可以是字符串或整数

ZipList中所有存储长度的数值均采用小端字节序,即低位字节在前,高位字节在后。例如:数值0x1234,采用小端字节序后实际存储值为:0x3412

Encoding编码

ZipListEntry中的encoding编码分为字符串和整数俩种

  • 字符串:如果encoding是以00、01或者10开头,则增明content是字符串

例如我们要保存字符串:“ab”和“bc”

  • 整数:如果encoding是以“11”开始,则证明content是整数,且encoding固定只占用1个字节

例如,一个ZipList中包含两个整数值:“2”和“5”

ZipList的连锁更新问题

ZipList的每个Entry都包含previous_entry_length来记录上一个节点的大小,长度是1个或5哥字节

  • 如果前一节点的长度小于254字节,则采用1个字节来保存这个长度值
  • 如果前一节点的长度大于等于254个字节,则采用5个字节来保存这个长度值,第一个字节为0xfe,后四个字节才是真实长度数据

假设如果有N个连续的、长度为250~254字节的entry,这时entry的previous_entry_length属性用1个字节即可表示,如果这个时候字段内容改变变成255个字节,这种情况会发成多次扩容操作

ZipList这种特殊情况下产生的连续多次空间扩展操作称之为连锁更新。新增,删除都可能导致连锁更新的发生。

总结

  1. 压缩列表的可以看做是一种连续内存空间的 双向链表
  2. 列表的节点之间不是通过指针连接,而是记录上一节点和本节点长度来寻址、内存占用较低
  3. 如果链表数据过多,导致链表过长,可能影响查询性能
  4. 增或删较大数据时有可能发生连续更新问题。

QuickList

在Redis 3.2版本引入了新的数据结构QuickList,它是一个双端队列,只不过链表中的每个节点都是一个ZipList

为了避免QuickList中的每个ZipList中entry过多,Redis提供了一个配置项:

  • 如果值为正,则代表ZipList的允许的entry个数的最大值
  • 如果值为负,则代表ZipList 的最大内存大小,分5种其情况
    • -1: 每个ZipList的内存占用不能超过4kb
    • -2 每个ZipList的内存占用不能超过8kb
    • -3 每个ZipList的内存占用不能超过16kb
    • -4 每个ZipList的内存占用不能超过32kb
    • -8 每个ZipList的内存占用不能超过64kb
  • 默认值为-2

除了控制ZipList的大小,QuickList还可以对节点进行压缩。通过配置list-compress-depth来控制。因为链表一般是从首位访问的较多,所以首尾是不压缩的,这个参数是控制首尾不压缩的节点个数:

  • 0:特殊值,代表不压缩
  • 1:标示quickList的首位各有1个节点不压缩,中间节点压缩
  • 以此类推
  • 默认值是0

以下是QuickList和QuickListNode的源码

QuickList存储元素格式

总结

QuickList的特点

  • 是一个节点为ZipList的双端链表
  • 节点采用ZipList,解决了传统链表的内存占用问题
  • 控制了ZipList大小,解决连续内存空间申请效率问题
  • 中间节点可以压缩,进一步节省了空间

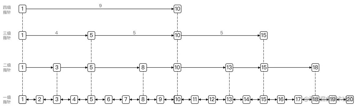
SkipList

SkipList(跳表)首先是跳表,但与传统链表相比有几点差异

  • 元素按照升序排列存储
  • 节点可能包含多个指针,指针跨度不同

结构体如下

总结:

SkipList的特点:

  • 跳跃表是一个双向链表,每个节点都包含score和ele值
  • 节点按照score值排序,score值一样则按照规则ele字典排序
  • 每个节点都可以包含多层指针,层数是1到32之间的随机数
  • 不同层指针到下一个节点的跨度不同,层级越高,跨度越大
  • 增删改查与红黑树基本一致,实现却更简单

RedisObject

Redis中的任意数据类型的键和值都会被封装为一个RedisObject,也叫做Redis对象,源码如下

Redis的编码方式

Redis中会根据存储数据类型不同,选择不同的编码方式,其包含11种不同类型

编号编码方式说明
0OBJ_ENCODING_RAWraw编码动态字符串
1OBJ_ENCODING_INTlong类型的整数的字符串
2OBJ_ENCODING_HThash表(字典dict)
3OBJ_ENCODING_ZIPMAP已废弃
4OBJ_ENCODING_LINKEDLIST双端链表
5OBJ_ENCODING_ZIPLIST压缩列表
6OBJ_ENCODING_INTSET整数集合
7OBJ_ENCODING_SKIPLIST跳表
8OBJ_ENCODING_EMBSTRembstr的动态字符串
9OBJ_ENCODING_QUICKLIST快速列表
10OBJ_ENCODING_STREAMStream流