【Java】线程的死锁和释放锁

63 阅读2分钟

开启掘金成长之旅!这是我参与「掘金日新计划 · 2 月更文挑战」的第 2 天,点击查看活动详情

线程死锁是线程同步的时候可能出现的一种问题

1. 线程的死锁

1.1 基本介绍

  • 多个线程都占用了对方的锁资源,但不肯相让,导致了死锁,在编程的时候是一定要避免死锁的发生

1.2 应用案例

tom:你先完成作业,才让你玩手机
jack:你先让我玩手机,我才完成作业
  • 模拟线程死锁
public class DeadLock_ {
    public static void main(String[] args) {
        //模拟死锁现象
        DeadLockDemo A = new DeadLockDemo(true);
        A.setName("A线程");
        DeadLockDemo B = new DeadLockDemo(false);
        B.setName("B线程");
        A.start();
        B.start();
    }
}


//线程
class DeadLockDemo extends Thread {
    static Object o1 = new Object();// 保证多线程,共享一个对象,这里使用static
    static Object o2 = new Object();
    boolean flag;

    public DeadLockDemo(boolean flag) {//构造器
        this.flag = flag;
    }

    @Override
    public void run() {

        //业务逻辑的分析:
        //1. 如果flag 为 T, 线程A 就会先得到/持有 o1 对象锁, 然后尝试去获取 o2 对象锁
        //2. 如果线程A 得不到 o2 对象锁,就会Blocked
        //3. 如果flag 为 F, 线程B 就会先得到/持有 o2 对象锁, 然后尝试去获取 o1 对象锁
        //4. 如果线程B 得不到 o1 对象锁,就会Blocked
        if (flag) {
            synchronized (o1) {//对象互斥锁, 下面就是同步代码
                System.out.println(Thread.currentThread().getName() + " 进入1");
                synchronized (o2) { // 这里获得li对象的监视权
                    System.out.println(Thread.currentThread().getName() + " 进入2");
                }
                
            }
        } else {
            synchronized (o2) {
                System.out.println(Thread.currentThread().getName() + " 进入3");
                synchronized (o1) { // 这里获得li对象的监视权
                    System.out.println(Thread.currentThread().getName() + " 进入4");
                }
            }
        }
    }
}
  • 控制台可以看到线程死锁后就卡住了不会再打印下面的语句 在这里插入图片描述

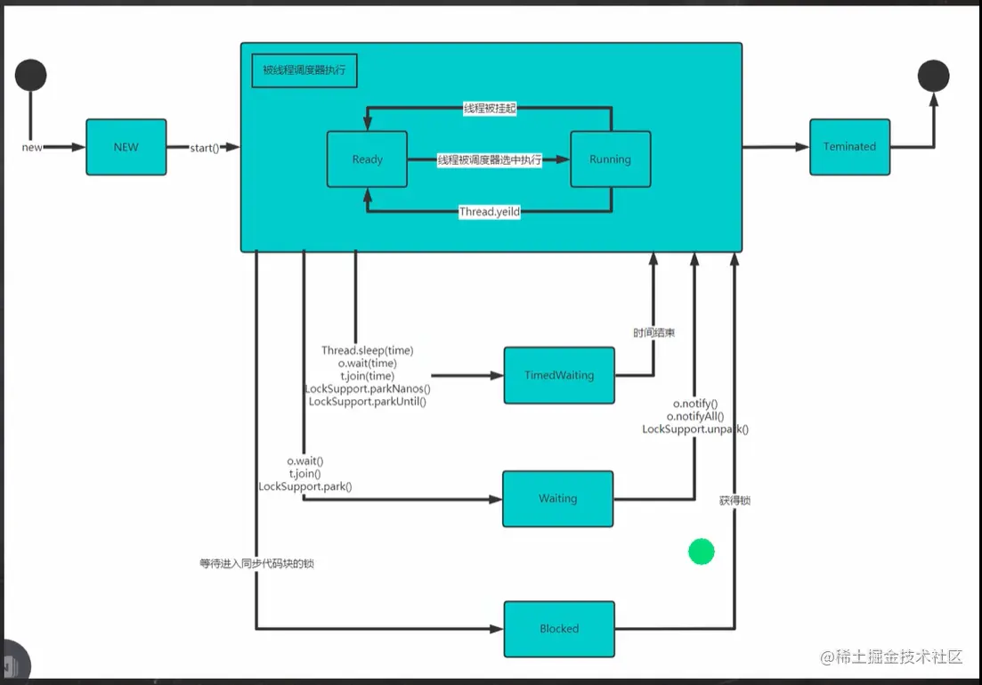
2. 释放锁

  • 线程的状态转换图 在这里插入图片描述

2.1 下面的操作会释放锁

  1. 当前线程的同步方法、同步代码块执行结束
  2. 当前线程在同步代码块、同步方法中遇到 break、return
  3. 当前线程在同步代码块、同步方法中出现了未处理的ErrorException,导致异常结束
  4. 当前线程在同步代码块、同步方法中执行了线程对象的wait()方法,当前线程暂停,并释放锁

2.2 下面的操作不会释放锁

  1. 线程执行同步代码块或同步方法时,程序调用Thread.sleep()Thread.yield()方法暂停当前线程的执行,不会释放锁
  2. 线程执行同步代码块时,其他线程调用了该线程的suspend()方法将该线程挂起,该线程不会释放锁 注意:应尽量避免使用suspend()resume()来控制线程,该方法不再推荐使用