HTTP使用指南 | 青训营笔记

44 阅读1分钟

HTTP使用指南 | 青训营笔记

这是我参与「第五届青训营 」笔记创作活动的第6天

一、初识HTTP

超文本传输协议

  • 应用层协议,基于TCP
  • 请求响应
  • 简单可扩展
  • 无状态(请求之间是孤立的)

二、协议分析

1.协议的发展过程

image.png

2.报文分析

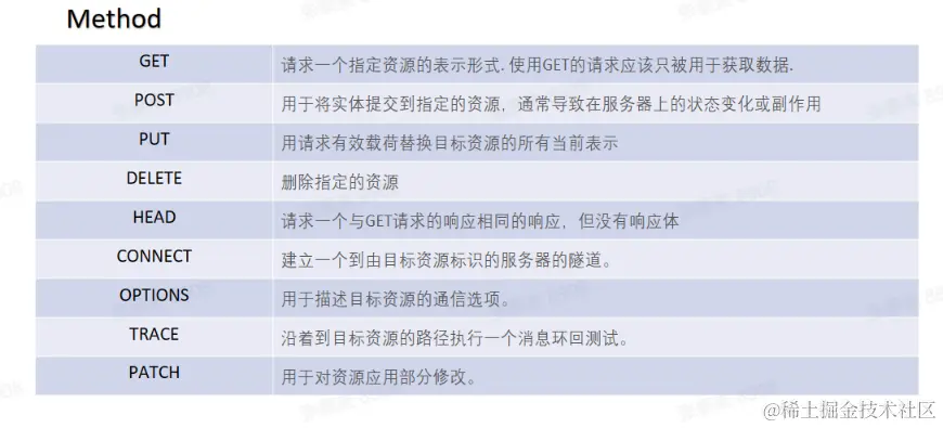
(1)Method

image.png

image.png

(2)状态码

image.png

(3)RESTful API

image.png

(4)常用的请求头

image.png

(5)常用的响应头

image.png

(6)缓存

image.png

image.png

(7)Cookie

image.png

3.协议发展

(1)HTTP/2

更快、更稳定、更简单

特点:
  • 交错发送,接收方重组织
  • HTTP/2连接都是永久的,而且仅需要每个来源一个连接
  • 流控制:阻止发送方向接收方发送大量数据的机制
  • 服务器推送

(2)HTTPS

  • 全称:Hypertext Transfer Protocol Secure
  • 经过TSL/SSL加密
加密方式:
  • 对称加密:加密和解密都是使用同一个密钥
  • 非对称加密:加密和解密需要使用两个不同的密钥,公钥和私钥

三、场景分析

(1)静态资源

静态资源方案:缓存+CDN+文件名hash

(2)登录

options对应跨域请求

image.png

scheme + hostname + port均相同则为同源,否则是跨域

image.png

跨域解决方案:

  • CORS
  • 代理服务器
  • Iframe(有诸多不便)

登录的过程

image.png

image.png

单点登录

image.png