逻辑回归-为什么模型会更加侧重于学习那些数值比较大的列

79 阅读2分钟

开启掘金成长之旅!这是我参与「掘金日新计划 · 2 月更文挑战」的第 4 天,点击查看活动详情

np.random.seed(24)

features,labels = arrayGenReg(w=[1,-1,1])

将第一个特征取值调大100倍

features[:,:1] = features[:,:1] * 100
features
---
array([[ 132.92121726,   -0.77003345,    1.        ],
       [ -31.62803596,   -0.99081039,    1.        ],
       [-107.08162556,   -1.43871328,    1.        ],
       ...,
       [ 155.07577972,   -0.35986144,    1.        ],
       [-136.26716091,   -0.61353562,    1.        ],
       [-144.02913135,    0.50439425,    1.        ]])

np.linalg.lstsq(features,labels,rcond=-1)
---
(array([[ 0.00999619],
        [-0.99985281],
        [ 0.99970541]]),
 array([0.09300731]),
 3,
 array([3138.44895283,   31.98889632,   30.9814256 ]))

w = np.array([[0.0,0.0,0.0]]).T
w,w_rec = w_cal_rec(features,w,labels,lr_gd,lr=0.0001,itera_times=100)

plt.subplots(1,2,figsize=(10,4))
plt.subplot(121)
plt.plot(range(len(w_rec)),np.array(w_rec)[:,0])
plt.subplot(122)
plt.plot(range(len(w_rec)),np.array(w_rec)[:,1])

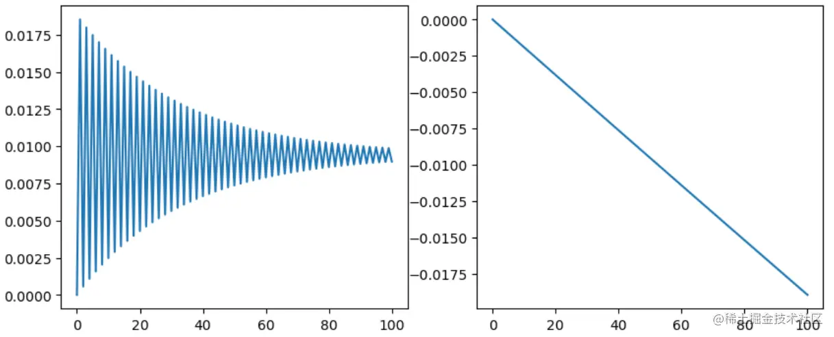
![[附件/Pasted image 20221202102831.png|500]]

可以看到第一个特征对应的系数w1w_{1}大概在100次迭代后就到到达了解析解,并在附近震荡;但是w2w_{2},显然距离解析解还有很远的距离,但此时模型主要还是在调整特征取值大的w1w_{1}

理性上理解一下,即使w1w_{1}只动一小点,评估指标就可以有很大的变化,这要是,但是w2w_{2}移动一点,却对评估指标作用不大,因此模型会更加侧重于学习那些数值比较大的列

plt.plot(np.array(w_rec)[:,0],np.array(w_rec)[:,1],'-')

![[附件/Pasted image 20221202103443.png|400]]

这是w1,w2w_{1},w_{2}的坐标变化图,由此图我们可以大概估计,如果能画出等高线图,等高线应该是一个椭圆形,长轴和yy轴也就是w2w_{2}平行,且长轴远远长于短轴,这就导致初始的ww取值在非长轴的任意位置,其梯度向量都是近乎或者完全垂直于长轴的,再加上学习率较大,每次迭代后基本到达对侧的相同位置,下次的梯度向量仍然是近乎或者完全垂直于长轴,几乎没有在yy方向移动的分量,这就使得模型会更加侧重于学习那些数值比较大的列

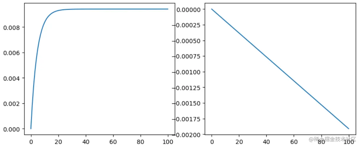
之所以如此震荡是因为学习率选择的原因,如果调小学习率就可能不会有震荡了

w = np.array([[0.0,0.0,0.0]]).T
w,w_rec = w_cal_rec(features,w,labels,lr_gd,lr=0.00001,itera_times=100)

plt.subplots(1,2,figsize=(10,4))
plt.subplot(121)
plt.plot(range(len(w_rec)),np.array(w_rec)[:,0])
plt.subplot(122)
plt.plot(range(len(w_rec)),np.array(w_rec)[:,1])

![[附件/Pasted image 20221202104138.png|500]]

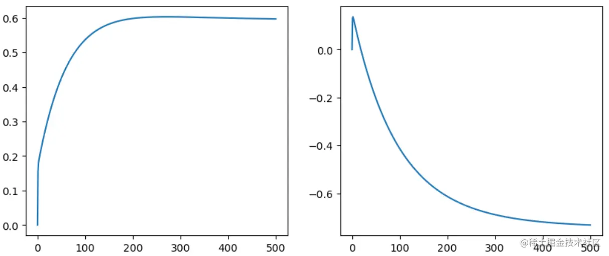
归一化后模型对于每个特征的学习会平均很多

w = np.array([[0.0,0.0,0.0]]).T
w,w_rec = w_cal_rec(features,w,labels,lr_gd,lr=0.3,itera_times=500)

plt.subplots(1,2,figsize=(10,4))
plt.subplot(121)
plt.plot(range(len(w_rec)),np.array(w_rec)[:,0])
plt.subplot(122)
plt.plot(range(len(w_rec)),np.array(w_rec)[:,1])

![[附件/Pasted image 20221202104443.png|500]]