递归

220 阅读1分钟

什么是递归?

  • 递归的意思就是自我调用,先判断后递归(为了不会出现死循环)
  • 利用递归求和:n=n+f(n-1)

image.png

image.png

  • 利用递归求乘和:n=n*f(n-1)

image.png

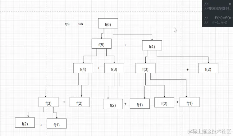
斐波那契数列 1、1、2、3、5、8、13、21、34......

image.png

image.png