聊天模块 | 青训营笔记

225 阅读3分钟

抖音项目聊天模块

这是我参与「第五届青训营 」伴学笔记创作活动的第 14 天

架构设计

chat-module.png

接口设计

聊天消息

消息发送

需求分析
  • /douyin/message/action - 消息操作

    type (
    	SendMessageReq {
    		Token      string `form:"token"` // 用户鉴权token
    		ToUserId   string `form:"to_user_id"` // 对方用户id
    		ActionType string `form:"action_type"` // 1-发送消息
    		Content    string `form:"content,optional"` // 消息内容
    	}
    	SendMessageRes {
    		StatusCode uint32 `json:"status_code"` // 状态码,0-成功,其他值-失败
    		StatusMsg  string `json:"status_msg"` // 返回状态描述
    	}
    )
    
基本流程

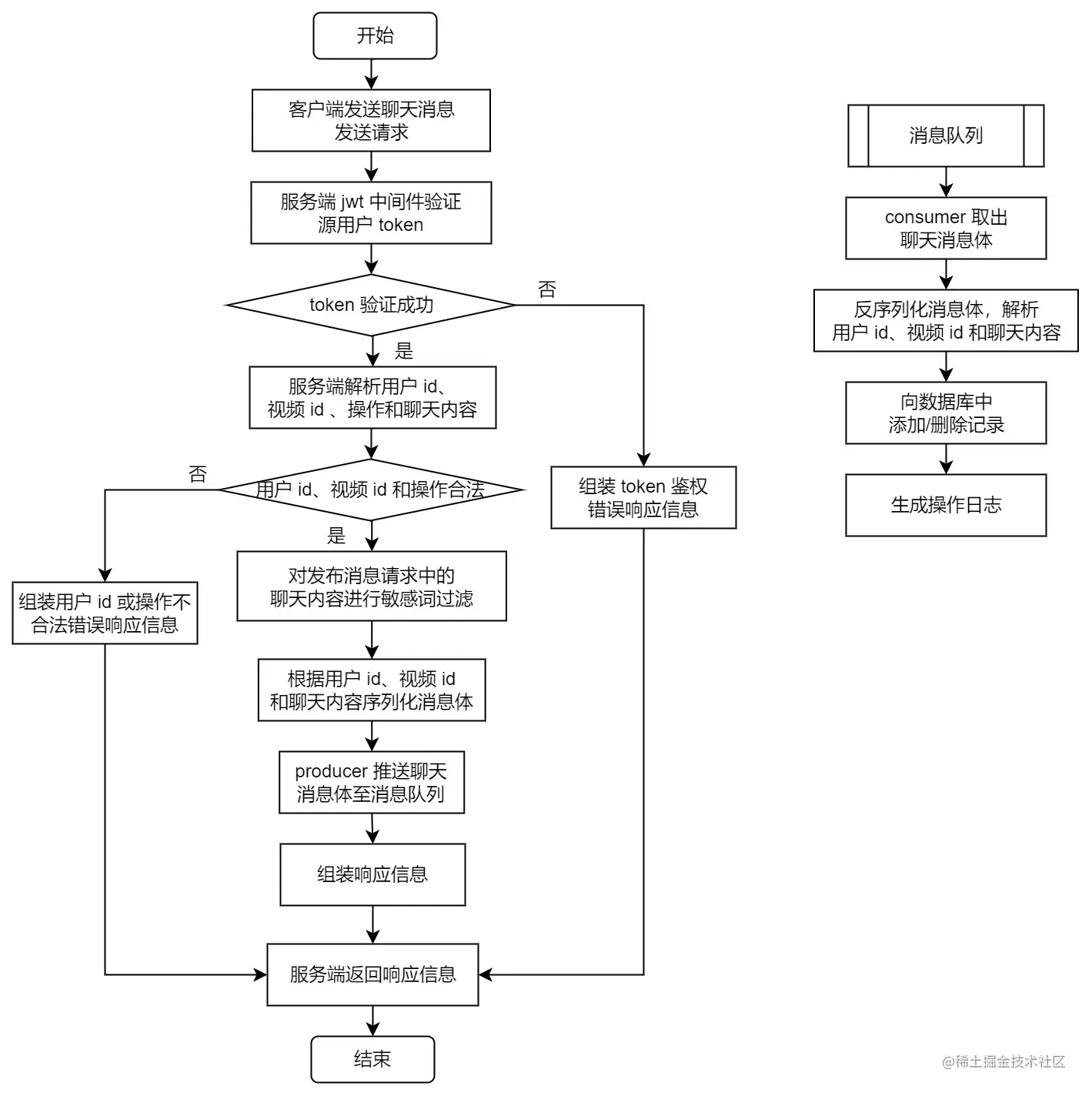
已登录用户可以发送聊天消息给其他用户。

  1. 用户在客户端中其他用户个人主页点击发起聊天按钮进入聊天界面,在文本框中输入消息点击发送按钮,客户端向服务端发起发送消息请求

  2. 服务端接收请求,首先对发起请求的用户信息进行鉴权

    ​ 若未登录,则返回请先登录提示信息

    ​ 若已登录,则校验用户 ID 和视频 ID 合法性、关系操作合法性。

    ​ 若不合法,则返回 ID 或操作不合法提示信息

    ​ 若合法,则对聊天消息内容进行敏感词过滤,生成过滤后新的聊天内容,打包由 socket 客户端发送给 socket 服务端

  3. 结合 ID、操作和聊天内容组装聊天消息体推送至消息队列,并返回包含操作状态的响应信息

  4. 消息队列的 consumer 不断取出操作消息体,在数据库和缓存中进行操作

  5. 客户端接收请求,在页面显示已发送聊天内容

chat-send-flow.jpg

chat-send-uml.jpg

消息列表

需求分析
  • /douyin/message/chat - 聊天记录

    type (
    	GetMessageListReq {
    		Token    string `form:"token"` // 用户鉴权token
    		ToUserId string `form:"to_user_id"` // 对方用户id
    	}
    	GetMessageListRes {
    		StatusCode  uint32      `json:"status_code"` // 状态码,0-成功,其他值-失败
    		StatusMsg   string      `json:"status_msg"` // 返回状态描述
            MessageList interface{} `json:"message_list,omitempty"` // 消息列表, interface{} = GetMessageRes.Messages
    	}
    )
    
    message GetMessageReq{
        int64 src_user_id=1;
        int64 dst_user_id=2;
    }
    message GetMessageRes{
        uint32 status_code=1;
        string status_msg=2;
        repeated Message messages = 3;
    }
    
    message Message{
        int64 id=1; // 消息id
        string content=2; // 消息内容
        string create_time=3; // 消息创建时间
    }
    
基本流程

已登录用户可以查看自己与其他用户的聊天消息列表。

  1. 用户在客户端中其他用户个人主页点击发起聊天按钮,客户端向服务端发送消息列表查询请求

  2. 服务端接收请求,首先对发起请求的用户信息进行鉴权

    ​ 若未登录,则返回请先登录提示信息

    ​ 若已登录,则校验用户 ID 和视频 ID 合法性、关系操作合法性。

    ​ 若不合法,则返回 ID 或操作不合法提示信息

    ​ 若合法,则在数据库中查询相应的聊天消息,并返回包含列表信息数据的响应信息

  3. 客户端接收响应信息,在聊天页面显示列表信息

chat-list-flow.jpg

chat-list-uml.jpg

设计亮点

  • 过滤敏感词

    过滤聊天敏感信息,原理见 go-sensitive

    func (l *CommentLogic) Comment(req *types.CommentReq) (resp *types.CommentRes, err error) {
        ...
    	err = video.Comment(producer, video.CommentMessage{
    		UserId:      userId,
    		VideoId:     videoId,
    		ActionType:  uint32(actionType),
    		CommentText: l.svcCtx.Filter.GetFilter().Replace(req.CommentText, '*'),
    		CommentId:   commentId,
    	})
        ...
    }
    
  • 消息队列

    将数据推送至消息队列,异步返回数据

  • websocket

    socket client 进行消息的推送与接收,同时将消息发送给指定 socket client 后调用 rpc 服务进行消息数据的持久化

    ws 服务维护了一个连接池,服务会将长时间闲时的连接断开,支持保持大量长连接

参考文档

golang基于websocket单台机器支持百万连接分布式聊天(IM)系统